清华北大2020年度暑期综合营选拔大幕即将拉开,众所周知,暑期综合营是综合优秀学生进入清华、北大的一条关键途径,作用至关重要!应广大中学、家长和考生强烈要求,拥有十余年自主选拔和学科竞赛培训经验的北京华清园教育集结名师专家团队重磅推出《2020年清华北大暑期综合营营前强化辅导班》,助力考生在清华北大综合营选拔中脱颖而出。
一、招生对象
(1)获得2020年清华大学暑期学校报名邀请码的学生;
(2)获得2020年北京大学优秀中学生暑期学堂(北大综合营)报名邀请码的学生;
(3)全国各重点中学综合成绩优秀志向清华北强基计划的新高三学生。
二、课程内容
(1)清华北大往年自主招生(领军博雅)常考和易考知识模块精讲和点睛;
(2)清华北大暑期、寒假综合营历年真题讲解、刷题及超纲知识点串讲;
(3)清华北大暑期综合营考前思路点拨及考试指南。
三、课程优势和特色
(1)课程采用北京华清园教育成熟的课程培养体系,拓展考生学科知识体系,“短、平、快”授课,强化拔高,使考生快速熟悉清华北大综合营考试风格;
(2)针对清华、北大考试命题规律和特点精准把脉,常考和易考知识点点睛,集中强化刷题,使考生具备较强的分析问题和解决问题的能力;
(3)重量级专家名师团队亲临授课,深谙重点高校命题特点。授课高屋建瓴,深入浅出,确保教学质量和辅导效果。
(4)专业教研团队精编授课讲义配套发放,在线视频课程,可反复观看学习,巩固强化学习成果。
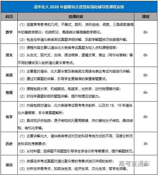
四、课程安排设置
五、授课专家团
数学:杨老师
北京市中学数学高级教师,北京市优秀教师,中青年骨干教师,参与编写《高中数学能力培养丛书》高二数学分册、《中学各科同步答疑解难》等书籍,高校自主选拔辅导专家。
语文:钟老师
北京市重点中学语文高级教师,学科带头人,北京市语文骨干教师,曾经多次押中高考作文题目,高考作文满分学生及两届高考文科状元学生的辅导老师,新概念作文的评委。
英语:范存智
北大附中英语特级教师,高考杂志社编委,中国教育报招生考试周刊专家组顾问,对高校自主选拔试题有深入研究。参与新课标教材的编写工作并担任编委,目前受聘于北京教育考试院高考试卷评价工作。从事英语教学38年,坚持和谐教学法,并有建树,近十年致力于高考命题和教育研究。
物理:朱老师
北京市重点中学物理教师,中国教育学会物理教学专业委员会理事;《北京名师教案》(物理)主编;长期执教高三,研究高考和自主选拔考试,对高考和自主选拔备考有很深的理解和掌握。
化学:张老师
清华大学博士,北京重点中学化学教师、化学竞赛教练,教学方式独特,在所参与的奥赛培训中成绩显著。授课特点非常鲜明,对于学科知识、学科思维在高考、自招与奥赛中的区分差异非常熟悉,课堂教学非常受学生喜欢。
历史:韩老师
重点历史高级教师,教育部新课标历史教材编委,学科带头人,教育部考试中心《考试》编委,高考辅导专家,参与编写新课标历史高中教材,教师教学用书,参与编写学生学习辅导用书多册,新版《海淀考王》历史学科主编。
政治:徐老师
北大硕士研究生毕业。大学期间成绩排名专业第一,在核心期刊发表论文,在美国、日报、台湾、意大利参加过交换生项目与暑期课程。多年教学辅导经验,辅导学生有数十名考入清华北大等重点高校。
六、关于华清园教育
北京华清园教育集团成立于 2001 年。华清园教育考试院是以中学生学科兴趣、学科特长的挖掘和培养为主要目标的专业性研究机构,同时也是国内最早举办专业型名校自主选拔、三位一体、学科奥赛等高端培优辅导的组织。
截至 2019 年,北京华清园教育累计辅导学员达数万人,其中有数千名优秀学员被清华、北大等名牌大学录取。据不完全统计,2019 年北京华清园培训学员共计有 100 余人获得清华北大加分录取资格,最高获得清华大学降一本线录取资格。数学、物理、化学、生物、信息学五大学科奥赛累计培训学员千余人,竞赛培训获奖率高达85.9%以上,学员最高获得全国决赛银牌奖项,广受学校、家长和考生的欢迎和认可。
七、报名方式
1、咨询电话:010-56132826
2、报名网址:http://zizzs2019.mikecrm.com/ivLFCKF
