

壹
PART ONE
学校简介
华南农业大学百年历史,育国家栋梁;千亩校园,度青葱岁月;万名师生,谱世纪华章。这就是广东省和农业部共建的“211工程”全国重点大学----华南农业大学。学校于2015年6月入选广东省高水平大学重点建设学校,校园总面积8199亩,校舍总面积139万平方米。主校园坐落在珠江之畔,花城之中,占地面积4395亩,形了“五湖四海一片林的紫荆校园”,自然景色与人文景观交相辉映,是读书求学的好地方。
继续教育学院历史悠久,依托学校雄厚的师资力量,成立了“华南农业大学继续教育学院、高等职业技术教育学院、高等教育自学考试办公室、中央农业干部教育培训中心华南农业大学分院、华南农业大学自学考试辅导学院、乡村振兴培训学院”六块牌子,一套人马,合署办公。目前自学考试在读助学学生 5444 人,累计毕业人数 52539 人;成人高等教育在读生约 2.5 万人,先后为社会输送了 5 万多名毕业生,为地方的经济发展做出了应有的贡献,得到了社会各界的广泛好评。

PART EIGHT
华农标志性建筑




贰
PART THREE
招生计划
招生对象:应届高中、中专毕业生


长按二维码添加招生办老师微信
咨询本科双证班课程
肆
PART FOUR
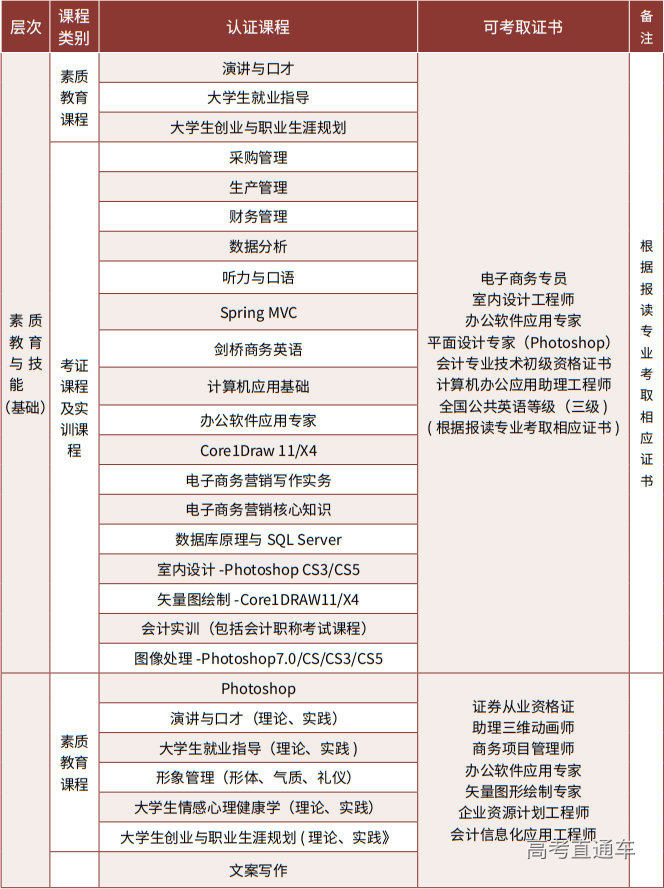
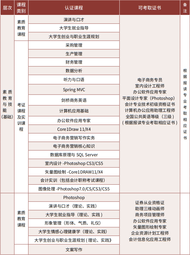
素质教育与职业培训


伍
PART FIVE
毕业证书、学业规划

按照《高等教育自学考试开考计划》,凡课程成绩全部合格者,由省自学考试委员会颁发, 主考学校副署盖章的高等教育自学考试本科毕业证书。
自考本科毕业生若符合《中华人民共和国学位条例》及主考学校规定的授予学位条件者,可申请华南农业大学授予学士学位。

学生可以参加广东省普通专升本(原专插本),成绩合格者可进入录取本科院校修读全日制本科,毕业获取全日制本科毕业证书,优秀者可以获取学士学位证书。

符合条件学生参加并通过广东省高职扩招考试录取后,各科目成绩合格即可获得全日制大专毕业证。
3贰
PART TWO
校园地图

优势:占地面积大,总校区面积达4396亩
劣势:新生常迷路(迷路要向师兄师姐问路喔)
GET:打印一份不迷路!!!
陆
PART SIX
办学优势
1. 宽进严出,免试入学,择优录取,学制灵活。
2. 参照华南农业大学本科管理模式,严格管理,确保质量。
3. 依托华南农业大学的优势,组织优秀教师编写主考专业核心课程教材、考试大纲、考核 课程指导书并负责实践环节的考核,教学水平高。
4. 师资力量强,由华南农业大学各专业骨干教师参与任课 。
5. 开设课程精炼实用,注重培养技能型、应用型人才。6. 特设一二三等奖学金和单科优胜奖,各类别奖学金分别颁发奖金和荣誉证书。

长按二维码添加招生办老师微信
咨询本科双证班课程
柒
PART SEVEN
畅游校园




















捌
玖
PART NINE
视频介绍
拾
PART TEN
交通线路
1.乘坐地铁3号线到五山站A出口见华南农业大学大门。
2.乘坐B10(原234路)、197、41路(短线)、32、266、218、78、78A、20、405、775等公交车均可到达华农大正门站。


