各市、县(区)公安局(分局)、教育局,平潭综合实验区公安局、社会事业局:
为深入贯彻习近平总书记关于新时代公安工作、教育工作的重要论述,认真落实公安机关人民警察招录培养机制改革部署要求,高质量选拔公安事业的优秀建设者和可靠接班人,全面加强公安专业人才队伍建设,根据《关于加强公安机关人民警察招录工作的意见》《关于公安院校公安专业人才招录培养制度改革的意见》《公安院校公安专业招生工作办法》和公安部办公厅、教育部办公厅《关于做好2025年公安普通高等院校招生工作的通知》精神,福建省公安厅、福建省教育厅结合我省实际,制定《福建省2025年公安普通高等院校公安司法警察专业招生办法》,现印发给你们,并就有关要求通知如下:
一、加强组织领导。充分认识做好公安院校公安专业招生工作的重要意义,提高政治站位,深化思想认识,健全工作机制,加强组织领导,明确职责分工,强化担当作为,周密部署实施。按照公安部、教育部部署要求,在福建省普通高等学校招生委员会的领导下,省公安厅政治部会同厅督审总队、福建警察学院等部门组建工作专班,负责公安院校公安专业在本省招生工作的组织实施。各地公安、教育行政部门要切实加强对公安院校招生工作的组织领导,严把招生标准,严格落实责任,坚决把好“入口关”,确保公安院校招生工作公平公正、安全有序。
二、强化招生宣传。各市、县(区)公安机关、教育行政部门和招生院校要坚持正确导向,深入细致做好公安院校招生宣传工作,鼓励指导符合条件、有志于公安事业的优秀考生报考。要严肃招生宣传纪律,规范宣传内容,完善信息发布审核和保密审查机制,严禁以娱乐化、庸俗化方式开展招生宣传。要加强舆情监测研判引导,稳妥处置敏感舆情,营造良好的招生舆论环境。要教育引导考生增强纪律观念和保密意识,不在网络媒体平台发布参加公安院校招考、录取通知书等信息,防止泄露个人敏感信息。
三、提升服务水平。公安院校公安专业招生工作时间紧、任务重、要求高、政策性强。各级公安机关特别是参与政治考察工作的基层单位和民警,要牢固树立宗旨意识,弘扬“马上就办、真抓实干”优良作风,进一步提高服务水平和办事效率,做到接待热情、办理及时,展示公安机关的良好形象。要准确、细致做好公安院校招生政策解读、咨询等工作,用心用情帮考生和家长排忧解难。
四、落实安全保障。组织开展政治考察、面试、体检、体能测评期间,要健全完善工作机制,强化底线思维,压实主体责任,全面排查整改各环节风险隐患。要加强对可能发生的台风、洪涝、高温等突发事件和涉招舆情的预判研判,完善应急处置预案,确保人身安全、设备安全、信息安全和保密安全。
五、严肃招生纪律。认真执行国家招生政策,深入实施招生“阳光工程”,健全完善招生信息公开制度和监督制约机制,畅通考生咨询和申诉渠道,保证公安院校招生工作平稳顺利进行。要主动接受考生、家长和社会各界监督,聚焦问题线索,严肃执纪问责,切实维护考生的合法权益,对徇私舞弊、弄虚作假和因工作敷衍塞责造成严重后果的,依规依纪依法严肃追究当事人和相关人员的责任。
执行中遇到问题,请及时报省公安厅政治部。联系人:兰锦升,联系电话:0591-87093094。
福建省公安厅 福建省教育厅
2025年6月13日
福建省2025年公安普通高等院校
公安司法警察专业招生办法
第一章 总则
第一条 为做好福建省2025年公安普通高等院校公安、司法警察专业招生工作,根据公安部办公厅、教育部办公厅《关于做好2025年公安普通高等院校招生工作的通知》(公政治〔2025〕190号)和福建省高等学校招生委员会、福建省教育厅《关于做好2025年福建省普通高校招生工作的通知》(闽招委〔2025〕2号)精神,结合实际制订本办法。
第二条 公安院校公安专业招生包括考生志愿填报、政治考察、面试、体检、体能测评、录取、入学复审复查等工作。
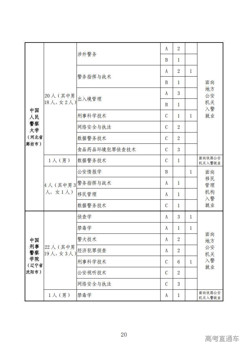
第四条 福建省2025年公安院校公安专业招生计划分为A类、B类、C类和D类、E类。其中,A类招生计划要求首选科目为历史,再选科目必选政治;B类招生计划要求首选科目为物理,再选科目必选政治;C类招生计划要求首选科目为物理,再选科目必选化学;D类招生计划要求首选科目为历史,再选科目不限;E类招生计划要求首选科目为物理,再选科目不限。
第六条 面向铁路公安机关、移民管理机构和海关缉私部门等垂直管理部门入警就业和定向培养、委托培养招生计划,被录取考生需与培养院校、垂直管理部门签订三方协议,明确生源地、入警就业面向、定向工作单位、毕业时入警资格条件、选岗基本原则、最低服务年限、违约责任与处理办法等事项。
第三章 报考资格与条件
第八条 省公安厅政治部会同省教育考试院从严开展考生报考资格审核工作,组织认定考生的生源地。生源地为考生高考报名所在省份。
符合资格条件在福建省报名并参加高考的考生,可作为福建省生源报考部属公安院校公安专业、浙江警察学院涉外警务专业和福建警察学院司法警察类专业。
福建警察学院公安专业招生计划按我省各设区市分别编制实行定向招生,考生必须在本人户籍所在设区市报名并参加高考。
第十条 省教育考试院根据提前批常规志愿的第一志愿中有报考公安院校公安专业考生的高考成绩从高到低顺序,分别按物理、历史科目类别的院校专业组(以下简称“科目组类别”)和男、女招生计划数的1:3比例(其中福建警察学院公安专业按面向设区市的科目组类别和男、女招生计划数的1:3比例)确定入闱面试、体检和体能测评考生名单(若填报志愿人数不足按实际人数)。省教育考试院于志愿填报结束次日12时前向省公安厅政治部提供入闱的考生名单,并在省教育考试院官方网站(www.eeafj.cn)脱敏脱密后公布。
考生提前批常规志愿第一志愿所填报的院校专业组,将视其为该院校专业组生源,适用于公安院校公安专业招生面试、体检、体能测评、录取及征集志愿等全过程,不得变更。
第十二条 福建省2025年公安院校公安专业招生面试、体检和体能测评时间为7月4日-6日(上午8:00-11:30、下午2:45-6:00),地点为福建警察学院(福州市仓山区首山路59号,从北园路南大门入校)。上述时间、地点如因特殊情况调整,另行通知。
为确保安全有序,报考福建警察学院的考生原则上采取分片区、分批次方式参加面试、体检和体能测评。其中:7月4日为福州、莆田、宁德、平潭综合实验区的考生,7月5日为三明、南平、龙岩的考生,7月6日为厦门、漳州、泉州的考生。报考部属公安院校和浙江警察学院涉外警务专业的考生,可在期间任意一天参加面试、体检和体能测评。
第十四条 考生参加面试、体检和体能测评需携带准考证,有效身份证原件(或户籍证明)及复印件,居民户口簿首页、户主页及考生本人页复印件,高级中等教育学校学生毕业证书(或学校毕业证明),近期免冠正面一寸不限底色彩色相片5张,以及公安机关提供的《政治考察结论反馈单》。考生参加各项测试时不得携带手机和有通讯、拍照、录音功能的手表等电子设备。
参加面试、体检和体能测评的考生须现场交纳体检费现金30元,交通、食宿等其他费用自理。
第五章 政治考察
第十六条 政治考察项目和标准,参照《公务员录用考察办法(试行)》《公安机关录用人民警察政治考察工作办法》等有关规定,按照《公安院校公安专业招生政治考察标准》执行。
政治考察时,要参照公安机关干部人事档案管理和公安院校公安专业学生档案管理有关规定,对考生个人档案进行严格审核。若个人档案中记载出生日期、入党(团)时间、学籍、学历、经历、身份等信息的重要材料缺失、严重失实,且在规定的考察期限内考生无法补齐或者涉嫌涂改造假无法有效认定的,则政治考察结论为不合格。
第十九条 报考公安院校公安专业的考生和各级公安机关按照以下流程接受、开展政治考察工作:
(一)考生应先下载打印《公安院校公安专业招生考生在校表现考察表》(以下简称《在校表现考察表》,附件4),到所就读学校参加思想政治品德考核。
(二)考生下载打印《政治考察表》,逐项如实填写考生基本信息、“主要经历”“受处分或者违法犯罪情况”“出国(境)情况”“家庭成员情况”、“主要社会关系情况”栏目,在“考生承诺”栏签名后,一并携《在校表现考察表》和个人身份证件,送户籍所在地派出所接受考察。
(三)公安机关派出所结合考生提交的《在校表现考察表》,采取网上核查、走访调查等方式,对考生填报的《政治考察表》上述信息和“考生本人”“考生家庭成员”等具体考察情形逐项进行核实、考察,并经负责人签字,盖派出所公章后一并提交县级公安机关政工部门。
(四)县级公安机关政工部门及时组织国保、治安(户政)、刑侦、网安、法制、出入境等相关警种部门,对考生《政治考察表》进行认真审查。县级公安机关政工部门综合派出所及各有关警种部门的核查意见,作出政治考察“合格”或“不合格”结论,由负责同志签字、实施机关盖章后提交至设区市公安局政治部审核。
(五)各设区市公安局政治部对提交的《政治考察表》认真审核把关,提出政治考察核查意见,由负责同志签字、核查机关盖章后提交给省公安厅政治部复核。政治考察结论,应及时反馈报考考生。
(六)省公安厅政治部综合县、市公安机关考察结论和核查意见,作出政治考察复核意见。省公安厅政治部作出的复核意见为政治考察最终结论。
在非户籍地报名参加高考的考生,原则上持《政治考察表》到其户籍所在地公安机关开展考察,由实施考察的公安机关作出考察结论和核查意见后,交给报考地所在省级公安机关作出最终复核结论;或者提供户籍所在地公安机关出具的对其本人和家庭成员相关考察证明材料后,到高考报名地县级公安机关接受考察。
第六章 面试
第二十一条 报考公安院校公安专业的考生除执行普通高等院校招生身体健康状况标准外,还须参加省公安厅组织的体检并合格。体检标准参照公安机关录用人民警察体检有关操作规程和实施细则,按照《公安院校公安专业招生体检标准》(附件6)执行。
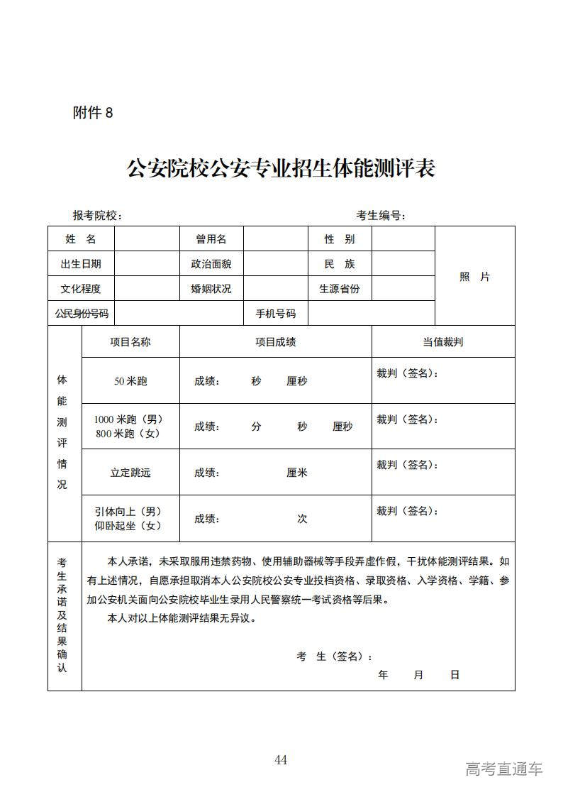
第二十三条 报考公安院校公安专业的考生,须参加省公安厅组织的体能测评并合格。体能测评的项目和标准,按照《公安院校公安专业招生体能测评标准》执行,具体如下:
(一)50米跑。可测次数:1次,合格标准:男性≤9.2秒,女性≤10.4秒;
(二)立定跳远。可测次数:3次,合格标准:男性≥205厘米,女性≥150厘米;
(三)1000米跑(男)/800米跑(女)。可测次数:1次,合格标准:男性≤4分35秒,女性≤4分36秒;
(四)引体向上(男)/仰卧起坐(女)。可测次数:1次,合格标准:男性≥9次/分钟,女性≥25次/分钟。
50米跑、耐力跑计时和记录时精确到1厘秒,其后一位数非零进一。立定跳远取其中最佳一次成绩记录,测量和记录时精确到1厘米,其后一位数舍去。4个项目应当全部进行测评,有3个以上达标的,体能测评结论为合格,由负责体能测评的裁判长在《公安院校公安专业招生体能测评表》(附件8)作出测评结论,省公安厅政治部作出复核意见。省公安厅政治部作出的复核意见为体能测评最终结论。
第九章 录取
第二十五条 省公安厅政治部应于7月7日18时前将入闱且经政治考察、面试、体检和体能测评均合格的全部考生名单一次性报送省教育考试院和公安部人事训练局,并送有关公安院校脱敏脱密后供考生查询。
第二十七条 公安院校按照核定公布的招生章程和招生计划,根据考生志愿、高考成绩从高到低的顺序,审档后择优录取。拟录取考生名单由招生院校对姓名、专业等信息脱敏脱密后供考生查询。
第二十九条 录取结束后,省教育考试院及时向省公安厅政治部提供各公安院校录取的公安专业考生名单。
第十章 入学复审复查
第三十一条 相关公安院校在公安院校公安专业学生入学后2个月内,按照有关规定开展报考资格复审、生源地复核、入警就业面向复核,政治考察复查、档案复审和体检复检等复审复查工作。复审复查合格的,予以注册学籍;不合格的,取消入学资格。
第三十三条 公安部人事训练局会同教育部有关部门统筹管理和指导公安院校公安专业招生工作。省公安厅政治部在福建省普通高等学校招生委员会的领导下,组织相关公安院校和市、县两级公安机关按照职责任务负责具体实施,招生监察、公安督审部门负责监督。
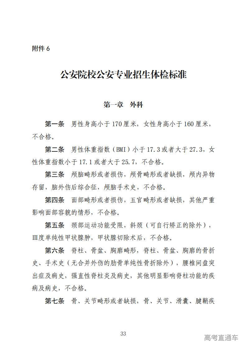
第三十五条 男性身高小于170厘米,女性身高小于160厘米,不合格。
第二条<span color:#333333;"="" style=";padding: 0px"> 男性体重指数(BMI)小于17.3或者大于27.3,女性体重指数小于17.1或者大于25.7,不合格。
第三条 颅脑畸形或者损伤,颅骨畸形或者缺损,颅内异物存留,脑外伤后综合征,颅脑手术史,不合格。
第四条 面部畸形或者损伤,五官畸形或者缺损,其他严重影响面部容貌的情形,不合格。
第五条 颈部运动功能受限,斜颈(可自行矫正的除外),Ⅲ度单纯性甲状腺肿,甲状腺切除术后,不合格。
第六条 脊柱、骨盆、胸廓畸形,脊柱、骨盆、胸廓的骨折史、手术史(无合并外伤的肋骨单纯性骨折除外),腰椎间盘突出症及病史,强直性脊柱炎及病史,其他明显影响脊柱功能的疾病及病史,不合格。
第七条 骨、关节畸形或者缺损,骨、关节、滑囊、腱鞘疾病或者损伤及其后遗症,关节习惯性脱位,严重慢性骨髓炎,重度扁平足,肘关节过伸大于15度,肘关节外翻大于20度,两下肢不等长大于2厘米,膝内翻股骨内髁间距离大于7厘米,膝外翻胫骨内踝间距离大于7厘米,其他严重运动系统疾病,不合格。
第八条 面颈部长径大于1厘米的斑或者痣,面颈部长径大于3厘米的瘢痕,其他体表部位影响功能的瘢痕,不合格。
第九条 文身,男性文眉、文眼线、文唇,女性文唇,不合格。
第十条 中、重度特应性皮炎,银屑病,白癜风,血管瘤,重度痤疮,穿凿性毛囊炎,斑秃,重度鱼鳞病,疥疮,其他难以治愈或者具有较强传染性的严重皮肤病,不合格。
第十一条 腋臭,不合格。
第十二条 生殖器官畸形或者发育不全,生殖器官损伤及其后遗症,其他严重生殖系统疾病,不合格。
第十三条 淋病,梅毒,非淋菌性尿道炎,软下疳,性病性淋巴肉芽肿,尖锐湿疣,生殖器疱疹,艾滋病,其他性传播疾病及其并发症、后遗症,不合格。
第十四条 恶性肿瘤及病史,不合格。
第十五条 面颈部长径大于1厘米的良性肿瘤、囊肿,其他体表部位长径大于3厘米的良性肿瘤、囊肿,其他影响功能的良性肿瘤、囊肿,不合格。
第二章 内科
第十六条 收缩压小于90毫米汞柱或者大于等于140毫米汞柱,舒张压小于60毫米汞柱或者大于等于90毫米汞柱,不合格。
第十七条 心率小于50次/分钟或者大于110次/分钟,不合格。
第十八条 先天性心脏病,风湿性心脏病,冠状动脉粥样硬化性心脏病,心肌病,其他器质性心脏病,不合格。
第十九条 血液系统疾病(单纯性缺铁性贫血,血红蛋白男性大于90克/升,女性大于80克/升的除外),不合格。
第二十条 大动脉炎,结节性多动脉炎,脉管炎,动脉瘤,中、重度下肢静脉曲张,其他严重血管疾病,其他严重循环系统疾病,不合格。
第二十一条 慢性支气管炎,支气管扩张,支气管哮喘,肺气肿,肺大泡,肺纤维化,气胸及病史,其他严重呼吸系统疾病,不合格。
第二十二条 慢性胰腺炎,溃疡性结肠炎,严重消化道溃疡,克罗恩病,急慢性肝炎,肝硬化,有梗阻的胆结石,其他严重消化系统疾病,不合格。
第二十三条 肾炎,慢性肾盂肾炎,多囊肾,肾功能不全,有梗阻的泌尿系统结石,其他严重泌尿系统疾病,不合格。
第二十四条 糖尿病,尿崩症,肢端肥大症,其他内分泌系统疾病(甲状腺功能亢进治愈1年以上,无症状、无体征的除外),不合格。
第二十五条 红斑狼疮,皮肌炎,多发性肌炎,硬皮病,类风湿性关节炎,其他免疫系统疾病,不合格。
第二十六条 结核病(肺内结核临床治愈后稳定1年以上,肺外结核临床治愈后稳定2年以上,无复发、无变化、无后遗症的除外),晚期血吸虫病,晚期血丝虫病,其他严重传染性疾病(已达到临床治愈标准,病原体被清除,无复发、无后遗症的除外),不合格。
第二十七条 癫痫及病史,癔病及病史,夜游症及病史,严重神经官能症及病史,其他严重神经系统疾病及病史,其他精神疾病(精神障碍)及病史,精神活性物质滥用或者依赖,不合格。
第二十八条 脏器缺损(阑尾切除术后半年以上,无后遗症的除外),脏器移植,不合格。
第三章 眼科
第二十九条 双眼中任何一眼裸眼视力小于4.8,不合格。
第三十条 色弱,色盲,不合格。
第三十一条 共同性内斜视大于15度,共同性外斜视大于15度,不合格。
第三十二条 眼球突出,眼球震颤,瞳孔变形,瞳孔运动障碍,视网膜色素变性,青光眼,其他严重眼病,不合格。
第四章 耳鼻咽喉科
第三十三条 双耳中任何一耳耳语听力小于5米,不合格。
第三十四条 耳廓畸形或者损伤,外耳道闭锁,鼓膜穿孔,中耳炎后遗症,耳硬化症,其他严重耳病,不合格。
第三十五条 眩晕症,不合格。
第三十六条 嗅觉迟钝,嗅觉丧失,不合格。
第三十七条 鼻畸形,鼻中隔穿孔,中、重度变应性鼻炎,严重鼻窦炎,鼻息肉,其他严重鼻病,不合格。
第三十八条 慢性扁桃体炎(Ⅲ度肿大),阻塞性睡眠呼吸暂停低通气综合征,慢性喉炎,其他严重咽喉疾病,不合格。
第五章 口腔科
第三十九条 唇裂及唇裂术后明显瘢痕,腭裂及腭裂术后,慢性腮腺炎,颞下颌关节疾病,其他严重口腔疾病,不合格。
第六章 妇科
第四十条 妊娠,不合格。
第七章 其他
第四十一条 《公务员录用体检通用标准》《公务员录用体检特殊标准》等明确的,或者省级以上公安机关认定的其他严重疾病,不合格。
第八章 附则
第四十二条 省级公安机关或者公安部八局、十局、十四局、十五局、长江航运公安局、首都机场公安局以及国家移民管理局,对报考特定招生计划考生的体检标准有补充要求的,报公安部、教育部有关部门备案后执行。
第四十三条 考生采取服用治疗药物、使用医疗器械等手段(如服用降血压药物、佩戴角膜塑形镜、使用身体牵引拉伸器械等)弄虚作假,或者瞒报、谎报患病经历的,其体检结论为不合格。
第四十四条 本标准所称体检是指省级公安机关委托具有二级甲等以上资质的医疗机构组建体检工作组,根据本标准,参照公安机关录用人民警察体检有关操作规程和实施细则,开展现场检查和患病经历审查,综合分析作出体检结论。
省级公安机关会同医疗机构结合实际研究确定现场检查项目,原则上应当对身高、体重、外观、血压、心率、视力、色觉、听力、嗅觉等项目进行现场检查。
第四十五条 本标准中的“小于”“大于”均不包含本数。体重指数(BMI)的计算公式为体重(千克)÷身高(厘米)÷身高(厘米)×10000。测量、计算和记录时,均精确到0.1,其后一位数非零进一。



































































