根据《CCF关于NOI省队选拔的规定》、《关于组织NOI2019北京队选拔的通知》,由北京青少年科技教育协会组织的CCF NOI2019北京队选拔活动于2019年4月20-21日在首都师范大学附属中学举行。北京队选拔采用上机测试,分为两轮。
选手最终成绩由NOIP2018提高组成绩和北京队选拔两次机试成绩按比例产生。省选总分通过以下公式得出:
选手总成绩=NOIP2018提高组复赛成绩×30%+北京集训队结业测试成绩×30%+北京队选拔测试成绩×40%。(因NOIP 成绩满分为600分,其余成绩满分为300分,计算时会将NOIP成绩×0.5,平衡权重)
根据最终评测结果确定CCF NOI2019北京队共12人,现按照名额数200%公示北京队选拔活动选手总分的前24名:
其中各校省队人数上,北京师范大学附属实验中学最多,有4人进入省队,其次就是人大附中有三人进入省队,北大附中有两人进入省队!
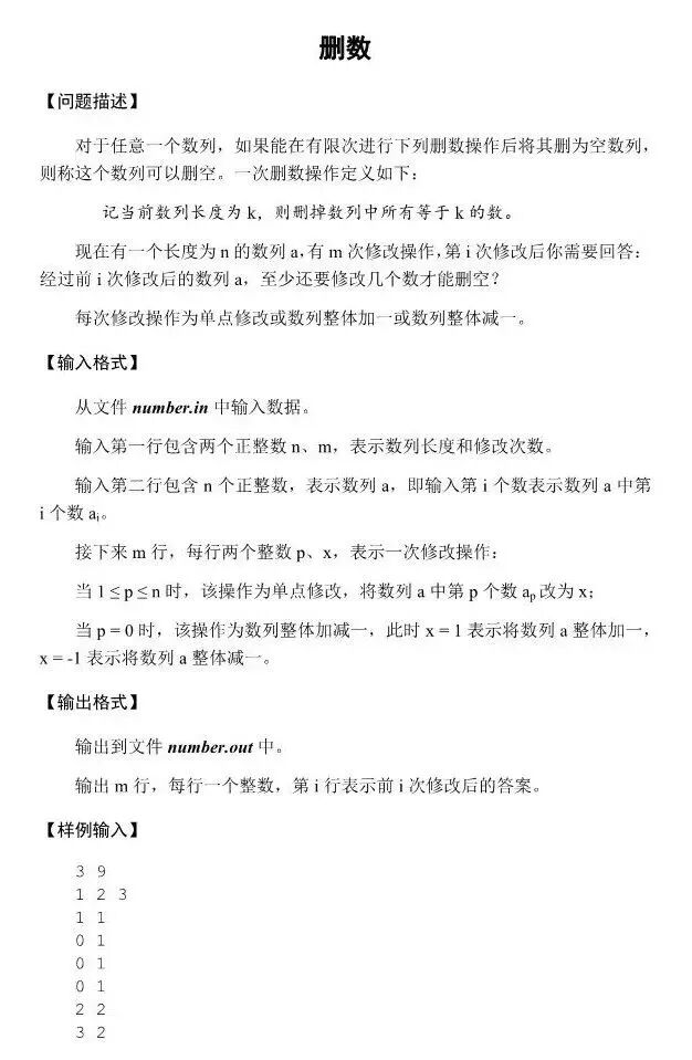
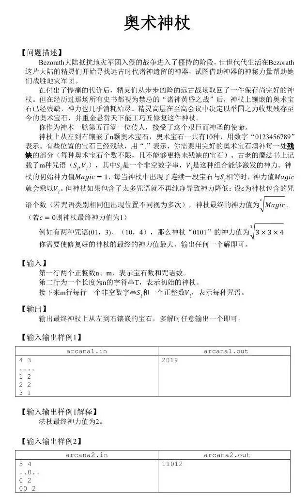
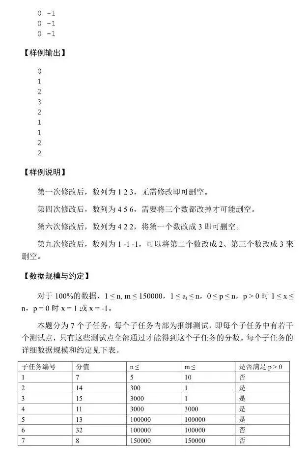
以下为省队选拔结果公示及本次省队选拔试题!
公示期:2019年4月23日-2019年4月29日
投诉、举报联系邮箱:noibeijing@126.com
联系人:张珊
北京青少年科技教育协会
2019年4月23日














