整体搬迁!“双一流”新校区,2023年动工

2022-11-16 18:00 青塔 评论
继2021年4月新校区建设获中央军委批准后,空军军医大学的整体搬迁工作迎来了新进展。

近日,西咸新区党工委书记杨仁华会见中国人民解放军空军军医大学校长张思兵一行,双方就进一步加速推进新校区建设事宜进行深入交流。张思兵介绍了近年来学校的发展成就、新校区建设进展以及需要新区协调的事项。
据透露,空军军医大学新校区整体规划设计已基本完成,目前正在开展项目初步设计,预计明年5月正式动工2025年9月整体竣工。届时,学校本部及986医院将整体搬迁至新校区
图片
几代军医大人的夙梦
拓建新校区,是几届学校党委和几代军医大人的夙梦。
据悉,空军军医大学新校区位于西咸新区秦汉新城泾渭大道中段规划用地2012亩计划投资50亿。营区主要划分为教学办公、学员宿舍、勤务保障、医疗、创新中心、训练6个功能模块,配套建设军营文化、训练等营区附属设施,能够满足万余名学员及教职员工工作、生活需求。
图片
该项目建成后,将作为学校办学育人、履行使命的第一功能区,实现统筹规划医学创新、临床医疗等功能。
而项目所在的西咸新区,由西安市代管,是陕西省唯一一个国家级新区、中国的第七个国家级新区,也是经国务院批准设立的首个以创新城市发展方式为主题的国家级新区
新区位于陕西省西安市和咸阳市建成区之间,是关中—天水经济区的核心区域,并沿承了西安国际化大都市的空间结构,在新区形成“一河两带四轴五组团”的空间结构。其中,秦汉新城位于西咸新区的几何中心,是西咸新区五大功能组团的核心区域。
南跨渭河与西安相望,随着西安主城区的北拓以及咸阳城区东扩,两座古都将在这里对接融合。
建设新校区
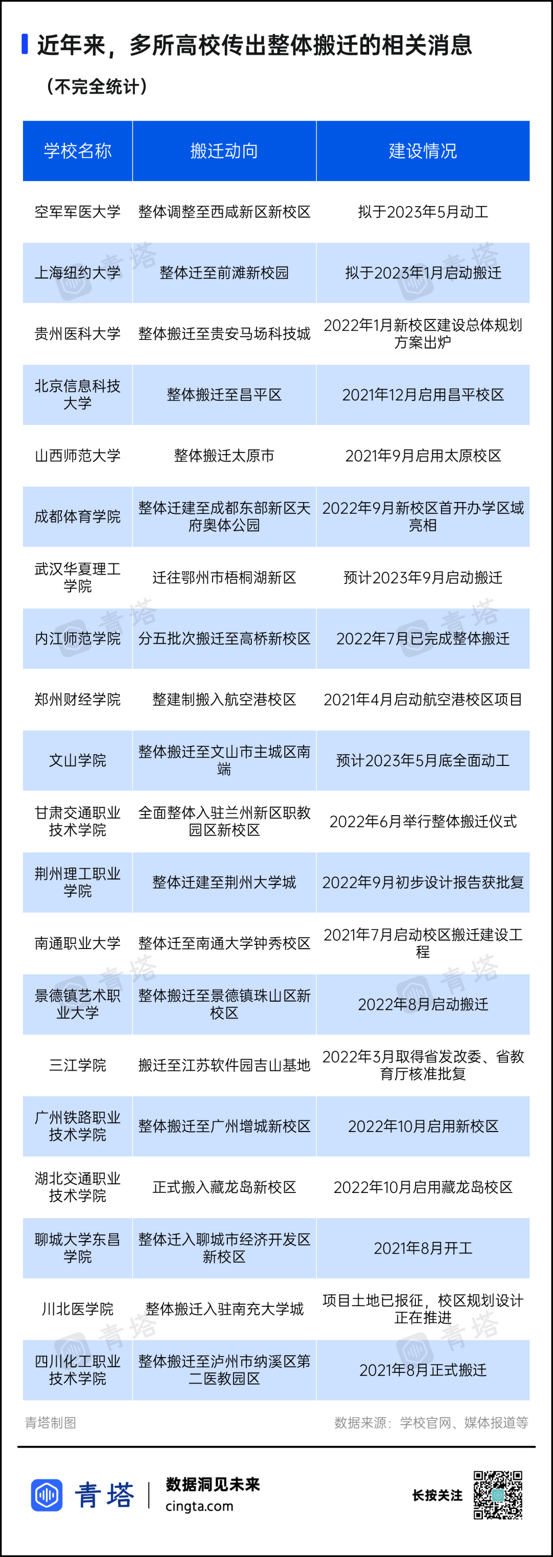
近年来,随着中国城市与高等教育发展速度的加快,大批高校,尤其是办学水平较高的高校纷纷开启新一轮新校区建设,一部分高校传出部分或整体搬迁的消息。
近日,上海纽约大学发文透露,将于2023年1月告别使用近九年的世纪大道校园,整体迁至前滩新校园,并在那里迎来2023年春季学期。
去年12月,北京信息科技大学昌平校区正式启用,又于今年7月启动了主体搬迁工作,迈出了整体搬迁进程标志性的一步。
而在今年1月,据《贵州医科大学新校区建设总体规划及一期建设项目初步设计招标公告》,学校整体搬迁至贵安马场科技城,建设云漫湖校区。校区总用地面积3228.53亩总投资 107.7亿元,预计于2023年9月投入使用,办学规模可达4万人。

图片

受到城市用地限制,高校的校区选址通常会选在市郊新区或周边城市,名校越来越多地飞入了“寻常百姓家”。
在山西,省内唯一一所“双一流”高校,太原理工大学的办学主体已经由太原市迁至位于晋中市的明向校区。
明向校区距离太原市的迎西校区约35公里,距离晋中市中心城区约8公里,占地面积2278亩,远远超过其余三个校区的面积总和。
图片
为了谋得更大的发展空间,兰州大学的主体迁往了榆中校区,浙江大学建了紫金港校区、四川大学新建了江安校区、南开大学天津大学分别建了津南校区和北洋园校区。

图片

相较于原本的老校区,新校区无疑都更加靠近“郊外”。然而挣脱了办学空间的限制之后,学校也就有了更多施展的空间。
大学之用
内涵式发展阶段,办学空间越来越多地成为了制约高校发展的关键因素之一。为了提升办学质量与科研质量,建设新校区,成为许多高校重新定位、谋划和布局发展的新起点
例如东北大学把2014年正式启用的浑南校区定义为,“从根本上破解了学校的发展瓶颈问题,真正实现了教师科研有空间,学生活动有场地的办学条件标准,对学科发展、教学科研工作意义重大,形成了学校协调发展的总体战略布局”。
在西安交通大学进军西部创新港时,研究生院常务副院长吴宏春更是坦言,“创新港的建设是西安交通大学实现一流大学建设目标的契机、难得机遇、甚至是最后一次机遇”
图片
西安交通大学—中国西部科技创新港
与此同时,由市中心向新区扩散,由省会城市向周边城市辐射。高校的建设将为城市带来经济、科技等方方面面的全面发展,某种程度上说,新校区的建设是中国高等教育功能的一次向下延伸。
以中国高等教育资源最丰富的北京为例,早在2016年,就已有政策提支持在京中央高校和市属高校通过整体搬迁、办分校、联合办学等多种方式向郊区或河北、天津转移疏解。
据相关人士透露,当前,中央和北京市正大力推进在京高校的外迁工作。北京市高校外迁可供选择的模式有三种:迁往北京郊区的大学城迁往河北省迁往京津冀外的其他省市
截至目前,除了北京吉利学院已经搬迁至成都市以外,北京大学昌平校区、中央民族大学丰台校区、北京电影学院怀柔校区等都已相继启用,北京科技大学、北京交通大学、北京林业大学、中国地质大学(北京)成为首批四所确定入驻雄安新区的高校。
此外,不少北京高校也将目光放在了天津、山东等地,如北京协和医学院天津校区目前已确定选址团泊新城,北京理工大学怀来校区则在2020年9月份全面动工,中央美术学院青岛校区、对外经济贸易大学青岛国际校区也在顺利推进之中。
在本次疏解首都教育功能的进程中,京郊、河北乃至整个华北各省,或许都有机会拥有外迁而来的“北京高校”。
而在这一轮浩浩荡荡的高校搬迁之后,我国的高等教育方位格局,也必将迎来一派全新的样貌。


登录高考直通车APP
查看完整试题答案
好的
查看完整试题
特别声明:
1. 本站注明稿件来源为其他媒体的文/图等稿件均为转载稿,本站转载出于非商业性的教育和科研之目的,并不意味着赞同其观点或证实其内容的真实性。如转载稿涉及版权等问题,请作者在两周内速来电或来函联系,本站根据实际情况会进行下架处理。
2. 任何媒体、网站或个人未经本网协议授权不得转载、链接、转贴或以其他方式复制发表,违者本站将依法追究责任。
举报理由选择
确定
高考直通车官网

哇哦!快加入高考直通车APP,发现更多精彩内容,与学霸一起交流学习吧!