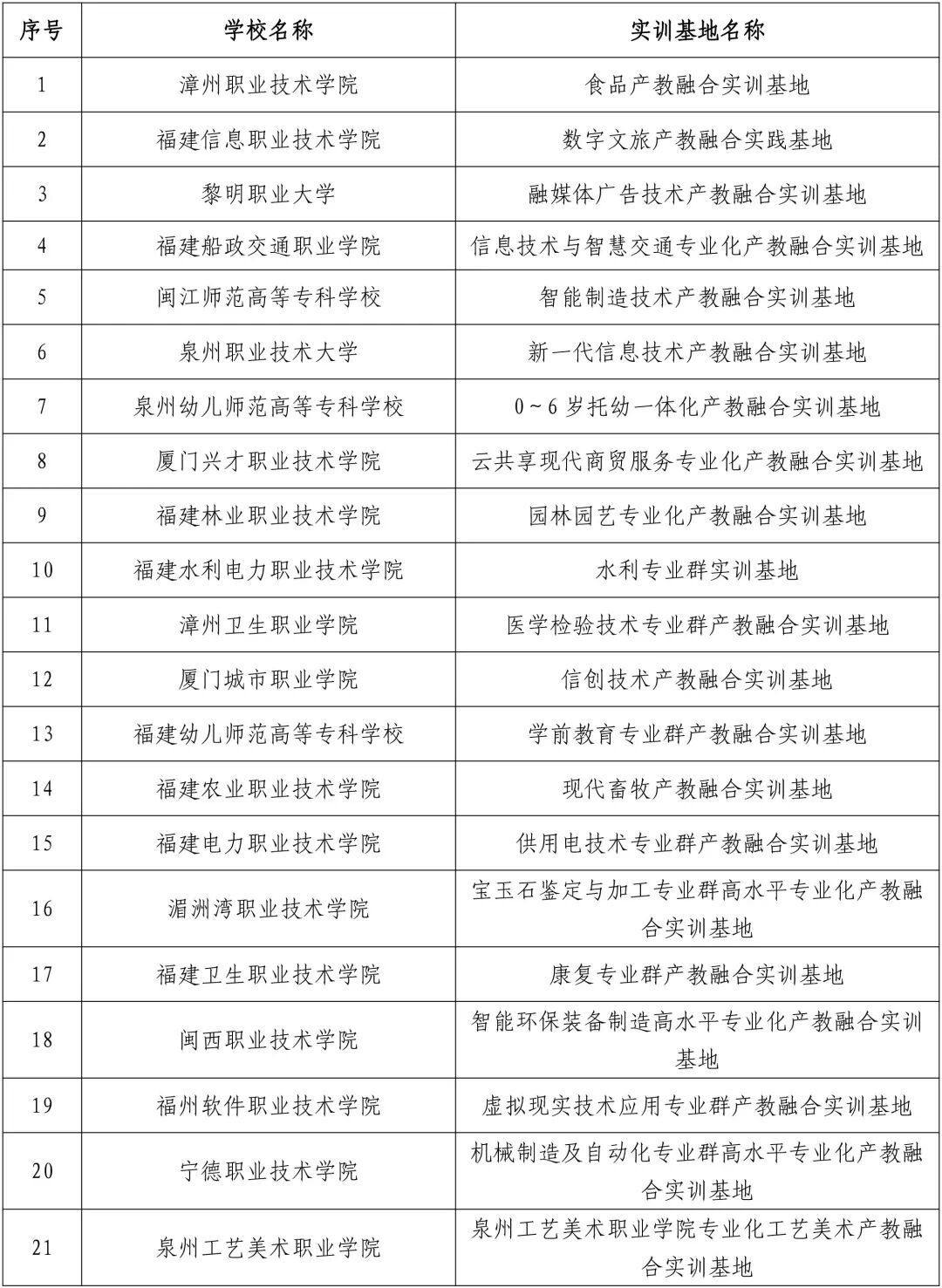
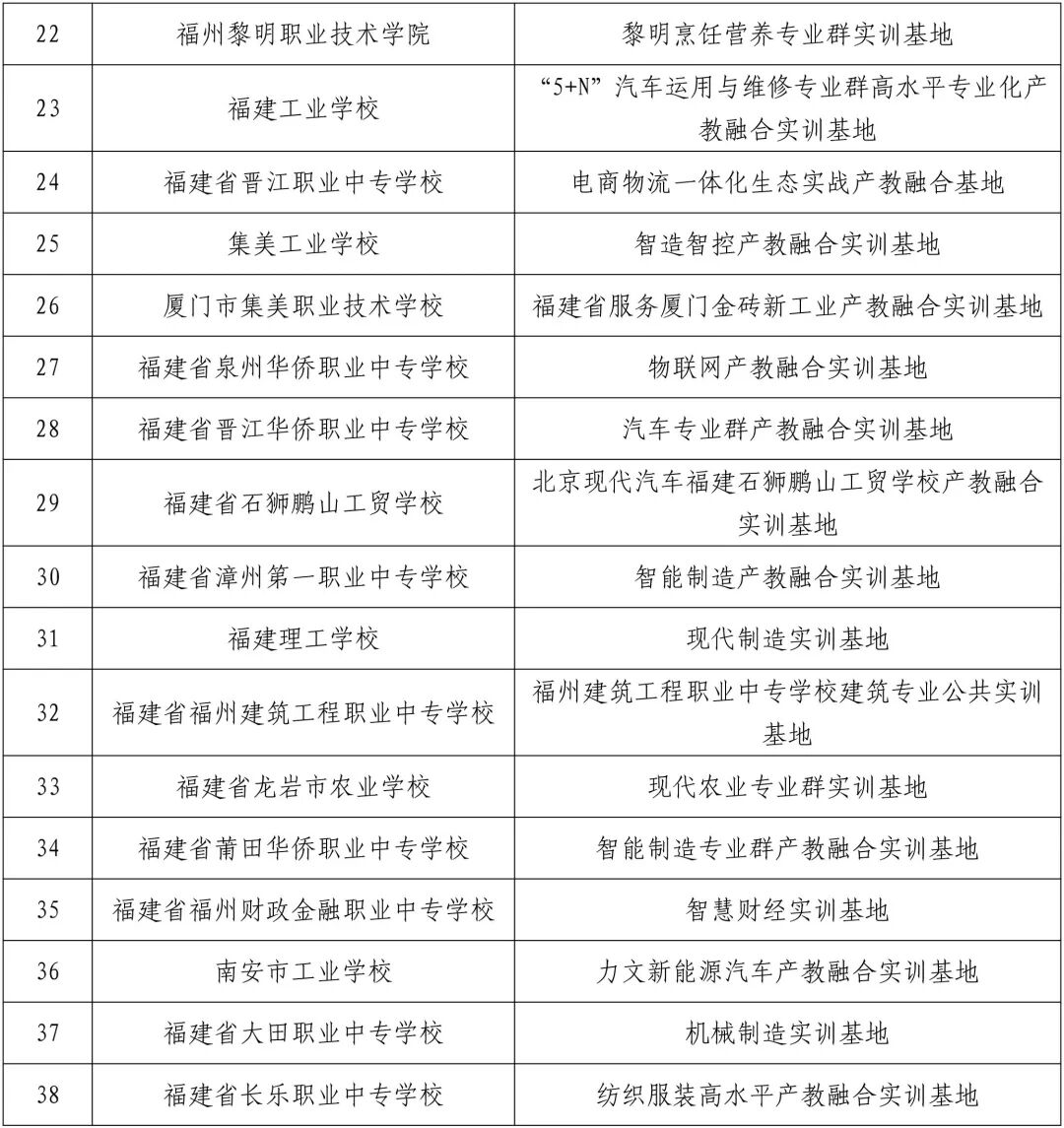
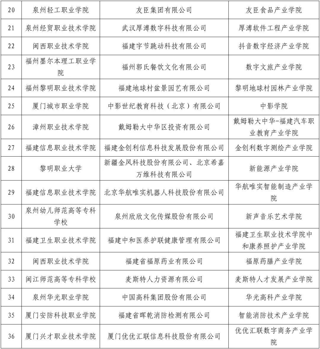
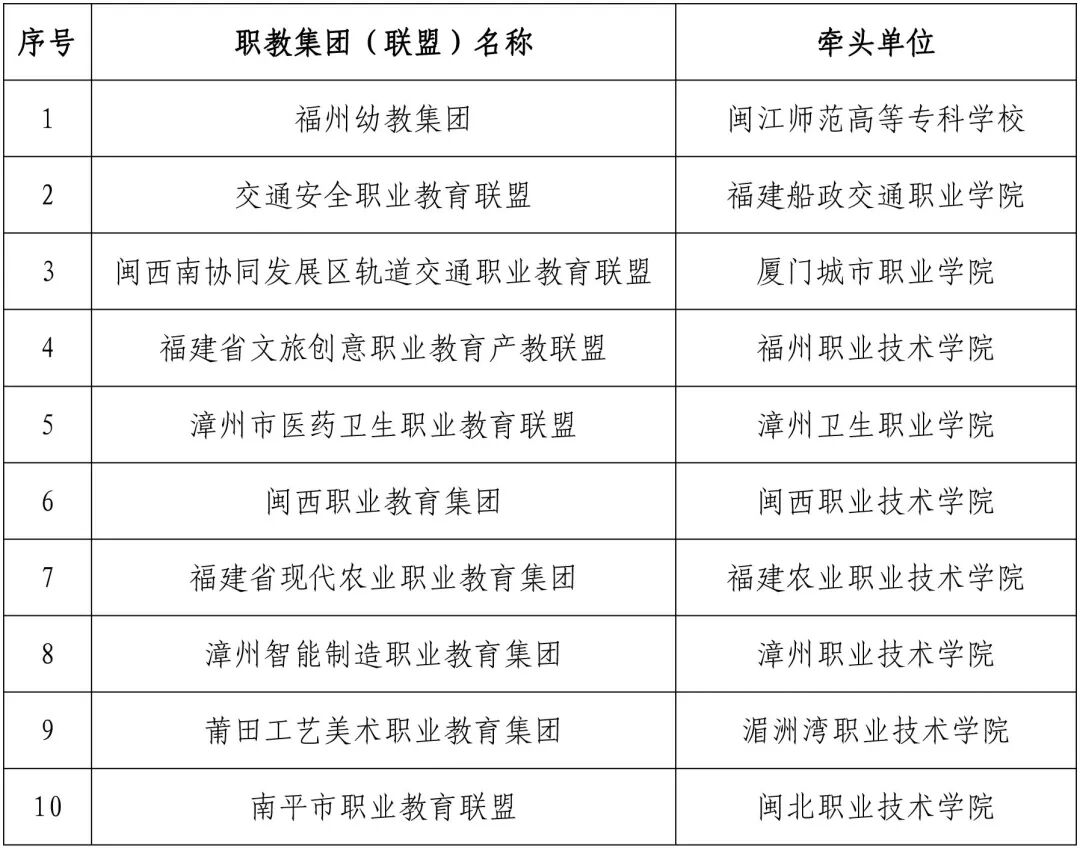
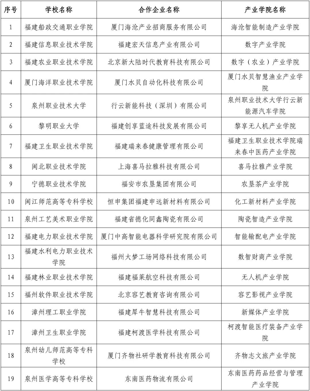
日前,省教育厅印发《关于公布2022年省级职业教育重点建设项目的通知》,在各地各校申报的基础上,经专家评审和公示,确定10个项目为省级示范性职业教育集团(联盟);36个项目为省级第四批高职院校产业学院试点项目;38个项目为省级高水平专业化产教融合实训基地。
省级职业教育重点建设项目,是增强职业教育适应性,深化产教融合、校企合作,构建适应产业发展需要现代职业教育体系的重要抓手。各地各校要高度重视,认真落实项目建设计划,加强项目建设过程管理,充分发挥重点建设项目的示范带动作用,推动我省职业教育高质量发展。
2022年省级示范性 职业教育集团(联盟) 2022年省级第四批 高职院校产业学院试点项目 2022年省级高水平专业化 产教融合实训基地




