明日!2月7日正式开启2023年四川高考补报名!
本次补报名主要针对部分在外省(区、市)就读但不符合就读地报名条件的四川籍考生需回川报名,省内也有个别考生因各种原因错过高考报名。
该准备的材料准备好,一定要注意报名时间点,不要卡点报名!
下面给大家带来2023高考网上报名流程和注意事项,一起来看
2023年四川高考报名分为三个阶段:网上报名——网上缴费——现场确认。各阶段时间点如下表:
网上报名2月7日9:00至9日17:00
网上缴费2月10日9:00至12日17:00
现场确认2月13日至15日,每日9:00至17:00
往届生与应届生报名流程一致,报名费130元/人,体检费80元/人。
应届生携带身份证,所在学校或组织所开具的证明材料社会考生携带身份证,高中毕业证或同等学力证明。
下面给大家演示一下详细报名流程:
01注册
只有异地考试或社会考生需进行此步骤,应届生则直接登录
在首页中,社会考生(或异地考生)点击页面右边的“网上报
名注册”按钮进入网上报名页面,如下图:
操作说明
根据考生户口所在地,在地市和县区选择栏选择相应项。报名点默认为该县区招办报名点,考生的报名确认、资格审查和照相等都在此县区招办办理。
所有项都为必填项,且同一身份证在同一地市只能报名一次。
填写完注册信息后,点击页面下方的[注册]按钮即完成注册操作。
完成注册操作后点击页面下方的[进入网报],系统即转入网报登录系统页面。
特别提醒:部分区县没有报名点,则需要亲自前往现场参加网上报名。
02登录网报系统
若还不知道你所在市(州)报名网址的同学,可以点击下方名片,回复高考报名,正确选择报名地点,进入报名。
我们以2022年成都市高考报名为例,为大家演示:
进入网报系统正确填写信息:
操作说明
根据地市、县区的选择,找到考生所属的报名点,如报名点选择错误即使帐号密码正确也不能进入,请考生准确选择。
选择正确“届别”,如“届别”选择错误即使帐号密码正确也不能进入。如果考生实际所属“届别”与系统初始设置有误请联系老师核对更改后再进行报名。
输入学籍号(或身份证号)和登录密码进入,初始密码为身份证号后6位数。如果考生输入正确身份证号(或学籍号)后不能正常进入,导致该问题的原因有可能是系统内初始设置的该考生身份证号(或学籍号)与实际误,请联系老师核对更改后再进行报名。
考生选择所在报名点县区和届别并输入学籍号(或身份证号)、登录密码和验证码后,点“登录”按钮进行登录。
若考生首次登录网报系统,登录成功后系统将转入“网报系统密码修改”页面,要求考生修改初始密码;若非首次登录网报系统,则登录成功后系统将转入“网上报名系统报名须知”页面。
03更改密码(首次登录才需进行)
1.功能描述
更改考生的登录密码,确保考生的身份安全。
2.进入页面
若考生首次登录网报系统,则登录成功后系统将转入网报系统密码修改页面,强制考生修改初试密码。
若考生非首次登录网报系统,则在登录成功后在考生填报主页面单击“修改密码”即可进入该页面。
网报系统密码修改页面如下图:
3.操作说明
该页面为考生提供修改密码,如果考生是首次登录则强制要求考生更改密码。
新旧密码不能相同,密码位数6 - 14位。
输入两次新密码必须一致。
考生输入旧密码、两次新密码,考生点击“确定”按钮,系统执行密码更改。
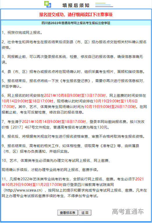
04阅读报名须知
操作说明
显示报名相关政策及注意事项和一些报名时间安排,请考生仔细阅读。
根据考生是否首次填报来显示相应按钮,若首次填报,显示“填写报名表”按钮和考生是否阅读选取框(考生必须选取该项才能进入下一填报修改页面);若已填报而考生还未签字确认则显示“查看报名表”和“修改报名表”两个按钮;若已填报而考生已签字确认则显示“查看报名信息”一个按钮。
考生点击“填写报名表”或“修改报名表”按钮进入考生报名信息填报与修改页面,点击“查看报名表”进入考生报名信息查看页面。
05进入报名主页
1.功能描述
该页面显示了考生的简单信息,说明了考生填写流程以及考生可进行的操作的选项如:修改密码、填写报名表、修改报名表、查看报名表、阅读报名后须知以及退出系统等选项
2.进入页面
考生成功登录网报系统并阅读报名须知后转入该页面,如下图。
若考生尚未填写报名信息,则当前页面可供选择的操作只有“填写报名表”、“修改密码”和“退出系统”;若考生已填写报名信息,则该页面的样式如下图:
这时考生可选择的操作是:修改密码、修改报名表、查看报名表、阅读报名后须知以及退出系统
注:注册信息符合国家专项、地方专项和高校专项条件的考生才能看到相应申报表填写入口。
06填写报名表与修改
请如实填写相关信息,特别注意以下几点:
户籍地址:填写户口薄上的户主地址;
2.毕业类型:按照自己高中或者中职实际毕业类型填写,类别挺多的,总有一种适合你;
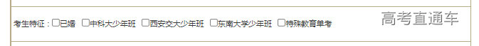
3.考生特征:按实际情况勾选,不知道自己情况的,则不需要勾选。
4.考试类型:按自己实际情况填写,普通高中生选择“全国统考”,三校生(中专生、技校生、职高生)选择“对口招生考试”(当然有对应的对口招生考试专业类别需要在后面选择)。注意:此次不区分往届生还是应届生,根据个人实际情况谨慎选择。
填写报名表的具体流程
操作说明
仔细查看姓名是否和身份证上一致,如果有误请联系老师核实更改后再报名。
填写出生日期时点击“选择”按钮,出生日期必须与身份证上一致。
填写学校信息有两种方式,方式一是先在“高中毕业学校代码”项目输入框中填写学校代码,而当离开“高中毕业学校代码”框后,系统自动在“高中毕业学校名称”填入毕业学校名称;方式二是点击“高中毕业学校名称”右边的“选择”按钮,弹出学校选择框,如下图:
在高中毕业学校列表中找到高中毕业学校后点击学校名称左边的“选择”选择该学校,选中的学校所在行将出现粉红底色。
高中毕业学校的寻找可通过下面两种方法,一种是知道学校所在地市和县区,通过选择不同地市和县区后在学校列表中出现相应中学进行选择,另一种是知道学校名称,采用模糊查询,在“学校名称”输入框中输入毕业学校部分名称或全称后点击“查找”按钮,在学校列表中将出现名字包含输入框中内容的相应中学。如果考生所属高中毕业学校在系统中不能找到,请在“如在表中查询不到,请输入学校名”框中输入毕业学校名称后点击“确定”按钮,自定义填写的毕业学校代码为“0000000”。
固定电话填写格式如:028-86604600或
02886604600-1234。当鼠标停滞在填选框时会出现该项的填写帮助。
出生日期、毕业学校代码、毕业学校名称、邮政编码、邮寄地址和简历第一栏为必填项。
07查看考生报名信息与打印
1.功能描述
查阅考生已填写的报名信息。若考生所属的报名点已报名截止,则考生只能查看已填报的信息而无法进行修改。
2.进入页面
点击“网上报名系统报名须知”页面下方的[查看报名表]即进入该页面,如下图:
3.操作说明
可单击页面下方的“打印”按钮以打印当前显示的报名信息;
单击“返回”按钮则返回填报主页面
08查看报名后须知
1.功能描述
查让考生了解填写报名后要注意的后续工作和事项。
2.进入页面
在报名主下方单击[报名后须知]即进入该页面,如下图:
3.操作说明
可单击页面下方的“查看报名表”按钮即转入到查看报名表页面;
单击“返回”按钮则返回填报主页面
09退出网报系统
1.功能描述
注销当前考生用户身份,并退出到系统首页。
2.操作说明
考生登录成功后,在报名主页单击“退出系统”即可。退出过程的页面如下图:
三、报名常见问题
01为什么打不开报名网址?
报名系统在不同浏览器版本运行速度可能有差异,可尝试更换浏览器打开查看。
02参加2023年四川高职单招的考生需要报名吗?
需要。
03现场确认地点在哪里?
应届考生一般在本校报名点进行现场确认,社会考生在本地招考机构安排的报名点进行现场确认,具体以实际通知为准。
四、高考报名注意事项
01查看身份证,核对有效期
第二代居民身份证居民身份证是考生高考报名的必要证件,会用于采集考生个人的基本信息(比如:姓名、民族、出生年月、身份证号码等)。如果身份证不小心丢失了或者临近过期,考生要尽快到户籍所在地公安部门重新办理身份证。
02及时更新个人身份信息
高考报名时候,居民身份证采集的个人信息要与户口簿一致。如果考生因为搬迁等原因而导致户籍发生改变,要及时到当地公安部门重新办理户口簿和居民身份证,确保与当前公安部门户籍信息一致。
03最好由考生亲自填写填报信息
报名高考时所提供的材料必须是真实有效的,而且信息要准确无误。考生要对自己填报信息的真实性和准确性承担责任。凡不按规定要求报名,如网上报名信息误填、漏填或者填报了虚假信息将影响考试及录取的,责任也将由考生承担。
明天就要报名了
扫码加入2023年四川高考交流群↓↓
一起讨论报名过程


















