师生、家长看过来!
日前,
市教育局印发
物理实验操作等科目
初中学业水平考试方案的通知。
根据《通知》,
考试对象均为2023年
初中应届毕业生
和报考我市高中阶段学校的往届生。
各科目考试方案如下:

01
物理和化学实验操作
考试方案(试行)

考试时间
物理和化学实验操作考试在九年级第二学期进行,并于当年5月底前完成。学生按课程标准修完本学科后,方可取得该科目的考试资格。

实施方式
物理和化学实验操作考试由市教育局统一命题、统一考务规则、统一评卷,各区教育行政部门负责组织实施。

考试办法

考试内容
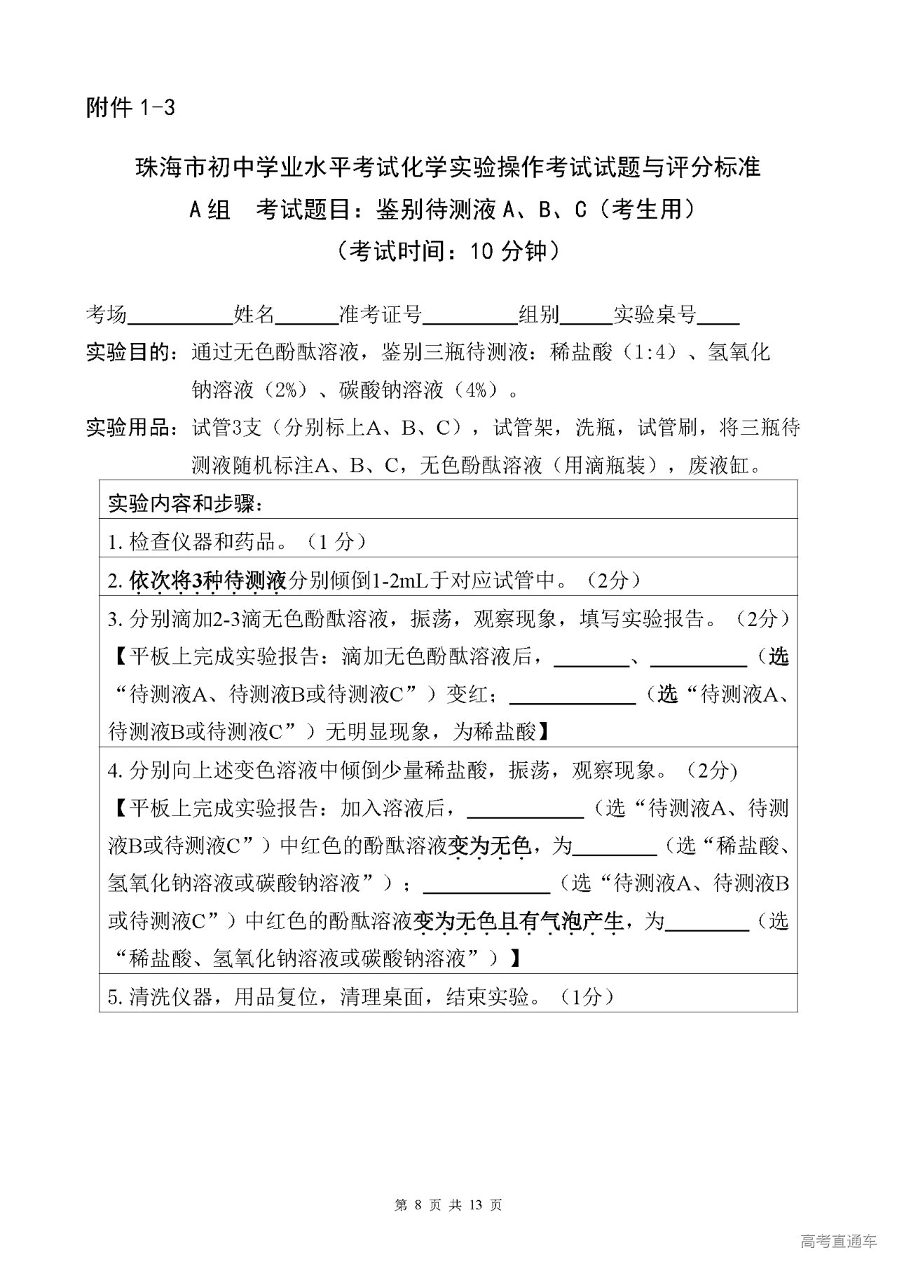
物理和化学实验操作考试重点考查学生的实际操作技能,考试范围为课程标准所涉及的实验。

考试题型
具体内容扫描下方二维码查看附件1-1、1-2、1-3。

考试组织
物理和化学实验操作考试采取考生现场实际操作的方式进行,利用信息技术实时录制存储学生考试过程。每区设置若干考点,每个考点分学科设置若干考场;考生独立完成实验操作。

考试时长
每科考试时间各为10分钟。

评分方式
物理和化学实验操作考试采取网上集中评分的方式,并逐步探索人工智能辅助评分的方式。

考试成绩及成绩应用
物理和化学实验操作考试分值占科目满分(各为80分)的10%,即物理和化学实验操作考试满分的分值各为8分。
02
英语听说
考试方案(试行)

考试时间
考试安排在九年级第二学期进行,并于当年5月底前完成。学生按课程标准修完本学科后,方可取得考试资格。

实施方式
考试由市教育局统一命题、统一考务规则、统一评卷,各区教育行政主管部门负责组织实施。

考试办法

考试内容
英语听说考试旨在通过融合了语言能力、学习能力、思维品质和文化意识的多种语言应用场景及任务,考查考生的听、说两种语言技能及其运用能力。具体考试内容和能力要求包含《课程标准》中“语音项目表”“语法项目表”“功能意念项目表”“话题项目表”“不规则动词表”和“词汇表”要求内容。

考试题型

考试组织
考试为闭卷考试,采用计算机辅助考试形式,在专用考场内进行。

考试时长
考试时长约为20分钟(不含设备调试时间)。

评分方式
参照广东省高考听说考试评卷模式,评卷采用人工评卷与计算机评卷相结合的方式。

考试成绩及成绩应用
试卷满分为30分,占中考英语学科120分总分的25%。
03
生物实验操作
考试方案(试行)

考试时间
生物实验操作考试于八年级第二学期期末前完成。学生按课程标准修完本学科课程后,方可取得本科目的考试资格。

实施方式
生物实验操作考试由市教育局统一命题、统一考务规则,由各区教育行政主管部门负责组织实施。

考试办法

考试内容
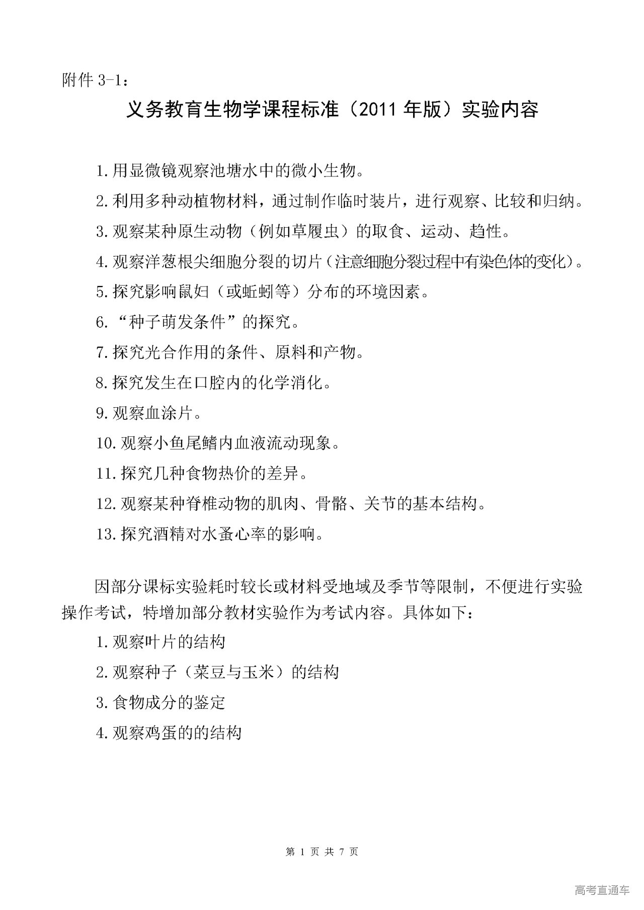
生物实验操作考试重点考查学生的实际操作技能,考试范围为课程标准所涉及的实验,具体内容请扫描下方二维码查看附件3-1。

考试题型
考试题型具体请扫描下方二维码查看附件3-2。

考试组织
生物实验操作考试采用考生现场实际操作的方式进行,考试工作相关情况,需有视频监控记录。每区设置若干考点,每个考点设置若干考场,考生独立完成实验操作。

考试时长
考试时间为10分钟。

评分方式
生物实验操作考试采取“现考现评”评分方式,由监考老师现场赋分。

考试成绩及成绩应用
生物实验操作考试分值为10分。实验操作考试分数与本学科学业水平考试笔试分数(卷面满分折算为90分)相加后作为本学科学业水平考试总成绩(满分为100分)。生物学科学业水平考试总成绩以A、B、C、D共4个等级呈现,作为普通高中录取的资格条件。
04
音乐考试方案
(试行)

考试时间
考试安排在九年级第一学期期末进行。学生按课程标准修完本学科后,方可取得本科目的考试资格。

实施方式
初中学业水平音乐考试由市教育局统一命题、统一考务规则,各区教育行政主管部门负责组织实施。

考试办法

考试内容
音乐科目测试内容采用笔试与实践相结合的方式,以《义务教育音乐课程标准》和我市现行初中音乐教材(人民音乐出版社出版)7-9年级课程学习为依据,命题范围为音乐课程四大领域(感受与欣赏、表现、创造、音乐与相关文化),考查学生对音乐学科知识与技能学习的掌握及理解程度,着重考查音乐审美能力和核心素养,发挥音乐学科的

考试题型
音乐考试采用闭卷笔试和现场操作考试相结合的方式进行。
闭卷考试☞内容由单项选择题和判断题两部分组成;
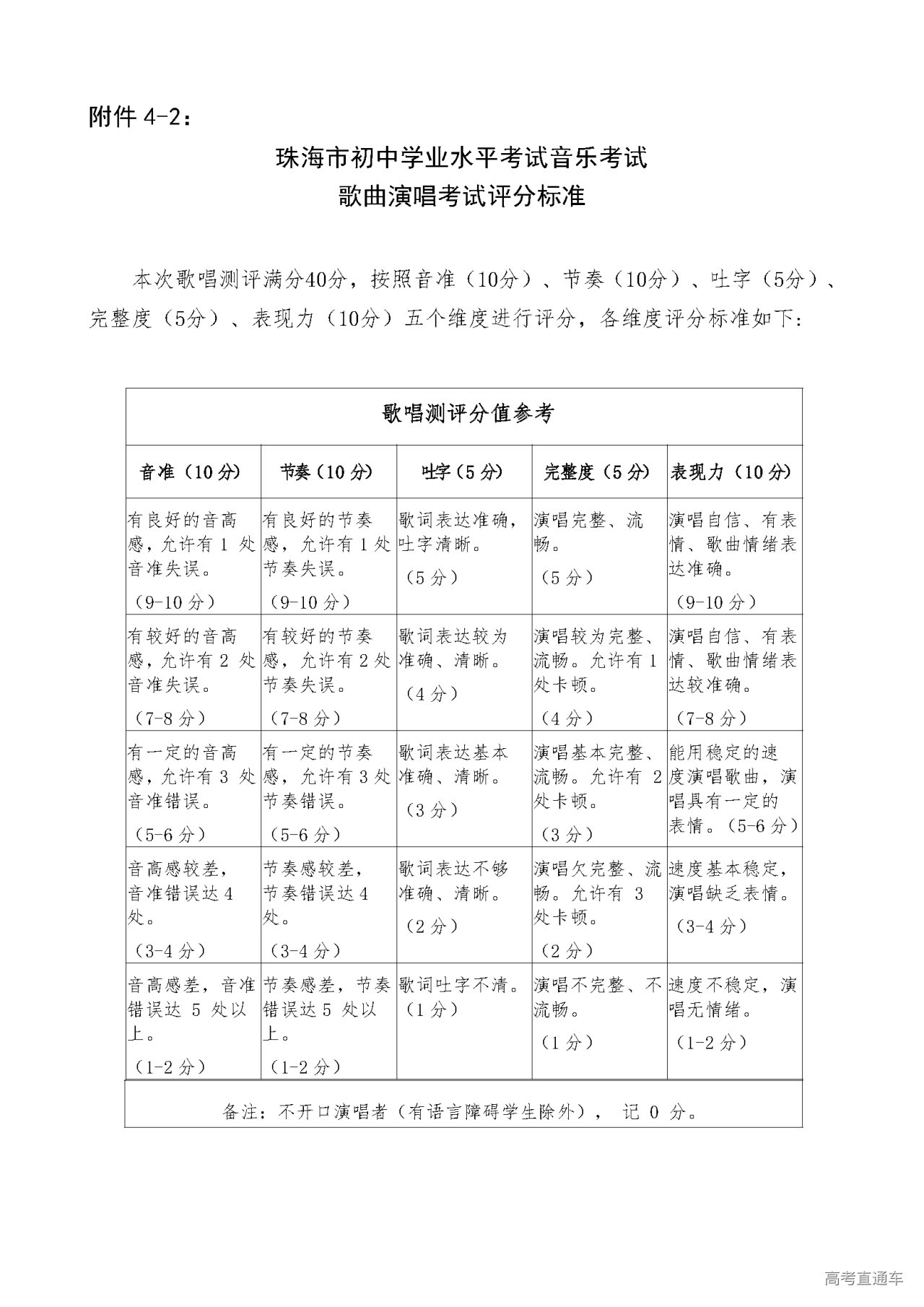
现场操作考试☞主要考查学生的歌唱能力,考生在7-9年级教材中,自选一首曲目进行无伴奏完整演唱(看谱演唱或背唱均可)。

考试组织
各区教育行政主管部门建立健全领导机制和工作机制,负责本辖区内的考试领导工作,全面承担考试组织管理责任,并根据本方案要求,结合本辖区实际,制定考试工作方案和应急预案,提前做好考点及考试组织规划,确保考试顺利开展。

考试时长
音乐考试满分为100分。其中,闭卷分数为60分,考试时长为40分钟;现场操作分数为40分,考试时长以试题要求为准。

评分方式
1.音乐考试闭卷笔试由各区组织指导学校采用电脑扫描网上阅卷的方式进行。
2.音乐考试现场操作考试由各区指导学校负责组织实施,利用信息技术实时录制存储学生考试音像。探索应用计算机辅助测试的考试方法。因特殊情况需采用歌曲演唱以外的表现形式完成现场操作考试的,由学生提出申请,学校根据实际情况进行处理并报区教育局。
3.各校学生音乐考试成绩由各区在规定时间内上报市教育局。

考试成绩及成绩应用
音乐考试成绩为闭卷笔试分数与现场操作考试分数相加以等级呈现,设A、B、C、D共4个等级,以学校当年考生人数为基数,评为A级的学生不得超过20%,严控评为D级的学生人数,其他等级不设比例。
等级性考试科目成绩作为高中阶段学校录取依据,招生学校自主设定等级科目要求并报市教育局备案。
05
美术考试方案
(试行)

考试安排在九年级第一学期期末进行。学生按课程标准修完本学科后,方可取得本科目的考试资格。

初中学业水平美术考试由市教育局统一命题、统一考务规则,各区教育行政主管部门负责组织实施。


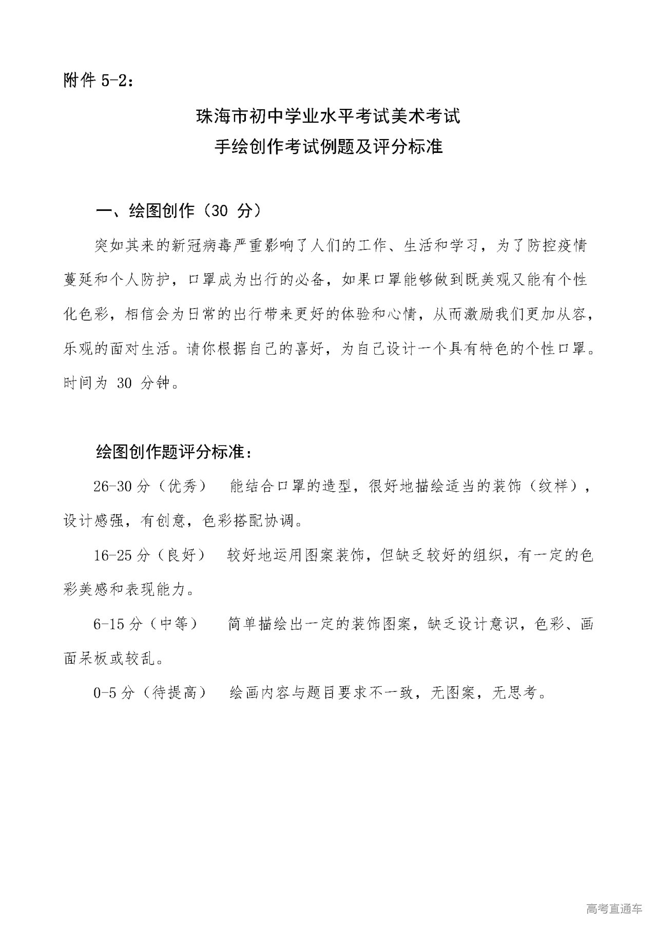
美术科目的测试内容以《义务教育美术课程标准(2011年版)》和我市现行初中美术教材(岭南美术出版社出版)7-9年级四个学习领域(“欣赏·评述”“造型·表现”“设计·应用”“综合·探索”)的目标、内容和教学要求为依据,采用笔试与实践相结合的方式,着重考查美术学科基础知识和基本技能。
其中,基础知识主要考查学生的美术基本知识、基本理论知识、美术作品赏析能力、美术知识的生活运用能力;基本技能采用实操的方式进行考核,主要考查学生的美术创作表现能力。





美术科目以等级呈现,设A、B、C、D共4个等级,以学校当年考生人数为基数,评为A级的学生不得超过20%,严控评为D级的学生人数,其他等级不设比例。
等级性考试科目成绩作为高中阶段学校录取依据,招生学校自主设定等级科目要求并报市教育局备案。
06
信息技术
考试方案(试行)

信息技术考试安排在九年级第一学期期末进行,学生按课程标准修完本学科后,方可取得该科目的考试资格。

由市教育局统一命题,各区教育行政主管部门负责组织实施、细化考务规则及提供条件保障。









































