各位考生和家长:我市2026年初中学业水平考试(以下简称“中考”)社会考生报名将于3月4日至9日进行。具体有关事项安排如下:
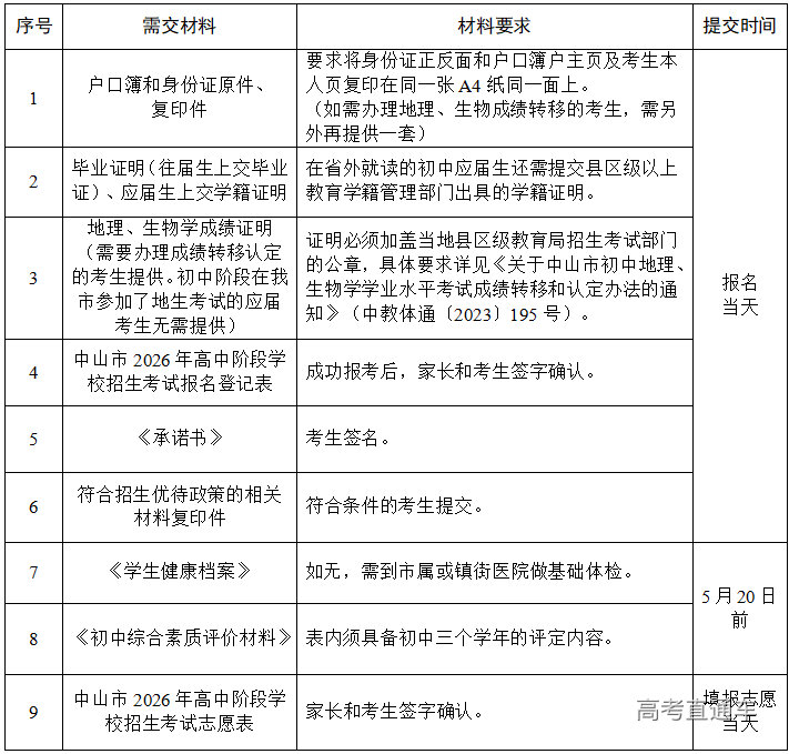
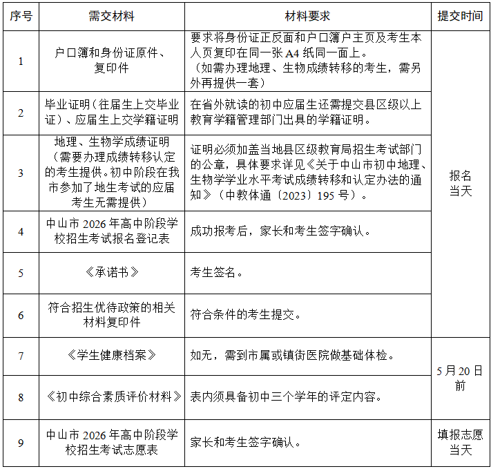
一、报名条件 符合以下条件之一的社会考生,可以在我市社会报名点参加中考报名: (一)具有我市户籍在外市就读的初中应届毕业生。 (二)具有我市户籍的往届毕业生。 (三)在我市初中学校毕业,经审核符合本市户籍生待遇政策的往届毕业生。 不接受已在其他地市报名中考的考生报名。在外市就读,因父母工作调动而将户籍迁入我市的初中应届毕业生,考生须于2026年3月9日(含)前将户籍迁入我市。初中往届毕业生,须于2026年3月9日时,取得我市户籍满1年(含)以上。 二、报名时间和地点 全市中考社会考生报名时间为2026年3月4日至9日。各考区负责属地户籍社会考生报名组织工作。考生和家长可以拨打报名点咨询电话提前咨询。 各报名点地址及联系方式如下: 三、报名方式和流程 (一)报名方式 我市中考报名通过互联网进行,使用中山市中考信息管理系统(简称“中考系统”,网址:http://120.234.103.118:8004/)完成中考报名。报名前,考生必须本人到报名点现场进行资格审核,考生需要准备的报名材料见下表: 中山市2026年中考社会生报名准备材料一览表 (二)报名流程 1.报名点审核考生报名资格。 2.身份信息采集、相片采集。 3.考生登录中考系统进行网上报名及确认。具体步骤: ①考生凭证件号登录中考系统。初始密码为考生出生年月日8位数(例如考生2011年5月1日出生,密码为:20110501)。 ②考生根据系统提示修改初始密码。考生必须妥善保管好登录密码,填报志愿时将用到该账号和密码。 ③填报报名信息。进入报名页面确认本人基本信息,确认无误后,录入个人的补充信息(含简历信息、社会关系、联系方式、初中阶段获奖情况、体育报考项目、地理生物学补考科目等)。考生务必填写有效的、高中学校录取前能长期使用的手机号,用于接收验证码、成绩信息和录取信息。 ④确认报名信息。考生点击“暂存”报名信息,暂存后信息仍可修改。检查报名信息无误后,考生点击“确认报名”,确认后信息无法修改。 4.报名点审核考生报考资格并通过系统派发准考证号。 5.报名点打印报名登记表,考生和家长签名确认后存档。 四、考试安排 考生报名成功后,必须按通知要求在我市参加中考体育统一考试、中考英语听说考试、物理实验考试、化学实验考试、文化课考试(笔试)。参加地理、生物学补考的考生,需在6月30日上午参加初中地理、生物学学业水平考试,其中补考生物学的,还须参加生物学实验考试。 (一)考试时间 (二)考试地点 各项考试的考点由考区统筹安排,一般安排在本考区初中学校。考前联系报名点领取准考证即可获知具体考试地点。考生须按要求在规定时间前往对应考点参加考试。建议在外地的考生合理规划备考及赴考安排。 五、地生成绩转移 地理、生物学成绩转移办法按照中山市教育和体育局《关于中山市初中地理、生物学学业水平考试成绩转移和认定办法的通知》(中教体通〔2023〕195号)文件要求执行。需要进行地理、生物学成绩转移认定的考生须在报名时将申请材料交至报名点。 (一)应届中考考生在外市初中阶段学校读书期间参加由市级以上教育部门统一组织的初中地理、生物学学业水平考试并取得成绩的,可申请办理成绩转移手续。 (二)初中阶段在我市参加了初中地理、生物学学业水平考试并取得成绩的应届中考考生(含曾休学的应届中考考生),无需办理转移手续,可直接进行成绩认定,也可以重新报考地理、生物学考试。 (三)往届生须重新参加地理、生物学(含笔试和实验考试)学业水平考试。 选择不办理地生成绩转移认定或不符合成绩转移认定条件的考生,须补报地理、生物学(含笔试和实验考试)考试,否则将影响普通高中学校录取。 六、报名缴费 根据《广东省发展改革委 广东省财政厅关于规范全省教育部门教育考试行政事业性收费及有关问题的通知》(粤发改价格〔2022〕442号),初中学业水平考试收费标准为10元/人/科次。我市2026年中考包括:语文、数学、英语(含笔试和英语听说考试)、物理(含笔试和实验考试)、化学(含笔试和实验考试)、道德与法治、历史、体育统一考试共八个科目十一科次,按110元/考生收取考试费。选考地理、生物学(含笔试和实验考试)科目需另缴10元/人/科次。根据《中山市教育和体育局关于减免中山市家庭困难考生初中学业水平考试费的通知》(中教体〔2023〕2 号),符合相关条件的考生可减免考试费。具体缴费安排另行通知。 附件: 1.关于做好我市2026年初中学业水平考试社会考生报名等有关工作的通知(中招考〔2026〕3号) 2.中山市教育和体育局关于中山市初中地理、生物学学业水平考试成绩转移和认定办法的通知(中教体通〔2023〕195号) 3.中山市教育和体育局关于减免中山市家庭困难考生初中学业水平考试费的通知(中教体〔2023〕2号)







