2022年广东学考英语科考试说明+样题(仅供参考)
2021-12-09 18:11
粤考粤掂
评论
特别说明:非官方公布,仅供参考。
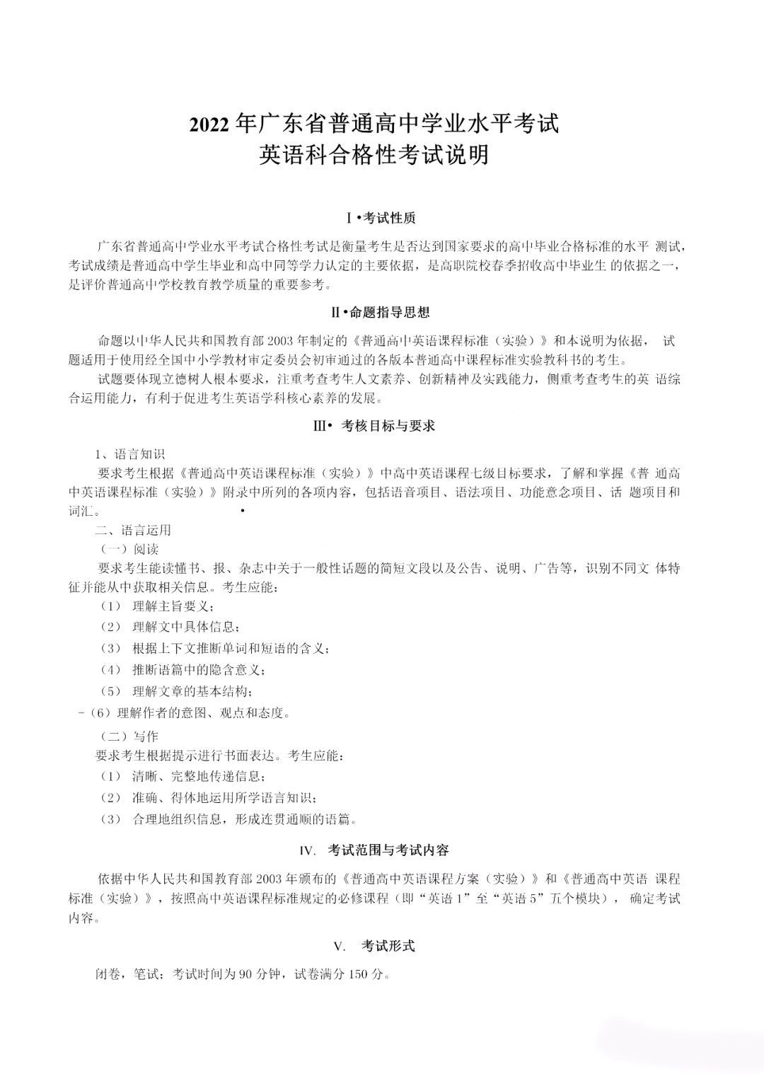
考试说明:
样题:
登录高考直通车APP
查看完整试题答案
好的
查看完整试题
登录查看完整试题答案
8
阅读数:6.6 k
特别声明:
1. 本站注明稿件来源为其他媒体的文/图等稿件均为转载稿,本站转载出于非商业性的教育和科研之目的,并不意味着赞同其观点或证实其内容的真实性。如转载稿涉及版权等问题,请作者在两周内速来电或来函联系,本站根据实际情况会进行下架处理。
2. 任何媒体、网站或个人未经本网协议授权不得转载、链接、转贴或以其他方式复制发表,违者本站将依法追究责任。
相关图文
评论区 (0)
最热
最新
努力加载中...
举报理由选择
涉及到广告的信息
黄赌毒/政治敏感等有害信息
辱骂等不友善行为
确定
高考直通车官网
哇哦!快加入高考直通车APP,发现更多精彩内容,与学霸一起交流学习吧!
复制下载链接