2022级(现高一)和2021级(现高二)大学本科专业选科要求是一样的。理工农医四大类本科专业90%以上需要选考“物理+化学”组合。
有些文章或者视频号因此说,不选“物理化学”就没有本科可读了的观点。其实,用专业数来说事,完全是混淆视听的。
用不同层次的高校本科各专业的招生计划数来分析指导才是关键! 以2021年和2022年浙江省本科以上招生计划为例,所有专业选考科目均替换成教育部新规要求(要求必考“物理+化学”的理工农医专业简称“理科”专业,“不限学科”专业简称“文科”专业)。 985高校理科文科招生计划之比为4:1,所有计划数为8700多人;211、一流学科建设高校理科文科招生计划数之比为3:1。所以,成绩优等生选报物理化学录取名校概率要高于文科考生。
浙江省属重点高校理科文科招生数之比为1.2:1(绝大部分专业基本要求达到特控线分数);浙江省公办(公费)普通高校(学院)理科文科招生数之比基本为1:1;浙江省独立学院、民办本科高校理科文科招生数之比为1:3,不限学科招生计划数远远超过必考“物理化学”招生计划数。
2021年全省本科必考“物理化学”招生计划数为60516人,“不限学科”招生计划数为61829人,基本持平。2022年浙江省平行志愿(不含提前批、强基、高水平三招生)必考“物理化学”招生计划数为55361人,“不限学科”招生计划数为57488人,也是基本持平。
如何选考科目?看自己的专业意向,看自己学校的层次,看自己属于哪一层次的学生,看自己的高校目标定位,看自己的优势学科。其实,大多数人根本不清楚自己将来要读什么专业,我以为,以提高自己总分为第一要务。80个平行专业志愿,只有一个是有用的,你要那么多专业选择干什么?下面,我从五个方面来进行2021级选科分析,并提出建议。
第一部分:教育部2021年7月27日新规后对选考的要求分析(以2021年在浙江招生高校普通类考生本科以上专业设置为例)
2021年7月教育部出台新的《普通高校本科招生专业选考科目要求指引(通用版)》。《指引》从高 考综合改革省份2021年 秋季入学的高一新生开始实行,适 用于北京市、天津市、河北省、辽宁省、上海市、江苏省、浙江省、福建省、山 东省、湖北省、湖南省、广东省、海南省、重庆市及后续启动高考综 合改革的省份。在《指引》中,对选科的要求有如图所示的9种。要求必选物理+化学的专业多达356个;要求必选政治的专业为32个;要求必选物理的专业为23个;要求必选物理,化学、生物三选一的专业为18个;在化学、生物、政治、地理中做了要求的专业有4个;要求生物、化学二选一的专业有3个;单对化学、生物、历史作出选科要求的专业分别有1个:
浙江省“7选3”一共有35种组合。根据教育部新规以及浙江省考试院公布的《2024年选科要求》,以2021年浙江省本科以上招生计划为例,所有专业选考科目均替换成教育部新规要求。具体如下图:
2022年浙江省本科平行志愿以上招生计划:
从要求必选“物理+化学”的本科招生计划数为60516人,“不限学科”的本科招生计划数为61829人,基本持平。两类专业选科要求总数达到91%。实际上,大部分文理兼招的高校专业选科要求基本上也就是这两种:“物理+化学”或者“不限学科”了。
按照浙江省35种组合,各种组合可选报考招生计划数的比例分别如下图所示:
我们可以看到“物理+化学+X”组合,可报考专业数和计划数最低为96.52%,其中选考“物理+化学+政治”基本是文理通吃,达97.57%(除了历史学、民族学、园林专业)。其他30种组合可选专业和招生计划数相差并不大了,从46.88%—51.88%。
从2020级开始,浙江省学考实行定时定科制度,这样,学生在高二年级时,由于选科的不同,所学科目和课时也不相同。自主学习时间最多的是“物理+政治+技术”组合,一学年只有6门文化科目。如果选择了高一时学考科目的其中三门,那么,高二第一学期要学9门文化科目。
分析:
1、“物理+化学+X”组合专业覆盖率皆为96%之上,其他组合则断崖式下跌至47%-52%。“3+3”模式中的部分热门组合在新情况中,选科优势尽无。如物理+地理+技术、物理+生物+政治、化学+生物+政治等。
2、绝大部分高校本科专业的选科要求主要就是“物理+化学+X”或者“不限学科”两种要求。
3、从本科以上专业招生人数来看,要求选考“物理+化学”的和“不限学科”的,基本持平,1:1。
3、“物理+政治+X(化学除外)”虽专业覆盖率不算太高,但在提前批报考中将获得意外惊喜。其中“物理+政治+技术”组合是高二年级学生自主学习时间最为宽裕的选科组合。
4、物理和化学捆绑在一起了,单选化学已经没有任何选科意义,不选物理的,化学也就不要选了。
5、文、法、史、哲、经等学科,于往年相比,没有太大的变化,主要选科组合以“政治+历史+地理”为主。
第二部分:从新高考计分规则和选考人数、生源分析选考科目
一.总分构成
高考总分(750分)=语文(150分)+数学(150分)+外语(150分)+3门选考(共300分,每门各100分)。其中,语、数、外三门按照卷面实际得分计分,外语取2次成绩中最高的一次;3门选考按等级赋分,取2次成绩中最高的一次。
新高考下,总分是硬道理,也是普通类平行志愿投档的唯一依据。实际投档是依据学生志愿顺序和总分位次号进行的。不要说“少一分都不行”,少1个位次号都不行。
新高考文理不分,学生无论选考什么学科,都要比原来文理分科时拥有了更多的专业选择权。学生在高考志愿填报时,如果不符合高校设置的学科要求,是填报不进去的。只要志愿填报进去,投档时就看总分(位次号)高低,不会去对比两个学生选考科目成绩高低的。
努力提高自己的总分为第一要务,只要总分高,无论选考什么学科,都有名校可以选择。
二.选考科目
浙江考生在“物理、化学、生物、政治、历史、地理、技术(通用技术和信息技术)”七门课中,任选三科作为选考科目。专业对选考科目要求:具体分以下四类:1科、2科、3科或不提。选择1科的专业,表示考生必须选考该科目;选择2科或3科的专业,表示考生必须同时选考规定的2科或3科;未提出科目要求的,表示考生可选考任意3科。也就是说,不再有原来选科“或”的关系,只有“且”的关系。
三.赋分制度
赋分计算方法是根据每个人数比例的卷面得分和赋分的上下限,结合考生卷面实际得分,按照等比例转换,计算出考生的赋分(赋分结果四舍五入取整)。
具体操作步骤如下:
A、将卷面得分按以上人数比例划分为20个赋分区间。
B、根据第一步,得出每个区间的4个数值。分别是每个区间的赋分的最高分(上限)、赋分的最低分(下限)、卷面得分的最高(上限)、卷面得分的最低分(下限)。
C、根据第二步4个数值,依据学生卷面的实际得分,通过等比例转换公式,最终求得考生最终赋分t。
D、将考生最终赋分t四舍五入取整。(只看小数点后面第一位的数字,大于等于5,小数点前面数值+1;小于等于4,小数点前面数值不变)
从这个赋分制度来看:考生所能赋到的具体分数,依然和“考生层次分布”、“考生人数多少”这两大因素有很大关系。其中,影响最大的就是位于前3%的考生。县域一级重高赋分100的人数会比以往大量减少,尤其是物理、化学、生物、技术等有学科竞赛的理科科目。
赋分制下,这不仅要自己学得好,还要看同一选考科目学生的群体层次分布和数量的多少。
浙江省近四届学生选科人数传闻:
各学科选考学生层次分布大致的模型分析:
物理学科:选考物理学生层次呈倒金字塔型:优秀学生多、中等学生和学业薄弱学生少。目前选考物理学科人数呈上升趋势,尤其是县域一级重高学生,明显增加。2021级理工农医要求物理和化学捆绑后,人数还会有一定幅度的上升。
化学学科:近几年,选考化学学科人数在各层次学校都在锐减,也呈倒金字塔型:优秀学生多,县域一级重高普通班学生都很少选。2021级把化学和物理捆绑在一起,必然会使选考化学人数反弹,尤其是县域一级重高学校。普通学校或者薄弱学校学生选考化学,赋分依然是不划算的。估计全省选考化学总的人数,也很难恢复到老高考文理分科时的理科人数。
生物学科:选考生物学生层次呈倒梯型:生物没有物理化学难度大,还有不少属于记忆性内容,所以,各层次学生选考的都有,人数还不少。优秀高中选考学生多,往下逐级递减。但是新高考以来,选考生物学生每年全省以1万的速度往下降。2021级教育部新规,对生物学科来说是一个打击。原先临床医学类专业需要“化学+生物”,环境类、生物技术类、中医学类等专业有生物即可报考,现在必需“物理+化学”,生物作为选择理工农医类专业的学科作用丧失殆尽。本来,普通学校、薄弱学校学生物理化学读不出,选个生物,还能报考理科专业,现在机会没有了。再加上,生物在高一时学考,不选生物,高二就不用学了。目前得知,2021级全省选考生物的人数大幅下降。
技术学科:选考技术学生层次呈正梯型:优质学校选考技术的学生少一些,按照学校层次依次往下递增。2020届和2021届,由于技术学科的专业选择限制,选考人数呈下降趋势。但是2020级开始技术学考放在了高二,技术选考人数又开始上升。省内顶尖高中选技术的人数也在增加,加上信息技术竞赛优势的学校生源,一般的县域一级重高学生选技术,97分以上的高分并不好拿,但是赋85—94分,问题不是很大。薄弱学校学生选技术,也没有了新高考前几年的红利了。新的选科要求里面,没有一所本科高校专业要求选考“技术”的。也就是说,“技术”学科对于选专业是一点作用都没有的,纯粹就是为了分数而选。估计“技术”学科选考人数也会下降。
政治学科:选考政治学生层次呈正梯型:优质学校选考政治的学生少一些,按照学校层次依次往下递增。全省也是呈逐年递增的趋势。但是,政治学科高分段的考生并不是出现在省内顶尖高中,而是出在省内一流的县域一级重高。省内顶尖高中选考政治的考生并不是校内最优秀的群体,反而县域一级重高有大量的优秀学生选考政治,所赋到的高分也多。普通学校和薄弱学校政治和地理学科基本是必选科目。
历史学科:选考历史学生层次呈橄榄型:优质学校和薄弱学校选考历史的人数少于选考政治和地理学科,中等普通学校大量选考。究其原因,历史学科并不容易学,且记忆背诵内容太多,考查的知识点又太零碎。实际上,县域一级重高的学生和中等普通学校的优秀学生选考历史,还是能赋到高分的。近几年,全省选考历史学科人数也在逐年增加,2021级开始,估计中等普通学校和薄弱学校学生选考历史人数还会有所增加。
地理学科:选考地理学科层次呈长方型:各个层次选考地理的学生都比较多。不少县域一级重高和普通学校、薄弱学校选考地理人数达到70%以上。由于选考基数庞大,县域一级重高学生赋高分的概率还是很大的。
根据2021级选科要求的新规定,学生选科人数趋势分析:
省内顶尖高中:如杭二、镇海、学军、温州中学、金一中等,选考物理学生基本不会变化,依然很多;选考化学学生会有小幅回升;选考生物学生会有小幅下降(顶尖考生必然是理化生选科组合);选考技术会有上升。政史地学科基本稳定,小幅下降也是可能的。
省内市级重高或一流县级重高:如效实中学、湖州中学、衢州二中、余姚中学、慈溪中学、瑞安中学、萧山中学、富阳中学等等,选考物理学生还会上升,;选考化学学生会有大幅回升;生物、信息学竞赛强的学校,选考生物、技术的考生会继续保持一定人数。这一类学校,“物化生”或者“物化技”组合肯定是多数考生的组合。选考政史地的考生会有所回落,尤其是历史学科。
县域一级重高(当地最好高中,但算不上省内一流县中):最好的前100名考生,估计70%-80%会选物化组合,这也是符合学校需求和高校招生实际的;选考化学人数肯定会上升;生物会下降;政治、地理选考人数会保持稳定,甚至略有上升;历史学科会有小幅下降。
县域普通高中:物化组合考生不会明显上升,学校为了追求20%特控线上线率,估计选考物理化学考生还会下降;单选化学或生物已没有太大意义,所以“政史地”组合会成为大部分考生的选择。
县域薄弱高中(以追求本科上线率为主):实话说,从提高分数的角度来说,基本上就是在政史地技四门科中进行选择了。
第三部分:从高校层次进行分析
一.从985高校招生计划数进行分析
清北分析:选考物理+化学,可以报考除了北大的“国际政治”以外的所有专业,总招生数达到225人,占比99.56%。选考“政史地”只能报考文科类专业,总招生数39人,占比17.26%。单选“物理”或“化学”和选考“政史地”基本上没有什么区别了。文科招生这么少,物理和化学捆绑,县级重高上清北的概率进一步缩小。
复旦大学分析:
1.复旦大学在浙江各种类型招生284人,其中综合评价(高水平三位一体)占72.18%,平行志愿只录取13人,还不如提前批录取数;
2.由于三位一体是复旦录取的主要模式,且三位一体需要笔试,考试科目为数+理综(物理为主,少量化学和生物,穿插英语原题)或数+文综(历史为主,少量政治和地理,穿插英语原题),建议有能力报考复旦的尖子生,最好是“物理+化学+生物”或者“政治+历史+地理”组合,因为,这两种组合在报考复旦大学三位一体考试中有优势,单选物理或者化学基本没用;
3.复旦三一报考资格线为“英语+选考科目”首考成绩和五大学科类竞赛获奖(数学、物理省一获奖可直接评定为优秀),尖子生务必高度重视每年1月的四门首考成绩或者学科类竞赛获奖;
4.复旦大学三一笔试为资格线,成绩不计入综合分,但是题目比较难,对学生数学、物理水平要求比较高,尖子生有机会的话,还是要进行数学、物理的竞赛辅导,面试成绩计入综合成绩,所以,还需对学生的综合素质(知识面、语言表达、仪表仪态等)进行训练;
上海交大分析:
1.上海交大平行志愿录取30人,涉及6个专业,五个需要“物理+化学”,1个需要选考“物理”,意味着没有选考物理的考生,没有机会在平行志愿中录取;
2.三位一体是上交录取的主要模式,且三位一体需要笔试,理工医类考试科目为数学+物理(2024年数理化都考也是有可能的),文科类考试科目为语文+数学;基本上选考“物理+化学+生物”、“物理+化学+技术”、“物理+化学+地理”的考生是报考上交的主力军。纯文科的考生(除非语文、数学特好)不建议报考上交,没有任何优势(不考文综);
3.上交三一报考资格线为“英语+选考科目”首考成绩和五大学科类竞赛获奖(数学、物理、化学省一获奖可直接评定为优秀),尖子生务必高度重视每年1月的四门首考成绩或者学科类竞赛获奖;
4.上交三一笔试为资格线,成绩不计入综合分,同样题目比较难,对学生数学、物理水平要求比较高,尖子生有机会的话,还是要进行数学、物理、化学的竞赛辅导,面试成绩计入综合成绩,所以,还需对学生的综合素质(知识面、语言表达、仪表仪态等)进行训练;
浙江大学分析:
1.一般来说,选考“物理+化学+生物”、“物理+化学+地理”、“物理+化学+技术”这三种组合的学生,基本属于学霸级别,也就是考浙大的主力军;
2.“物理+化学+历史”或者“物理+化学+政治”组合需要文理兼修,不建议选择;
3.单选“物理”或“化学”则完全与2021年要求不同,单选没有任何选科作用。一句话,没有复选”物理+化学”的,甚至不如选择“政治+历史+地理”纯文科;浙大“园林”专业在农学大类招生,要求“物理+化学”;
4.建议有能力报考浙大的尖子生,最好是“物理+化学+生物”或者“政治+历史+地理”组合。另外,这两种组合在报考复旦大学三位一体考试中有优势;
5.浙大三一招生达980人,报考资格线为“英语+选考科目”首考成绩,尖子生务必高度重视每年1月的四门首考成绩。浙大三一不笔试,只面试,对于数理竞赛实力不强的县域一级重高优生来说,是首选。
中科大分析:
1.报考中科大必须选考“物理+化学+X”组合了,选其他没啥用,文科不招生;
2.由于中科大的地理位置以及强基计划的基础学科特性,所以强基计划的入围线不高(顶尖学生冲着清北去了,还有一些奔着复旦交大的三位一体和浙大竺可桢学院去了,稍微再次一点的学生觉得中科大投档分这么高,不敢报考,转而其他985去了),不过631分基本强基计划录取不了,因为强基计划高考分要占到综合总成绩的85%;
3.中科大以平行志愿录取(64.81%)和强基计划录取是主要模式,两种模式录取比例达到92.59%,考生务必以提高高考总分成绩为第一要务;
4.对于预计高考成绩在650—660分之间的考生,报考中科大强基计划或许是一个不错的选择。
国科大分析:
1.国科大和中科大是中国科学院的附属大学,两兄弟,选科都一样,必须选考“物理+化学+X”组合了,选其他没啥用,文科不招生;
2.三位一体是国科大录取的主要模式,分初试和复试,高考成绩占60%,学校测试30%,学考成绩10%,校测是拉开差距的关键;所以,想报考国科大的同学,数学、物理竞赛还是要去搞的。
南京大学分析:
1.报考南京大学选考“物+化+X”组合或者“政+史+地”组合,其他组合也没有太大意义;
2.虽然“物+化+史”组合,南大所有专业都可以报考,不过,不建议这个组合,除非文理兼修的考生;
3.南大以平行志愿录取为主要模式,考生务必以提高高考总分成绩为第一要务;
4.对于C9高校来说,南京大学录取选考纯文的考生比例达到招生计划数的40%,平行志愿中文科类专业招生28人,占平行志愿招生计划数46.67%,这已经很高了。所以,南京大学也是纯文科尖子生的理想学校;
5.对于预计高考成绩在650—660分之间的考生,报考南大强基计划或许是一个不错的选择,这点分,裸考肯定进不了南大。
中国人民大学分析:
1.选考“物+化+政”组合则该校两个校区所有专业均可报考,但是要求“物+化”必选的专业招生计划数(两个校区16人,其中本部11人)并不多且高手如云,赋高分不易,不建议以人大为目标的同学选择“物+化”组合,人民大学的文科类专业优势明显,高考投档分很高,强基计划入围资格分数线也高,建议选择“政+史+地”组合且容易赋到高分;
2.由于清北复交四所顶尖高校文科类专业招生人数极少(复旦稍微多一点),且主要通过强基计划和综合评价(三位一体)方式录取,人民大学和南大的文科类专业就成了文科“裸分”高分考生的首选,人民大学通过裸分招录比例达到92.31%,考生务必以提高高考总分成绩为第一要务;
3.对于高考成绩在640—650分之间的、家庭条件比较好的文科类考生,报考人大苏州校区或许是一个不错的选择,因为这个分数,其他好一点的985高校也很难录取。
分析建议:
1.以2021年在浙江省招生专业和计划数为模板,根据2024年教育部新规,高考目标为浙大以上985顶尖高校的普通高中顶尖学生,选科组合最好就是“物理+化学+x”和纯文科的“政治+历史+地理”组合。前者用“物&化”组合就可以报考招生计划数达80%以上的专业(一般选物化的学生不太会报考不限学科专业),后者可以报考招生数近20%的专业。其他组合没有任何优势。两者招生比例基本为4:1。所以,对县域一级重高来说,学校尖子生选择这两种组合比例也应该大致相当。我个人以为,普通县域一级重高部分优秀学生可以错位思考,理科招生人数多,强手也多呀,文科招生人数少,强手也少一些,选文科或许优势更大。
2.从总体招生模式来看,主要是高水平三一和平行志愿录取模式。但不同的高校主要的招生模式侧重点不同,学校在定位尖子生目标学校时,要注重研究不同招生模式的校测方式和学科。
西安交大分析:
1.报考西安交大必须选考“物理+化学+X”组合了,这个“X”最好是“地理、技术”,偏理,赋分容易得高分,“政治”也行,能得高分,还可以报考公安类专业,选其他没啥用,仅有物理也没用,文科招了1个,还是高校农村专项计划的;
2.强基计划入围资格分数线并不高,原因和中科大的强基计划情况也差不多,基础学科也不是很受顶尖学生欢迎;
3.西安交大平行志愿录取比例达到89.62%,考生务必以提高高考总分成绩为第一要务;对于预计高考成绩在640—650分之间的考生,报考西安交大强基计划或许是一个不错的选择。
哈工大分析:
1.报考哈工大选考“物理+化学+X”组合则该校三个校区所有专业均可报考;不限学科专业招生主要在威海校区(17个)和深圳校区(5个),由于哈工大的传统理工类名校,文科专业投档分并不是很高,威海校区不到650分,深圳校区不到660分,这在C9名校中是比较低的。这个档次的文科考生可以考虑哈工大;
2.强基计划入围资格分数线并不高,原因和中科大、西安交大强基计划情况也差不多,基础学科也不是很受顶尖学生欢迎;
3.哈工大平行志愿录取比例达到91.27%,考生务必以提高高考总分成绩为第一要务;对于预计高考成绩在630—645分之间的考生,报考哈工大强基计划或许是一个不错的选择。
分析建议:
1.报考985高校主要是两类选科组合:“物理+化学+X”或者“政+史+地”,占比达到招生计划数的92%。
2.这些985高校平行志愿录取比例达到89.77%,考生务必以提高高考总分成绩为第一要务;
3.理科和文科招生比为4:1,理科计划数占总招生计划数的79.09%。一般来说,县域一级重高每年能考生985高校就读的,基本在百人左右。学校在指导学生选科时,要根据自己学校往年的高考成绩,依据这个招生比例设置“物+化+X”和“政+史+地”选科人数。
二.从211高校招生计划数进行分析
分析建议:
1.211高校高校理科和文科招生比大约为3:1,一流学科(非211,比如宁波大学、南京信息工程大学、南京林业大学、南京邮电大学等……)高校理科和文科招生比大约为2:1。211、一流学科高校合起来理科招生计划占总招生计划数的64.55%。比985高校的4:1略有下降。
2.这一层次的高校,要求必选三门的比较少,由于选考“物&化&生”的考生以顶尖学生居多,故目标是这一层次的理科考生,选择“物&化&地”、物&化&政”比较好,因为“地理和政治”对于这一层次的考生来说,有利赋到高分。
3.一般县域一级重高前150-200名的学生,选择“物&化”组合录取到一流学科高校的概率大于选择文科,但100名-150名左右的学生选择文科录取概率也同样问题不大。
4.“中医学类”专业教育部要求物理必选,化学和生物二选一。从浙江省公布的2024年具体要求来看,所有211高校中医学类专业均要求选考“物理+化学”,包括我省的省重点建设高校浙江中医药大学和温州医科大学的中医学类专业。
5.由于一流学科高校众多,专业众多,即便是同一专业,不同高校选科要求也不一样,需要具体看高校要求;
三.从浙江省属重点高校招生计划数进行分析
分析建议:
1.平行志愿、省属三一和定向委培是主要的录取模式;
2.省属重点高校除了浙江农林大学部分专业、浙江中医药大学和温州医科大学的部分医学辅助类专业,录取分数线都在20%特控线以上;
3.从招生计划数来看,理科专业和文科专业招生比例在1.2:1左右。理科招生数占总招生计划数的53.67%。
4.目标前20%上线,那么选择“物+化”组合和“政史地”组合招生计划差别不大,建议总成绩在20%附近或者偏低一点的孩子选择“政史地”组合,更容易上线。
5.这部分选择“物+化”组合,但上线分数不多的考生,大多也只能选择这一层次高校中的生、化、环、材、农、林、土木等专业;计算机类、临床医学类、电气工程及其自动化、师范类等热门专业还是有困难的。
5.宁波诺丁汉大学基本也在这一层次,但受疫情影响,分数逐年下降。
四.从浙江省公办(公费)高校招生计划数进行分析
分析建议:
1.省内公办(公费)本科各专业录取分差很大,从33000—100000万多名;总的情况是偏文专业分数高,化工、材料类专业分数偏低;同一所学校偏文偏理专业要相差10—20分。
2.平行志愿、省属三一是主要的录取模式;
3.从招生计划数来看,理科专业和文科专业招生比例在1:1左右。不含地方专项计划(没有确切专业招生计划数),理科专业计划数为14840,文科专业计划数为14796。
4.这一层次的学生,可以根据自己将来的专业喜好,选择“物+化”组合或者“政史地”组合。
5.温州肯恩大学属于这一层次,受疫情影响,分数也不是很高。
五.从浙江省独立学院、民办高校招生计划数进行分析
分析建议:
1.浙江万里学院属于公办,但民办收费,故放在这里统计。
2.平行志愿是主要的录取模式;
3.从招生计划数来看,理科专业和文科专业招生比例在1:2左右,文科明显招生多。文科招生计划数占总招生计划数的67.22%。
4.这一层次的省内高校,2022年一段投档后,最低录取分数线为浙江广厦职业技术大学的建筑电气与智能化工程。由于这一层次高校文科招生多,选考理科考生并没有优势,省内高校录取分数线基本差不多。当然,选考理科分数偏低的学生或者接近60%分数线的理科考生前往外省读独立学院或者民办高校本科专业概率还是比较大的。
5.不排除理化并选之后,这一类学校缩减理科招生计划,增加文科招生计划。
第四部分:从专业选择角度来看的选科建议
一、物理+化学选不选?
理学、工学、农学、医学4个学科门类,一共61个学科专业类中55个要求必选物理+化学,占比达90.16%。具体如下:
分析建议:
(一)可以选考“物理+化学”学科的:
1.将来高校专业肯定是要选择理工农医四大门类专业的孩子。
2.总分成绩优秀,目标要考北大、清华、复旦、交大、中科大、国科大、浙大七所名校的,还是要选物理和化学(虽然个别学校文科也招,但人数很少)。实话说,裸考这些学校(除了浙大)的概率已微乎其微。中科大、国科大只招理科生。
3.目标985、211以上高校的,如果能够选择理工农医四大类专业的,也可以选择“物理+化学”。
4.如果有志于医学类的考生,最好选择“物理+化学+生物”。一则是因为医学类专业大学肯定是要学“生物”的,其次,好多大学医学类专业要求选考“物理+化学+生物”。比如985高校中南大学、山东大学。211的西南大学、云南大学等,还有其他一些普通医科类大学。
5.选物化而能确保20%特控线上线的,可以选考“物理+化学”。
6.对物理和化学有兴趣的,而又不愿意背书的学生可以选。新文件应该是鼓励学生选物理和化学,那么对物理和化学有兴趣的学生自然可以选。当然,选了之后,需要迎难而上,不能畏难退缩,甚至临阵脱逃。
7.语数英学科不够好,总分成绩偏弱,新一段线(60%)也比较危险的孩子,索性选“物理+化学+生物”有好处(有机会捡漏读到本科,即便是专科,也好选择专业)。
(二)不必选“物理+化学”的:
1.将来肯定不从事理工农医专业而有志于文法公管类、财经类、语言类的孩子,就不要选了。因为选物理化学,赋分制度下不划算。
2.女孩子能够不选物理化学,就不要选物理化学。理工农医专业选择是多,但是,女孩子将来大多会选择财经类、语言类、法学类、新闻传播类、师范类等偏文的专业。
3.数学不好的孩子,也不要选物化组合。
4.不喜欢物理的学生,没必要选化学。单单选考化学可以读的专业,很少。加上化学选考人数相比其他科目并不多,赋分没有优势,所以不喜欢物理的学生,没必要选化学了。
5.不喜欢化学的可以只选物理。有些学生对化学没兴趣,或者学不好化学,那选物理,还是可以报一些金融、管理类专业(金融数学、金融工程、经济统计学、工程管理、工业工程、信息管理与信息系统等)。至少志愿填报时,不会只能选文科、商科里的专业。
6.身体条件有限制的,不适宜选考物理、化学,如弱视、色弱、色盲等。
二、选“政治+历史+地理”纯文科可不可以?
(一)纯文科可以报考以下专业:
1. 经济学类(包括金融学、财政学、国际经济与贸易、金融与证券、会计学、经济学、财政学、审计学、税收学等)
2. 法学类
3. 教育学类(包括特殊教育学、教育学、学前教育、小学教育、文科类师范等)
4. 外国语言文学类(包括英语、德语、法语、日语、商务英语等)
5. 工商管理类(包括工商管理、企业管理、旅游管理、金融管理、市场营销、 财务管理、人才资源管理等)
6. 公共管理类(包括行政管理、海关管理、土地资源管理、公共事业管理、 劳动与社会保障等)
7. 农林经济管理类(包括农林经济管理、农村区域发展等)
8. 新闻传播学类(包括汉语言文学、新闻学、编辑出版学、传播学、广告学等)
9. 社会学类(包括社会学、社会工作等)
10. 图书档案学类(包括图书馆学、档案学等)
11. 设计学类(建筑学、城乡规划、风景园林设计、服装设计与工程等)
12. 政治哲学类(马克思主义哲学、哲学、外交学、国际政治、国际关系等)
13.历史学类(历史学、考古学、文物与博物馆学等)
(二)偏重于形象思维和记忆力好的孩子可以选择文科
(三)女孩子除非要读理工科或者医学类专业,适合选文科
(四)选择文科对于师资的依赖性要小于理科科目。
(五)从学科所花时间上来看,选文科科目比理化学科更经济。
(六)普通二本(公费本科)三本(独立学院或民本)理工类专业就业率比不过文科类普通本科专业,尤其是想进体制内工作的。
(七)普通二本(公费本科)三本(独立学院或民本)招生计划中,文科专业招生计划远多于理工类招生计划。
(八)新高考选考的时间安排对选择文科的普通类考生有利。
(九)从2021年本科以上招生计划看,要求“物理+化学”和“不限学科”专业招生计划比例基本是1:1;985、211学校是理工农医类专业招生多,但是好学生也多,竞争激烈。成绩优秀的学生选择文科,反而更能脱颖而出。
(十)无论怎么选,都比原来大文大理时,选择余地更多。高考志愿80个专业,只有1个是有效的
特别提醒:选考政史地学科容易得高分,但是,高校专业录取时的投档分数线也会相应提高。总成绩如果进不了前60%的,不建议选纯文科。
三、其他有学科限制的专业要求
分析建议:
(一)根据教育部的新规和本科以上专业招生计划数,学生最好是选择“物理+化学+X”或“政治+历史+地理”组合,其次是“物理+政治+技术”组合。
(二)报考“中医学”、“中西医临床医学、食品质量与安全,食品营养与检验教育,烹饪与营养教育,食品营养与健康”专业,要求“物理+化学/生物”。从浙江省公布的2024年选科要求来看,绝大部分高校要求选考“物理+化学”。少部分高校要求“物理+生物”。
(三)报考公安类的大部分专业和政治学、马克思主义哲学、思想政治教育等专业必须选“思想政治”学科。
(四)报考园林专业,必须选考“生物”学科,但有部分高校园林专业要求“物理+生物”,比如中国农业大学(985)、东北林业大学(211)。浙江大学放在农学大类招生,要求“物理+化学。
(五)数理能力比较好,但不喜欢化学的学生可以单选物理,可以报考仅限物理的专业:金融工程、金融科技、金融数学、经济统计学;管理科学与工程类(信息管理与信息系统、工程管理、工程审计、工业工程、物流工程、工程造价);大数据管理与应用;教育技术学;部分高校的建筑学类等
(六)所有高校本科专业对“技术”学科均无选考要求,对于学生来说,也就是只剩下增分的功能。不过,“技术”是选考“物理”学生的最佳拍档。
(七)报考建筑学、城乡规划、风景园林设计等专业,不必一定要“物理”才可以报考。有101所高校本科建筑学类专业是“不限学科”要求,其中985高校有天津大学、山东大学、大连理工大学、东北大学、四川大学等。华中科技大学要求限考“历史”学科。30所高校建筑学类要求限考“物理”,985高校有厦门大学、湖南大学。14所高校要求限考“物理+化学”,985高校有浙江大学、上海交大、同济大学、东南大学、武汉大学、中南大学、华南理工、重庆大学等。江西的华东交通大学(普通大学)要求选考“物理+化学+地理”。
(八)化学、生物学科,其他单选已基本没有意义。甚至如“化学+生物”组合也没有意义。如果想学“护理学、助产学”则化学或生物要选一门。
第五部分:学生个人怎么选?
(一)先读懂自己:
1.个人兴趣爱好是什么?
2.个人学习能力专长是什么?
3.自己有无明确意向的大学和专业选择并了解该大学及专业的选科限制?
4.了解自己的真实学习成绩和大市的单科成绩排名(不要看原始分)
5.参照自己所在学校的层次、往年各段次上线人数、选考科目以往高考成绩,结合自身的成绩位次、高校目标等位、学科优势做出选择
(二)要有前瞻性:
1.高一有兴趣,成绩还可以但到高二选科后难度加大的所带来的影响
2.高一一般来说,学校对理化学科抓得紧一些,政史地学科松一些,从而误以为学理化要比学文科更好一些。
3.要考虑到高二选科后,各学科参考人数的变化,由于是赋分制,必须考虑选考科目的参考学生层次和参考人数的多少。
4.不要盲从于任课教师。不能因为喜欢或不喜欢这个老师而误选。因为高二分班后,你并不知道是哪位教师任教你的班级。
5.不要受所谓的学校优势学科等外在因素的影响而放弃自己的优势学科。学生学习的主观能动性和时间的有效利用率一定是取的好成绩的根本因素。
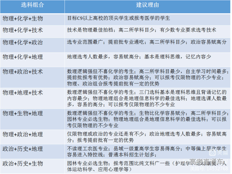
建议的选科组合:
最终建议:
一.无论如何选,语文数学英语最重要!高一时,这三门主科有缺陷,狠了命也要补上去!没有语数英,“野百合照样没有春天”!
二.重视学考成绩。努力考A、B等,省内高校三位一体招生的入门资格就是学考等第!学考成绩占综合成绩的15%--20%。






















