01
Q:今年招生录取批次有变化吗?
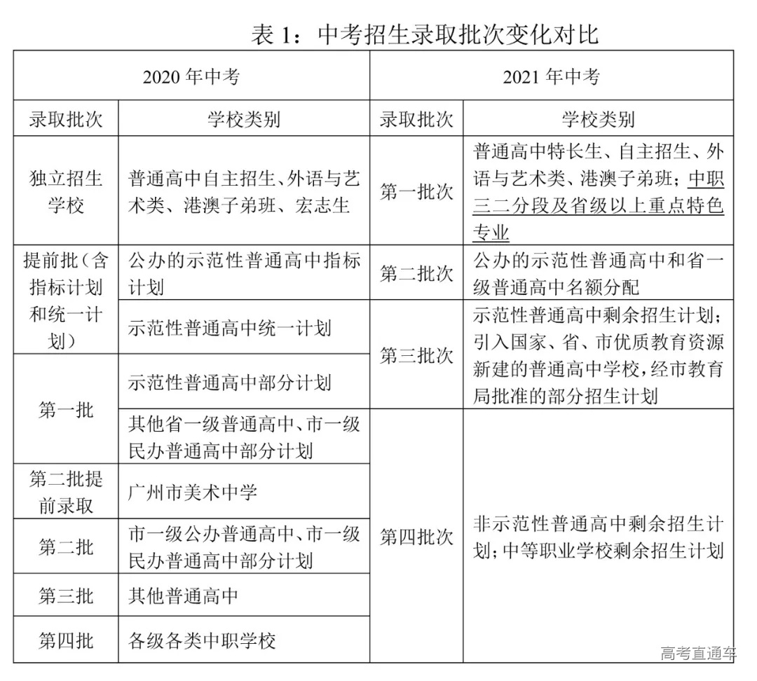
A:根据《广州市教育局印发〈关于进一步深化高中阶段学校考试招生制度改革的实施意见〉的通知》(穗教规字〔2018〕8号),我市2021-2023年高中阶段学校考试招生工作按此文件执行,其中招生录取批次由原来的7个批次调整优化为4个批次,详见表1;对志愿数也相应进行了调整,详见表2。
02
Q:今年的投档录取规定有变化吗?
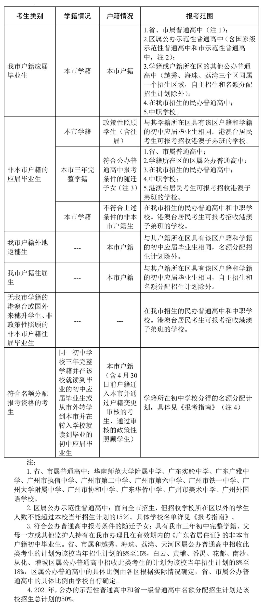
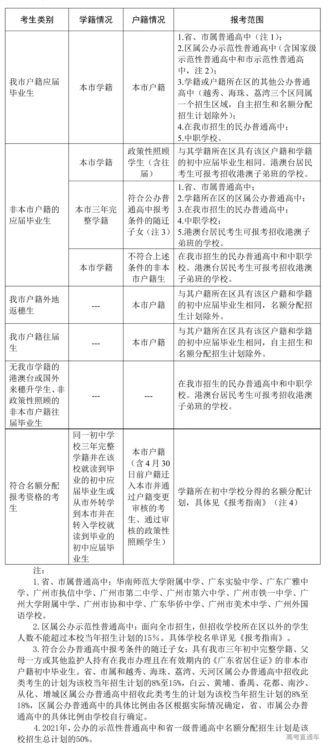
A:按照稳定性和延续性原则,对考生志愿设置和投档录取规定进行必要优化。
不变之处:①划定普通高中第一梯度投档控制分数线(与往年"提前批高分优先投档线"相近)办法保持不变,以降序排列在报考总人数12%位置(去尾取整)的考生成绩作为普通高中第一梯度投档控制线。②全市统一划定普通高中录取最低控制分数线方式保持不变。③志愿优先、择优录取投档规则保持不变。④投档分计分方式和同分排序规则保持不变。⑤名额分配招生学校录取最低控制分数线设置办法保持不变。⑥考前填报志愿、户籍生和随迁子女计划分开投档、区属示范性高中面向外区招生不超过总计划的15%、普通高中补录安排等方面均无变化。
变化之处:①采用多梯度投档规则。普通高中第二、第三和第四批次招生计划,采用梯度控制线上志愿优先投档方式,梯度投档控制线间隔为40分。②第三批次国家级示范性普通高中录取最低控制分数线为普通高中第三梯度投档控制线(申请继续依梯度顺序投档的学校除外)。③普通高中自主招生和名额分配招生时,示范性普通高中投档考生的录取参考科目成绩均须达到C级及以上,非示范性普通高中投档考生的录取参考科目成绩均须达到D级及以上。④中职三二分段及省级以上重点特色专业计划在第一批次招生,且划定录取最低控制分数线,未完成的招生计划统一征集志愿补录。
03
Q:为何今年要采用多梯度投档规则?
A:根据录取批次调整和我市高中阶段学校办学的实际情况,综合考虑各方面因素,2021年我市中考招生录取采用多梯度投档规则。
04
Q:如何理解今年的梯度投档规则?
05 Q:各类考生的报考范围是什么? A:各类考生的报考范围如下表: 06 Q:跨区生的升学范围有何规定? 07 Q:越秀、海珠、荔湾三区的考生升学范围要注意什么? A:普通高中第三批次和第四批次招生时,荔湾、越秀、海珠三区同属一个招生区域,即三个区的考生等同于一个区的考生,均可报考三区内的区属普通高中,投档时不视作外区考生。荔湾、越秀、海珠的初中应届毕业生参加名额分配录取和自主招生时,不能报考其他两区的区属示范性普通高中自主招生计划和名额分配计划。 08 Q:填报志愿前要做哪些准备工作? A:一要了解官方发布的填报志愿文件。填报志愿与投档录取规则密切相关,考生及家长要了解报考范围、录取批次、投档方式等规则。 二要了解目标学校。①查阅学校的招生范围和招生计划,以及学校历年的中考录取分数(http://gzzk.gz.gov.cn/,广州招考网-中考中招-历年分数栏目),初步确定目标学校范围。②根据普通高中的历年录取、高考出口、选科走班、宿位、收费等情况,中职学校的培养体系、升学通道、专业实力、职业前景等情况初步确定目标学校。③根据自己的优势学科和"新高考"要求初步规划高考学科组合或中职学校专业方向,选择最有学科优势、最适合自己的学校。如有住宿需求,可先咨询学校了解住宿分配方案、衡量自身实际情况后再慎重作出选择。如要填报民办高中志愿,须区分普通高中班和国际课程班,了解相关收费标准,考虑家庭的经济承受能力后方可填报。 09 Q:怎样填报志愿能增加被录取的机会? 10 Q:如何填报志愿? A:我市高中阶段学校招生实行网上填报志愿。考生凭考生号、密码或粤省事登录"广州市高中阶段学校招考服务平台"(https://zhongkao.gzzk.cn/,以下简称"中考服务平台")填报志愿。 (一)填报志愿时间:2021年6月1日9:00至6月5日16:00。 (二)填报志愿流程:选择"志愿填报"功能→修改新密码(仅首次进入需要)→填报各批次学校志愿→修改、核对志愿→确认志愿信息。 考生须在2021年6月5日(星期六)16:00前对网上填报的志愿信息予以确认,逾时未确认的志愿信息无效。 11 Q:填报志愿要注意什么? A:(一)妥善保管密码。考生登录中考服务平台进入志愿填报功能后,一定要修改初始密码,密码的设置要有一定的复杂度,不能使用过于简单和易破解的字符串作为密码(如本人生日),要妥善保管修改后的密码。对于考生因密码丢失导致的填报志愿与考生本人或家长意愿不符问题,由考生自行负责。 (二)填报志愿须及时网上确认。为保证志愿信息准确无误和提高志愿录入效率,考生可先填写志愿模拟表,再在网上录入志愿信息,认真校对后再确认。若录入的志愿信息与模拟表不一致,市招考办只以考生网上确认的志愿信息为准。考生须在6月5日(星期六)16:00前对网上填报的志愿信息予以确认,逾时未确认的志愿信息无效。 (三)了解投档录取规定合理填报志愿。考生必须按规定的学校招生范围和招生批次填报个人志愿。填报志愿与投档录取方式有密切关系,考生填报志愿时,须了解清楚投档录取有关规定。各学校招生批次及投档录取的具体要求,考生可详细阅读《二〇二一年广州市高中阶段学校招生报考指南》(简称《报考指南》)和《2021年广州市高中阶段学校招生填报志愿模拟表》。 12 Q:考生对志愿有异议如何处理? 13 Q:填报志愿的顺序有哪些规定? A:(一)各批次的填报顺序没有规定,考生可根据招生学校所在的批次自行选择填报。 (二)同批次内须遵循从第一志愿到后续志愿的填报顺序。 (三)中职学校的专业志愿须从第一专业志愿依次填报,每校要选择是否服从专业调剂。 14 Q:可以在不同批次填报同一所学校吗?不同录取批次之间,志愿的顺序互相影响吗? A:可以。只要在志愿填报系统里显示出的各批次学校,都可以填报,每类计划按填报志愿文件中的招生录取批次顺序投档录取。例如,A校(普通高中)第一、二、三批次都有招生计划,学生可根据自己符合资格情况来填报。 15 Q:填报区属示范性高中的外区计划有何建议? 16 Q:随迁子女升学政策有什么变化? 17 Q:考生填报宿位不足的学校时要注意什么? 18 Q:填报民办高中要注意什么问题? 19 Q:第一批次普通高中有哪些招生学校,如何报考? A:2021年第一批次普通高中有四类招生计划,分别为普通高中特长生招生计划、普通高中自主招生计划、外语和艺术类普通高中招生计划、普通高中港澳子弟班招生计划。每类普通高中可填报1个学校志愿。 20 Q:填报自主招生学校要注意什么? 21 Q:名额分配志愿如何填报? A:名额分配纳入全市统一招生录取,安排在第二批次,设3个志愿,与其他批次志愿同步填报。 22 Q:如何填报中职三二分段及省级以上重点特色专业? A:今年中职三二分段及省级以上重点特色专业招生计划在第一批次招生。未完成的招生计划,安排在第四批次中职学校其他招生计划录取之前,与普通高中补录同步进行补录志愿填报和投档。考生如未被任何学校录取,可按届时公布的补录文件登录中考服务平台填报补录志愿,参加补录。全市统一录取和注册报到结束后,市招考办在广州招考网统一公布中职学校缺口计划,中职学校自主组织生源注册入学。 职业教育与普通教育是两种不同教育类型,具有同等重要地位。中职学校侧重动手能力、技能教育,培养从事技术、技能、操作或其他社会性工作人才。建议考生综合考虑自身的学习情况、兴趣爱好、个人志向等,选择适合自己的升学志愿。 考生一旦被第一批次的中职三二分段及省级以上重点特色专业的中职学校录取,将不能参加后续批次的投档录取,以及普通高中和中职三二分段及省级以上重点特色专业的统一补录。 23 Q:如何划定录取最低控制线和梯度投档控制线? A:录取最低控制线。由市招考办根据当年普通高中招生计划、中职三二分段及省级以上重点特色专业招生计划、考生填报志愿情况以及考生成绩,分别划定普通高中录取最低控制线、中职三二分段及省级以上重点特色专业录取最低控制线,与中考成绩同步公布。 24 Q:什么是学校录取最低分数? 25 Q:普通高中各批次是如何进行投档录取的? A:(一)普通高中第一批次四类招生按相关招生方案统一投档录取。普通高中特长生招生,根据学校招收特长生的各项目计划数及其录取最低控制线,按志愿从高分到低分投档录取。普通高中自主招生,根据学校招生简章公布的自主招生计划数、学校录取最低控制线和综合素质评价要求,按志愿从高分到低分投档录取。外语、艺术类普通高中招生,根据市教育局批准并由学校向社会公布的招生方案,按志愿从高分到低分投档录取。普通高中港澳子弟班招生,根据学校招生简章公布的港澳子弟班报考条件、招生计划数及其录取最低控制线,按志愿从高分到低分投档录取。 26 Q:中职学校如何进行投档录取? A:(一)中职学校各批次均按1:1比例投档,采用梯度控制线上志愿优先投档方式统一投档录取。中职学校各批次计划投档时,首先安排投档分在中职学校第一梯度投档控制线以上的考生投档,先投第一志愿,每所学校按考生专业志愿优先、投档分从高到低进行第一专业志愿投档,再进行第二专业志愿投档……依此类推完成所有专业志愿投档,若学校的专业招生计划已完成,则不再对此专业投档,若学校该批次仍有专业招生计划未完成的,则对当前志愿填报该校且选择了"专业服从分配"但还未投档的考生,按考生投档分从高到低、专业代码从小到大顺序投档至招生计划未完成的专业;学校在本批次计划已完成的不再对其投档,若学校在本批次计划未完成的,再进行第二志愿投档……依此类推,直至最后一个志愿完成投档。其次安排投档分在中职学校第二梯度投档控制线以上的考生按照上述方法进行投档……依此类推,直至本批次全部投档结束。 (二)中职三二分段及省级以上重点特色专业补录。与普通高中补录同步进行补录志愿填报和投档。 27 Q:投档分与学业考试成绩有何区别? 28 Q:同分序号是什么?对学业考试成绩总分相同的考生,怎样进行投档排序? A:当考生的投档分相同时,按以下规则进行排序:首先是享受"同等条件下优先录取"的考生(考生若已享受加分,则不再享受优先录取);再比较录取计分科目总分;若情况又相同,则先比较语文、数学、英语三科成绩之和;若再相同,则依次比较数学、语文、英语、道德与法治、历史、物理、化学单科成绩。 29 Q:成绩达到普通高中录取最低控制分数线是不是一定能被普通高中录取? 30 Q:达到学校录取最低分数就一定能被录取吗? 31 Q:考生被普通高中和中职三二分段及省级以上重点特色专业录取后,能办理退档再参加高中补录吗? 32 Q:6月1日至5日未填报志愿,能参加补录吗? A:可以参加补录。凡已报名参加中考和统一录取,但未曾被普通高中和中职三二分段及省级以上重点特色专业录取过、符合补录范围、且中考成绩达到有关学校补录最低分数的考生,均可登录中考服务平台填报补录志愿。 33 Q:被省的高职院校五年一贯制单独招生录取了,还能被我市普通高中录取吗? A:可以。《广东省教育厅 广东省招生委员会办公室关于做好2021年高职院校五年一贯制单独招生考试工作的通知》(粤教考函〔2021〕1号)规定,考生被全省统考招生录取后,仍可以继续参加2021年中考及高中阶段学校录取;被全省统考录取的考生,须在规定的时间前往招生院校进行新生入学报到、注册(报到、注册时间由招生院校确定),逾期视为自动放弃全省统考的录取资格。 34 Q:哪些渠道可了解我市高中阶段招生学校的招生信息? A:(一)广州招考网 (http://gzzk.gz.gov.cn/)。 (二)《二〇二一年广州市高中阶段学校招生报考指南》。 (三)关注"广州招考"微信公众号或官方微博。 (四)考试成绩、录取结果查询: 1.网上查询--网址: https://zhongkao.gzzk.cn/。 2.微信查询--手机关注"广州招考"官方微信,点击"便民服务-招考查询"栏目进行查询。 3.免费向考生发送考试成绩、录取结果短信。



