一、南海区“职普融通”招生改革试验概述
《佛山2023年高中阶段学校招生考试意见》指出,佛山中考招生探索“职普融通”,要实现中等职业学校和普通高中在优质师资交流、教育理念、学生培养等多方面合作互通。该试点改革班正式命名为“职普融通本科培养实验班”,培养目标直指大学本科层次。考生可以在佛山市中考填报志愿系统上的第二批次第八层填报相关专业,和面向区内招生的公办普通高中、民办普通高中民办生并行录取。2025年佛山市南海区中考考生可以选择同一学校或不同学校的两个专业报考。
南海区内考生必须在当年中考报名时同步参加“职普融通”招生考试报名,并按指定时间到校参加面试。如错过面试的,可以在中考成绩公布后参加我校的自主招生报名择优录取。
二、南海一职“职教本科培养实验班”试点专业
我校“职教本科培养实验班”试点专业包括汽车运用与维修、计算机平面设计和艺术设计与制作三个专业。

计算机平面专业目前在校生300人,设有专门的平面设计广告室、专业画室、影视媒体制作室以及摄影实训室。主要课程包括美术基础、PS基础、摄影基础、图形与标志设计、广告设计等,发展方向包括商业广告设计、企业形象设计、包装设计、电商美工、摄影、影视后期制作等。

汽车运用与维修专业(新能源汽车维护方向及汽车钣金修复方向)是佛山市重点专业,建有1500多平方专业实训室,拥有汽车整车实训室、新能源汽车实训室、汽车钣金修复实训室、发动机拆装实训室等9个实训室,拥有包括了日系、德系、美系车在内的传统实训用车13辆和新能源汽车3辆,实训设备总价值达600多万元。学生获得汽车维修工证书即可参加职教高考,升读大专甚至本科院校继续深造。

艺术设计与制作专业主要培养德智体美全面发展的高素质劳动者,培养从事广告、会展、网页、多媒体产品、文创产品设计等设计制作工作的技能人才。通过素描、色彩等绘画训练提升学生美术基础能力,通过Photoshop图像处理、flash动画、影视后期特效等课程学习打造学生计算机艺术设计能力和专业创作能力。


目前南海一职“职教本科培养实验班”已经完成两年招生,班级学风优良,纪律严明,学习自觉性高,成绩优异。尤其是计算机平面业学生舒嘉慧,连续获得南海区职业学校统考第一名,更有多名同学进入区统考前100名。

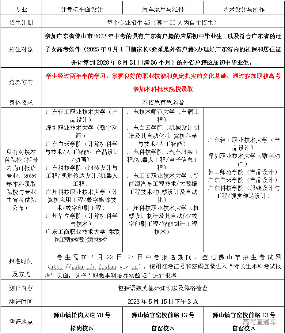
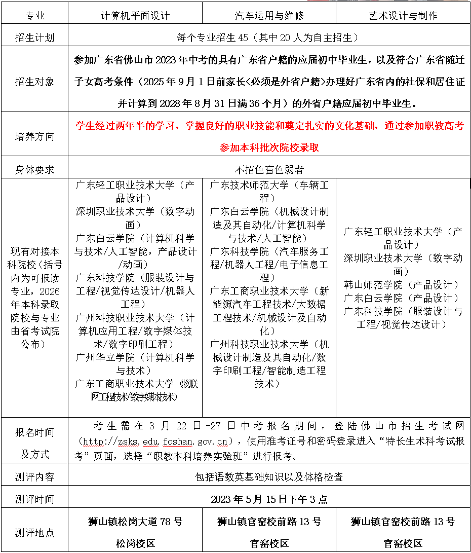
三、南海一职“职教本科培养实验班”招生计划及要求

四、考生须知:
考生可选报上述学校 2 个专业的综合测评(含跨校选报,每生最多选报 2 个专业),跨校选报的考生要注意选报学校综合测评时间和地点,合理安排报考。选报同一学校2 个专业的考生按学校现场指示安排评测。
— 4 —考生须自备笔试文具,携带本人的身份证或户口本(原件及复印件一份)、《2025 年佛山市高中阶段学校招生体育考试准考证》(中考报名系统上打印)现场确认后,参加综合测评。有意向报名的考生可从 3 月 17 日起关注报考学校公众号,各中职学校将专题推送有关“职教本科培养实验班”内容,遇有其他报考疑问可径向学校电话咨询。
五、录取原则和方法
经学校综合评价合格的考生,须在佛山市中考志愿填报系统相应层次填报“职教本科培养实验班”对应学校和专业志愿,并按时参加中考。中考录取时,考生将按照南海区教育局划定的该批次最低录取控制分数线进行投档,如考生被“职教本科培养实验班”批次录取,将不能参加后续其他批次(层次)志愿录取以及高中补录。符合控制线上的考生按学校综合评价结果从高到低录取,若计划数末名有两人或以上考生综合评价结果相同,则采用“同分比较原则”优先录取;未能达到控制线的考生不予录取,参加后续批次录取。未完成的招生计划名额自动收回,学校另行面向本校2025级录取学生,按中考成绩、学生报读意愿择优录取。
本次招生每个专业通过系统各投档25人,其余指标在中考成绩公布后可报名参加自主招生录取。考生获取中考成绩后可关注微信公众号通过小程序进行登记报名。
六、考试成绩公布
学生参加综合评价 7 天后即可进入相应学校微信公众号查询个人的综合评价结果,如对结果有疑问可申请复核。经核验无误后,学校将从高分到低分确定初步名单报区招生办备案。
六、收费及其他
(一)参加“职教本科培养实验班”招生报名及综合评价,不收取报名、考试等费用,考生往返、食宿等费用均由个人自理。被正式录取“职教本科培养实验班”的学生为公费生,中职三年均享受国家免学费政策。在读期间的住宿费、教材费、伙食费以及校服费,均按物价部门公布的标准收取。经济困难学生可按规定申请国家助学金,成绩优异的学生可申请国家奖学金。
(二)考生在考试期间要服从学校安排,遵守考场的各项规定。如发现有不服从安排、扰乱考试秩序或冒名顶替及其他作弊行为者,将严肃处理直至取消考试资格。
(三)参加“职教本科培养实验班”综合评价的考生必须参加中考填报志愿,并按要求填报相应的志愿后,方能有机会被录取。