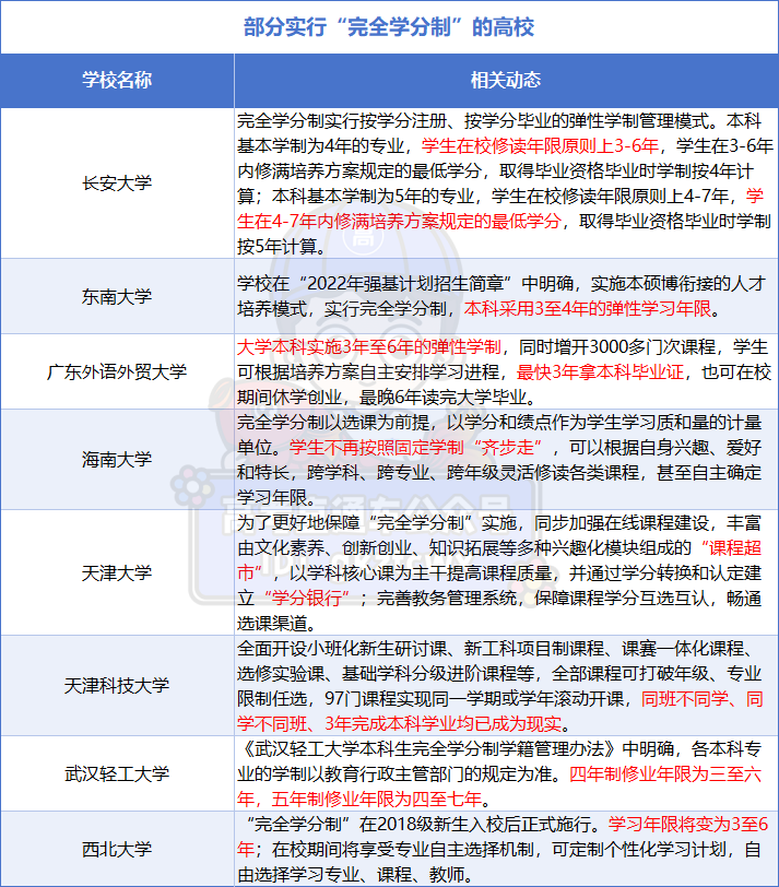
国内部分高校出于增加学生就业竞争力、稳定生源、提高人才培养效率的考虑,调整专业修业年限、实行本博贯通、实施完全学分制……从而间接缩短学制,让本科生最快3年就能毕业。 今年全国两会期间,已有委员建言提出“9年中小学+3年本科”的优化方案,这也预示着,本科学制缩短有望成为未来的发展趋势。 学制缩短最直接的体现,就是部分专业修业年限的调整。 从2023-2024年度专业备案和审批结果来看,已有54所高校将原本5年制的专业调整为4年,调整范围主要集中在建筑类专业,包括建筑学、城乡规划、风景园林、历史建筑保护工程等。 昆明理工大学在调整风景园林专业学制时就提到,过长的学制不仅不利于稳定生源,还容易引发学生厌学情绪,缩短至4年既能提升专业招生吸引力,也能降低学生的时间成本,在就业与升学压力持续加大的当下,这一优势尤为明显。 同样为了提高人才培养的效率,让学生快速完成学业的举措还有“本博贯通”。“本博贯通”曾被媒体评为“2023年高等教育10大热词”之一,频频出现在多所高校的“改革动态”中。 哈尔滨工业大学2024年6月宣布,将探索6至7年完成本博贯通培养的新路径;天津大学在当年秋季学期,针对化工专业推行“3+1+4”本博贯通模式,将本科至博士的培养周期缩短1至3年;河南大学则开设本博贯通“菁英博士”实验班,实行“4+4”本博一体化培养,学制为8年。 哈尔滨工业大学发布“6-7年内完成本博贯通培养”的新闻 图源:哈尔滨工业大学官网 当前,本科直博学制通常为4至5年,叠加4年本科学习,学生最快8年才能获得博士学位,而本博贯通就像“学位直达车”,能有效节省学生的学业时间,让他们更早进入职场或学术界发展。 如果专业本身就是4年制,且暂未实行本博贯通培养,想提前毕业还有另一条路径——“完全学分制”。 这种制度以学分和学分绩点作为毕业、学位授予的核心标准,学生只要提前修满规定学分,就能申请提前毕业。早在2000年左右,复旦大学、上海交通大学、浙江大学等高校就已开始试行完全学分制;天津科技大学2018年全面推行该制度,大三学生修满160学分即可提前毕业,部分毕业生仅用4年就拿到了学士与硕士学位;西北大学也有学生用3年时间修完本科学分,后续成功直博清华。 这些缩短学制的举措,背后彰显的是高校“以学生为中心”的育人理念,既为学生提供了提前就业或深造的多元渠道,也进一步提升了人才培养效率。但学制改革牵一发而动全身,虽然能有效降低教育成本、提高培养效率,却也面临着教学质量保障、社会认可度等现实挑战。 因此,本科缩短学制可在部分专业和地区试点推行,普遍化仍需谨慎推进,只有经过充分论证和科学规划,才能真正成为推动高等教育高质量发展的有效途径。 不过,有一个群体却难以享受这份“学制红利”——医学生。当其他专业学生4年就能完成本科学业时,医学生首先要熬过5年本科学习,更不用说“5+3+X”的培养体系(5年临床医学本科+3年住院医师规范化培训+2至4年专科医师规范化培训),不少医学生本科毕业后还要继续读研、参与规培,平均下来整个培养周期长达11年,约4017个日夜,堪称一场“学海马拉松”,也难怪不少医学生无奈发问:就不能缩短一些学习年限吗? 图源:小红书 其实,关于缩短医学生学制的建议早已出现。 2020年就有专家提议缩短医学生本科学制,2023年中国科学院院士葛均波也在全国两会上提出相关建议。对此,教育部2020年公开回应称,本科医学教育是医学教育连续体的基础阶段,核心任务是为学生后续深造和执业奠定坚实基础,其培养方案既注重强化知识与能力培养,也充分兼顾了与毕业后教育的衔接,对保障医学人才质量至关重要。 当然,国内也在持续推进医学教育改革,除了“5+3+X”的基础培养体系,“5+3”一体化、八年制、“4+4”等模式也在逐步推广,分别通过读研与规培同步、本博融通、多学科融通等方式,努力提高培养效率,助力高水平临床医师成长。
查看完整试题
登录查看完整试题答案
阅读数:342
特别声明:
1. 本站注明稿件来源为其他媒体的文/图等稿件均为转载稿,本站转载出于非商业性的教育和科研之目的,并不意味着赞同其观点或证实其内容的真实性。如转载稿涉及版权等问题,请作者在两周内速来电或来函联系,本站根据实际情况会进行下架处理。
2. 任何媒体、网站或个人未经本网协议授权不得转载、链接、转贴或以其他方式复制发表,违者本站将依法追究责任。
1. 本站注明稿件来源为其他媒体的文/图等稿件均为转载稿,本站转载出于非商业性的教育和科研之目的,并不意味着赞同其观点或证实其内容的真实性。如转载稿涉及版权等问题,请作者在两周内速来电或来函联系,本站根据实际情况会进行下架处理。
2. 任何媒体、网站或个人未经本网协议授权不得转载、链接、转贴或以其他方式复制发表,违者本站将依法追究责任。












