近百所高校拟新增学位点

2026-04-08 14:07 青塔 评论
根据2025年12月发布的《博士硕士学位授予资格审核办法》显示,动态调整是盘活学位授予点存量、支持地方和学位授予单位主动优化学科专业布局的重要方式,包括学位授予单位自主调整学位授予点和省级统筹增设学位授予点两种途径。

近日,各省教育厅和各高校正在进行2026年度博士硕士学位授予点动态调整公示。
省级统筹增设硕士学位点
省级统筹增设学位授予点是指省级学位委员会在国务院学位委员会规定的数量限额内,组织本地区学位授予单位,统筹增设研究生教育学科专业目录内学位授予点。
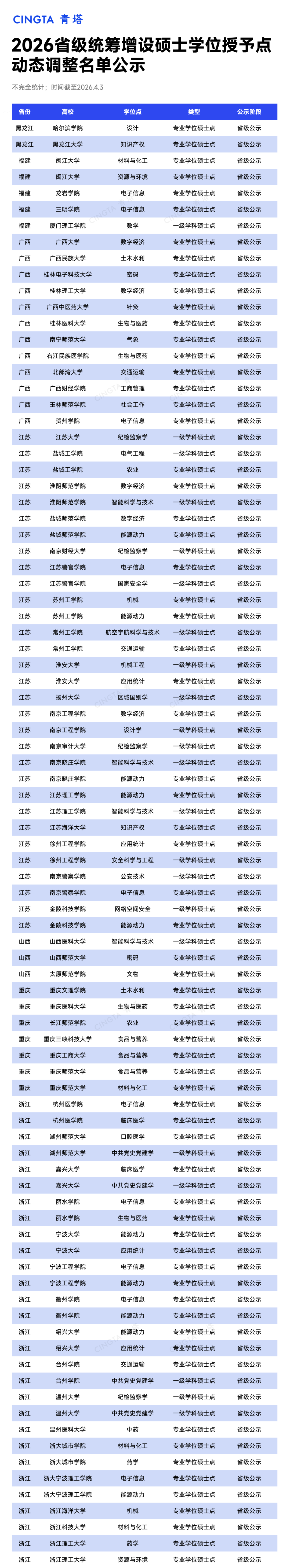
目前,浙江、云南、重庆、内蒙古、河北、福建、黑龙江、广西、江苏、山西等10个省(自治区、直辖市)公示2026年省级统筹增设硕士学位授予点申请材料。其中,浙江省和江苏省拟增设学位授予点分别为34个和31个。
从目前公示拟新增学位授予点类型来看,专业学位硕士点占比超过七成,为主要新增的学位授予点类型。电子信息、能源动力两个专业学位硕士点拟新增最多,分别达到11个;其次是数字经济、食品与营养。在拟新增一级学科硕士点中,纪检监察学、中共党史党建学、智能科学与技术新增最多。
图片
图片
多所高校,拟新增学位点
多所高校校内公示了2026年学位授予点动态调整拟增列学位授予点。例如,中山大学拟新增“纪检监察学”“柔性电子学”“低空技术与工程”“生物安全”4个博士学位授权一级学科。西安交通大学拟新增中文创意写作专业学位硕士点(目录外)。东北大学拟增列具身智能目录外一级交叉学科博士学位授予点、城乡规划专业学位类别硕士学位授予点。
图片
学位点动态调整趋势
从整体趋势来看,学位点主动调整的空间收窄、速度放缓。自2016年全面启动学位点动态调整,当年新增、撤销学位点数量均迎来历年之最,共有179所高校新增367个学位点,176所高校撤销579个学位点,反映出高校在学位点动态调整方面的迫切性;2023年来,经动态调整、自主审核新增、撤销的学位点数量均有小幅回升,与近年来的学科专业调整优化大潮相呼应。
图片
2021-2024年,246所高校共新增871个学位点,专业硕士点、博士点占新增硕博点占比重分别涨至52.2%、40.7%。160所高校共撤销352个学位点,一级学科硕士点共撤销208个,占撤销总数的59.1%,渐成撤销主要对象;二级学科、专业硕士点分别占比17.3%、16.2%。
在“十四五”期间新增的一级学科中,新兴学科的布局成重点。集成电路科学与工程新增11个一级博士点和25个一级硕士点;智能科学与技术和区域国别学也分别新增28个和19个。在专业学位中,法律、生物与医药、资源与环境3个专业学位点新增数量均达到20个。
图片
图片
在“十四五”期间撤销的一级学科中,软件工程撤销最多,撤销4个一级博士点和17个一级硕士点。统计学撤销13个硕士点、电子科学与技术撤销2个一级博士点和8个一级硕士点。专业学位中,资产评估、国际商务和旅游管理的撤销数量位居top3(仅有专业硕士点被撤销,无专业博士点被撤销)。
图片


登录高考直通车APP
查看完整试题答案
好的
查看完整试题
特别声明:
1. 本站注明稿件来源为其他媒体的文/图等稿件均为转载稿,本站转载出于非商业性的教育和科研之目的,并不意味着赞同其观点或证实其内容的真实性。如转载稿涉及版权等问题,请作者在两周内速来电或来函联系,本站根据实际情况会进行下架处理。
2. 任何媒体、网站或个人未经本网协议授权不得转载、链接、转贴或以其他方式复制发表,违者本站将依法追究责任。
举报理由选择
确定
高考直通车官网

哇哦!快加入高考直通车APP,发现更多精彩内容,与学霸一起交流学习吧!