附件可下载:
上海市教育委员会关于做好2026年上海市特殊教育高中阶段招生入学工作的通知(沪教委基〔2026〕6号).doc
各区教育局、各有关直属单位:
为贯彻落实《中华人民共和国残疾人教育条例》,保障残疾学生义务教育后进一步接受教育的权利,制定适合不同障碍类型残疾学生身心特点的招生入学办法,根据《上海市教育委员会关于2026年上海市高中阶段学校招生工作的若干意见》(沪教委基〔2026〕2号),现就做好2026年特殊教育高中阶段招生入学相关工作通知如下:
一、招生对象
2026年特殊教育高中阶段招生(以下简称“特教中招”)对象为符合2026年本市高中阶段学校招生报名条件且须符合下列条件之一的学生:
(一)本市义务教育阶段特殊教育学校(包括盲校、聋校、辅读学校,下同)及普通学校特教班应届初三学生,可报名参加相应的特殊教育高中阶段入学综合评估(以下简称“入学综合评估”)。
(二)本市义务教育阶段普通学校随班就读应届初三学生,原则上应参加本市初中学业水平考试。如学生本人及家长确有意愿参加特教中招的,须先通过各区组织的特殊教育高中阶段报名评估后,才能参加相应的入学综合评估。
二、评估组织
遵循“自愿申请、分级审核、分类评估”的工作原则,学生根据自身实际情况在2026年3月13日前提出相应评估申请,学校应对本校所有特殊教育学生履行告知义务。
(一)评估申请
1.特殊教育学校及普通学校特教班应届初三学生
本市义务教育阶段特殊教育学校及普通学校特教班应届初三学生,需填写相应的《特教学校、普通学校特教班学生入学综合评估申请表》(见附件1),向学籍学校提出入学综合评估申请。申请表由学生学籍学校从“上海市特殊学生教育评估工作平台”(网址:www.tsxspg.pudong-edu.sh.cn/login.html,以下简称“评估工作平台”)下载提供给学生。
2.普通学校随班就读应届初三学生
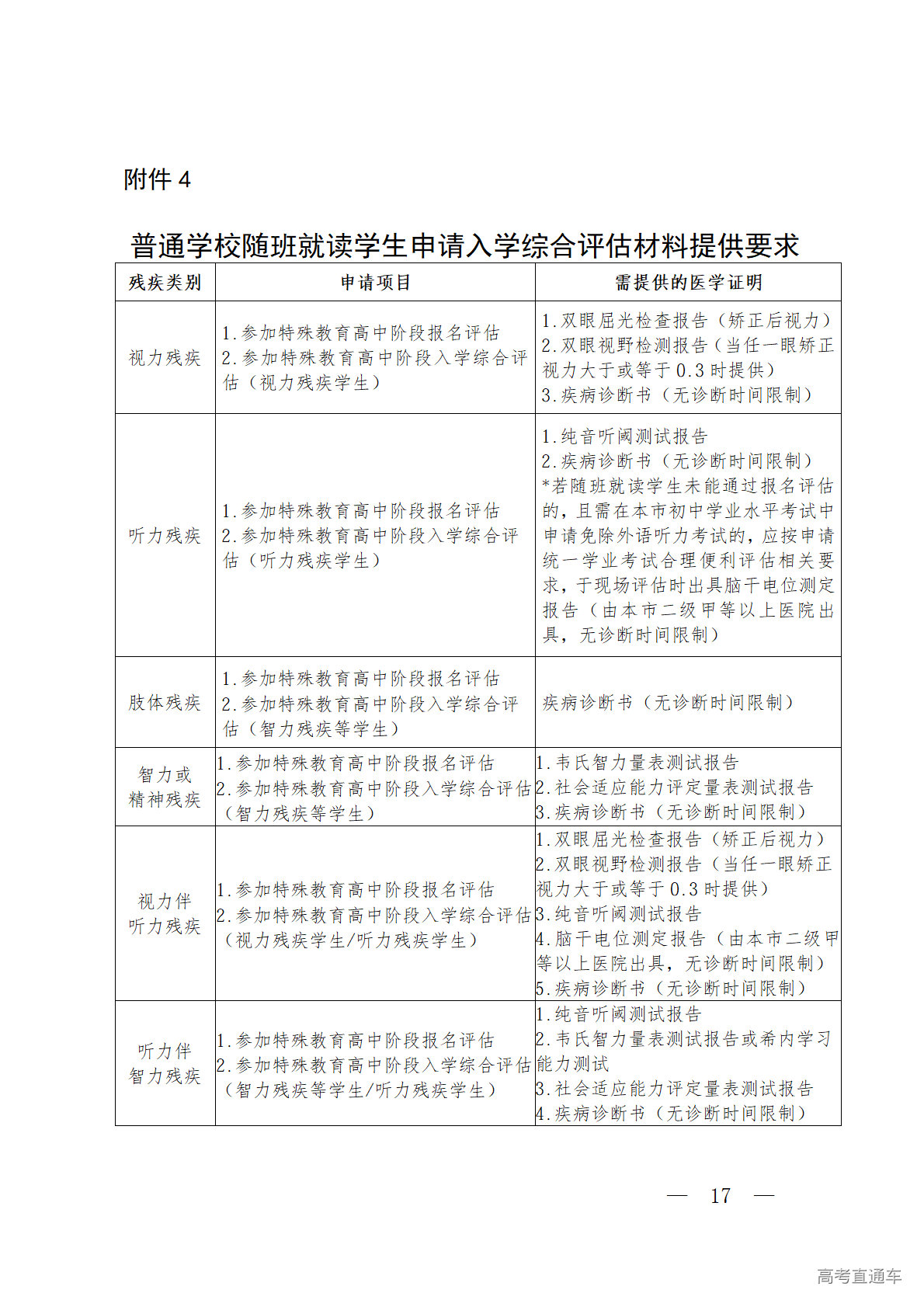
本市义务教育阶段普通学校随班就读应届初三学生,需填写相应的《随班就读学生入学综合评估申请表》(见附件2),向学籍学校提出入学综合评估申请,并提供相应医学评估材料(见附件3)。申请表由学生学籍学校从评估工作平台下载提供给学生。
(二)分级审核
1.特殊教育学校及普通学校特教班应届初三学生
特殊教育学校及普通学校特教班学生提交申请材料后,由学籍学校对申请材料进行确认,并在相应评估申请表中填写审核意见,完成后通过评估工作平台在线提交申请表和评估材料的扫描件至本区招考机构。
各区招考机构在评估工作平台完成学生个人信息在线确认并出具意见,信息有误的退回学校修改,完成后通过评估工作平台下载本区评估汇总表。
市特殊学生教育评估中心(以下简称“市特教评估中心”)在线核验材料是否完备及符合要求,材料有误或不完整的退回区招考机构进行修改完善。评估材料全部通过后,各区招考机构将盖章后的纸质版申请表及评估材料寄至市特教评估中心。
2.普通学校随班就读应届初三学生
普通学校随班就读学生提交申请材料后,由学籍学校对申请材料进行确认,并在相应评估申请表中填写审核意见,完成后通过评估工作平台提交申请表至本区招考机构。
各区招考机构在评估工作平台完成学生个人信息在线确认并出具意见,信息有误的退回学校修改,通过后将盖章后的纸质版申请表流转至区特殊教育指导中心。
各区特殊教育指导中心核验材料是否完备及符合要求,材料有误或不完整的退回学籍学校进行修改完善。
(三)随班就读学生报名评估
各区特殊教育指导中心对提出报名评估申请的普通学校随班就读应届初三学生组织开展报名评估(具体方式各区自定,不作统一要求)。4月3日前,各区特殊教育指导中心通过评估工作平台提交评估结果,上传《随班就读学生入学综合评估申请表》及医学评估材料扫描件至市特教评估中心,并将通过报名评估的本区随班就读学生信息汇总表及学生纸质版申请表盖章后寄至市特教评估中心。
学生学籍学校可在4月11日登录评估工作平台查看报名评估结果,并将结果告知学生。
(四)报名及确认
特教学校、普通学校特教班应届初三学生以及通过报名评估的普通学校随班就读应届初三学生,于4月17日至18日由学籍学校统一组织网上报名并进行现场确认。
(五)入学综合评估实施
完成特教中招报名及信息确认后,由相关单位为特教学校及普通学校特教班,以及通过报名评估的普通学校随班就读应届初三学生开展入学综合评估。其中视力残疾学生由上海市盲童学校组织开展入学综合评估,听力残疾学生由上海市聋哑青年技术学校组织开展入学综合评估,智力残疾、精神残疾(含自闭症)、肢体残疾(含脑瘫)学生(以下统称智力残疾等学生)由市特教评估中心组织开展入学综合评估,具体时间和方式另行通知。评估结束后,学生学籍学校可在规定时间内登录评估工作平台查看评估结果。
三、志愿填报
6月27日至28日由学生学籍学校组织志愿填报,填报完成后,学生本人及家长(监护人)进行志愿书面确认。
特殊教育高中阶段学校招生录取志愿设置如下:
(一)市级学校招生志愿:1个志愿。
(二)区级学校招生志愿:1个志愿。
学生可根据特殊教育高中阶段学校招生条件和自身情况填报志愿。
四、招生录取
(一)招生计划管理
本市特殊教育高中阶段学校招生计划的编制和实施,按市、区两级教育行政部门的管理职责和工作程序进行。市教委负责全市招生计划的宏观管理,对各区招生计划编制工作进行指导、协调和统筹。各区教育局根据区域经济社会发展需求、生源状况和教育资源配置等实际情况编制本区招生计划,特殊教育高中阶段学校班级学额原则上控制在每班15人以内。
(二)录取工作管理
本市特殊教育高中阶段学校招生录取分为市级学校招生录取和区级学校招生录取两个批次。
1.市级学校招生录取:上海市盲童学校,面向全市招收视力残疾学生;上海市聋哑青年技术学校、上海市鹤琴高级中学面向全市招收听力残疾学生;上海市鹤琴职业教育学校面向全市招收智力残疾等学生。
2.区级学校招生录取:区属特殊教育高中阶段学校面向本区招收智力残疾等学生。
各招生学校须成立招生工作领导小组,根据市、区教育行政部门相关要求和办学特色制定学校招生方案,报相关教育行政部门同意后,由市教育考试院和招生学校予以公布。
学生入学综合评估结果以 A、B、C、D四个等第呈现并作为录取依据。入学综合评估结果由市教育考试院于7月中下旬反馈给各区招考机构和招生学校,招生学校根据学生入学综合评估结果由高到低录取,如达到录取要求的学生超过招生计划数,由招生学校在最低同档评估结果的学生中根据事先公布的招生方案择优录取。未被市级招生学校录取的智力残疾等学生自动进入区级招生录取批次。
符合2026年中招报名条件、参加本市初中学业水平考试或特殊教育高中阶段入学综合评估但未被高中阶段学校录取的普通学校随班就读、特殊教育学校及普通学校特教班的应届初三学生,可在规定时间内通过征求志愿的方式向各区招考机构申请就读有征求志愿招生计划的特殊教育高中阶段学校。招生学校(班)可进行专业面试,并根据事先公布的招生方案择优录取。
五、其他事项
(一)未通过报名评估的普通学校随班就读应届初三学生,应参加本市初中学业水平考试。持有效期内残疾人证的上述学生,可按需填写《统一学业考试合理便利申请表》,申请及审核工作根据2026年本市残疾学生申请统一学业考试合理便利工作有关政策执行。
(二)听力伴智力残疾学生如有意愿申请参加由市特教评估中心组织的入学综合评估,须在通过报名评估后,根据认定后的评估类别填报相应志愿。
(三)上述所有相关单位应严格做好相关信息的保密工作,切实保护学生隐私。
附件:1.2026年特殊教育高中阶段入学评估工作日程表
2.特教学校、普通学校特教班学生入学综合评估申请表
3.普通学校随班就读学生入学综合评估申请表
4.普通学校随班就读学生申请入学综合评估材料提供要求
上 海 市 教 育 委 员 会
2026年3月6日











