2024年福建外语口试报名于今天(1月3日)开始。本次外语口试报名时间为1月3日-7日,需要报考外语口试的同学务必抓紧时间报名哦!
准备报名参加外语口试的同学,需要进入报名系统,同时缴纳30元/人的报名费用。如果没有缴纳费用,将视为无效报名,无法参加口试。
这几天,不少同学在问:福建外语口试所有同学都要报名参加吗?不参加对高考有什么影响?今天为大家带来关于外语口试的15大问答,具体如下:
1.口试报名条件、缴费及考试时间安排?
拟报考有外语口试要求招生专业的我省2023年普通高考外语科目选考英语或日语的考生。
报名时间:2023年1月3日-7日
报名地址:福建省考试院高考报名系统
报名缴费:在报名期间,通过网络缴交报名考试费30元/人,口试报名成功后方可参加考试。
考试时间:日语口试时间为2024年3月15日下午,英语口试时间为2024年3月16日-17日。
领准考证时间:2024年3月12日-13日,持本人有效居民身份证到所在县(市、区)教育招生考试机构,签领口试准考证。
外语口试实行机考,由各地教育招生考试机构具体组织实施,具体考试时间及地点详见口试准考证。
2.一定要参加口试吗?
不是必须参加的!不参加对高考不会有任何影响!
但是不参加,会对考生以后报考的院校、专业有影响!
比如想要报一个有关英语类的大学,那么高考英语口语一定要参加!还有例如英语,翻译,商务英语,对外贸易等专业也是对口语考试有要求的。
3.哪些专业有要求?
一般来说,对外语口语有要求的院校和专业主要是“外语类”和“经贸类”2种;
常见的专业有英语、法学、法语、德语、日语、西班牙语等外语类专业,国际经济与贸易、旅游管理、工商管理、信息管理与信息系统、对外汉语、翻译、法学等专业。
高校会在招生章程中明确规定外语口语考试要求,如果考生的口试成绩不理想,应尽可能避免报考这些需要外语口试成绩的专业。
4.参加春考也要报名吗?
不需要,口语考试只针对参加普通高考的考生,考生自愿参加报名,没有强制要求。并且只有打算报考有外语口试要求招生专业的外语科目选考英语或日语的考生需要参加。
往届复读的考生,如果今年有想要报考对应有要求的专业,需要重新参加口试,往年的考试成绩不作数。
5.外语口试成绩有什么用?
外语口试成绩不计入高考总成绩!成绩报考统一采用优、良、合格、不合格四个等级。口试成绩仅对高考部分专业有要求“必须口试才可报考的专业”作为参考依据。
6.外语口试难度大吗?
根据往年参加考试的同学所分享的经验来看,外语口试难度不大。只要在前期做好必要的训练,多数考生都能合格。
7.外语口试具体是什么考试?
主要是为准备报考外语类院校或相关专业的考生设置的一项测试。
8.错过这次的外语口试报名,后面还有补报名吗?
根据往年来看,外语口试没有补报名,所以务必抓住唯一的机会进行网上报名。
9.外语口试报名需要费用吗?
需要,每位考生缴纳费用为30元,没有缴费不得参加考试。
10.外语口试成绩会计入高考总分吗?
不会,无论是高考外语科目选择了英语或者非英语,最终成绩都是以6月夏季高考的成绩为准,不会涉及外语口试。
11.外语口试的题型有哪些?
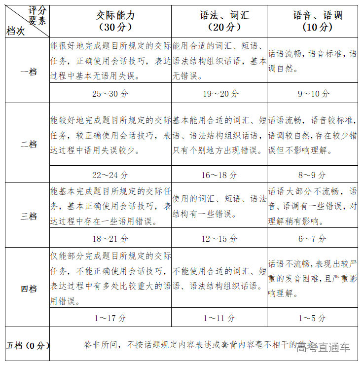
①.即兴问答(60分)
②.短文朗读(40分)
12.什么时候可以领取外语口试的准考证?
2024年3月12日—13日,持本人有效居民身份证到所在县(市、区)教育招生考试机构,签领口试准考证。注意:考生务必携带本人有效居民身份证前往。
13.外语口试准考证可以由他人代领吗?
准考证非常重要,为避免丢失,建议本人领取。
14.外语口试的考试地点在哪里?有可能在本校吗?
具体的考试地点会在考生个人准考证上呈现,目前未知。
15.往年参加外语口试并且成绩合格,还需要再参加吗?
如果打算在2024年报考外语类院校或相关专业,则需要以高考当年的外语口试成绩为准。
相信现在有很多同学在犹豫到底要不要报外语口试,心里感觉好像没什么太大的用处,但是福妹还是建议大家,可以都参加外语口试,相当于在高考录取时给自己多一分的录取机会。
毕竟即使你已经有明确的目标,或决定不填报以上跟口试相关的任何专业,但是也会有可能在志愿填报时因为被调剂到需要口试要求的专业导致发生了退档,因此失去了录取机会。
所以大家一定要慎重考虑好要不要参加外语口试!

