5月18日前完成报名!山东省2021高校综合评价招生试点工作通知

2021-04-16 09:39 山东省教育厅 评论

近日,山东省下发2021年综合评价招生试点工作通知,根据通知信息来看,今年新增一所院校即华南理工大学,报名在5月18日前完成。根据今年招生办透漏及往年时间来推荐,各校招生简章预计在5月初左右公布!一起来看看具体通知吧~


重点消息提示:


1、2021年院校名单:山东大学、中国海洋大学、中国石油大学(华东)、哈尔滨工业大学(威海)、青岛大学、山东师范大学、山东科技大学、青岛科技大学、山东财经大学、浙江大学、华南理工大学11所院校;


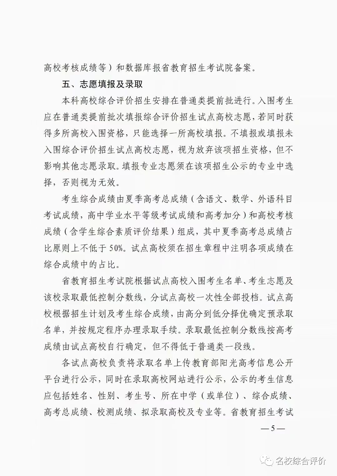
2、重要时间节点:报名在5月18日前完成;6月11日前公布初审名单;6月12日前考生确认是否参加考核;6月27日前公布入围考生名单;


3、考核方式:综合素质评价、测试(面试);


3、入围比例:按照不超过招生计划1:5的比例确定入围学生名单;


4、若同时获得多所高校入围资格,只能选择一所高校填报;


5、综合成绩由夏季高考成绩(含语数外、学考等级性考试成绩和高考加分)和高校考核成绩组成,其中,夏季高考成绩占比不低于50%。


图片

图片

图片

图片

图片

图片

图片

图片


登录高考直通车APP
查看完整试题答案
好的
查看完整试题
特别声明:
1. 本站注明稿件来源为其他媒体的文/图等稿件均为转载稿,本站转载出于非商业性的教育和科研之目的,并不意味着赞同其观点或证实其内容的真实性。如转载稿涉及版权等问题,请作者在两周内速来电或来函联系,本站根据实际情况会进行下架处理。
2. 任何媒体、网站或个人未经本网协议授权不得转载、链接、转贴或以其他方式复制发表,违者本站将依法追究责任。
举报理由选择
确定
高考直通车官网

哇哦!快加入高考直通车APP,发现更多精彩内容,与学霸一起交流学习吧!