云天收夏色
木叶动秋声
美丽的校园
即将迎来2022级
专升本学生的欢声笑语
报到流程?
各系报到指引点?
入学工作安排日程?
如果你对报到流程还有问号
快跟小编往下看
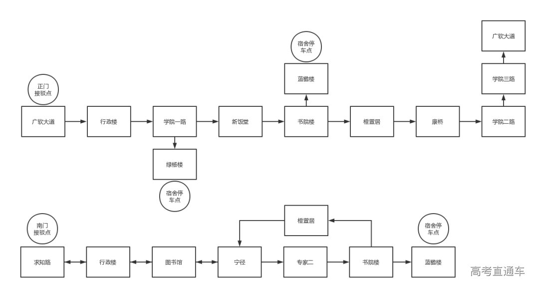
1► 2022级专升本学生入学工作安排日程表 报到时间: 8月26日(周五)9:00—17:00 2► 报到注册流程及注意事项 01 入住宿舍 (一)入住宿舍办理点 8月26日专升本学生入学钥匙发放服务点 男生区:书新楼一楼大厅 女生区:蓝楹楼一楼大厅 时间:9:00—17:00 (二)非正常报道时间领取钥匙点 男生区:红棉楼门岗 女生区:紫薇楼门岗 3► 2022级专升本新生入学流程图 01 网上自助报到流程 02 现场注册报到流程 现场报到注意: 1. 审核新生信息 2. 已通过银行缴费的同学直接在系里打印“收费凭证”后,进入第④流程,未缴费的同学需进入第③流程,到图书馆财务处办公室缴纳学杂费,打印“收费凭证” 3. 确认报到,将录取通知书交还学生 4. 收取《新生报到表》、《 广州软件学院2022级新生报到前7天健康情况登记表》和《广州软件学院新生健康承诺卡》、档案资料等。 2022级新生报到前7天健康情况登记表 广州软件学院新生健康承诺卡 4► 2022级专升本新生指引 01 各系迎新报到指引点 学校迎新点导引图 综合楼一楼迎新点 实验楼2一楼与网络中心一楼迎新点 02 校内迎新车辆路线图 宿舍区迎新停车点: 男生——绿杨楼门口空地 女生——蓝楹楼门岗 紫薇楼门前空地 03 补充附件 附件1:新生宿舍水电说明及充值办法 附件2:教材发放通知
温馨提醒:
新学期马上到来
欢迎各位同学在广软
开启新篇章
风里雨里,广软等你














