01 考前准备 ⚫ 考生健康情况监测 1.所有考生须注册“粤康码”信息。 2.尚在外地的考生应了解我市疫情防控相关要求,应于考前3天(11月2日前)返穗,并按属地化要求和规定进行管理,以免耽误考试。据我市卫生防疫相关规定,从境外返穗的人员,须按要求7天集中隔离医学观察+3天居家健康监测;从高风险地区返穗的人员,须按要求集中隔离7天医学观察;从中风险地区返穗的人员,须按要求居家隔离7天医学观察。 3.10月26日起,所有考生须通过广东省教育考试院微信公众号【办事服务—健康上报】每日13时前申报个人健康情况和赴考受限信息并登录报名系统打印准考证,未进行健康情况和赴考受限信息申报的考生不予打印准考证。 ⚫ 符合参加考试条件 1.粤康码(穗康码)为绿码(以下简称粤康码),有考前24小时内核酸检测阴性证明或48小时内核酸检测阴性证明且有一次24小时内核酸采样(检测中)记录(截至11月5日第一场入场时间,电子、纸质等同效力),现场测量体温正常(体温<37.3℃),且不存在不得参加考试情况的考生。 2.考前7天内有外市旅居史考生,在上述规定基础上还应满足以下条件:外省来(返)穗人员,在抵穗后严格落实“三天三检”;近7天内有本土病例报告的地级市旅居史人员,实施抵穗后“三天三检”。 3.制定公司各项运营指标,年度发展计划,推动并确保营业指标的顺利完成。 ⚫ 有下列情况之一的考生不得参加考试 1.正处于隔离治疗期的确诊病例、无症状感染者,以及隔离(监测)期未满的密切接触者、密切接触者的密切接触者、入境人员; 2.有国内中、高风险地区旅居史且隔离(监测)期未满的; 3.考试当天,粤康码为红码或黄码的; 4.考试当天,不能提供考前24小时内核酸检测阴性证明或48小时内核酸检测阴性证明且有一次24小时内核酸采样(检测中)记录的; 5.现场测量体温不正常(体温≥37.3℃),在临时观察区适当休息后,再次测量体温仍然不正常的; 6.不符合考点属地(区)疫情防控措施相关要求的; 7.其他情况由现场卫生防疫人员研判后认定为不能够参加考试的。 考生应注意个人卫生和防护,尽量避免去人员聚集的场所,避免非必要接触,尽量居家或两点一线简洁生活。 考试疫情防控实行属地管理。当前疫情防控形势持续变动,我市疫情防控政策可能适时调整,请考生考前密切关注我市最新疫情防控政策(详情可查询“国务院客户端”微信小程序的《各地疫情防控政策措施》“广州专栏”)及广州招考网有关通知公告,以及考点所在区相关通知公告,及时了解防疫政策,提前做好考前准备,确保安全顺利参加考试。因考生个人未执行防疫要求引起的疫情相关问题,依法依规由考生承担相应责任。
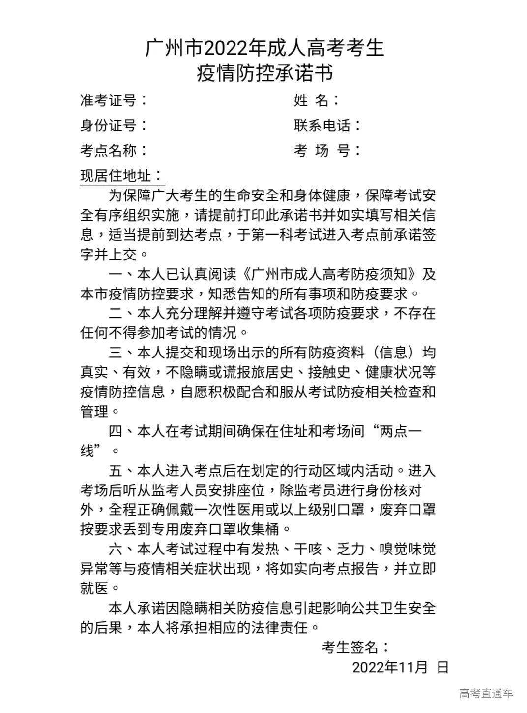
02 考试实施 ⚫ 考生入场、候考和考试 1.考生进入考点时要出示有效身份证原件(不含电子身份证)、打印的准考证;提交考生已签名的《广州市2022年成人高考考生疫情防控承诺书》;出示手机上的“粤(穗)康码”绿码和“行程卡”;出示考前24小时内核酸检测阴性证明或48小时内核酸检测阴性证明且有一次24小时内核酸采样(检测中)记录,现场接受体温测量(正常体温<37.3℃)。 2.如果身份证遗失,须携带其他身份证明,如:有效期内的临时身份证或带相片的临时身份证明、社会保障(市民)卡、驾驶证、护照(仅限外籍人士)、广东省居住证(不含电子居住证)等证件。该证件上记载的身份信息与考生准考证、考场座位表的身份信息相符,方可进入考场应考。 3.考生进入考场前宜用速干手消毒剂进行手消毒或者洗手。 4.所有考生须佩戴一次性医用或以上级别口罩,除进行人脸识别等必要的身份验证程序外,其余时间均须按规定佩戴。 5.考生要按规定通道前往考场,在规定区域活动。 ⚫ 备用隔离考场考务安排 1.考试当天有咳嗽等呼吸道症状者,经医疗卫生专业人员评估后可以参加考试的,须安排在备用隔离考场考试。 2.考生进入考场前,必须用速干手消毒剂进行手消毒,考试过程考生应全程佩戴一次性医用或以上级别口罩。 ⚫ 考试结束 1.考试结束后,考生要按监考员的指令有序离场,不得拥挤,保持人员间距,减少交谈. 2.每天上午考试结束所有考生都必须接受现场采集核酸,请考生积极配合采集核酸工作。 疫情防控人人有责,考生提交和现场出示的所有防疫材料(信息)均须真实、有效,积极配合和服从考试防疫相关检查监测,无隐瞒或谎报旅居史、接触史、健康状况等疫情防控信息。如违反相关规定,须承担相关责任,接受相应处理。造成不良后果的,依法追究其法律责任。
03 考前安排
考试分布图
学校平面图
04 来校路线
05 后勤保障服务
06 其他注意事项
广州市2022年成人高考考生疫情防控承诺书








