各相关专业考生:
根据广东省自学考试专业实践性环节考核办法和学校工作安排,现开展我校工程管理等主考专业毕业设计(论文)报考工作,具体安排通知如下:
一、接受报考毕业设计(论文)的主考专业
二、报考注意事项
(一)考生选择毕业主考学校专业为本次列表专业;
(二)考生须取得所报专业考试计划中至少9门笔试(含必考、选考)课程合格成绩
;若专业考试计划中笔试课程门数不足9门,可计算必考实践课程。
(三)报考时间:2021年7月6日—9日
(四)报考费用:37元/科次
(五)报考与缴费截止时间:7月9日17:00。
(六)报考网址:http://fxl.sce.scut.edu.cn/zk;报考流程与操作说明(附件1)。
三、考核要求
(一)毕业设计(论文)提交与查重
1.毕业设计(论文)终稿格式须符合华南理工大学高等教育自学考试本科毕业设计(论文)撰写规范与要求(附件2),论文重复率检测不得高于30%。学院指定查重网站:维普论文检测系统。毕业设计(论文)的封面及格式内容要求请参照相关标准(附件3)执行。
2.9月20日前在继续教育学院网站发布提交论文及查重报告通知。
3.资格审查通过且完成本次报考缴费考生,于2021年9月28日至9月30日登录华南理工大学继续教育学院毕业论文管理系统上传论文及查重报告,逾期视为缺考本次毕业设计(论文)考核。
4.毕业设计(论文)论文及查重报告只可提交一次,提交后不得以任何理由修改、替换。
(二)毕业设计(论文)评审与答辩
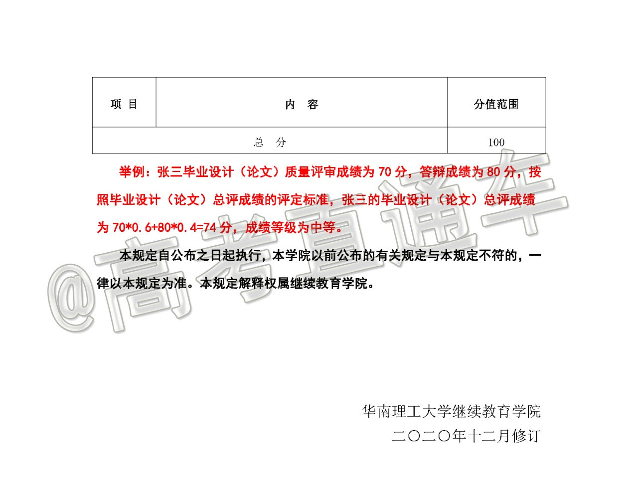
1.评审:2021年10月1日至10月15日对考生上传至继续教育学院毕业论文管理系统的论文及查重报告进行评审。毕业设计(论文)质量评审成绩低于60分的考生不具备答辩资格,本次毕业设计(论文)考核总评成绩评定为不及格,名单不做另行公布。
2.答辩:毕业设计(论文)质量评审成绩达到60分的考生,必须按要求参加毕业设计(论文)答辩,不参加答辩者本次毕业设计(论文)考核总评成绩评定为不及格。答辩相关事宜另行通知。
四、成绩公布
本次毕业设计(论文)考核总评成绩将于2021年11月上传至广东省自学考试管理系统,考生可在2021年12月10日左右自行登录广东省自考管理系统(https://www.eeagd.edu.cn/selfec/)查询。
五、其他事项
联系人:李老师020-87114881
附件1:报考流程与操作说明.rar
附件2:华南理工大学高等教育自学考试本科毕业设计(论文)要求及撰写规范
附件3:华南理工大学高等教育自学考试毕业设计(论文)封面及格式内容要求














