2022高考成绩已公布,目前各省招生录取正在有序进行中。每年高考成绩/分数线公布后,总会有高分考生出现在学校的喜报中,惹人艳羡。今天,高考直通车汇总整理了多省部分高中发布的2022高考“战报”,让我们来看看各大高中的最新成果,看看谁的“果实”最丰收,以及这些学校都有多少学霸↓↓↓
广东省
网传2022年广东高考共有物理类屏蔽生11名,历史类屏蔽生5名,今年广州共4名屏蔽生,分别来自省实、二中;深圳共6名屏蔽生,其中深中3人、深实2人、深高级1人;汕头潮阳实验学校物理类和历史类各有1名屏蔽生。
第二中学 网传二中今年共有两位屏蔽生,还有一位理科第18名,文科第7名。 广州外国语 网传广州外校2022届高三特殊线率(类似重本率)达97.4%,在省、市属学校中继续保持高位、优质。而且本届高三尖子生源严重缺乏,普高仅有1名中考成绩740分以上的同学。600分以上人数占参考人数将近60%。据不完全统计: 一名中考749分的同学在物理方向以672分排名全省340名; 一名中考745分的同学荣录藤校康奈尔大学建筑学专业(全美专业第一); 一名中考730分同学在历史方向以648分排名全省37名,有望被清北录取; 一名中考724分同学荣录牛津大学; 一名中考684分同学荣录剑桥大学; 第七中学 网传七中特控率90.27%,600分以上人数179人。 广州中学 网传本届高考在数学出现较难的情况下,一班考得优异的成绩,全班平均分634分,640以上有14位同学,其中最高分656分,平均省排名有3000名左右,全部同学上600分。 一一三中 网传113中在入学成绩中考680分以上仅32人,其中700分以上仅1人的生源状况下,2022高考再创优异成绩: 1、特控线上线161人,较去年高优上线人数净增10人,上线率49.24%。本科上线318人,上线率97.25%,同比增长32人。物理类前50%学生平均分为571.79分。2、600分以上34人,物理类刘同学644分,最高排全省2964名,历史类王同学593分,排全省2278名。物理类单科3人满分,语文单科最高分137分,英语单科上140分的人数为7人,最高分145;数学单科最高分121人。3、体艺类文化上线率100%。4位同学分别考上名校美国俄亥俄州立大学、澳大利亚墨尔本大学、香港浸会大学本硕连读。4位同学分别达中国传媒大学、北京电影学院录取线 天外 网传:大家好!今年高考天外成绩非常出色!其中高三7班孩子的理科均分640分,班级均分超过了华附大先班、省实格致班等名校重点班,也完胜广中1班重点班634分均分,高三7班理科上中大线的孩子23人,文科上中大线的孩子估计超过3人,这是非常辉煌的成绩! 第八十六中 网传86中今年高考上高优(重本)线249人,继2021年后再次稳定在45%以上,接近50%。三年前中考,学校录取线616分,为示范高中最低线,指标到校只有597分。经过学校三年精心培育,当年中考645分以上的学生95%上了高优线,一名历史类学生以619分排全省468名,一名以611分排全省860名,一名物理类学生以649分排全省2305名,985、211以上大学约100人。 北师大广实 北师大第一届喜报,本科率98%,一本率44%,最高分640分。 秀全中学 听说秀全中学的桃园大丰收,桃子长得都很好!特别好(530+克)的占56%,比去年增7%,有一个675克,在省里排230名,600克以上60多个。其中7号桃园30个桃子100%都特别好!都很大!最大的675克,平均611.7克! (部分消息来源于网传学校的喜报) 福建省
永定一中
安岳县
(信息来源:安岳县教育和体育局)
四川省南部中学
大英县育才中学
辽宁省 图片数据来源于网络,以各学校发布为准 贵州省 贵阳一中 2022年文科全省前30有9人,理科前50有17人,600分以上人数521人,一本上线率到达93%以上。 清华中学 乐湾国际实验中学 华中师大一附中贵阳学校 江苏省 2022江苏省沭阳中学高考数据! 安徽省 来自网友收集、汇总的数据,让我们先恭喜这些取得好成绩的同学吧! 合肥168中学 (图片来源于网络) 安徽师范大学附属中学 (图片来源于网络) 芜湖市第一中学 淮南一中 淮南二中 寿县一中 铜陵市枞阳县 今年枞阳本科达线3000人左右;枞阳有一名理科考生成绩获得铜陵市第一名;全县600分以上的有200多名,浮中与枞中28名学生报考少年班全部达线。 河北省 衡水中学 衡水二中 武邑中学 河南省 郸城一高 首先是三个全省第一:理科前50名考生占7人,位居全省第一。文理科600分以上考生725人,位居全省第一。一本上线4212人,位居全省第一。 其次是两个全省第二:刘恒安以裸分707分全省理科第二,约40名考生考取北大清华,全省第二(第一应该是郑州外国语第一)。 最后是两个周口第一:刘恒安以裸分707分周口市理科第一,赵书恒以裸分648分周口市文科第一。 光山二高 湖南省 长沙一中 长沙一高中今年有毕业生1100多人,600分以上500多个。2人入选世界奥林匹克竞赛国家队,12人清华北大已录取,还有12人预录取。另外有65人上清北线。还有88人去了牛津、剑桥等国外上大学。这样的成绩放在全国也属顶尖的存在,不得不佩服这喜报发得有水平。你猜这是长沙哪所高中? 师大附中 600分以上人数和比率应该不弱于其他名校,清北保送人数最多,估计清北预录人数不错。 长郡中学 参考1600人,600分以上680人,占比42.5%,清北预录70人,本科率99.5%。 雅礼中学 参考1100人,600分以上500多人,清北预录65个,还有88人被国外知名大学录取。
青岛二中:全省前50名,有2人;全省前100名,有3人;全省前300名,有11人。
(来源:山东升学圈)
根据各校流传的喜报,我们整理了各校的特控线上线率,杭高钱江数据仅为明远班数据:
镇海中学:
目前镇海中学还没有发布的高考情况,但已知的是,全省前十中,镇海中学占7个:第3、4、5、6、7、8、9名同学均来自镇海中学;全省前100名,镇海中学也有三十多位考生。
学军中学:
来源:(浙考圈)
一、人大附中(海淀)
7人进入全市前20名(成绩屏蔽); 700分以上38人,占全部的36%; 688分以上92人,占全部的24%。
二、十一学校(海淀)
700分以上10人,全市前20名1人; 科实班(俗称实验班)平均分683分; 690分以上37人,位居北京第二,仅次于人大附; 688分以上40人,686分以上46人。
三、一零一中学(海淀)
四、北师大附属实验中学(西城区)
北京20名1人; 700分以上,9人; 688分以上,26人。
五、北师大二附中(西城)
北京前20名1人; 690分以上,15人。
六、北京八中(西城)
700分以上,8人(八素6人,八少2人); 688分以上,20人+。
七、北京57中(海淀新七小强)
最高分696分; 688以上,3人; 650以上,26人; 600以上,105人; 总平均分:609分; 第一实验班平均分:655人。
(来源:北京升学路、北京招考在线)
(来源:江城升学)
华师一附中:
物理类↓
物理类余文凯同学以702分勇夺湖北省第一名(裸分); 物理类湖北省前十名(共11人)华中师大一附中有5人(裸分); 徐圣喆(698分,省第三名)、李子睿(696分)、秦璟鹏(694分)、李 晔(694分); 物理类武汉市前九名(共9人)华中师大一附中有8人(裸分); 物理类武汉市前十名(共13人)华中师大一附中有10人(裸分)。
历史类↓
历史类湖北省前十名华中师大一附中有2人(裸分); 李伊纯(651分,武汉市第二名)、张歆然(651分,武汉市第二名);
本科特殊类招生线(原一本线)华中师大一附中上线率99.12%(含国际部,不含航空班和体艺生)。
2022届华中师大一附中高考600以上722人;2022年华中师大一附中清华北大录取人数有望突破75人;2022届华中师大一附中学科竞赛17人保送清华北大
华中师大一附中五大学科(数学、物理、化学、生物、信息学)竞赛共斩获33枚国际奥赛金牌,位居全国榜首。
空军青少年航空学校(2022届航空班)15人有望被空军航空大学录取。
2022年6月27日
武汉外国语学校:
武汉外国语学校高三学生王峥旭673分,其中,语文:120分,数学:142分,英语:142分,历史:84分,化学:92分,思政:93分。
外高今年物理方向最高分是686分,物理方向整体成绩是外校考得最好的一年,预估外校2022年清北录取人数有望再创新高达到35人。
恩施高中:
一、物理类、历史类高分均进入全省前十
邓清仁同学以694分荣获恩施州物理类第1名,湖北省第9名。王羿童同学以657分荣获恩施州历史类应届生第1名,湖北省第5名。清华、北大录取人数预计26人左右。
二、物理、历史类高分段并驾齐驱
物理类全州前10名我校占8人,历史类全州前10名我校占6人。
三、600分以上人数在全省占比进一步提升
物理类600分以上273人,历史类600分以上157人,共430人。其中类阳光班、实验班600分以上人数124人,历史类阳光班、实验班600分以上人数109人。
四、总体实力强劲
本科特殊招生线(原一本线)上线人数达1383人,上线率为94.6%,一本上线率进一步提升。
物理类四个奥赛班均分达615分,所有物理类均分573分;历史类奥赛班均分619分,所有历史类均分582分。
以上成绩均含少数民族加分,不含高校降分录取。
感谢恩施高中高三年级全体教师辛勤付出!
恩施高中2019级家委会
2022年6月25日
黄冈中学:
1.物理方向最高分690分(高三8班陈烨豪,黄冈市第一名),历史方向最高分660分(高三3班喻梓洋,黄冈市第一名,湖北省第三名);物理方向和历史方向均包揽黄冈市前3名。
2.物理方向670分及以上8人,660分以上21人,600分以上336人;历史方向660分及以上1人,650分及以上2人,645分及以上5人,600分以上75人;过600分及以上人数共计411人(不含3名北大保送生)。
3.清北过线人数有望超23人(含竞赛11人,强基优秀2人以及裸分过线10人)。
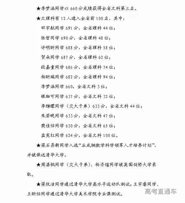
交大附中:
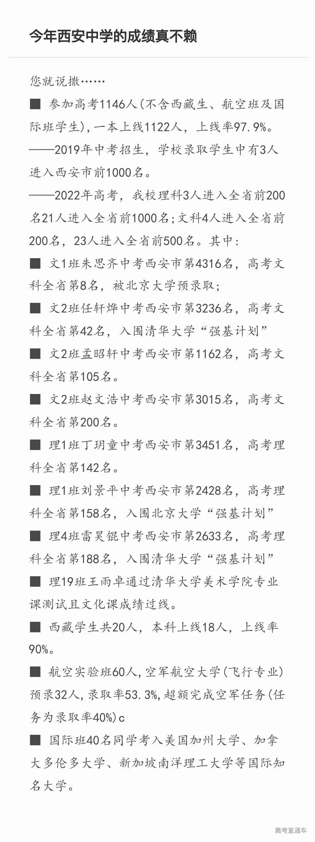
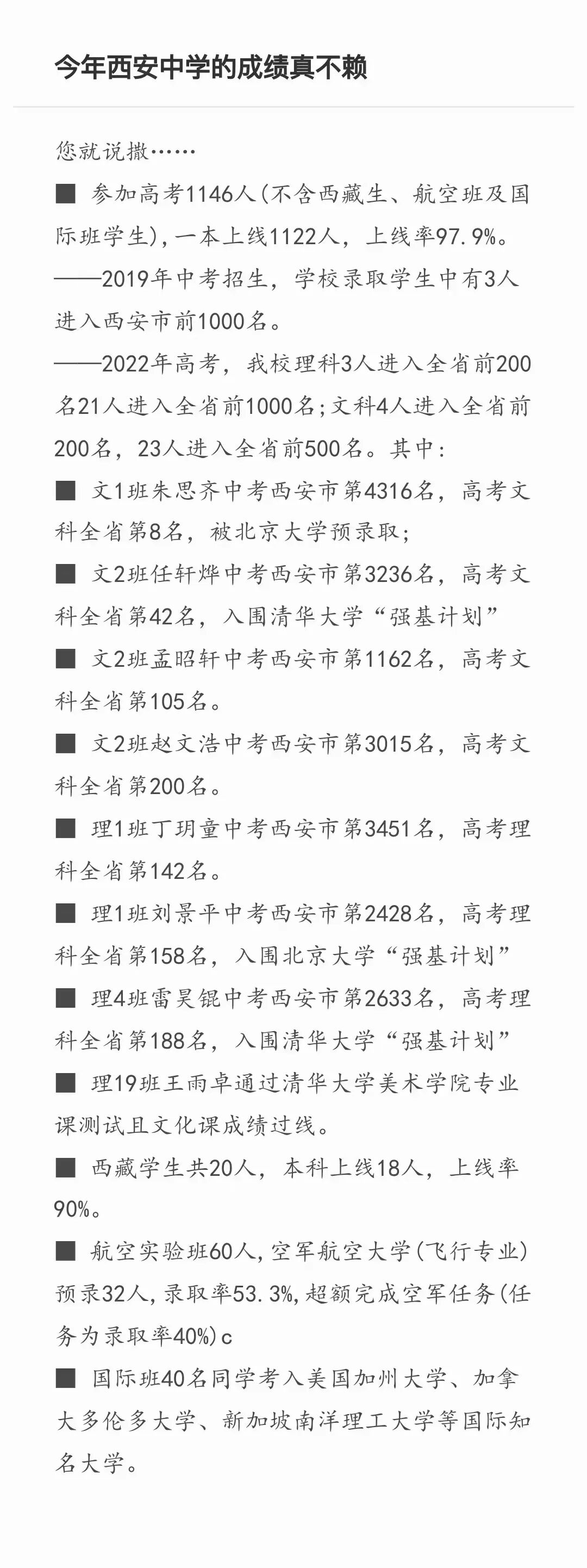
西安中学:
简评:参加高考1146人(不含西藏生、航班班及国际班学生),一本上线1122人,上线率97.9%。
1.低进高出,2019年中招时,仅3位同学进入西安市前1000名。2022年高考,理科3人进去全省前200名,23人进入全省前1000名;文科4人进入全省前200名,23人进入全省前500名;
2.3人入围清北强基计划,1人被北京大学预录取,1人清华美院过线;
3.航空实验班、国际班成绩亦不错,详情如图。
西安市三中:
484个孩子参加高考,一本上线率446位,上线率98.6%,理科最高分666,位次305,文科最高分623,省排119。
理科班超一本控制线100分以上占考生比86.5%。
部分区县中学的高考成绩,大家可以参考学校参考人数,再横向对比学校的上线人数。
鲁能巴蜀中学:
2022年鲁能巴蜀中学,600分以上的有163人,上线率约为12%。
十八中:
2022年十八中,裸分600分以上217人,纯文化上一本线951人。
西南附属中学:
据说2022年西附有4个裸分上清北。
(来源:升学找我)

















































