福建省高等学校招生委员会、福建省教育厅日前发布《关于做好2025年福建省普通高校招生工作的通知》(以下简称《通知》)以及《2025年福建省普通高等学校招生工作实施细则》(以下简称《细则》)。
《细则》明确,考生须于6月3日-6日(上午8:00-12:00,下午3:00-6:00)持本人有效《居民身份证》(若有效《居民身份证》丢失的,应持由当地派出所出具的身份证明,下同)到当地教育招生考试机构指定的地点,签领本人《准考证》(须加盖县级教育招生考试机构公章),并提交《考生诚信考试承诺书》(须考生本人签名)《考生须知》(须考生本人及家长签名)。其中,高中阶段学校统一代领本校应届毕业班学生《准考证》,并组织办理相关手续。6月6日前,考点合理安排考生错峰、有序熟悉考场,接受考风考纪和诚信考试教育,并参加外语听力试听。
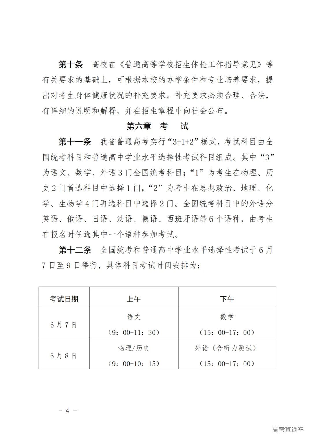
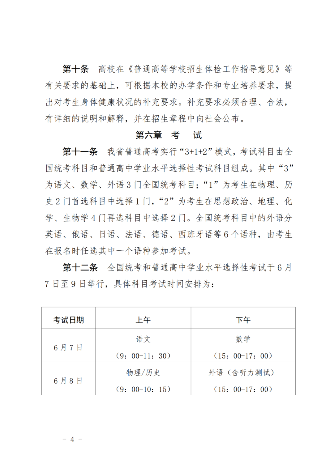
全国统考和普通高中学业水平选择性考试于6月7日至9日举行,具体科目考试时间安排为:
注:外语听力测试安排在外语笔试考试开始前进行。
《通知》指出,各地各校要在当地党委和政府的领导下,加强统筹谋划,明确职责分工,层层压实责任,结合本地实际,确保统一高考及各特殊类型招生考试安全平稳。各地各考点要把试题试卷安全保密工作摆在突出重要位置,确保绝对安全。要加强对考生的人文关怀,深入开展“高考护航行动”,营造温馨和谐的考试环境。
《通知》要求,各地各校要指导高中按照《普通高中学校办学质量评价指南》,落实高二年级起根据学生选考科目开展选课走班的要求。要加强高中学生发展指导,帮助学生树立正确理想信念、正确认识自我,注重提高学生选修课程、选考科目、报考专业和未来发展方向的自主选择能力;指导高中学生根据国家发展需要和自身兴趣特长选择选考科目,不得违背学生个人意愿要求学生普遍选考特定科目,坚决避免功利化选科选考。推进高中学生综合素质档案建设,并加强在强基计划等特殊类型招生中的参考使用。
《通知》强调,各地各校要严格执行招生计划和招生政策规定,严肃招生工作纪律,认真遵守高校招生“30个不得”“八项基本要求”等纪律要求,切实维护招生工作的严肃性。严格规范高校大类招生行为,确保科学规范、公平公正。未经省级教育行政部门和招生考试机构批准,招生院校不得以任何形式发放不能注册学籍的“入学通知书”,或以所谓“预科生”“贯通班”等名义违规招生,扰乱正常招生秩序。要严格组织新生入学资格复查,确保招生录取公平公正。各地要及时做好政策解读、信息发布、温馨提示、答疑解惑等服务工作。要加强和完善考生志愿填报各环节管理,指导考生稳妥保管个人信息,严防志愿被篡改,提醒考生谨防“高价志愿填报指导”诈骗陷阱。严禁以任何方式公布宣传或变相炒作“高考状元”“高考喜报”“升学率”“录取率”“高分考生”等,不得以高考成绩为标准奖励教师和学生,不得将升学率与教师评优评先及职称晋升挂钩。
附件:




























