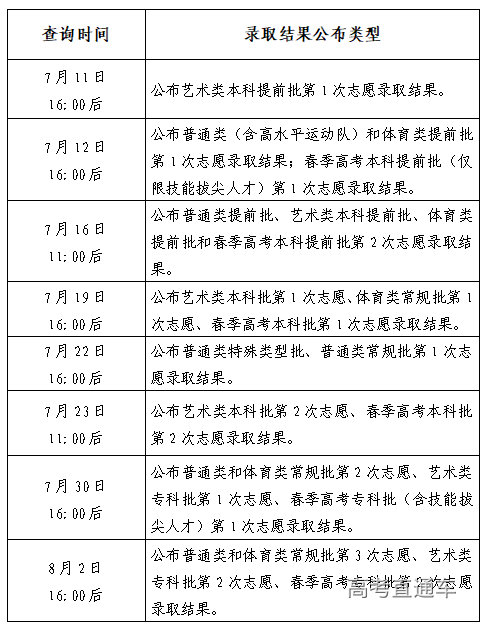
我省2024年艺术类本科批第1次志愿、体育类常规批第1次志愿、春季高考本科批第1次志愿录取结果于今天下午16:00后可查询!考生可通过以下方式查询录取结果。 一、查询方式 二、录取结果查询时间及类型 注:根据录取进度不同,录取结果公布的具体时间可能会略有变化,请随时关注我院官网。
查看完整试题
登录查看完整试题答案
阅读数:1.1 k
特别声明:
1. 本站注明稿件来源为其他媒体的文/图等稿件均为转载稿,本站转载出于非商业性的教育和科研之目的,并不意味着赞同其观点或证实其内容的真实性。如转载稿涉及版权等问题,请作者在两周内速来电或来函联系,本站根据实际情况会进行下架处理。
2. 任何媒体、网站或个人未经本网协议授权不得转载、链接、转贴或以其他方式复制发表,违者本站将依法追究责任。
1. 本站注明稿件来源为其他媒体的文/图等稿件均为转载稿,本站转载出于非商业性的教育和科研之目的,并不意味着赞同其观点或证实其内容的真实性。如转载稿涉及版权等问题,请作者在两周内速来电或来函联系,本站根据实际情况会进行下架处理。
2. 任何媒体、网站或个人未经本网协议授权不得转载、链接、转贴或以其他方式复制发表,违者本站将依法追究责任。

