中新网客户端北京4月5日电(记者宋宇晟)疫情影响之下,今年各高校的艺考将如何进行?4月以来,中国传媒大学、中央美术学院、清华大学美术学院、中央戏剧学院、上海戏剧学院、北京电影学院等学校陆续发布了考试调整方案。
记者梳理发现,多所高校的多个专业取消今年的艺考校考,其余专业多采用远程考试、提交视频作品等非现场方式进行初选。
取消校考的专业有哪些?
就目前已公布艺考调整方案的各大高校来看,均有取消艺考校考的专业。
其中,中央美术学院美术学、艺术学理论专业取消现场考试按照2020年高考文化课相对成绩排序录取;建筑学专业取消现场考试,使用各省美术与设计类联考成绩,联考合格的考生将按照2020年高考文化课相对成绩排序录取。
清华大学美术学院的艺术史论专业今年也不组织初选,学校将对已报名考生按照报考条件进行资格审核,审核通过的考生可在高考后填报艺术史论专业志愿。

中央戏剧学院戏剧影视文学专业(戏剧创作、电视剧创作方向)、戏剧学专业(戏剧史论与批评方向)、戏剧影视导演专业(演出制作方向)、戏剧教育专业(原招生简章中戏剧影视导演专业(戏剧师资方向))、艺术管理专业(剧院管理方向)取消校考。
北京电影学院戏剧影视文学专业、影视摄影与制作专业、艺术与科技专业、电影学专业、摄影专业、影视技术专业、广播电视编导专业取消现场考试。
上海戏剧学院戏剧影视文学、戏剧教育、广播电视编导、影视摄影与制作4个专业不再组织校考,考生在达到相应科类省级统考本科合格线的基础上(省级统考未涉及或无要求的除外),可填报高考志愿。学校按成绩比值择优录取,同时考生单科成绩须符合各专业单科成绩要求。

其余专业如何进行初选?
取消校考之外,还有不少专业将采取不同方式进行初选。初选后将再组织考试。
其中,央美、清华美院、中戏部分专业参考考生联考成绩。
中央美术学院造型艺术、中国画、艺术设计、城市艺术设计专业采用各省美术与设计类联考成绩进行专业初审;实验艺术、书法学专业学校单独组织专业初审,初审办法将于近期另行通知。初审合格的考生于高考结束后的两周内参加学校组织的复试。
清华大学美术学院设计学类和美术学类以省美术学和设计学类统考成绩为依据进行初选。

中央戏剧学院戏剧影视美术设计专业(舞台设计、舞台灯光、舞台服装、舞台化装、舞台造型体现、演艺影像设计方向)根据各省级招生考试机构相关科类联考成绩进行初选并确定复试(现场考试)考生范围。
而中传、中戏、上戏、北影保留校考的部分专业还将采用远程考试或提交视频作品方式进行初选。
中国传媒大学4月进行专业初审,考生须线上提交材料。除戏剧影视文学专业外,通过专业初审的考生将于高考后两周内参加学校组织的现场考试。
中央戏剧学院表演专业(话剧影视表演、话剧影视表演双学位班、音乐剧表演、京剧表演、京剧音乐伴奏、歌剧表演、舞剧表演、偶剧表演与设计方向)、戏剧影视导演专业(戏剧导演、演艺声音设计、影视制片方向)、播音与主持艺术专业(广播电视节目主持方向)将于4月17日9:00-21日20:00进行初试(远程考试);复试(现场考试)于高考后两周内完成。
戏剧影视导演专业(影视编导方向)校考仅保留一试(远程考试),将于4月17日9:00-21日20:00进行。
上海戏剧学院表演(戏剧影视)、表演(音乐剧)、戏剧影视导演、播音与主持艺术(含内蒙古委培)、舞蹈表演(芭蕾舞)、舞蹈表演(中国舞)、舞蹈表演(国标舞)、舞蹈编导8个专业的初试方式调整为非现场考核方式,考生通过在线录制本人视频作品并实时提交的方式进行初试,进入复试、三试的考生于高考结束后两周内到校参加现场考试。

北京电影学院戏剧影视导演专业、表演专业、录音艺术专业、作曲与作曲技术理论专业、戏剧影视美术设计专业、新媒体艺术专业、环境设计专业、动画专业、漫画专业、数字媒体艺术专业、戏剧影视表演专业,采用提交视频等非现场方式进行初选,高考后再对初选通过考生组织现场考试。
远程考试、录制视频作品有哪些要求?
对于今年的艺考生来说,不少高校校考中的远程考试或提交视频作品方式是近年来首次采用。各校也对考生提出要求并公布了各专业考试内容。

其中,中国传媒大学要求,录制视频仅可使用普通智能手机,禁止使用专业设备拍摄,不具备拍摄条件的考生可于4月5日17:00前致电咨询。
中传同时要求考生不能使用具有美颜、修图、滤镜等效果的手机软件进行拍摄,视频作品不允许进行任何后期制作。考生须素颜出镜,不得化妆;露出额头及耳朵,保证脸型的整体轮廓、五官清晰;如戴框架眼镜须避免镜片反光,如佩戴隐形眼镜须为透明款、不允许佩戴美瞳隐形眼镜;不要佩戴过大的头饰、首饰等饰品。

针对其播音与主持艺术专业的考生,中传要求提交视频内容包括自我介绍、有声语言艺术展示、新闻播音主持,禁止在演播室等专业场所拍摄,视频开始须有个人全景(全身影像),播读过程中需要包含至少持续5秒钟的面部特写(肩部以上)。
记者注意到,除中传外,中戏、上戏、北影等学校均明确艺考生须使用指定APP。
中央戏剧学院要求,考生参加远程考试一律不得化妆、不得佩戴饰品、帽子等,衣着得体,画面背景须纯色、整洁。
中戏同时公布了各专业远程考试科目及内容。其中,颇受关注的表演专业远程考试科目为朗诵。

对于不具备手机远程考试条件的考生,中戏要求,4月16日17:00前与学校本科招生办公室取得联系并提交有关申请。
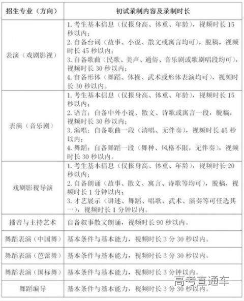
上海戏剧学院也发布了各专业初试录制视频的内容及时长。其中,表演专业录制视频内容除台词、演唱、舞蹈等,还包括考生基本信息(仅报身高、体重、年龄)。
上戏要求,考生须严格按照所报专业(方向)的视频模板和录制要求进行初试视频作品录制,视频录制一镜到底,不间断录制,声音和图像需同步录制,期间不得转切画面,不得采用任何视频编辑手段美化处理画面,不得采用任何音频编辑手段美化编辑音频,必须保持作品完整真实;视频作品中考生不得戴美瞳,不得穿演出服,需束发,不可有刘海遮挡额头。
对网络条件不足或不具备智能终端的考生,上戏称,可由考生本人提前向学校招生办提出申请,学校将协调考生所在地的省级招生考试机构,为困难考生提供帮助。
北京电影学院也对各专业考生录制视频提出了要求。其中,表演学院的初试、复试均为视频考试。初试内容为朗诵(自备稿件),复试内容为朗诵(自备稿件)及才艺展示。
北影要求,报考表演专业的考生参加考试时一律不许化妆,严谨穿着增高鞋,使用增高垫。(完)
来源:中国新闻网