“不选物理大学死,选择物理高考死,不选物理是等死,选择物理是找死。”这也许是对物理学科的最好的概括吧!为何这样说?
1.不选物理,这些专业你无法报考!
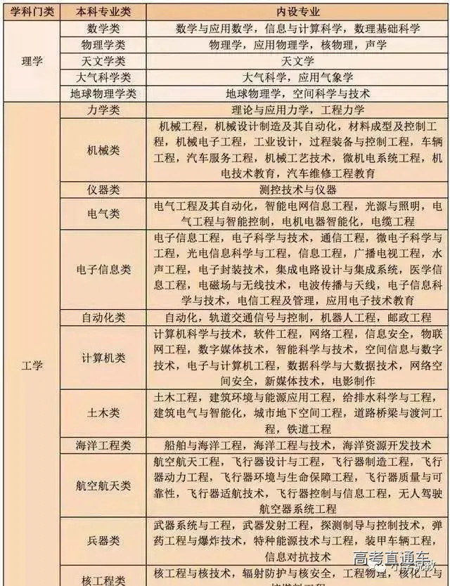
物理是理工科对基础,是自然科学的基础。不选物理,想学理工科就很难了。
在“教育部指引”中,教育部为大学指定了一条选课底线,这19个专业,必选物理!占总专业类数的20.4%。必考物理的19个专业类分别来自理学(5个)、工学(13个)、管理学(1个)。
选择了物理,就相当于给你开了个VIP通道,你的分数落后,也可以超过前面的人,先“办业务”。没有物理,你考再高分也没用。
所以,对于想选理工科专业的学生来说,不选物理就是“等死”。
2.不选物理,选化学和生物也没用!
有同学说,我物理不好,选化学和生物都可以报考理工科啊。
对!高中阶段是这样,但是到了大学,你就知道化学和物理的关系了,你就知道生物和化学的关系了,你就知道生物和物理的关系了。
物理是所有理工科的基础!大学化学和生物,基本上都要求学物理,没有物理选这些专业,大学就是“找死”,差不多以初中的物理基础应对大学知识,大学不挂科才怪!
3.选了物理,你大学都考不上,谈什么专业?
那么,是不是一定要选物理?这个因人而异,因地而异!
1.对于“3+3”模式下,物理实行赋分制度,对于物理不好的学生,简直是灾难,对于中等生来说,都不太敢选,甚至会出现“尖子生互掐”的极端现象。
2.对于“3+1+2”模式下,物理以原始分计入总分,虽然不会出现得分比实际得分低的情况,但是依然要根据孩子的情况选择。如果高一物理才考三四十分,当然要看多次成绩,如果确实不好,就不要强求,物理真正的难点在高二,高一学不了物理,高二高三想学好,就非常困难了。
所以,虽然物理重要,但是并不是必选!如果物理成绩不好,强行选择物理,那么就“死”在高考上了,大学都考不上,谈什么专业?你怎么看?
