广东省2024年普通专升本(即专插本)预报名正式开始,截止到1月19日18:00,考试则安排在3月30日(星期六)和31日(星期日)两天。
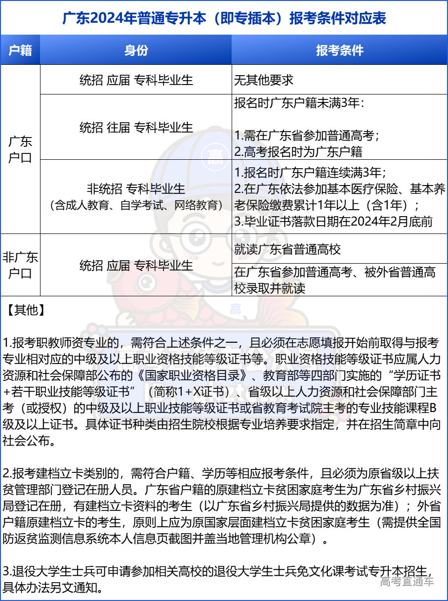
近年,为严厉打击以升学为目的、将户籍迁入我省获取报名资格的考试移民行为,广东对报名条件进行了大幅限制,具体如下表: 2024年具体政策介绍及对比、多校专插本招生专业/考试科目/要求、具体详情点此看👇 省招委会1月10日发布了《关于<广东省2024年普通高等学校专升本招生专业目录及考试要求>增补及更正公告》,对招生专业目录进行增补及更正,其中与普通批有关的是: ①增加广东医科大学,招生专业为护理学、药学、中药学、预防医学、健康服务与管理、康复治疗学; ②广东石油化工学院增加音乐表演专业(培养方向为器乐)。同时将原公布的音乐表演专业的专业综合课改为:音乐表演(舞蹈)(校考),培养方向为舞蹈,有前置专业要求。 另外,车车发现在报名系统中,五邑大学新增了6个专业在普通批招生,分别是:金融学、工商管理、工商管理、社会工作、商务英语、通信工程。 此外,3所去年有招生但今年未出现在目录中的学校(广州航海学院、佛山科学技术学院、北理工珠海)目前未有官宣将参加今年招生。有关情况,广东专升本小助手公众号将密切留意,及时告知。 下面,广东中学生为向大家介绍广东近5年专插本录取数据、2024年专插本报名流程、不同考试科目可以报考的院校及专业大汇总,一起往下看: 据省考试院近日公布的普通专升本数据显示,2023年广东普通专升本16.97万人报名,录取9.54万人,录取率56.22%,创新高! 从表中可以看出,近几年专插本报名人数大幅增长,从2019年的5.61万到2023年16.97万,多了近2倍!照此趋势,2024年广东专插本报名人数,也极大可能继续上涨。 报名总共有以下8个步骤,考生务必完成所有步骤并提交审核: 预报名 (1月12日09:00至19日18:00) 👇 录入报名信息、选考点、选择报考科目 👇 在线学历学籍验证 👇 采集照片、上传报名资格审核材料 👇 确认信息无误后,提交审核 👇 审核通过后交费确认报名 (缴费截止至1月23日17:00) 👇 报名成功 👇 提交体检报告 (截止时间为填报志愿第一天) (1)考生须登录“广东省2024年普通高校专升本报名系统”(http://www.eeagd.edu.cn/ptzsbks)进行报名,为方便大家,也可通过以下方式进入👇 (2)点击右上角“注册”,进行账号注册。 (3)填写完个人信息,勾选“我已阅读并同意”,点击“注册”。注意:密码需同时包含大小字母、数字和特殊字符。 (4)注册成功后,返回首页,点击“登录”,登录的账号是手机号或者身份证。 (1)点击左侧“预报名”,阅读诚信考试承诺书,拉到最底,勾选"同意" (2)填写你的个人基本信息(有标*的是必填选项),填写完个人信息,点击“下一步”,进入报考科目。 毕业时间:应届生不知道毕业时间的,可以上学信网查询,根据学信网的填写(网址:https://my.chsi.com.cn/)。 通讯地址:即到时候寄录取通知书的地址,大概6-7月份。 毕业证书编号:应届生不需要填写;往届生根据毕业证上面的编号填写,不知道的可以上学信网查。 (3)选择自己想要报考的专业基础课、专业综合课以及招生院校自命题的专业综合课,可以只选择一个省统考专业综合课的考试科目或院校自命题专业综合课的考试科目,也可以两个同时选择。 注意:选择院校专业的时候,要选择符合报考限制的专业,以免审核不通过。 (4)确认无误后,可点确定按钮,保存成功后,就完成基本信息填报了。 点击左侧的“学历学籍验证”进入验证页面,并填写相关信息。注意信息要与学信网一致,不一致的会验证不通过。 考生需自行下载安装“学信网app”并通过实名验证。验证结果分“通过”和“不通过”两种。应届毕业生眼增的是学籍,往届毕业生验证的是学历。 具体操作如下(滑动浏览👇): (1)考生可通过官方指定的“粤考院”小程序拍照上传。 (2)选择【相片采集】,再选择【考生端】,登陆你的账号即可,预报名号在报考系统有显示,密码就是你注册时填写的密码,如果密码忘了,可以返回登录界面,点击“忘记密码”即可重置。 (3)登陆进去,根据提示和要求进行拍照,选择光线较为均匀,明亮的地方进行拍照,可以叫他人辅助你拍照,选择纯颜色与服装颜色有明显差异的颜色的背景进行拍照。(这张照片是会出现在准考证、以后的本科院校的教务系统使用的) 人脸识别通过后检查姓名、身份证号码是否有误,确认无误后可提交,如果不满意可以点击重新拍照,提交成功后就完成相片采集了。 (1)点击左侧“预报名”进入预报名信息表,点击“材料上报”进入页面上传户口本(首页、本人页)、体检表(正面、反面照片或扫描件)。 注:单个文件大小不超过2M并且格式必须为:jpg或png或pdf;建议上传原件照片或者扫描件照片,不建议上传复印件照片,以免因为清晰度问题审核不通过。体检表在报名期间不强制上传,在填报志愿第一天前都可上传。 另外,这些同学需要上传其他资料: 已取得专科毕业证,但报名系统学历验证结果为“不通过”的:上传专科毕业证书、中国高等教育学历认证报告或教育部学历证书电子注册备案表; 具有广东省户籍连续满3年的非全日制学历的:上传在我省参加社会保险缴费累计1年以上(含1年)证明(基本医疗保险、基本养老保险都需累计满1年及以上); 报考职教师资类专业的:上传报考院校招生简章公布的与专业相对应的中级及以上职业资格技能证书或专业技能课程B级及以上证书; 非广东户籍报考建档立卡类别的:上传有关建档立卡的证明资料(全国防返贫监测信息系统本人信息页截图并盖当地管理机构公章); 符合加分照顾政策的:上传相应的获奖证书等证明资料。省招生办审核后,普通专升本录取前在广东省教育考试院网站公示符合加分资格的考生名单。 (2)步骤完成(注册、填写个人信息、填报考试科目、学历学籍验证、采集相片、上传资料等)且检查无误后,可在报名信息表那里点击“提交审核”。 审核结果分为“通过”“待验证”和“不通过”3种,不通过的将反馈不通过的原因,1月21日18:00前完成所有预报名考生资料审核。审核结果为“不通过”的考生,根据不通过的原因,须在1月22日18:00前上传补充资料,逾期未上传补充资料的,视为放弃报名。 审核结果为“通过”或“待验证”的考生,需在1月23日17:00前在考试院官网完成缴费(40元/科)。 报校考的同学,需按校考招生院校要求,到招生院校官网缴费。缴费成功后才算完成该科目的报名,否则视为放弃报名资格。















