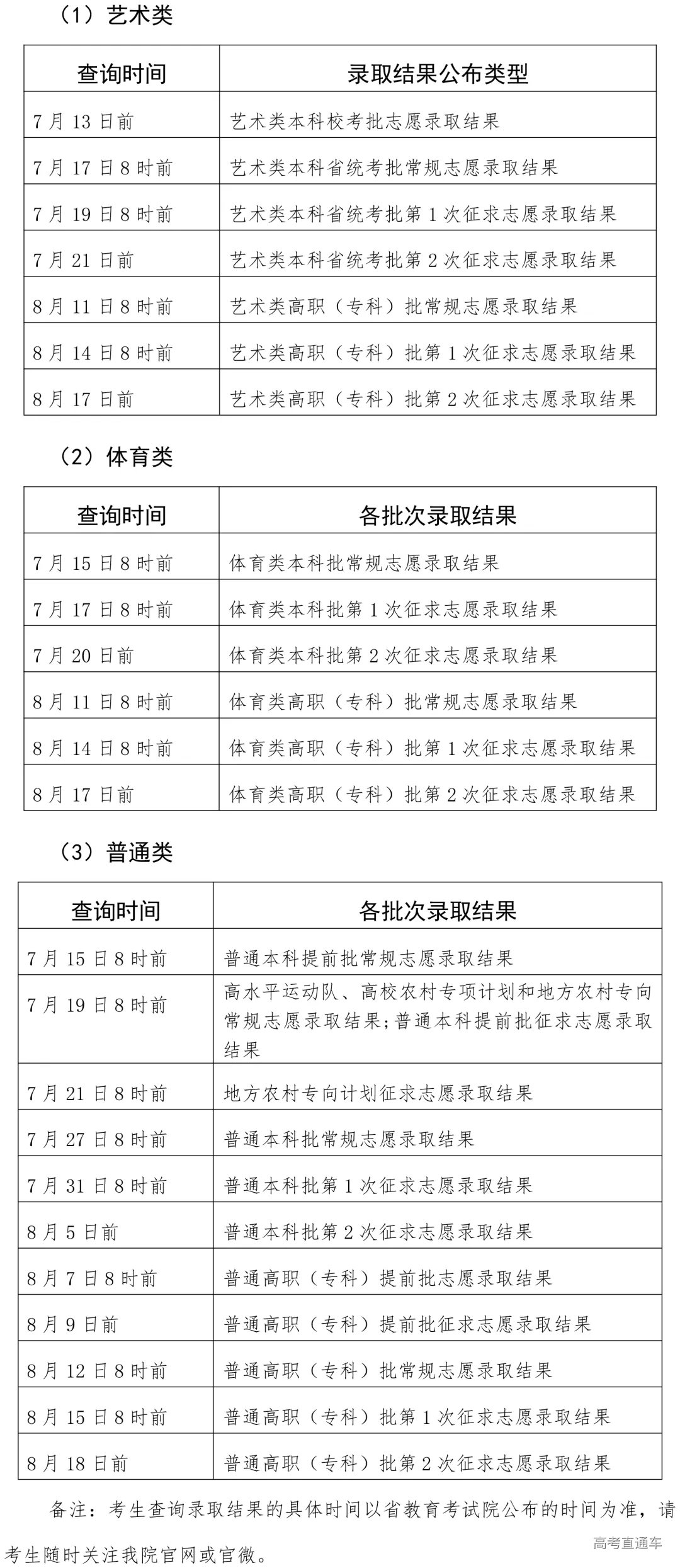
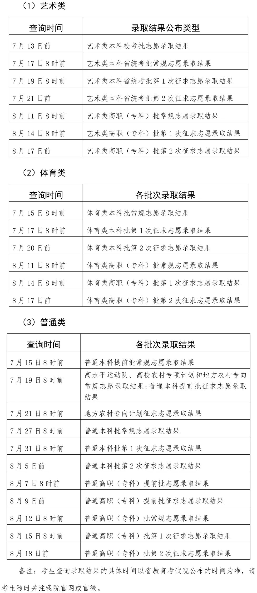
2025福建高考录取时间
根据福建省教育考试院公布的录取查询时间,艺术类本科校考批录取结果已经可以查询!
2025年福建高考本科提前批常规志愿录取结果将在7月15日8点前公布!各批次录取查询时间如下:
高考早知道团队已经收集整理了考试院查询入口以及全国高校录取查询官网,三步让你快速查询录取结果!(先收藏起来) 院校录取查询步骤 第一步,长按识别下方二维码,打开“福建高考早知道”公众号,在公众号菜单栏点击【福建高考】,选择【高校录取查询入口】,如下图: 点击【全国高校录取查询】后,跳出如下图页面: 第二步,在查询入口页面输入框,输入你报考的院校名字,如闽江学院,点击查看,即可跳转至院校招生网站查询录取。 第三步,最终录取结果要以考试院公布为准,无论你在学校网站有没有查到录取结果,7月15日8:00前都需要在考试院网站查询录取结果: ①登录福建省考试院网站:https://www.eeafj.cn/(认准官网地址) ②在首页“数字服务大厅”点击“高考高招” ③在“高考高招网上数字服务大厅”点击“高考录取信息查询” ④录取查询页面输入“账号”“密码”“考生号”即可查询






