本专科新生入学须知
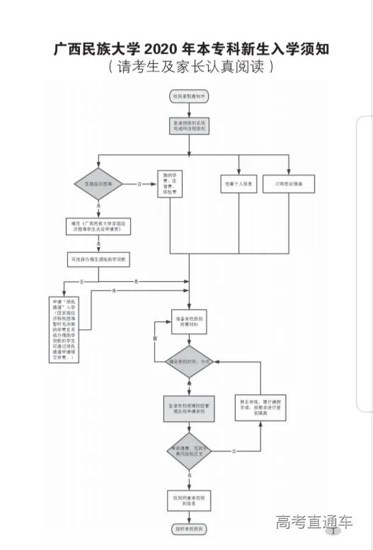
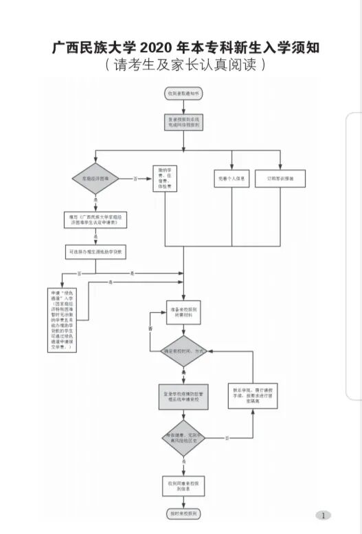
一、报到时间、方式、地点及疫情防控要求 ( 一 ) 网络预报到 1. 时 间 :本科新生,8 月 28 日—9 月 8 日 ; 高职新生,9 月 19 日—23 日。 2. 方 式 (1) 移动 APP ①访问移动校园页面地址 http://ydxy.gxun.edu.cn:8090/webconsole/ydxy/promotion 或者扫描二维码下载掌上校园 APP ; ②下载安装掌上校园 APP 后,输入账号(身份证号作为账号)和密码(身 份证号后六位); ③登录掌上校园 APP 后,点击“应 用”→“学生工作”→“移”→“学生工作”→“移动迎新”, 进入移动迎新界面 : ◆点击“个人信息填写”,输入相关信息完成预报到 ; ◆点击“军训服装订购”,输入衣服及鞋码尺寸,订购 军训服装 ; ◆如需要申请绿色通道可点击“绿色通道”,输入个人 信息并上传证明材料,提交学校审核。(“绿色通道”:因家 庭经济特别困难暂时无法缴纳学费且未能办理助学贷款的 学生可通过绿色通道申请缓交学费,直接报到入学,下同。) (2)PC端登录迎新服务网 (http://zhxg.gxun.edu.cn/yxwz/index. do),输入“考生号”+ 身份证号后六位登录迎新平台,根 据迎新服务网提示,完成网上报到、军训服装订购、申请“绿 色通道”。 ( 二 ) 来校报到 1. 来校申请。请统一于来校前 3 天,登录学校疫情防 控管理系统提交来校申请,审批通过后方可入校 ;未经批准, 学生一律不得提前来校报到。 (1) 申 请 方 式。 电 脑 登 录 学 校 疫 情 管 理 防 控 系 统 https://backtoschool.gxun.edu.cn/epidemic-mobile/ newStudent, 输入“考生号(或身份证号)”账号 + 身份 证号后六位为密码登录 , 进入入校申请,或用手机登录 掌上校园 APP,点击“应用”→“学生工作”→“入校 申请”。 (2) 上传材料。上传个人“健康码”(绿码)截图、“通 信大数据行程卡”(可通行状态)截图和《广西民族大学 学生居家观察身体健康状况监测表》( 拍照 ) 到学校疫情 防控管理系统审核,如返校前 28 天有中高风险地区和境 外旅居史的,还须上传近 7 天内核酸检测阴性结果证明材 料(拍照)。 (3) 学校审核。审核结果会通过手机短信进行反馈,如 收到“审核不通过”短信,请根据提示内容修改申请材料 后重新提交审核。 2. 报到时间及地点。受新冠肺炎疫情影响,2020 级新 生实行错时错锋分批开学 : ( 三 ) 疫情防控要求 1. 所有学生来校前 14 天要进行居家健康观察,不参加 聚集性活动,每天监测体温并如实填写《广西民族大学学生 居家观察身体健康状况监测表》; 2. 有以下情况之一的暂缓报到注册,须居家连续健康 监测 14 天,身体状况健康且提供近 7 天内核酸检测阴性结 果证明材料,方可提出来校申请 : (1) 来校前 28 天内学生本人或家庭成员被确诊为新冠 肺炎或疑似病例的 ; (2) 来校前 28 天内学生本人或家庭成 员与新冠肺炎确诊、疑似病例有密切接触的 ; (3) 来校前 28 天内有中高风险地区和境外旅居史的 ;(4) 来校前有发热或 呼吸道等疑似症状(发热、咳嗽、咽痛、胸闷、呼吸困难、 乏力、恶心呕吐、腹泻、结膜炎、肌肉酸痛等); (5) 尚未 解除医学观察的 ; 3. 暂缓报到注册的学生,应向所在学院履行请假手续 ( 各学院联系人及联系电话,请登录预报到系统查阅 ) ; 4. 来校途中,全程佩戴一次性医用口罩或医用外科口 罩、手套,保持手部卫生,尽可能减少接触公共物品或部位, 尽可能减少与同乘人员密切接触 ;建议有条件的学生乘坐 私家车来校,私家车到达指定校门口即停即走,除学生本 人外,其他随同人员一律不得入校 ; 5. 请自行准备一定数量的口罩、消毒液、体温计等防 护用品,自备饭盒(有盖)、筷子等个人餐具 ; 6. 来校途中实行从家门到校门闭环管理,不允许擅自 改变行程。 二、新生报到时需提交以下材料 ( 一 ) 相关身份证明 新生录取通知书、居民身份证复印件 ( 需提供原件审核 )、高考准考证、中学档案(持录取通知书到毕业中学或 当地档案管理单位索取,档案袋须密封并加盖密封章)、一 寸白底大头相 14 张(身份证规格的彩色相片)。 ( 二 ) 党团组织关系 中共党员。广西壮族自治区内转接党员组织关系, 应通过“全国党员管理信息系统”进行,从网上转入到所 录取学院党委 ( 党总支、直属党支部 ),如“广西民族大学 XX 学院党委 ( 党总支、直属党支部 )”;从广西壮族自治区 外转入的,需持原所在单位组织部门开具的《中国共产党 党员组织关系介绍信》,其中介绍信抬头开具为“广西壮族 自治区党委教育工委组织部”,去往单位为“广西民族大学 XX 学院”。新生党员报到时,应主动向辅导员说明组织关 系转接情况,辅导员汇总后交学院党委集中审核。 共青团员。需提交团籍档案 ( 含入团志愿书、入团 申请书、团员证、团内奖励或处分材料等,需密封并加盖 密封章 ) ;特殊情况无法提交团籍档案,需提交由原就读学 校团组织开具的《团员团组织关系介绍信》,《团员团组织 关系介绍信》应写明转入的具体学院团组织名称,如“共 青团广西民族大学 ×× 学院委员会”,并在报到两周内补 充提交团籍档案 ;新生经核查认定团员身份后,在一个月 内通过“智慧团建”系统办理团组织关系转移。 (三) 兵役登记相关证明 ( 男生 )。凡年满 18 周岁的 男性公民,入学前必须登录“全国征兵网”( 网址 :http:// www.gfbzb.gov.cn) 进行兵役登记,报到时男生必须提供兵役登记相关证明 ( 男性公民兵役登记 / 应征报名表,可登录全国征兵网打印 )。 (四) 办理生源地信用助学贷款的,须持贷款受理证明 原件(自留复印件、同时拍照留存);申请家庭经济困难学 生资助的,需持《广西民族大学家庭经济困难学生认定申 请表》等材料。特别提醒 :1. 身份证丢失的新生,请务必在当地公安 机关开具遗失证明或办理临时身份证 ;2. 如因电脑录入等 原因,造成录取通知书上考生姓名与考生实际姓名不一致 的,考生不得擅自涂改 ;须出具所在中学和县(市)招生 办的证明以及准考证、身份证(户口簿)复印件报我校招 生就业处,核实无误后,方可注册。 三、户口迁移 (一) 新生户口实行自愿迁移原则。新生需要办理户口 迁移的,请于报到注册后将本人《户口迁移证》原件、录 取通知书和身份证(正反面)复印件各 1 份、相片 2 张(近 期一寸白底免冠证件照)交给本班代收人员,由各班统一 收集后交到学校保卫处办理户口迁入学校手续。 (二) 新生《户口迁移证》年内有效,须在入学后三个 月内办理,逾期不再办理。新生户口迁入学校后,纳入学 校学生集体户口由保卫处代行管理,除中途退学、转学外, 学生需凭公安机关签发的户口准迁证明或毕业后才可将户口迁出学校。 (三) 为确保户口迁移证的信息准确无误,新生在办理 户口迁移证时请注意以下事项 : 1.迁往地址 :广西南宁市西乡塘区大学东路 188 号 ;所属派出所 :南宁市公安局西湖派出所。 2.户口迁移证上的“姓名”必须与新生录取通知书上 的姓名一致,不能是曾用名,“公民身份证编号”必须与新 生高考填报的身份证号码及手持的身份证号码一致。 3.户口迁移证上的“出生地”和“籍贯”栏不能留空 或只填“省(或区)”,要具体到“省(或区)市(或县)”。 4.户口迁移证上要盖有户口迁出地公安派出所的户口 专用章。 5.户口迁移证上的重要项目用手工改动的,必须加盖 迁出地公安派出所的户籍专用章及承办民警章,私自涂改 将不能入户。 6. 请把本人的身高、血型用铅笔填写在户口迁移证备注栏的空白处。 四、收费项目及标准 ( 一 ) 学费 1. 本科各专业实行学分制收费,每学年预收学费为 : 2. 会计学(中外合作办学)本科,按学年制收费, 40000 元 / 学年。 3. 预科直升本科,其学费按照预科招生当年的普通本 科专业的学费标准收取。 4. 专升本学生升入本科后,其学费按照学校同年级相 同专业的标准收取。 5. 高职高专(专科),按学年制收费,8000 元 / 学年。 ( 二 ) 住宿费 :每生每学年预收 1050 元,入学后按不 同住宿条件及自治区物价局核定的住宿费收费标准多退少 补。 ( 三 ) 代收费 1. 新生体检费 66 元。 2. 南宁市城乡居民基本医疗保险费 :自愿参加原则, 个人缴费大约 250 元 ( 最终以社保局文件为准 )。学生在校 期间不享受公费医疗,未参保的学生,在校期间因疾病所 产生的门诊费及医药费(含住院)均自理。 3. 教材费 :由学生报到入校后根据需要购买,会计学(中 外合作办学)专业预计1500元/年,其他专业预计500元/年。 4. 人民武装学院新生需要单独购买军用被服,此项费 用由新生到校后统一交到人民武装学院办公室。( 四 ) 军训服装费 :新生军训服装费 128 元,由学生入 校报到后另行购买。 ( 五 ) 申领校园一卡通 学校在开学报到时向各位新生发放校园一卡通,校园一卡通可在学校食堂、宿舍门禁、图书馆、校内超市使用, 可使用支付宝进行线上自助充值(登录支付宝→校园一卡 通→添加新卡→选择学校(广西民族大学)→输入姓名、 身份证号→立即充值) 五、缴费方式以及缴费时间 ( 一 ) 缴费方式 1. 登录广西民族大学官网缴费(可选择电脑或者手机 进行操作) (1) 用电脑登录广西民族大学主页(www.gxun.edu. cn),点击“校园服务” →“收费管理平台” →“缴费系 统”→输入登录信息(人员类别选择“在校学生”)、考 生号、姓名、密码 ( 初始密码为本人身份证号后六位) →核对交费项目→确认无误后点击“提交”,可选择微信 支付(用手机微信扫描页面生成的二维码)或银联支付(直 接支付 :带有银联标识的银行卡均可支付)。请按照系统 提示完成缴费,支付完成后,可到“已交款项”查询缴 费记录。 (2) 用手机微信 APP“扫一扫”下方二维码快速链接到“广西民族大学统 一收费平台”。按照页面提示输入信息(人 员类别选择“在校学生”)、考生号、姓名、 密码(初始密码为本人身份证号后六位),核对应缴费用项目及金额后,按提示完成微信缴费操作。 2. 关注“广西民族大学智慧校园”公众号缴费 用手机微信 APP 搜索微信公众号“广西民族大学智慧 校园”或 “扫一扫”右方二维码,关注“广 西民族大学智慧校园”公众号。在公众 号中选择“自助缴费”平台→点击“缴 学费”→输入“考生号”“姓名”→点击“查 询缴费信息”→核对无误后点击“去缴 费”→确定支付完成缴费。 3. 中国银行网上银行缴费 登录中国银行网上银行(需持有中国银行卡并且开通 网上银行),点击“生活缴费”→服务地区选择“广西 - 南宁” →选择“学费” →机构选择 “广西民族大学”,输入学号 ( 考 生号 ) →点击“查询”核对缴款信息后按系统提示完成缴费。 4. 银行柜台缴费(仅限广西区内) (1) 中国银行柜台缴费 :新生凭“准考证”和“录取 通知书”到广西区内各中国银行网点,缴费时,报上“考 生号”和学校名称“广西民族大学”(中国银行缴费代码 :45006013),然后将应交学杂费缴存银行,即可完成缴费。缴费完毕,向柜台营业员索取一联加盖银行收讫章的交费 回执单,并妥善保管。 (2) 中国农业银行柜台缴费 :新生凭“准考证”和“录 取通知书”到广西区内各农业银行营业网点,缴费时,新 生需填一张代收学杂费凭证,填写新生姓名、考生号、广西民族大学在农行的缴费代码 :“019655”,然后将应交学 杂费缴存银行,即可完成缴费。缴费完毕,向柜台营业员 索取一联加盖银行收讫章的交费回执单,并妥善保管。 特别提醒 :学费、住宿费、新生体检费需通过以上缴 费方式 ( 任选其一 ) 缴纳。申请了助学贷款的同学,贷款部 分可暂视同为已缴纳学费、住宿费。如贷款部分不足以缴 纳学费、住宿费,不足部分 ( 包括新生 体检费 ),请用手机微信 APP 扫描下方二维码,通过关注“广西民族大学 财务处”微信公众号,登录“收费平台” 进行缴纳(选择缴费项目及修改缴费 金额后按系统操作提示进行缴费)。如 贷款缴纳学费、住宿费后有余额,多出部分,学校将根据 学生实际缴费情况进行结算(通常在当年 12 月初),多还 少补。其他费用(如教材费、城镇医疗保险、军训服装费、 商业保险等)到校报到后根据个人需要另行购买。 ( 二 ) 缴费时间 : 1. 本科新生,9 月 1 日至 9 月 11 日 ;高职新生,9 月 17 日至 9 月 25 日。 六、学生资助 ( 一 ) 家庭经济困难学生的认定 家庭经济确实困难的学生到校后,持《广西民族大学家庭经济困难学生认定申请表》,经本人申请、班级民主评议、 学院审核、学校审定后认定为家庭经济困难的学生,方可申 请国家助学金、生活困难补贴等资助。《广西民族大学家庭 经济困难学生认定申请表》随录取通知书寄送,便于家庭经 济困难学生申请资助。为了让大家少跑路,不需要在表上盖 章,改为个人承诺并签名。盖章可以省,诚信不能丢。填报 虚假信息的,一经发现,取消受助资格,追回受助资金,并 按相关规定给予处分,记入个人诚信不良记录。建档立卡贫 困家庭学生、最低生活保障家庭学生、特困供养学生、建档 困难职工家庭学生、孤儿学生、烈士子女、家庭经济困难残 疾学生及残疾人子女,请将相关证明材料复印件带到学校, 以便入校申请家庭经济困难学生认定。 ( 二 ) 生源地信用助学贷款申请办理须知 生源地信用助学贷款具有贷款期限长、应贷尽贷的特 点,学校鼓励家庭经济困难学生在生源地申请信用助学贷 款。受新冠肺炎疫情影响,今年须预约办理,欲申请生源 地信用助学贷款的新生可向原就读高中资助中心咨询,了 解预约咨询电话、微信公众号、首贷新生工作 QQ 群号, 预约成功后,学生本人与共同借款人一同前往户籍所在地 学生资助管理中心(办公室)办理相关手续,办理手续时 需提供以下材料 :借款学生身份证原件、共同借款人身份 证原件、录取通知书原件、户口簿原件(仅用于核实借款 学生与共同借款人关系,如果学生及共同借款人不在一本 户口上,则需双方户口簿原件)等,贷款完成后请将贷款 受理证明拍照留存,来校报到时将贷款受理证明原件交给 所在学院辅导员或班主任。最后由学生资助管理中心统一 办理贷款回执录入。 七、特别提醒 (一) 新生须按时来校办理报到手续,提前到校者学校 不负责接待。凡超过两周不报到者,视为放弃入学资格。新生入学后,学校将按国家教育部有关规定进行身体复查, 凡复查不合格者,取消入学资格。 (二) 学校禁止学生在校园使用电动车、摩托车及汽车, 所有学生一律不准自带摩托车、电动车、自行车、汽车等交通工具来校。 (三) 广大新生来校报到途中及开学之初,特别要注意 人身和财产安全,谨防上当受骗。根据往年情况,新生主 要遇到以下问题 : 1. 财物遗失或被盗,请新生和家长保管好自己的财物。 2. 不法分子冒充老乡、同学、老师等身份以借用电脑、 银行卡、手机等为由实施诈骗或抢劫,尤其要防范骗子以 学校工作人员名义要求照相、扫码、提交身份证办理的各 类业务,请新生和家长注意防范,不要随意泄露个人信息。 3. 被各种名目的推销困扰和欺骗,请新生和家长防范 在车站、宿舍、校园周边进行的电话卡、银行卡、床上用 品等推销,以防个人信息泄露和购买到黑心棉,需要办理 电话卡、银行卡、购买床上用品的请到营业厅、正规商场 (请考生及家长认真阅读) 办理或购买。 (四) 由于校园内停车位有限,报到时无法安排新生和 家长停放电动车、摩托车和汽车,乘坐私家车来校的新生 和家长,请自行在校园周边妥善停放车辆 , 学校不负责车 辆停放和保管事宜。 (五) 请少数民族新生自备一套本民族特色服装。 (六) 本《须知》及相关表格可登录广西民族大学招生 信息网浏览、下载。网址 :http://zs.gxun.edu.cn/ (七) 学校相关部门咨询电话 缴费 :广西民族大学财务处(0771)3262075 户口 :广西民族大学保卫处(0771)3260124 住宿 :广西民族大学后勤处(0771)3260204 党 员 关 系 转 移 :广 西 民 族 大 学 组 织 部(0771) 3260102 团员关系转移 :广西民族大学团委(0771)3261922 学 生 资 助 政 策 :广 西 民 族 大 学 学 生 资 助 管 理 中 心 (0771)3265996,3264533 ; 网 络 系 统 :广 西 民 族 大 学 网 络 与 信 息 化 管 理 中 心 (0771)3260000 各学院联系人及联系电话,请登录预报到系统查阅。 附件合集 01 到达南宁市来校乘车方式 南宁火车东站 (1) 搭乘地铁。出站后搭乘地铁 1 号线 ( 往石埠方向 ), 至“民族大学站”下车,从地铁 D 出口出,即到达我校相 思湖校区 ;至“南职院站”下车,从地铁 D 出口出,步行 约 100 米即到达我校思源湖校区。 (2) 搭乘公交车。出站后,步行至南宁火车东站北广 场的公交站“南宁火车东站北”,搭乘 B83 路公交车(西 乡塘站方向),至“广西民族大学”站下车,步行 152 米左右到达我校相思湖校区。往思源湖校区的同学,到 达“民族大学站”后换乘 58 路公交车,至“民族大学 西校区”站。 南宁火车站 (1) 搭乘地铁。出站后搭乘地铁 1 号线 ( 往石埠方向 ), 至“民族大学站”下车,从地铁 D 出口出,即到达我校相 思湖校区。至“南职院站”下车,从地铁 D 出口出,步行 约 100 米至我校思源湖校区。 (2) 搭乘公交车。出站后,步行至公交站,搭乘 605 路 公交车(西乡塘客运站方向),至“广西民族大学”站下车 步行 152 米左右到达我校相思湖校区。往思源湖校区的同 学,到达“民族大学站”后换乘 58 路公交车,至“民族大 学西校区”站。 南宁埌东客运站 (1) 搭乘地铁。出站后搭乘地铁 1 号线 ( 往石埠方向 ), 至“民族大学站”下车,从地铁 D 出口出,即到达我校相 思湖校区。至“南职院站”下车,从地铁 D 出口出,步行 约 100 米至我校思源湖校区。 (2) 搭乘公交车。出站后 , 步行至公交站“南宁市埌东 汽车站”,搭乘 76 路公交车(西乡塘站方向),至“广西民 族大学”站下车,步行 152 米左右到达我校相思湖校区。往思源湖校区的同学,到达“民族大学站”后换乘 58 路公 交车,至“民族大学西校区”站。 南宁安吉客运站 (1) 搭乘地铁。出站后,搭乘地铁 2 号线(往玉洞方向), 至“火车站”下车,站内换乘地铁 1 号线(往石埠方向), 至“民族大学站”下车,从地铁 D 出口出,即到达我校相 思湖校区。至“南职院站”下车,从地铁 D 出口出,步行 约 100 米可到达我校思源湖校区。 (2) 搭乘公交车。出站后,步行至公交站“安吉客运站”,搭 乘 54 路公交车(西乡塘站方向),至“广西民族大学”站下车, 步行 152 米左右到达我校相思湖校区。往思源湖校区的同学, 到达“民族大学站”后换乘 58 路公交车,至“民族大学西校区”站。 南宁西乡塘客运站 (1) 搭乘地铁。出站后,搭乘地铁 1 号线(往火车东站 方向),至“民族大学站”下车,从地铁 D 出口出,到达我 校相思湖校区。往思源湖校区的同学,搭乘地铁 1 号线(往 石埠方向),至“南职院站”下车,从地铁 D 出口出,步行 约 100 米至我校思源湖校区。 (2) 搭乘公交车。出站后,步行至公交乘坐点,搭乘 公交车,至“大学新村大道路口站”下车达我校相思湖 校区。往思源湖校区的同学,步行至车站对面公交站“西 乡塘客运站”,搭乘 58 路公交车,至“民族大学西校区” 站下车。 南宁江南客运站 (1) 搭乘地铁。出站后搭乘地铁 2 号线(往西津方向), 至“火车站或朝阳广场站”下车,站内换乘地铁 1 号线(往 石埠方向),至民族大学站下车,从地铁 D 出口出,即到达 我校相思湖校区。至“南职院站”下车,从地铁 D 出口出, 步行约 100 米至我校思源湖校区。 (2) 搭乘公交车。出站后,步行至车站对面公交站“龟 背桥”或“江南客运站”,搭乘 55 路公交车(西乡塘站 方向),至“广西民族大学”站下车步行约 150 米左右 到达我校相思湖校区。往思源湖校区的同学,到达“民 族大学站”后,换乘 58 路公交车,至“民族大学西校区” 站下车。 南宁金桥客运站 搭乘公交车。 出站后步行 42 米至公交站“金桥站”, 搭乘 66 路公交车(西乡塘站方向),至“广西民族大学” 站下车,步行 152 米左右到达广西民族大学相思湖校区。往思源湖校区的同学搭乘 66 路公交车到达“广西民族大学” 站后,换乘 58 路公交车,至“民族大学西校区”站下车。 吴圩机场 搭乘机场大巴 1 号线到南宁火车站,机场发车时间 :首 班到达航班至航班结束,每 30 分钟 / 班。搭乘机场大巴 3 号 线到西乡塘动物园 ( 维也纳国际大酒店 ),机场发车时间 :9 :30—18 :30 (每小时一班车)(8:30 至 19:00,45 分钟一班), 转乘地铁 1 号线(广西民族大学站 D 出口,南职院站 D 出 口)或公交车(大学科园路口上车乘 58 路至广西民族大学站、 民族大学西校区站)均可到达我校相思湖、思源湖校区。 广西民族大学相思湖校区——广西民族大学思源湖校区 (1) 搭乘地铁。出学校南门后,步行至地铁 D 口,搭乘 地铁 1 号线 ( 往石埠方向 ) 至“南职院站”下车,出 D 出口, 步行 100 米到达思源湖校区。 (2) 搭乘公交车。出学校南门后,步行至公交站“广西 民族大学”站,搭乘 58 路公交车,至“民族大学西校区” 站下车到达思源湖校区 ;或搭乘 805 路公交车,至“鹏飞 大学路口”站下车。 02 广西民族大学易班 易班是提供教育教学、生活服务、文化娱乐的综合性 互动社区。2009 年,易班在上海高校进行推广,至此,全 国各地教育机构、学校纷纷响应国家教育部门的号召,加 入易班网络系统,设立校级的官方组织。广西民族大学作为广西易班共建高校之一,2015 年成 立了广西民族大学易班发展中心,下设校、院两级易班学 生工作站。广西民族大学易班学生工作站一直受到全校师 生的喜爱,开展各类活动,涵盖学风建设、学生荣誉周、 毕业季、新生季、文明修身、民族团结教育、公益志愿等 方面。为了让同学们更快更好的了解学校相关讯息,校易班 自主设计研发了“新生助手”系统,同学们可以扫描下方 二维码进行学号查询、查看新生服务指南等。( 任意软件扫 码均可使用 ) 同学们也可以使用手机 QQ 扫描下方二维码添加新生 群,有关生活等方面的问题可以与群内的老师或学长学姐 沟通交流。 03





