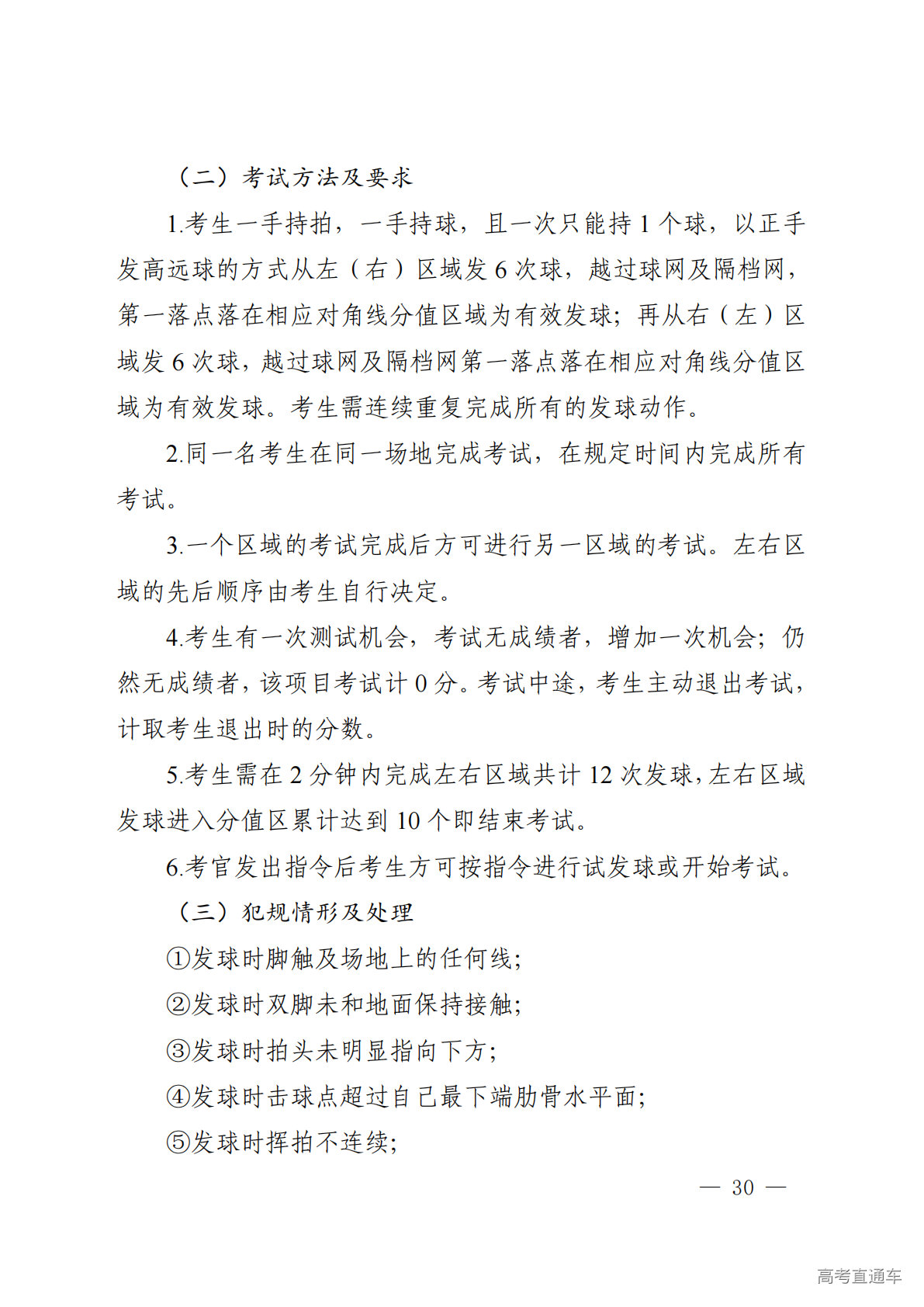
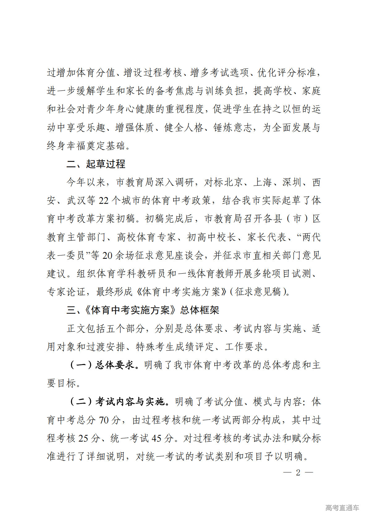
为全面贯彻党的二十大精神,落实教育部中考改革试点工作部署要求,根据中共中央、国务院《教育强国建设规划纲要(2024-2035年)》《深化新时代教育评价改革总体方案》和中共中央办公厅、国务院办公厅《关于全面加强和改进新时代学校体育工作的意见》等文件精神,合肥市教育局结合实际,研究起草了《合肥市市区初中学业水平体育与健康学科考试实施方案(征求意见稿)》,前期已通过召开座谈会等形式广泛征求意见,现再次向社会公开征求意见,此次征求意见的时间为10天。有关事项公告如下:
一、征求意见时间
从公告之日起至2025年12月16日
二、意见反馈方式
1.邮件方式:hefeisjyj@163.com。
2.信函邮寄:合肥市蜀山区天鹅湖路558号A区1401室(合肥市教育局基础教育处),邮编:230071。
三、注意事项
1.请在邮件标题、信封注明“中考改革反馈意见”或“体育中考改革反馈意见”字样。
2.反馈意见需签署真实姓名,并提供联系电话,所提意见请说明具体理由和依据,否则不予受理。
欢迎社会各界建言献策。
附件: 1.合肥市市区初中学业水平体育与健康学科考试实施方案(征求意见稿).pdf
2.《合肥市市区初中学业水平体育与健康学科考试实施方案(征求意见稿)》起草说明.pdf
合肥市教育局
2025年12月7日
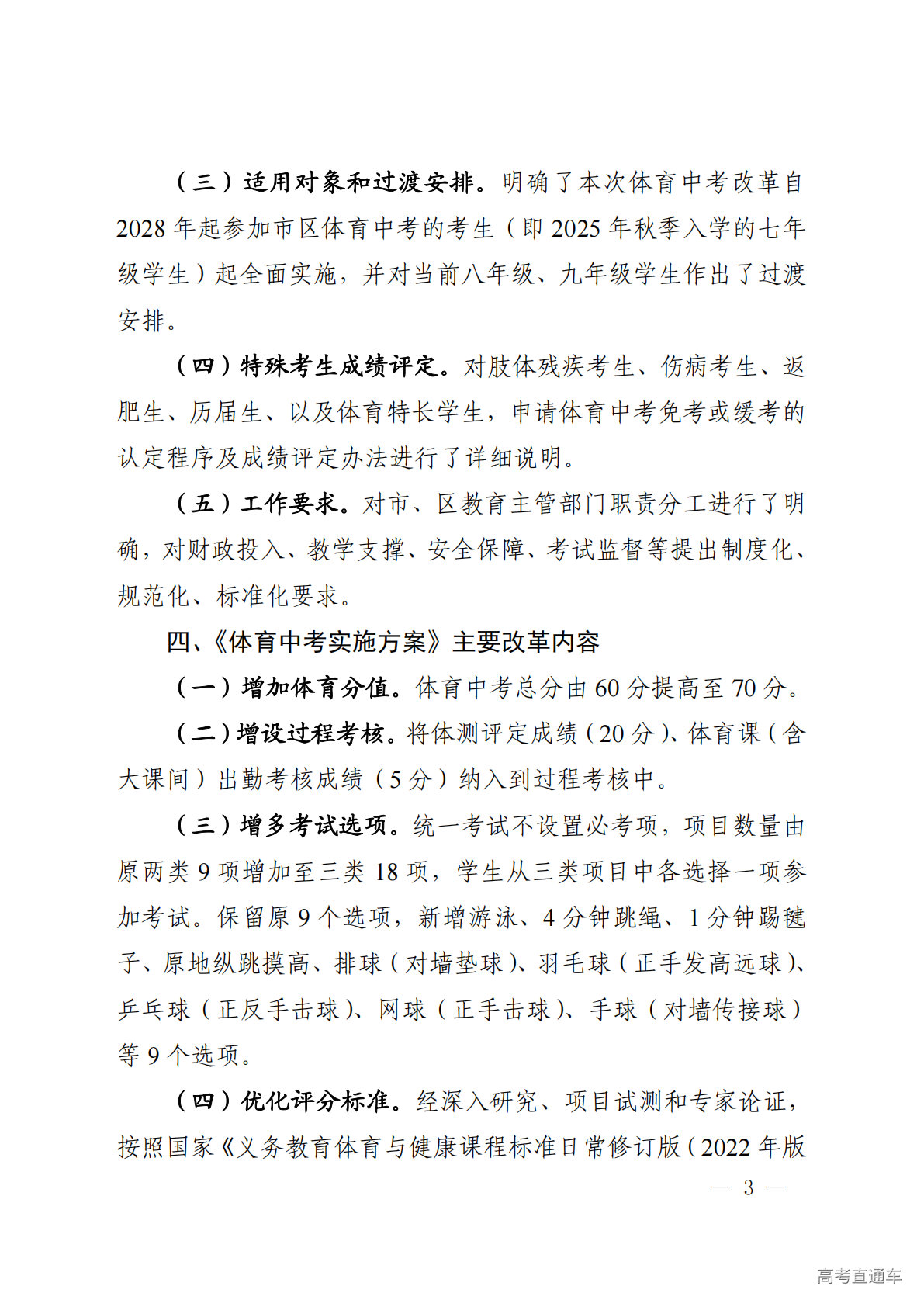
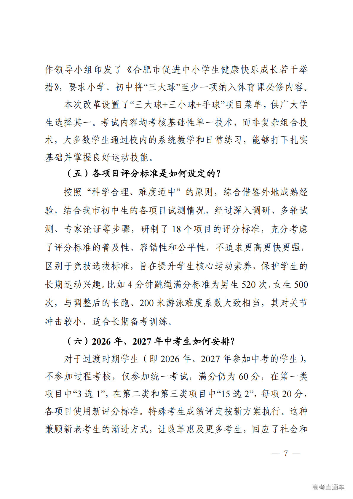
附件1:合肥市市区初中学业水平体育与健康学科考试实施方案(征求意见稿)
附件2:《合肥市市区初中学业水平体育与健康学科考试实施方案(征求意见稿)》起草说明













































