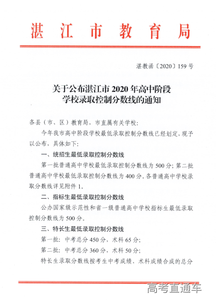
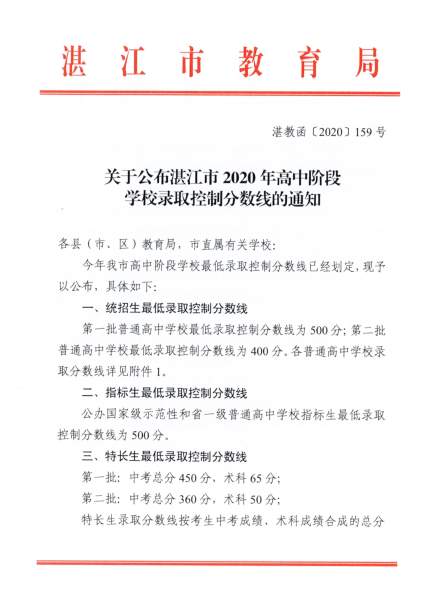
2020年湛江市高中阶段学校录取控制分数线已划定。其中,第一批普通高中学校最低录取控制分数线为500分;公办国家级示范性和省一级普通高中学校指标生最低录取控制分数线为500分;第二批普通高中学校最低录取控制分数线为400分。
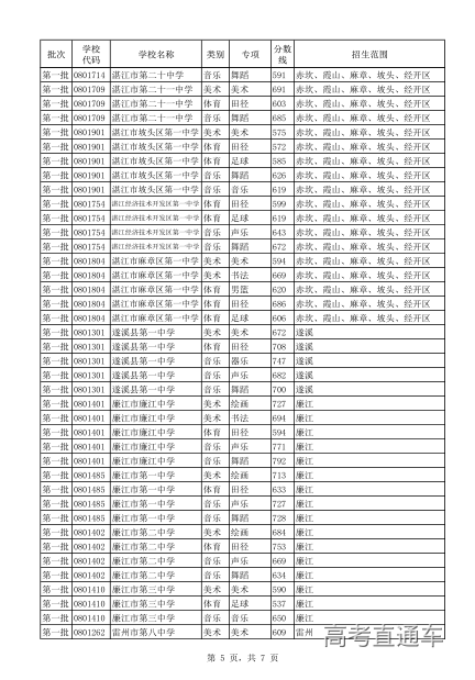
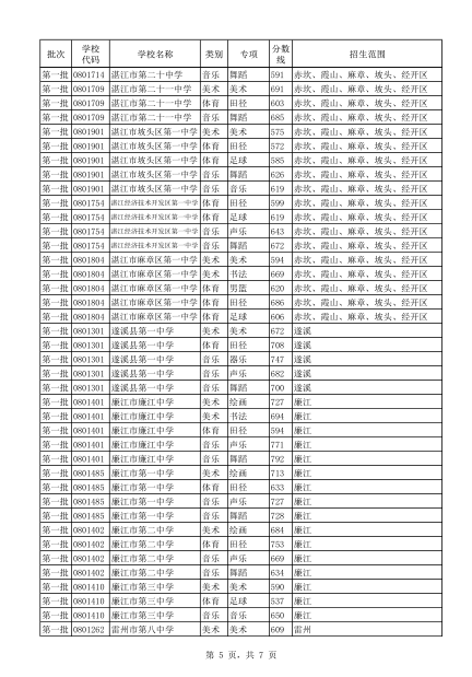
第一批普通高中特长生最低录取控制分数线为450分,术科65分;第二批为360分,术科为50分。特长生录取分数线按考生中考成绩、术科成绩合成的总分(计算公式为考生总分=中考成绩×30%+术科成绩×9.4×70%)从高到低、依照志愿顺序进行划定。具有国家一级、二级运动员资格和备战广东省中学生运动会比赛的运动队考生,凭有关证明材料免试录取。
志愿湛江幼儿师范专科学校学前教育专业公费定向单独招生并经面试合格的考生,中考录取分数线根据考生生源地分别为:廉江市:679分;雷州市:643分。志愿岭南师范学院小学教育专业公费定向单独招生并经面试合格的考生,中考录取分数线根据考生生源地分别为:遂溪县:736分;廉江市:731分;雷州市:765分;吴川市:749分。以上两校均按照招生计划与录取人数1:1的比例划线,如果招生学校计划数末位出现多位考生总分相同,先安排“同等条件优先录取”教育优待生投档,如无此类考生或计划有结余,则按照“同分比较”原则确定优先投档的考生。
中等职业技术学校、技工学校录取最低控制分数线由各学校根据本校生源情况自行确定。
中考录取结果于8月7日上午11时起可查询,广大家长和学生可在微信登录“粤省事”小程序查询(注:首次登录可从微信“发现”功能页进入小程序页面进行搜索注册→在“粤省事”服务列表中,点击“教育服务”,进入教育服务界面→点击“中考成绩查询”,进入页面并输入准考证号及姓名查询),或者通过登录湛江市招生考试网(网址:http://zb.zhjedu.cn)进行查询。









