南方科技大学 近年来,在各种大学排名和人才等重要数据文章,屡屡出现南方科技大学的名字,这所成立时间尚短的新型大学,崛起速度之快令人咂舌。 南方科技大学(简称:南科大)是深圳在中国高等教育改革发展的宏观背景下创建的一所高起点、高定位的公办创新型大学。 学校师资力量雄厚,已签约引进教师约430人,其中教研序列教师约300人。教师中90%以上拥有海外工作经验,60%以上具有在世界排名前100名大学工作或学习的经历。 校园占地面积2915.7亩,规划建筑面积70多万平方米。已设立14个院系,26个研究中心。 学校率先改革招生制度,今年是南科大采用“基于高考的综合评价录取模式”的第9年,当年首创的招生改革,已被多所高校借鉴使用,切实推动创新人才选拔的多元化。 近年来,南科大科研平台建设取得了新的突破和进展,以重大基础科学设施公共平台助推深圳、粤港澳大湾区乃至国家的重大产业升级。科研平台的建设,与学科建设密不可分。南科大始终坚持国际一流大学的学科建设标准,瞄准国际科技前沿,紧密围绕国家、粤港澳大湾区以及深圳经济发展的重大需求,以学科团队建设为核心,以凝练学科方向为抓手,优化学科布局,实施学科体系协同推进。 南科大二期校园建设实景 泰晤士高等教育全球年轻大学排名蝉联中国内地第1位,位居全球第47位。 2020泰晤士高等教育亚洲大学排名位列中国内地第8位,亚洲第33位。 2021QS世界大学排名,位列中国内地第14位,世界第323位。 在最新的自然指数(Nature Index)中,位列全球高校排名第66位,全国高校排名第18位。 2020软科中国大学高端人才排名发布,位列中国高校第8位。 建立一支国际化高水平的教师队伍,签约引进教师981人,包括院士45人(签约引进与自主培养全职院士20人)。 设置理学院、工学院、医学院、生命健康学院、商学院、创新创业学院、人文社科学院七大学院,包括27个系院中心,开设31个本科专业。有4个博士学位授权点,7个硕士学位授权点。 2020届毕业生升学就业率超过96%。约65%毕业生赴国内外知名高校深造,直接攻读博士学位比例近24%。约30%毕业生选择就业,其中有近85%扎根粤港澳大湾区。 今年网上报考南科大综合评价招生的考生达到4.3万余人,报名人数再创历史新高。今年,我校继续采用基于高考的综合评价录取模式(简称“631”模式),即高考成绩占60%,学校组织的能力测试成绩占30%、高中学业成绩占10%,依据此三项核算考生综合成绩,择优录取。经过能力测试机试、面试、高中学业水平考试成绩、学生综合素质和体育测试等连环考查,共1097名学生脱颖而出,获得录取资格。 今年,我校招录的新生中,高考成绩居省前1000名的优秀考生相比去年大幅增加。同时,我校进一步优化人才培养工作,开设数学英才班、计算机图灵班等创新实验班,也吸引了许多获得生物奥赛金奖、化学奥赛银奖等奥赛国奖获奖考生报考。 我校在广东省内的招生情况更受关注。我校2020年继续通过本科提前批(非军检)和综合评价两个批次在广东招生,为提升省内优秀学生的报考就读机会,招生计划在2019年的基础上有所增加,首次突破200人。 我校今年在广东省录取的205名新生中,共有103人来自深圳,占比50%。这一比例逐年呈下降趋势,省内其他地区生源比例逐年提升,表明省内除深圳地区外的广州、珠海、东莞、汕头、佛山等城市的考生对南科大的认可度进一步提升。深圳中学、深圳外国语学校、深圳高级中学、红岭中学、佛山市南海区石门中学等名校并列为省内录取人数最多的生源校。 此外,今年,我校首次在云南省试点本科提前批普通高考录取获得成功,3名入选考生的高考成绩均居省理科前800名。
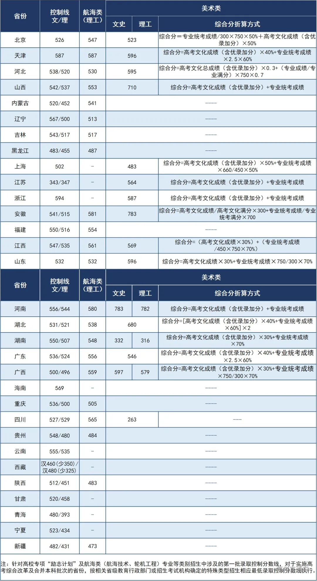
深圳大学 说起广东进步最快的大学,相信很多同学和家长第一反应都会是深圳大学,深大作为众多高考生心目中的梦想殿堂,近年来的迅猛发展也得到了社会的一致认可,分数线也是水涨船高。 深圳大学1983年经国家教育部批准设立,成立至今也不过短短的三四十年时间,但是综合实力和学校建设等方面都是不容置疑的,可以说是广东省内最具实力的年轻高校,目前,深大已经成为一所学科齐全、设施完善、师资优良、管理规范的综合性大学。 深圳大学现有粤海、沧海、丽湖、罗湖四个校区,校园总面积2.72平方公里。学校教学资源丰富,科研设施齐备。不仅拥有丰富的图书馆资源,还建设有多个国家级、省级实验示范中心和工程实验室。学校学科门类齐全、综合性强,涵盖哲学、文学、经济学、法学、教育学、理学、工学、管理学、医学、历史学、艺术学等11个学科门类。现有国家级特色专业5个,省级特色专业14个;有省级重点学科15个。 近年来,深圳大学学科建设成效凸显,部分学科实力已居国内一流行列:工程学、临床医学、材料科学、生物学与生物化学、计算机科学、化学、物理学已进入ESI学科世界排名前1%,其中工程学、计算机科学进入前0.3%,材料科学进入前0.5%。在全国第四轮学科评估中,深圳大学28个学科入选一级学科。 作为一所高颜值的“网红”学校,深大校园的风景也是独具特色。 粤海、沧海校区: 丽湖校区: 下面我们来看一下深大今年的录取情况。 深圳大学2020年各省录取分数线: 可以看到,深圳大学2020年在各省的最低分都远远超过了控制线,如福建的理工控制线为402分,而深大在福建的理工最低分为609分,整整超出了207分!河北的理工控制线为415分,深大最低分为638分,超出了223分! 再来看看深大2020年在广东的录取分数情况: 提前批 本科批 录取最低分588分,最低排位26626位,平均排位19072位,平均排位约位于全省前4.8%。理工招生专业中33个专业录取平均分达到600分或以上,约占理工专业数的52%。 理工报考热度位列前5名的专业分别是:软件工程(腾班)、计算机科学与技术、软件工程、网络与新媒体、金融科技。 文史: 录取最低分569分,最低排位7424位,平均排位4899位,平均排位约位于全省前1.8%。文史招生专业中11个专业录取平均分达到580分或以上,占文史专业数的44%。 文史报考热度位列前5名的专业分别是:金融科技、经济学、金融学、网络与新媒体、新闻学。 汕头大学 相信汕头大学去年刷屏了很多同学和家长的朋友圈吧?对从2019级到2022级的汕大本科生学子来说,再也不是九年义务教育,而是九+四/五。 2019年6月16日汕头大学宣布,李嘉诚基金会讲出资支持该校实施本科生学费全额奖励政策。首期奖励计划对象位2019级至2022级的本科生,包括四年制和五年制的专业。也就意味着,汕头大学2019级到2022级这几届的本科生学费全免!那这个上榜年轻大学的汕大又有什么过人之处呢? 汕头大学是1981年经国务院批准成立的广东省属综合性大学,是教育部、广东省、李嘉诚基金会三方共建的省部共建大学,也是全球唯一一所由私人基金会——李嘉诚基金会持续资助的公立大学。 学校现有文学院、理学院、工学院、法学院、商学院、长江艺术与设计学院、长江新闻与传播学院、医学院、公共卫生学院、国际学院、马克思主义学院和继续教育学院等12个学院。 提到汕大,就必须要提汕头大学医学院。近年来,汕大医学院在各级的支持下,迅速发展成为国内医学院校的后起之秀。2010年经教育部批准,成为中国内地第一所招收欧美国家本科起点留学生的医学院校。2012年起临床医学专业连续进入ESI(Essential Science Indicators)全球前1%行列,增设临床医学博士后流动站。2013年成为广东省试点学院。2019年临床医学专业入选国家级一流本科专业建设点。 在教育部公布的2019年度国家级和省级一流本科专业建设点名单中,汕头大学申报的13个专业中,法学、汉语言文学、数学与应用数学、生物技术、机械设计制造及其自动化、临床医学、视觉传达设计7个专业入选国家级一流本科专业建设点,入选率53.85%;土木工程、工商管理2个专业入选省级一流本科专业建设点。2019年整体入选率69.23%,占全校可报专业的31%。 汕头大学 8月18日,广东省本科批次高分优先投档线上的录取工作结束,汕头大学在省内普通类全部第一志愿录满,本科批次投档最低排位在广东省高校中文科排第七位、理科排第八位,居全省本科高校前列。 今年,汕头大学在广东省内录取人数为2472人,录取人数创历年新高。在招生规模增加的情况下,我校的招生录取分数继续保持平稳。文科录取最低分553分,超高分优先投档线17分;理科录取最低分556分,超高分优先投档线32分;医学院理科录取低分为571分,超高分优先投档线47分;艺术类录取综合最低分为518分,超本科分数线109分。继续保持良好态势。 从各专业录取情况来看,法学、网络与新媒体、汉语言文学、英语、金融学、计算机科学与技术、数学与应用数学、数据科学与大数据技术、智能制造工程、临床医学、口腔医学等专业最受追捧。文科最高分录在法学专业,理科最高分录在临床医学(全英预备班5+3一体化)专业。预防医学专业首年招生,也受到考生们的热捧,录取最低分超高分优先投档线35分。 汕头大学医学院: 我院2020年广东省招生计划596人,共录取598人。在全省高等院校招生规模大幅度增加的情况下,我院的招生录取分数仍保持相对平稳,考生均是第一志愿报考,并呈现出高分学生较多,分布集中的特点。 在本科批次,投档线571分比高分优先投档线524分超出47分,与往年超出高分投档线的分数相比大致持平。录取600分以上的考生96人,最高分635分(排位6746名),超高分优先投档线111分,比去年录取最高分613分提高了22分。 在提前批次,护理学专业录取140人,最高分578分(排位32601名),比去年录取最高分544分提高了34分;47%的护理学专业的学生来自于珠三角地区。 武汉理工大学 1 院校概况 武汉理工大学是教育部直属全国重点大学,是首批列入国家“211工程”和“双一流”建设高校,是教育部和交通运输部等部委共建高校。学校2000年5月由原武汉工业大学、武汉交通科技大学、武汉汽车工业大学合并组建,距今仅有20年,是教育部直属高校中为建材建工、交通、汽车三大行业培养人才规模最大的学校,已成为我国“三大行业”高层次人才培养和科技创新的重要基地。 2 学科实力 学校已形成以工学为主,理、工、经、管、艺术、文、法等多学科相互渗透、协调发展的学科专业体系。 在国家第四轮学科评估中,材料科学与工程获A+,机械工程、交通运输工程、设计学、马克思主义理论等学科获B+。现有本科专业92个,其中国家一流本科专业建设点18个、国家特色专业15个、卓越工程师教育培养计划试点专业28个、国家综合改革试点专业4个、国家战略性新兴产业专业2个。 在中国高等教育学会发布的学科竞赛排行结果中,学校在2015-2019年全国普通高校学科竞赛排行榜(本科)中位列第15,在全国“双一流”建设高校学科竞赛排行榜位列第14。 武汉理工大学2020年新增了导航工程和应急管理2个普通本科专业,这2个专业都是多学科交叉专业,其中导航工程涉及导航、信息、控制和智能航海等多领域专业知识,应急管理涉及医学、心理学、计算机技术、政治学、法学等众多学科。 3 院校风景 武汉大学的樱花名扬万里,武汉理工大学的樱花美景也是不容小觑。 武汉理工的秋天,也值得你来打卡哦!秋天的相见,温度刚号,适合随便走走。飘来淡淡的桂花香,曾经寻常的风景,也有不一样的韵味。 4 2020年录取情况 航海类、美术类录取分数线 从上表数据我们可以看到,武汉理工大学美术类及航海类(理工)录取分数线基本均超控制线,美术类在本省录取分数高达680分,超控制线近140分! 再来看看其他类别录取分数线情况: 国家专项、高校专项、中外合作、本科一批录取分数线 理工: 本科一批录取分数最高的是河北省640分,其次是河南省638分,而本省录取分数也高达609分,超出控制线88分! 文史: 本科一批录取分数线最高的是辽宁省614分,其次是湖南省612分,而本省录取分数为579分,超控制线48分! 作为年轻大学中的一员,录取情况能如此佳绩,说明该校近年来发展势头强劲,相信该校未来也会陆续高效发展进步,一起期待吧! 扬州大学 1 院校概况 扬州大学坐落于国家首批历史文化名城扬州,是江苏省人民政府和教育部共建高校、江苏省属重点综合性大学、江苏高水平大学全国百强省属高校建设计划支持高校,全国首批博士、硕士学位授予单位,全国率先进行合并办学的高校。 1992年,学校由扬州师范学院、江苏农学院、扬州工学院、扬州医学院、江苏水利工程专科学校、江苏商业专科学校等6所高校合并组建而成,距今仅有28年,算是年轻大学之一。 2 学科实力 学校学科门类齐全。有124个本科专业,涵盖哲学、经济学、法学、教育学、文学、历史学、理学、工学、农学、医学、管理学、艺术学等12大学科门类。 拥有国家级重点学科2个,国家重点(培育)学科1个,省优势学科7个,省“十三五”一级学科重点学科6个,省一级学科重点(培育)学科3个,化学、植物与动物科学、工程学、农业科学、临床医学、材料科学、计算机科学等7个学科的ESI排名进入全球大学和科研机构前1%。 学校人才培养能力持续提高。学校建有国家级一流本科专业建设点18个,国家级特色专业6个,省级一流本科专业建设点18个,江苏高校品牌专业6个。 3 院校风景 日复一日,暮去朝来,春生夏长,秋收冬藏,日光弹指过,花影坐前移。 一定是初见时的阳光过于明媚耀眼,才让校园的一砖一瓦都格外耀眼,它见证我们从青涩慢慢蜕变,它还伴我们一同成长,更默默祝福和期待着我们的未来。 4 2019年录取情况 因高校暂未公布2020年录取数据,以下为2019年录取分数线,仅供参考。 2019年扬州大学江苏省录取分数线 可以看到,2019年扬州大学江苏省内本科一批理科录取分数线最高的专业为动物医学(384分),其次是农学(383分),超省控线近40分! 2019年扬州大学江苏省内本科一批文科录取分数线最高的专业为中国语言文学类(369分),其次是外国语言文学类(368分),超省控线30分! 可以看到,2019年扬州大学省外本科一批文理科录取分数线均超省控线,并有一定差距! 南华大学 1 院校概况 南华大学是工业和信息化部、国家国防科技工业局、中国核工业集团公司与湖南省人民政府共建的综合性大学。2000年3月中南工学院与衡阳医学院合并组建南华大学,距今有20年的办学经验。 2 学科实力 学校形成了以工学、医学为主,哲学、经济学、法学、文学、理学、管理学、艺术学等9大学科协调发展的学科专业体系。 学校拥有6个国家级一流本科专业,有国家级特色专业、国防重点专业和紧缺专业、卓越计划专业、综合改革试点专业21个。拥有国家国防支撑学科和省级重点学科10个、湖南省国内一流学科3个、国家国防特色学科5个。学校临床医学学科、化学学科进入ESI全球排名前1%。 学校入围《泰晤士高等教育》世界大学排行榜,并列内地高校第65名,名列省属高校第二;位列《校友会2018中国大学ESI高被引论文排行榜》第77位、名列省属高校第一;在泰晤士高等教育机构2019年度新兴经济体大学排行榜上,学校以内地高校并列第69位,名列省属高校第二。 3 院校风景 学校座落在历史文化名城湖南省衡阳市市区,占地面积近3000亩,交通便捷,环境优美,是读书治学的理想园地。 4 2019年录取情况 因院校暂未公布2020年录取情况,以下为南华大学2019年各省市录取分数线,仅供参考。 理工类: 2019年南华大学理工类录取最高分的省份为海南省普通一批,录取最高分为678分,超省控线高达139分,最低分为600分;本省普通一批录取最高分为597分,最低分为521分,均超省控线至少21分! 文史类: 2019年南华大学文史类录取最高分省份同样为海南,最高分为684分,最低分为666分,超省控线73分;本省普通一批录取分数线最高分为580分,最低分为562分,超省控线9分!2019年扬州大学省外录取分数线
说明:本表数据来源泰晤士官网,表中标红高校为中国大陆高校。



































































