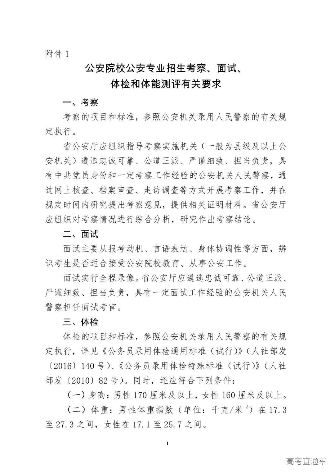
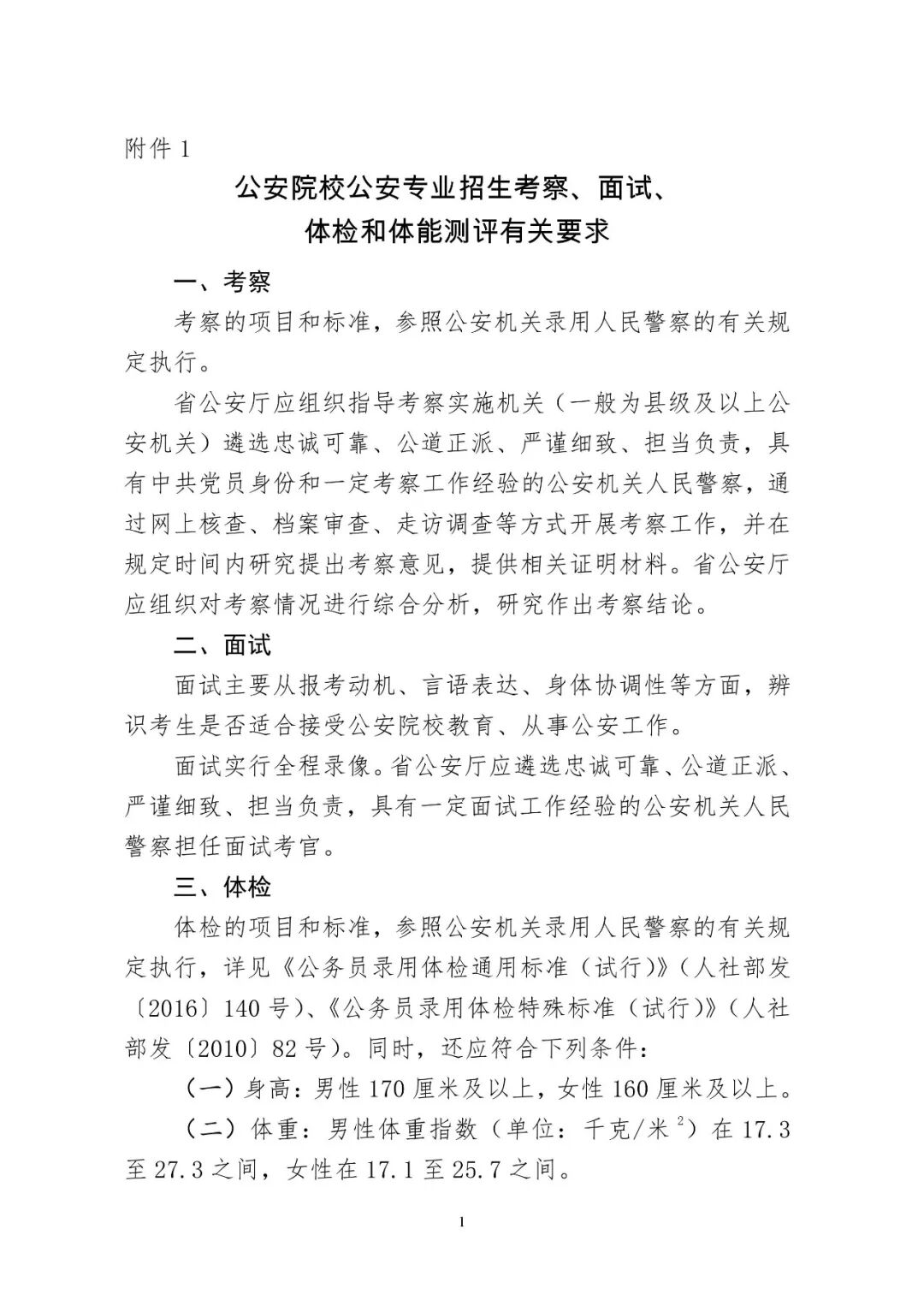
一、报考条件
(一)报考资格条件
2019年在我省招生的公安院校包括中国人民公安大学、中国刑事警察学院、中国人民警察大学、铁道警察学院、南京森林警察学院、甘肃警察职业学院和西藏警官高等专科学校。报考公安院校公安专业的考生,应参加2019年高考报名,并具备下列资格条件:
1.具有中华人民共和国国籍;
2.拥护中华人民共和国宪法和法律;
3.热爱祖国、热爱人民,热爱中国共产党;
4.遵规守纪,诚实守信,具有良好的道德品行;
5.热爱公安事业,立志为国家的政治安全和社会稳定刻苦学习,拼搏奉献;
6.普通高级中学毕业,参加我省2019年普通高校招生考试且户籍在甘肃省;
7.年龄为16周岁以上、22周岁以下(1997年9月1日至2003年8月31日期间出生),未婚;
8.思想政治素质好,符合公安院校公安专业招生政治条件;
9.身心健康,符合公安院校公安专业招生体检标准。
(二)面试、体检、体能测评和考察要求
公安院校招生面试、体检、体能测评和考察工作,由省公安厅统一组织实施。体检和考察的项目和标准参照公安机关录用人民警察的有关规定执行;体能测评的项目和标准按照《国家学生体质健康标准(2014年修订)》的有关规定执行。面试、体检、体能测评和考察有关要求和制式表格见附件1至附件5。
二、招生程序
(一)招生计划
2019年中国人民公安大学、中国刑事警察学院、中国人民警察大学、铁道警察学院、南京森林警察学院、西藏警官高等专科学校公安专业在我省招生计划见附件6。
经审定公布的公安院校公安专业招生计划,必须严格执行,严禁擅自调整,严禁超计划招生。未完成的招生来源计划,报经公安部人事训练局同意后,通过公开征集志愿录取。
(二)考察
考察工作安排在面试、体检、体能测评前组织实施。有意向报考公安院校公安专业本科层次的考生务于6月12日至6月24日、专科层次的考生务于6月12日至7月14日到户籍所在地县(市、区)公安局(分局)政工部门领取并填写《公安院校公安专业招生考察表》(见附件2,双面打印,以下简称《考察表》),到户籍所在地派出所进行考察。各派出所要严格按照《公安院校公安专业招生考察表》内容和要求,通过网上核查、档案审查、走访调查等方式,全面考察考生和家庭成员及主要社会关系政治素质和道德品行,综合分析研究后如实填写“考生表现情况”、“家庭成员及主要社会关系表现情况”并做出考察意见,由考察实施人员、派出所负责人在《考察表》上签名、加盖单位公章后报县级公安机关。县级公安机关根据派出所考察意见做出审核意见,审核人员和负责人在《考察表》上签字,加盖单位公章并密封后交考生本人,考生不得私自拆封《考察表》。考生在参加面试、体检、体能测评时将封装完好的《考察表》交现场工作人员。未递交《考察表》、《考察表》填写不规范及考察不合格考生不得参加面试、体检和体能测评。
(三)志愿填报
报考公安院校公安专业的考生志愿填报一律安排在第一次志愿填报时进行:6月25日20:00至6月27日20:00,采取“1+1”顺序志愿模式,即考生填报1个第一志愿和1个第二志愿。本科院校在提前批A段填报志愿,高职(专科)院校在高职(专科)批次P段填报志愿。对未完成招生计划院校,将公开征集志愿,征集1次,仍采用“1+1”顺序志愿模式,征集志愿范围仅限于面试、体检、体能测评和考察等均合格的考生,征集志愿的时间详见《甘肃省普通高校招生网上填报志愿及征集志愿实施办法》。
填报志愿结束后省教育考试院根据考生志愿和高考成绩从高到低的顺序,原则上按照不低于招生计划1:3的比例,向省公安厅提供本省参加面试、体检、体能测评和考察的普通志愿和农村贫困地区专项计划的甘肃户籍考生名单。
(四)面试、体检和体能测评
2019年公安院校公安专业在我省招生面试、体检和体能测评工作在甘肃警察职业学院(兰州市城关区左家湾169号)进行,其中中国人民公安大学、中国刑事警察学院、中国人民警察大学、南京森林警察学院、铁道警察学院本科层次于6月25日至28日进行;铁道警察学院专科层次、甘肃警察职业学院、西藏警官高等专科学校于7月15日至19日进行。面试、体检、体能测评或考察结论不合格的考生,不得录取为公安院校公安专业学生。
报考公安院校公安专业的考生,须持身份证、户口本、准考证、成绩单原件和复印件,近期1寸同底免冠照片3张,《公安院校公安专业招生面试表》《公安院校公安专业招生体检表》(正反页打印)《公安院校公安专业招生体能评测表》和密封完好的《公安院校公安专业招生考察表》,按照规定时间、地点参加面试、体检和体能测评,未按时参加的考生,按自愿放弃志愿处理。考生交通费和食宿费自理。
甘肃警察职业学院招生工作安排见甘肃警察职业学院《招生简章》。
(五)面试、体能测评、体检和考察合格考生名单的报送
面试、体检、体能测评和考察结论合格考生由省公安厅及时向社会公布。普通本科公安院校的合格考生名单在7月5日前报送省教育考试院;铁道警察学院专科专业、甘肃警察职业学院、西藏警官高等专科学校的合格考生名单在8月5日前报送省教育考试院。合格考生名单报送要求:纸质名单须加盖单位公章,数据库包括考生号、姓名、身份证号、合格标志等(格式见附件7)。被公安院校公安专业录取考生的面试、体检、体能测评和考察材料,应在学生录取后1个月内送相关公安院校存入学生档案。
(六)录取
报考中国人民公安大学、中国人民警察大学、中国刑事警察学院(治安学、禁毒学、警犬技术专业除外)的考生,成绩需达到2019年甘肃省普通高校招生本科第一批次录取控制分数线;报考中国刑事警察学院治安学、禁毒学、警犬技术专业和铁道警察学院本科专业、南京森林警察学院的考生,成绩需达到2019年甘肃省普通高校招生本科第二批次录取控制分数线;报考铁道警察学院专科专业、甘肃警察职业学院、西藏警官高等专科学校的考生,成绩需达到2019年甘肃省普通高校招生高职(专科)批次参照线。
在考生面试、体能测评、体检和政治考察合格的基础上,按120%以内的比例投档,择优录取。
公安院校公安专业本科招生统一安排在提前批A段录取,高职(专科)招生安排在高职(专科)批P段录取。公安院校中贫困地区专项计划的录取按照甘肃省高等学校招生委员会《关于做好甘肃省2019年重点高校招收农村和贫困地区学生工作的通知》(甘招委发〔2019〕13号)执行。
公安英烈子女保送生录取工作按照公安部办公厅、教育部办公厅《关于做好2019年公安英烈和一级至四级因公伤残公安民警子女保送生录取工作的通知》(公政治〔2019〕184号)执行。
三、工作要求
(一)加强组织领导
公安院校招生工作是公安专业人才培养的首要环节,提高公安院校生源质量是保证公安专业人才培养质量的重要前提和基础。各级公安机关要明确责任,加强组织领导,落实各项工作任务。公安部人事训练局负责全国公安院校招生工作的组织协调,以及部属公安院校招生工作的管理监督。省公安厅按照公安部、教育部的部署要求,在省高校招生委员会的领导下,负责公安院校在甘肃的招生工作;省公安厅政治部要会同纪检监察机构、督查审计部门、其他有关警种及相关公安院校等组建工作专班,严格按照规定开展招生具体工作。
(二)强化招生宣传
各地招委会和公安机关、公安院校要贯彻落实公安部办公厅、教育部办公厅《关于做好2019年公安普通高等院校招生工作的通知》(公政治〔2019〕110号)和《甘肃省高等学校招生委员会关于做好2019年普通高等学校招生工作的通知》(甘招委发〔2019〕16号)精神,以各公安院校《招生简章》为重点内容,充分利用各种媒介和方式,积极主动开展招生宣传工作,广泛宣传公安院校招生政策和相关要求,特别是公安院校公安专业毕业生在就业入警方面的政策优势,进一步扩大公安院校的影响力,鼓励广大考生积极踊跃报考,不断提升公安院校的生源质量。
(三)完善监督机制
参与招生工作的单位、部门要健全完善招生监督制约机制,按照教育部高校招生“阳光工程”要求,严格执行教育部“六不准”和“30个不得”招生工作禁令,落实招生信息公开制度,规范公开程序和内容,主动接受考生、家长和社会的监督。要牢固树立安全意识,压实安全责任,完善应急预案,统筹保障人员安全、场地设备安全、数据信息安全。要加强舆情监测研判和应对处置,强化舆情引导工作,积极营造良好的招生环境。对于在工作中徇私舞弊、弄虚作假或因工作敷衍、不负责任造成影响的,要依纪依规从严查处;涉嫌违法犯罪的,依法移送司法机关处理。










