根据工作安排,自治区2023年成人高考考生成绩今日开始查询,现将有关事宜公告如下:
一、查询时间。
2023年11月21日16时开始。
二、查询方式。
(一)考生可登录自治区教育考试院官方网站(“新疆招生网” www.xjzk.gov.cn,下同),点击首页下方“公众服务大厅”中的“成绩查询”项,进入“新疆成人高考成绩查询”系统,输入本人身份证号查询考试成绩。
(二)考生可通过手机端使用“百度APP”搜索“新疆教育考试院”,进入新疆教育考试院官方应用小程序,选择“成人高考”栏目,输入本人身份证号查询考试成绩。
三、复核成绩。
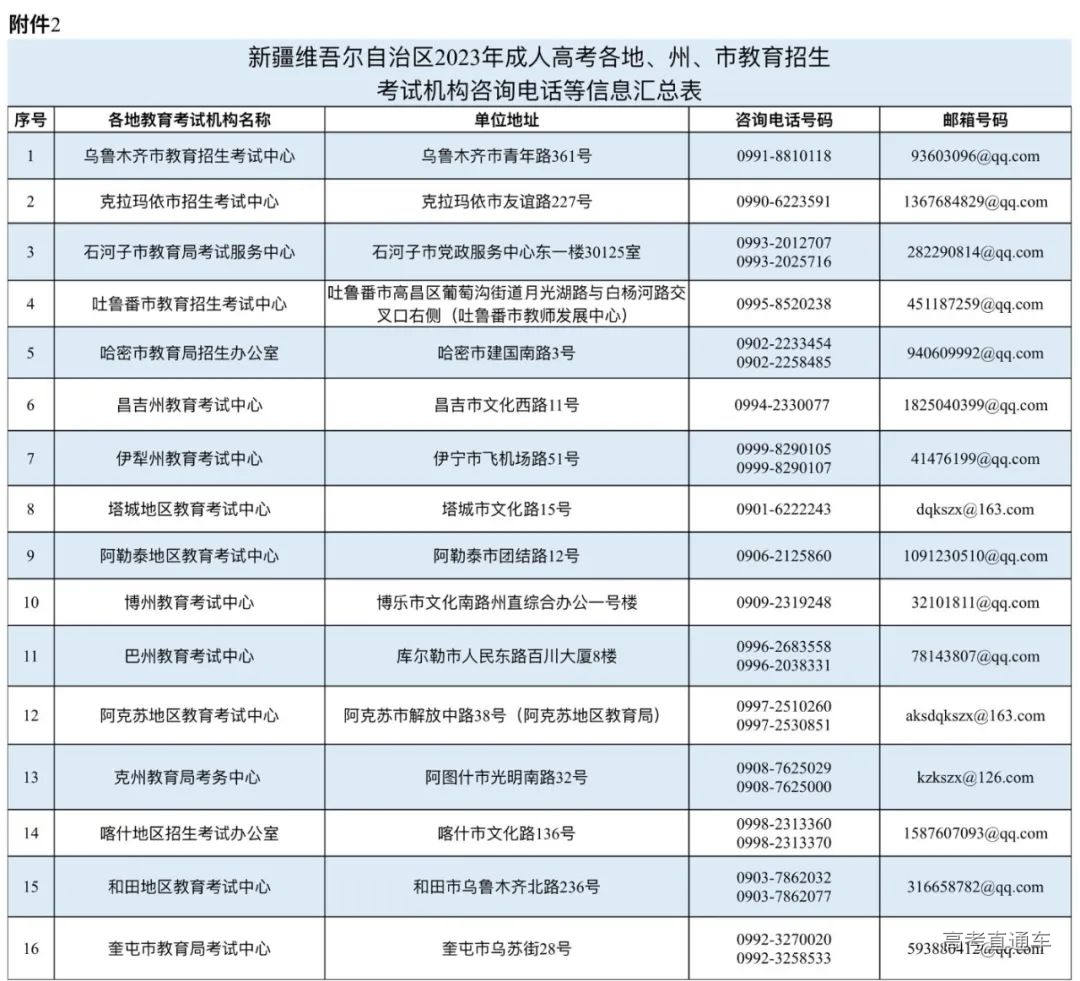
考生如对成绩存疑,可于2023年11月21日18时至11月24日18时,登录自治区教育考试院官方网站下载《2023年自治区成人高考复核成绩申请表》(见附件1),如实填写需申请复核科目及原因,将申请表发送至所在地、州、市教育招生考试机构指定邮箱(见附件2),逾期不再受理。成绩复核结果由考生所在地、州、市教育招生考试机构向考生反馈。
考生如遇疑问,可在工作时间拨打所在地、州、市教育招生考试机构咨询电话(见附件2),自治区教育考试院业务咨询电话:0991-8752001、监督举报电话:0991-8758128。
附件1

