为深入贯彻落实习近平总书记对加强和改进选调生工作的重要指示精神,加强年轻干部队伍“源头工程”建设,大力吸引高层次高素质优秀人才和急需紧缺专业人才,助推黑龙江省经济社会发展,根据中组部《关于进一步加强和改进选调生工作的意见》(组通字〔2018〕17号),经研究决定,2025年度继续面向部分高校定向选调一批应届优秀大学毕业生(高校名单见附件1)。现将有关事宜公告如下:
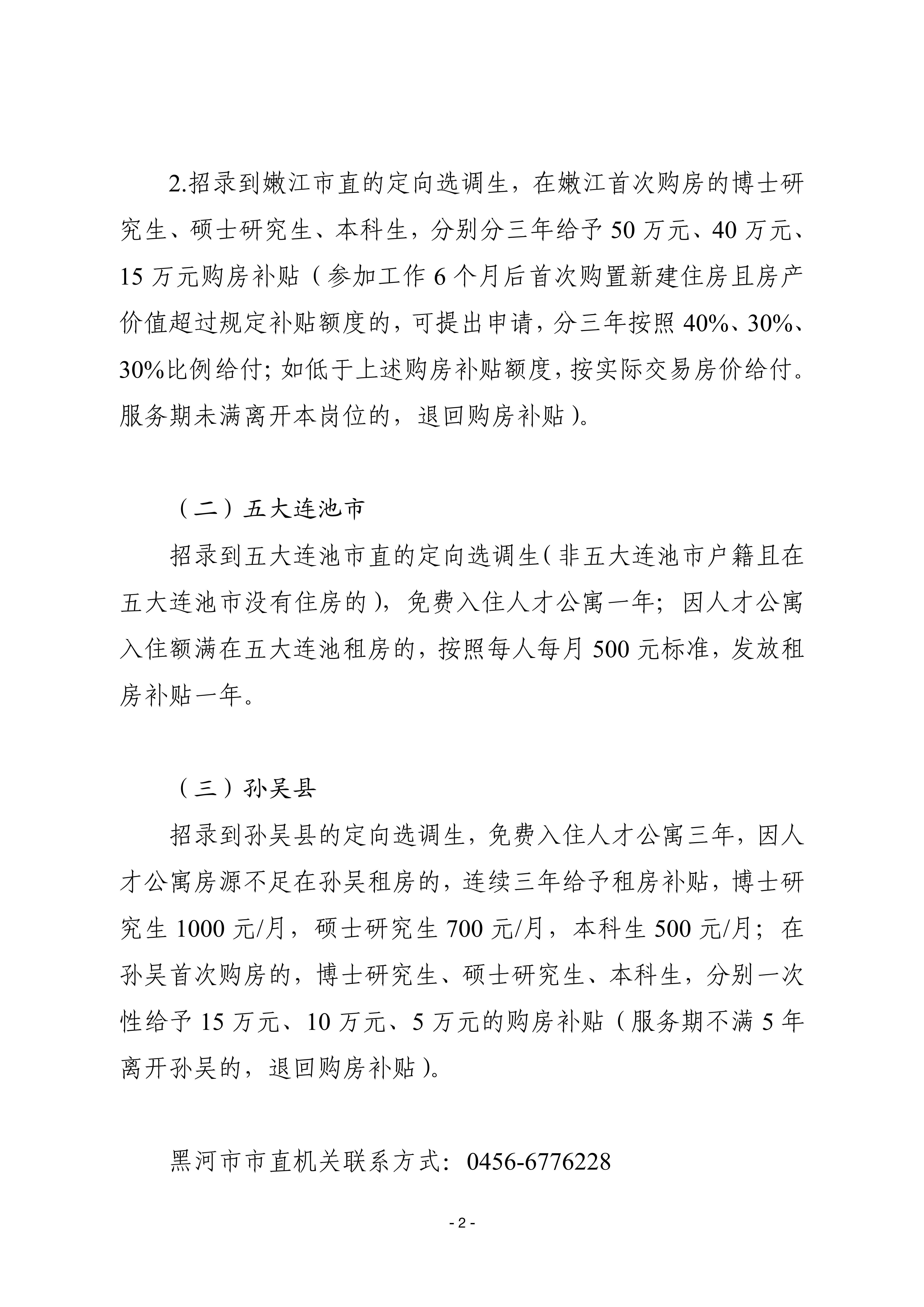
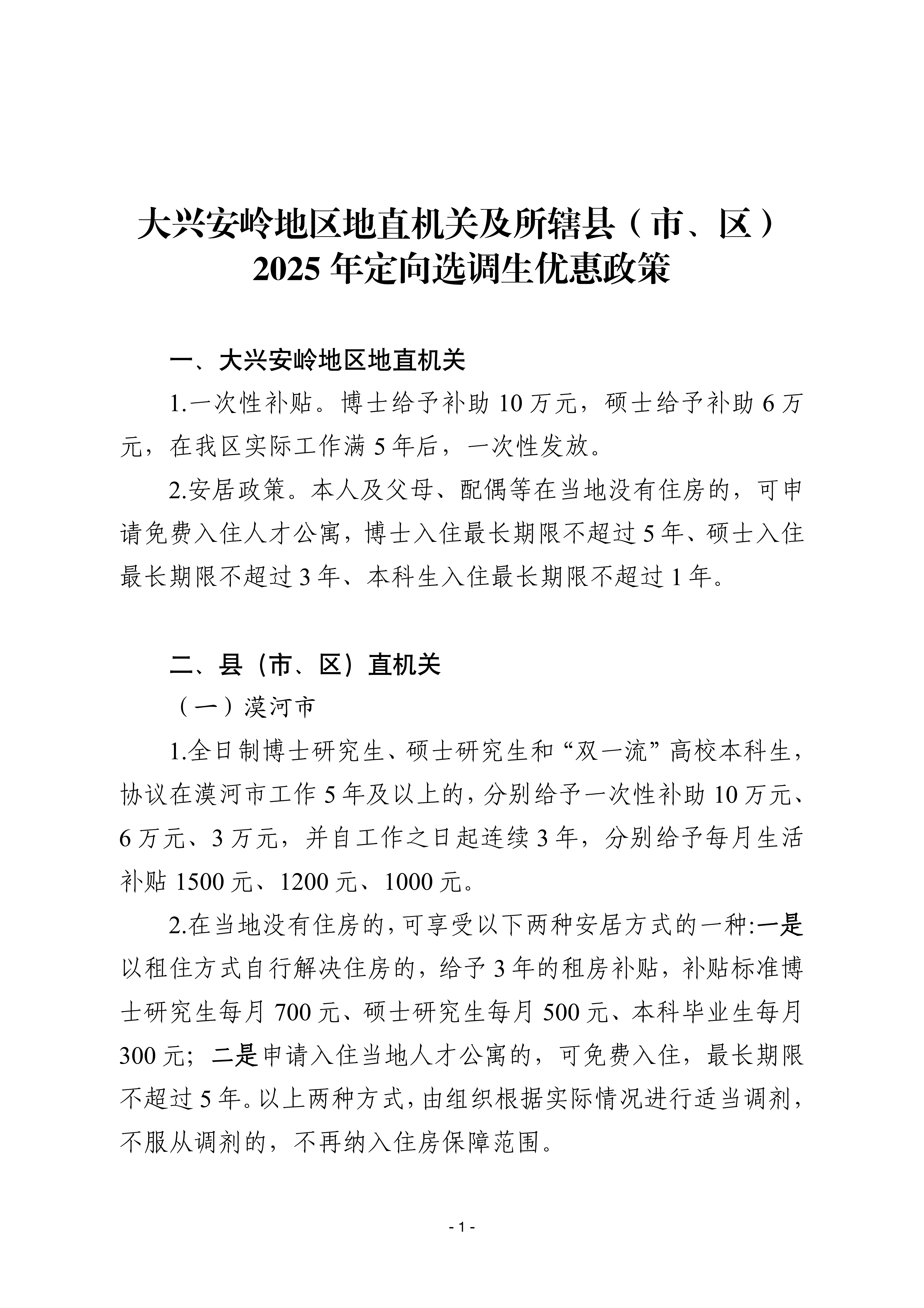
一、选调单位 2. 哈尔滨市、齐齐哈尔市、牡丹江市、佳木斯市、大庆市、鸡西市、双鸭山市、伊春市、七台河市、鹤岗市、黑河市、绥化市、大兴安岭地区市(地)直有关机关单位(具体见附件3)。 3. 部分县(市、区)直有关机关单位(具体见附件4)。
二、选调对象和条件 1. 招录范围的高校2025年在校应届全日制本科及以上学历、学士及以上学位优秀毕业生。 2. 全日制本科在招录范围的高校就读,并取得相应学历学位的2025年在校(国内高校)应届全日制硕士毕业生;全日制本科或硕士在招录范围的高校就读,并取得相应学历学位的2025年在校(国内高校)应届全日制博士毕业生。 上述条件满足其一即可。不包含:定向培养、委托培养的应届本科生、研究生,独立学院毕业生,民办高等院校毕业生,毕业后申请第二学士学位毕业生,各类成人教育、远程教育的毕业生。 (二)选调条件 1. 具有中华人民共和国国籍,拥护中华人民共和国宪法。 2. 思想政治素质好,具有正确的政治立场和政治态度,认真学习习近平新时代中国特色社会主义思想,坚定拥护“两个确立”,坚决做到“两个维护”,在思想上政治上行动上同以习近平同志为核心的党中央保持高度一致,自觉践行社会主义核心价值观,爱党爱国,品行端正,诚实守信,有理想抱负和家国情怀,甘于为国家和人民服务奉献。 3. 学习成绩优良,专业知识扎实,能够按时获得相应学制的毕业证和学位证,研究生学历的须具有大学本科学历和学士学位。具有一定的组织协调、综合分析、语言表达和文字综合能力。应届本科、硕士毕业生应于2025年7月31日前取得相应毕业证和学位证,应届博士毕业生应于2025年12月31日前取得相应毕业证和学位证。 4. 符合下列四项条件之一的优先选调:①中共党员(含预备党员);②在本科或研究生学习期间至少连续半年担任过学生干部;③在本科或研究生学习期间获得过校级以上奖励;④具有参军入伍经历(上述条件计算时间截止到2024年9月24日)。 5. 年满18周岁以上,其中,本科生年龄为30周岁以下(1993年10月及以后出生),硕士研究生年龄为32周岁以下(1991年10月及以后出生),博士研究生年龄为35周岁以下(1988年10月及以后出生)。具有参军入伍经历人员年龄相应放宽两岁。条件优秀的,年龄可适当放宽。 6. 具有正常履行职责的身体条件和心理素质,符合公务员录用体检标准。 7. 具备选调单位要求的其他资格条件。 8. 凡在校期间有违法违纪违规行为、学术不端和道德品行问题,曾受过各种处分处理人员,以及有《中华人民共和国公务员法》和其他法律法规规定不得录用为公务员情形的,不得报考。报考人员不得报考录用后即构成回避关系的招录岗位。 9. 如有隐瞒情况、冒名顶替、弄虚作假、违反考试纪律的行为,档案造假或存在其他问题的,一经查实,按照有关规定立即取消报考或录用资格。重要档案材料不全、个人经历不明、历史状况不清而无法进行有效考察的,达不到选调生应当具备的条件或者不符合报考职位要求的,不得确定为拟录用人选。 10. 报考者应诚信报考,如实填报信息、提供有关证明材料。资格审查将贯穿选调工作全过程,在选调各环节发现报考者弄虚作假、填报信息不实或不符合报考资格条件的,取消选调资格。
三、选调程序 2. 资格审查。对照选调对象、选调条件和岗位报考条件进行资格审查。资格审查结果通过“黑龙江省选调生工作网”报名系统进行反馈。对不符合岗位报考条件的,报考人员可在报名时间内改报其他岗位。 3. 学校推荐。通过报名资格审查的报考人员及时从报名系统正反面打印1份《黑龙江省2025年定向招录选调生报名推荐表》(以下简称《推荐表》)报所在院系审核盖章,学校就业指导部门根据选调条件提出推荐意见。考生在9月25日17:30前将院系和学校盖章的《推荐表》正反面彩色扫描件(PDF格式,分辨率300dpi)上传报名系统,《推荐表》纸质版待考察时由考察组收取。 4. 二轮选报。2024年9月25日10:00至9月26日11:30,通过“黑龙江省选调生工作网”发布各招录岗位报名数量情况。资格审查通过的考生可登录网站报名系统,参考有关招录岗位报名数量进行二轮选报(仅能修改本人的报考岗位信息,不能修改报名个人信息)。二轮选报审核通过的,按本人调整后的志愿报考;审核未通过的,仍维持本人原填报志愿。二轮选报审核结果将通过“黑龙江省选调生工作网”报名系统公布。 5. 考试。黑龙江省委组织部统一组织考试。考试分为笔试和面试,笔试科目为《综合素质测试》,面试为结构化面试,满分均为100分。考试时间暂定10月下旬,具体时间另行通知,考试地点设在哈尔滨市,考生须持本人准考证和身份证原件到指定考点参加考试(具体考试时间、考点以准考证注明为准,请考生及时关注“黑龙江省选调生工作网”通知)。2024年10月上旬考生可从报名系统打印本人准考证(具体时间以“黑龙江省选调生工作网”通知为准)。 从关心关爱出发,按相应标准对同时参加笔试和面试的外地考生给予往返路费、住宿费用和市内交通费用补贴。 6.考察和体检。对考试成绩(考试成绩=笔试成绩×50%+面试成绩×50%)达到合格分数以上的考生(合格分数线根据实际考试情况划定),依据优先选调条件进行综合素质评定(具体见附件5)。综合考虑干部队伍结构、工作岗位需求、考生专业、考试成绩、综合素质、个人志愿、学校推荐意见等,根据总成绩(总成绩=考试成绩+综合素质得分)择优确定考察体检对象。涉及按总成绩排名,如总成绩相同,则以面试成绩高者排名列前;如总成绩、面试成绩均相同,则以笔试成绩高者排名列前。 考察体检由黑龙江省委组织部牵头,招录单位组织实施。考察主要了解考生的政治素质、道德品行、学习成绩、遵纪守法等综合表现情况,一并进行报考资格复审。体检按照公务员录用体检标准和程序进行,分别由招录单位统一组织实施,体检费用由招录单位承担。考察体检时间另行通知(具体时间以“黑龙江省选调生工作网”发布通知为准)。 7.公示和办理录用。黑龙江省委组织部根据考察和体检等情况,研究确定拟选调人选,并在考生学校进行公示。根据公示情况,研究确定正式选调人员。2025年7月,待正式选调人员毕业后,黑龙江省委组织部集中办理公务员录用相关手续。对在规定时间内未获得相应学历、学位或不能正常毕业的选调人员,取消录用资格。
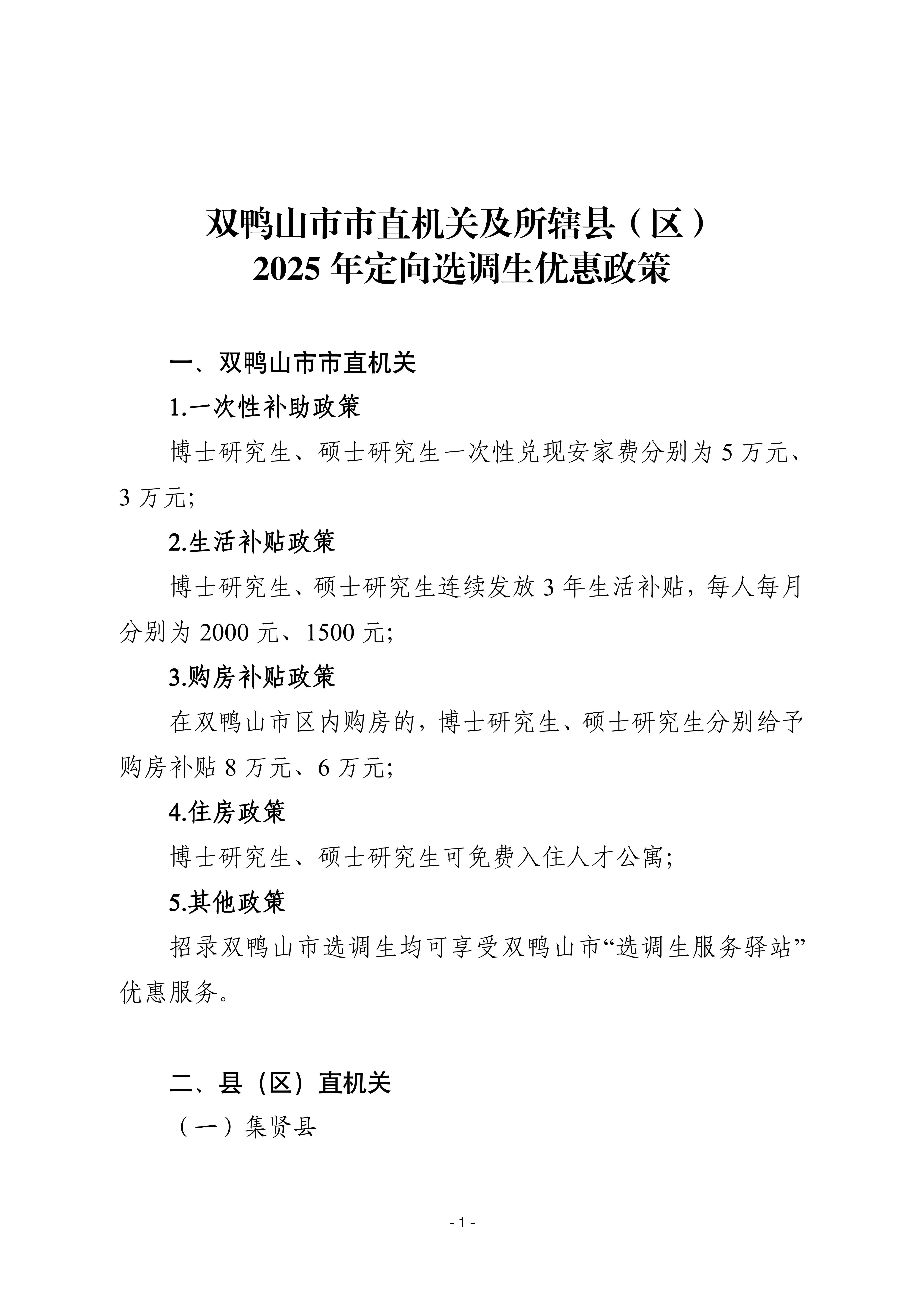
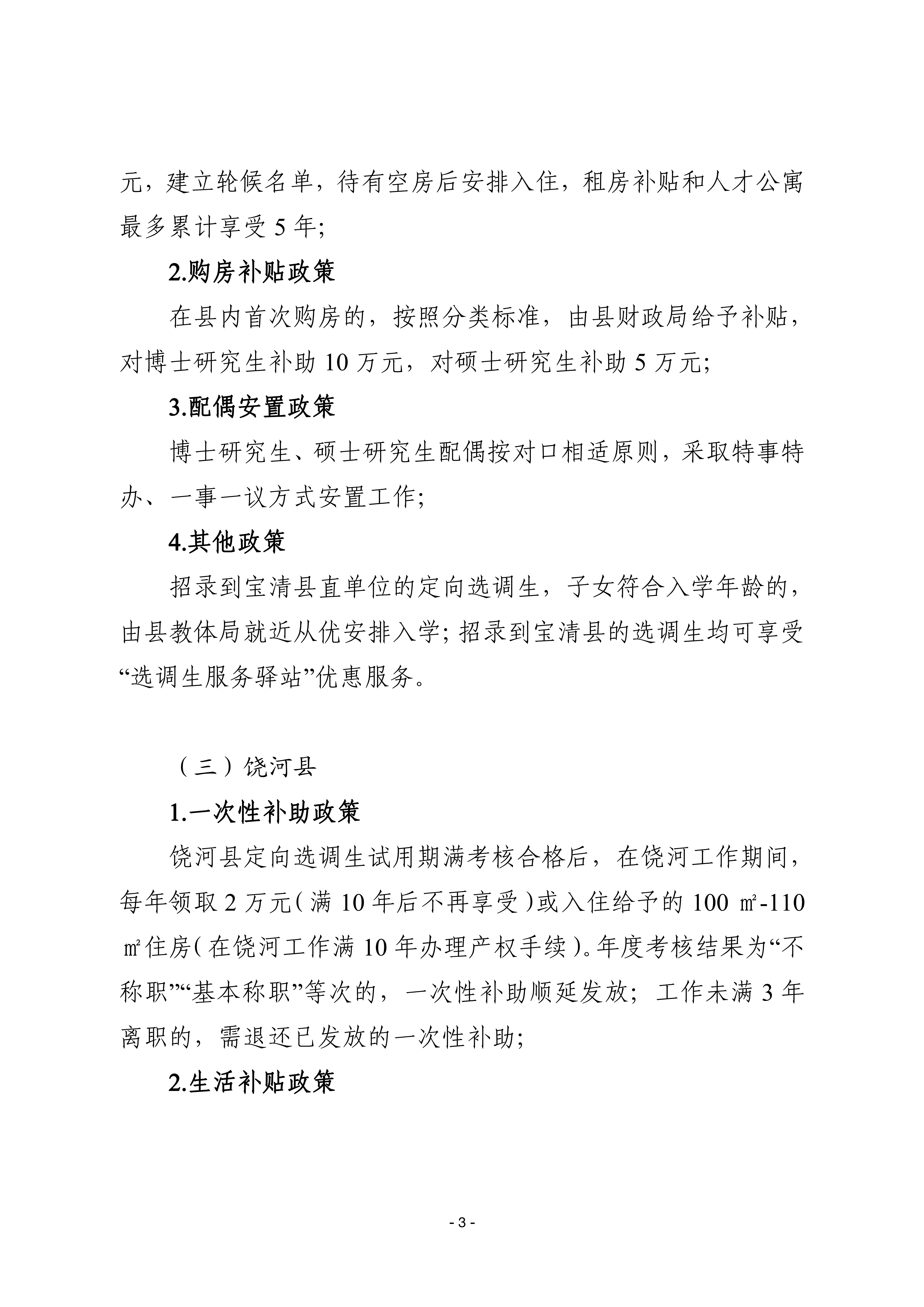
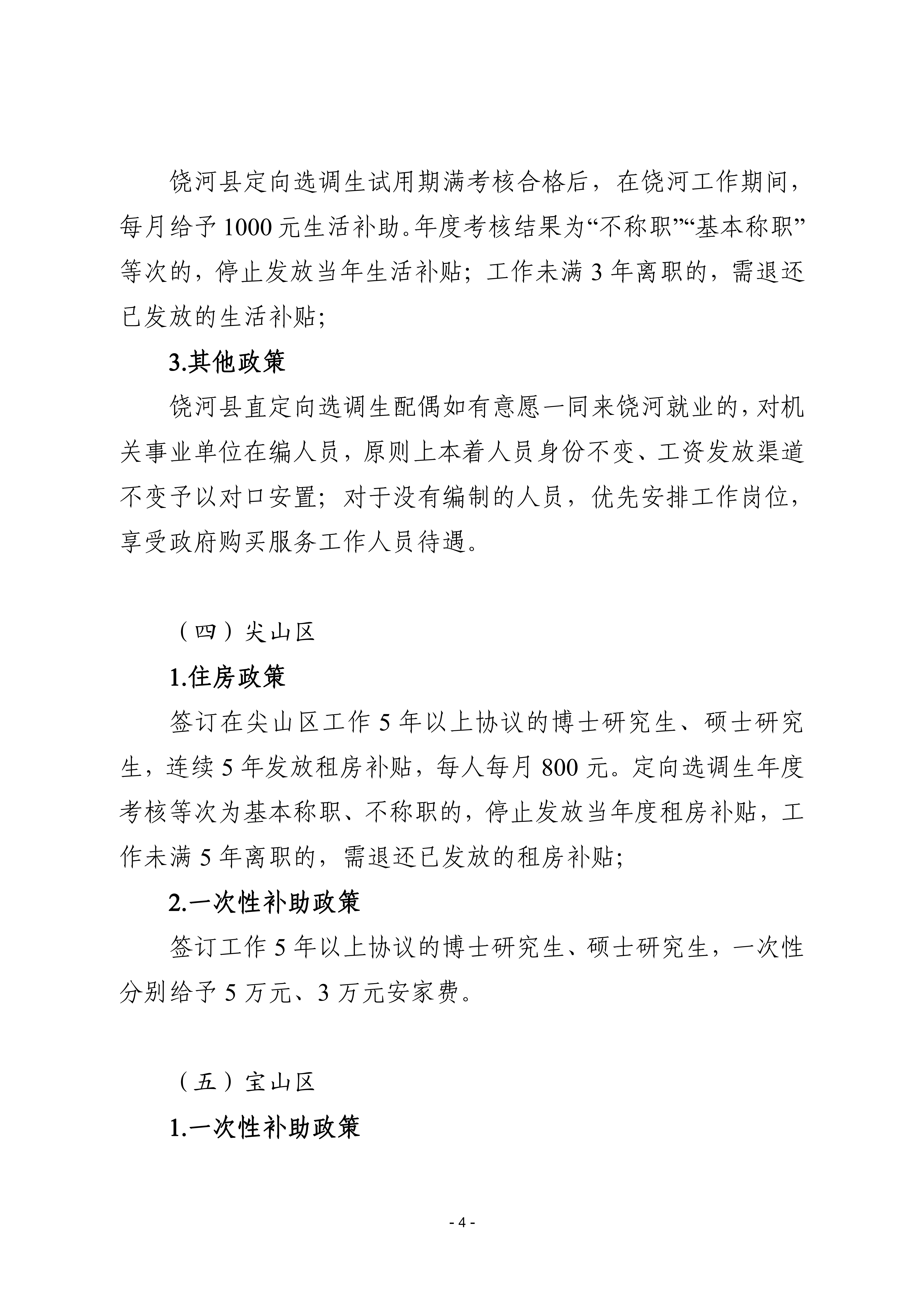
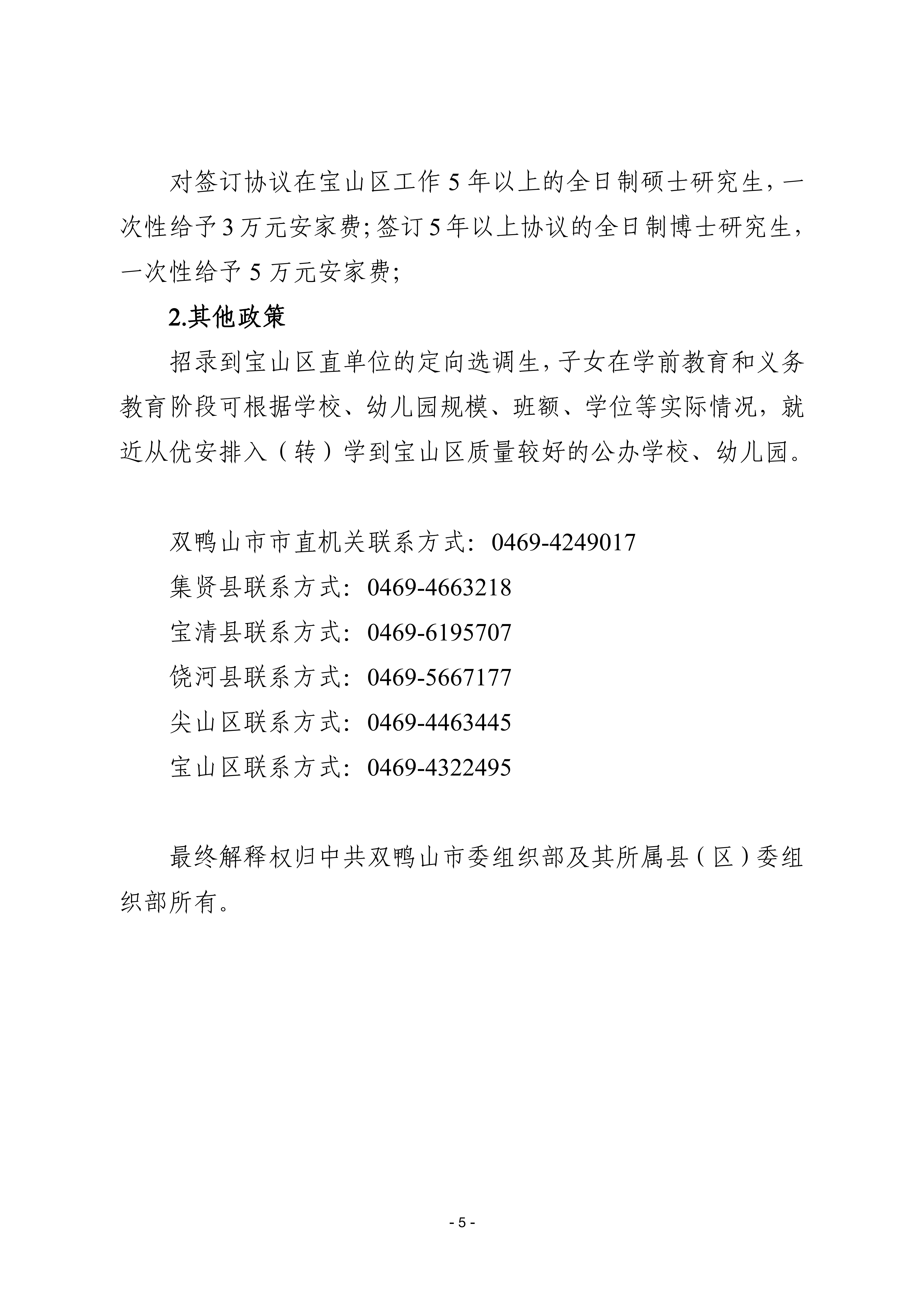
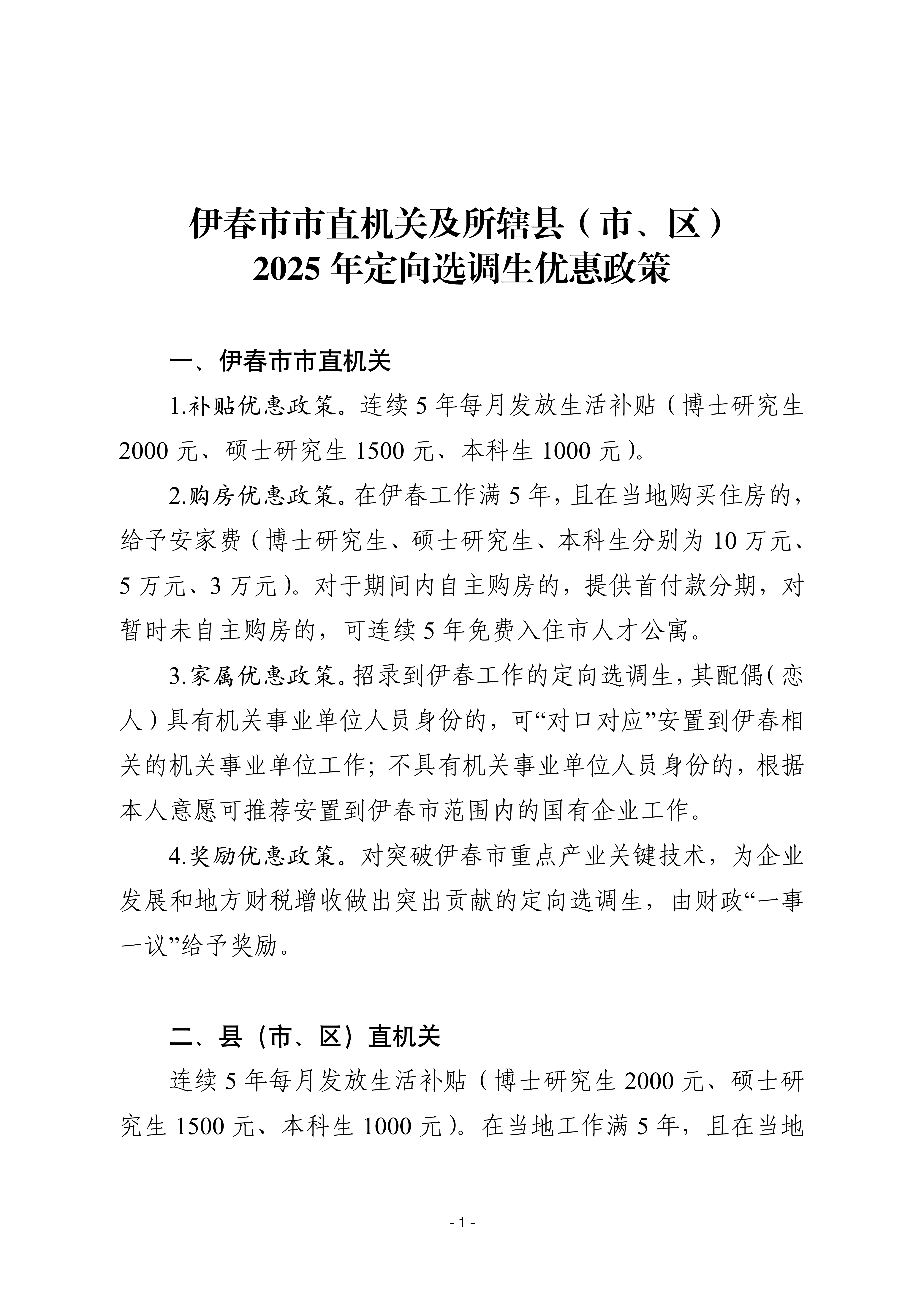
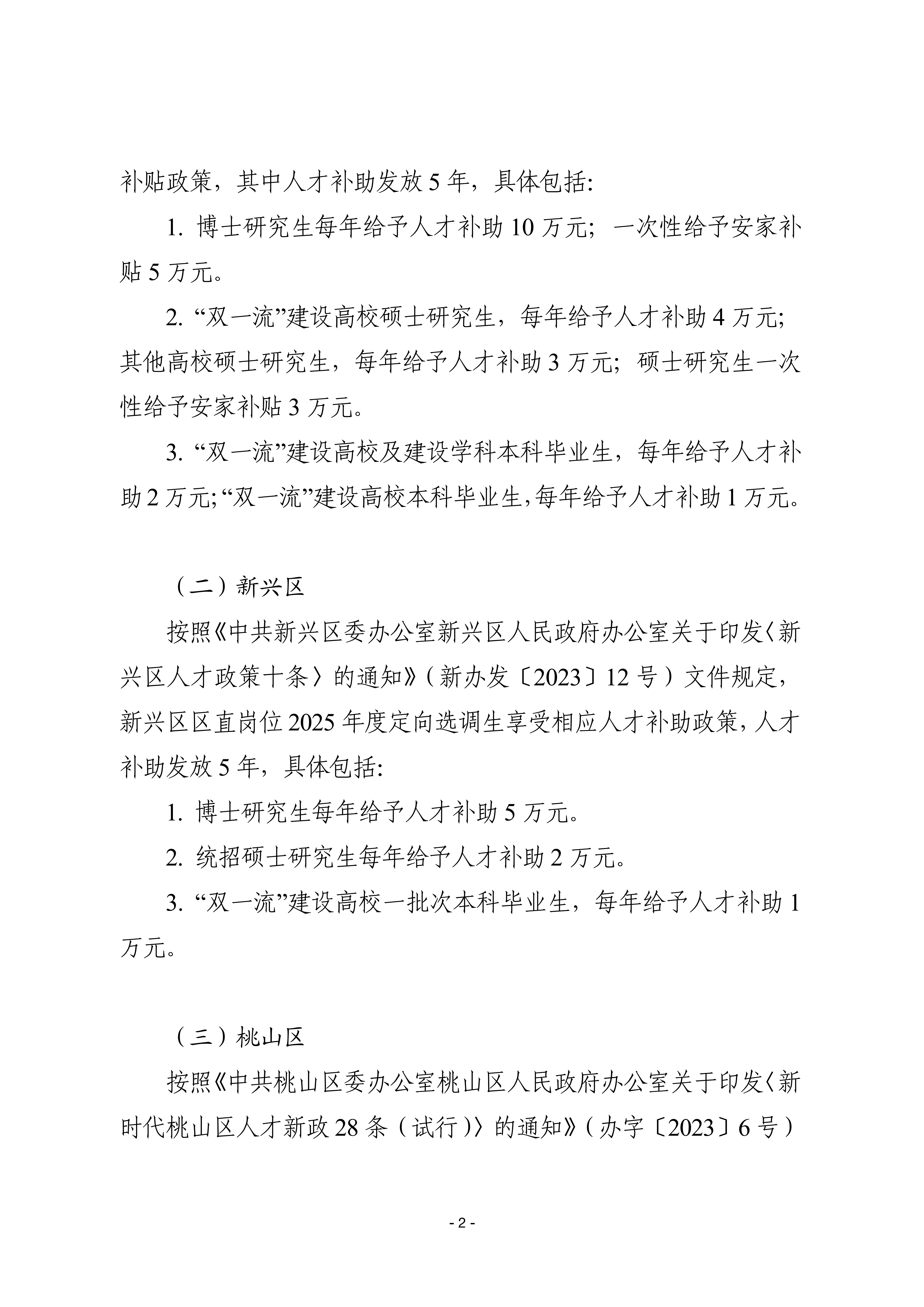
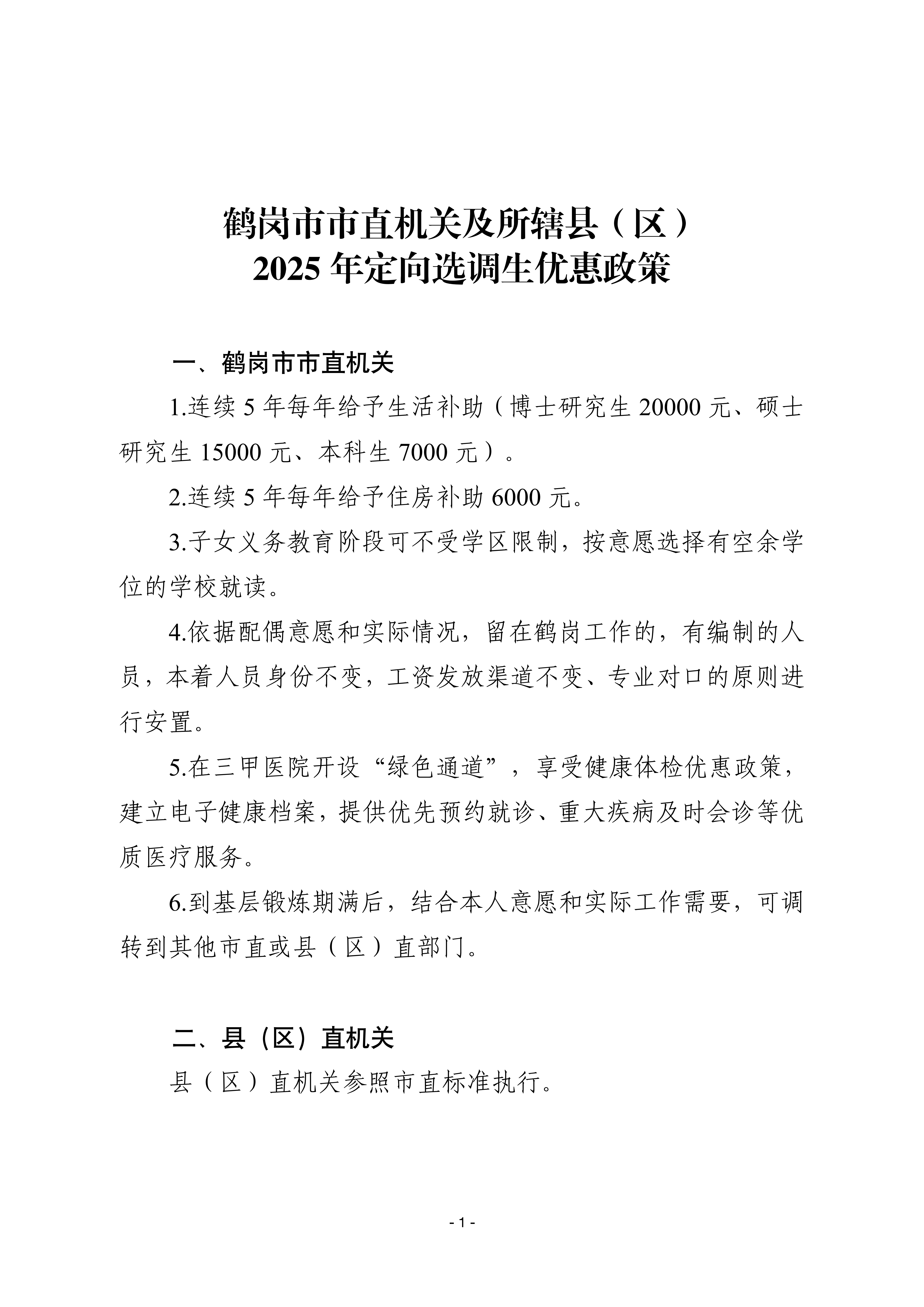
四、管理和使用 选调人员试用期间在落编单位工作1年,试用期满考核合格后,按照中央组织部要求,省级机关选调生到基层锻炼时间不少于2年,并至少安排1年时间到村任职;市级及以下机关选调生到村任职2年时间。选调人员在村任职期间,履行大学生村官有关职责,按照大学生村官管理。 把选调生培养使用纳入年轻干部队伍建设总体规划。用人单位指定相关领导干部担任选调人员导师,对其进行传帮带,帮助选调生熟悉情况、增强本领、锤炼作风。用人单位为选调生建立成长档案,跟踪管理,精准培育。各级组织部门定期组织召开座谈会和谈心谈话。 选调人员试用期为1年,试用期间直接执行定级工资和车补标准,转正定级后级别工资高定两档。试用期满经考核合格的,办理转正手续;并在职数限额内,博士研究生任命为二级主任科员,硕士研究生任命为四级主任科员,本科生任命为一级科员;考核不合格的,报黑龙江省委组织部审核后,取消其录用资格。 招录到省直单位的定向选调生,每人给予1000元/月的租房补贴,连续发放5年。招录到各市(地)单位的定向选调生,享受当地人才引进相关优惠政策(详见附件6)。 选调人员在黑龙江省最低服务年限为3年(含试用期),期间不得通过考录、借调等方式离开黑龙江省,否则按照《最低服务年限承诺书》有关条款追究责任。
五、有关事项 请考生保持报名时填报的联系方式畅通,由于考生个人原因不能按时接到相关通知的,由考生本人承担相应后果。因不可抗力因素,对考试招录时间等工作安排进行调整的,招录单位不承担任何法律责任。本公告由黑龙江省委组织部负责解释。 咨询电话:0451—82833107;18644052100




































































































































