各位考生:
按照《华南理工大学2020年强基计划招生简章》、考生高考文化成绩(不含任何政策加分),结合我校在各省招生专业计划数,按照1:4的面试比例,我校招生工作领导小组审核并确定了各省入围考核考生名单(末位高考文化成绩同分考生都予以公布入围)。
一、各省入围标准公示如下(持续更新中):
、所有考生可于28日后登录强基计划报名系统查询入围状态等基本情况。
三、面试基本安排
考虑到疫情影响,我校采用网络远程视频面试方式,不再举行体质测试。具体安排如下。
1.面试形式:网络远程视频面试。
2.模拟演练及测试时间:7月30日8:30-17:30
3.正式面试时间:7月31日7:30-18:00
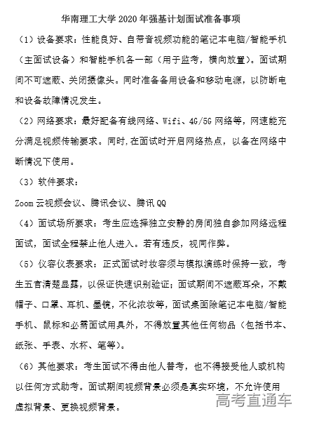
4.请考生仔细阅读附件(考生面试准备事项及面试流程等)并按照相关要求做好准备工作,按照相关安排参加模拟演练和正式面试,未参加面试者视为放弃。
四、我校从不举办,也不会与任何个人、公司或机构合作举办任何形式的、与招生相关的盈利性培训活动。请广大考生及家长不要相信任何类似上述情况的宣传,以免利益受到损害。
咨询电话:020-87110737
咨询专线(7月7日-7月31日):020-22236151、22236152、22236153、22236154、22236155、22236156






