2025年是学校“十四五”规划的收官之年、“十五五”规划的谋定之年,也是全力创建“双一流”的决胜之年。随着第二轮“双一流”建设进入尾声,多所“双一流”高校已开始全力冲刺验收。
根据教育部、财政部、国家发展改革委联合发布的《“双一流”建设成效评价办法(试行)》,综合评价结果将作为下一轮建设范围动态调整的主要依据,对实施有力、进展良好、成效明显的建设高校及学科加大支持力度,对进展缓慢、缺乏实效的则减少支持。
在此背景下,第三轮“双一流”高校遴选工作即将展开,那么广东高校在第二轮建设周期中表现如何?本文从国内学科排名与ESI全球排名两个维度展开分析。一起来看——
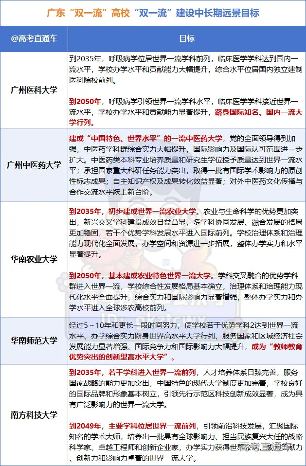
“十四五”期间,广东共有5所“双一流”高校明确了具体的建设目标,包括广州医科大学、广州中医药大学、华南农业大学、华南师范大学以及南方科技大学。这些目标呼应国家中长期远景——党的十九大提出加快“双一流”建设,推动高等教育内涵式发展,力争到2035年基本实现社会主义现代化。 作为高等教育排头兵,“双一流”高校据此制定了中长期发展蓝图,并在2021-2025年间围绕立德树人、师资队伍、学科实力、国际影响力等方面设定具体指标,力求在建设周期内使重点学科达到世界一流或国内一流水平,为下一阶段高质量发展奠定基础。 同时,各校也着力优化学科布局,发展新兴交叉学科,构建更具竞争力的学科体系,以期打造“中国特色、世界一流”的学科高峰。
广东“双一流”高校,“十四五”期间建设成效如何?
从国内学科排名来看,根据2025软科中国最好学科排名,中山大学以63个上榜学科位居全省及全国第一,展现其整体学科实力的领先地位;暨南大学以40个上榜学科紧随其后,较2021年增加3个;华南理工大学则有34个学科上榜。
近五年对比显示,中山大学上榜学科增加7个,增幅明显;南方医科大学新增6个,进步突出;暨南大学增加3个,广州医科大学增加1个,而华南师范大学、广州中医药大学保持稳定。这一变化反映出各校在学科拓展与优化方面的不同侧重与投入。
相较于第一轮建设,第二轮周期内广东高校在顶尖学科和一流学科方面也取得进展。
顶尖学科方面,仅中山大学与华南师范大学有所增加;
一流学科方面,暨南大学与南方科技大学各增长3个,华南师范大学与广州中医药大学各增1个。
这种差异可能与学校原有的学科基础、资源集中度以及建设策略有关,部分高校更注重打造高峰学科,而有些则在拓宽学科覆盖面上投入更多。
从ESI全球排名观察,截至2025年11月,广东8所“双一流”高校排名全部实现提升。中山大学从2021年的全球第127名跃升至第59名,跻身百强;华南理工大学位居第126名,表现亮眼;暨南大学排名第366,南方科技大学进入全球前500。
此外,广州医科大学、华南农业大学、华南师范大学均位于全球800强以内。
近五年进步最为显著的是广州中医药大学,排名上升1254位;南方科技大学也提升1111位;广州医科大学与华南农业大学的进步均超过500名。
这些快速进步体现出广东高校在国际学术影响力方面的持续提升,尤其在特色学科领域发力明显。
值得关注的是,在非“双一流”高校中,广东也有多所院校展现出强劲的学科实力。
据统计,拥有顶尖学科的非“双一流”高校有11所,拥有一流学科的则有101所。其中,南方医科大学、广东外语外贸大学等各拥有1个顶尖学科;深圳大学以8个一流学科领先,南方医科大学拥有5个,广东工业大学、广州大学等也各有4个。
高考直通车注:全国前3%(或前2名)作为“中国顶尖学科”的标准,以全国前7%(或前3名)和前12%(或前4名)作为“中国一流学科”的标准。
目前,全国有40所非“双一流”高校的学科核心指标接近“双一流”标准,其中南方医科大学的基础医学指标达标率已达100%,成为下一轮遴选的有力竞争者;广东外语外贸大学的外国语言文学、深圳大学的信息与通信工程等学科达标率也超过80%。
综上所述,在第二轮“双一流”建设周期中,广东高校在国内学科建设与国际学术排名方面均取得显著进展,部分高校实现跨越式提升。在收官与谋新并举的2025年,这些成果既为广东高校迎接第三轮遴选增添了底气,也为其后续高质量发展提供了重要参照。










