
手把手教同学们报名报考,
往下看~
考试时间:
2020年1月4-5日
报名时间:
2019年11月21日09:00-25日11:00
报考时间:
2019年11月25日15:00-28日17:00
缴费截止时间:
2019年11月29日17:00
旧生:曾经报名成功的自考生(无论报了专科、本科还是想换专业的考生,都无需重新报名)
新生:从未报名过自考的考生
新生才需要报名,旧生跳过报名环节,直接凭准考证号按所选专业考试计划报考。
1、新生可以先了解本次自考报名的专业列表,选择适合自己的专/本科专业。(复制下方链接在电脑端打开查看)
专科专业目录:
http://www.5184.com/zikao/zhuanye/201808/44884.html
本科专业目录:
http://www.5184.com/zikao/zhuanye/201808/44885.html
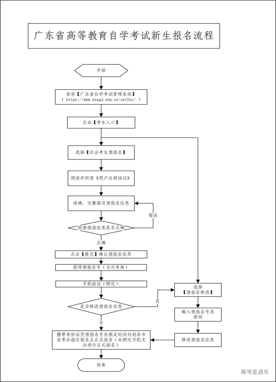
2、确定专业后,新生可以登录广东省自学考试管理系统:
(http://www.stegd.edu.cn/selfec/)报名了,自考报名分预报名和正式报名两个阶段。
新生需要先在网上预报名,请新生务必牢记预报名号和密码,新生凭预报名号在规定的时间内到市、县 (区)指定报名点正式报名。正式报名后,新生可以获得一个唯一的准考证号码,可以使用该准考证号码报考了。

如果考生只在网上预报名,没有去现场正式报名,本次的报名是失败的。
三、怎么报考
要提醒一下旧生,从2019年起,广东自考专业调整了,建议旧生报考前先看一下专业名称调整对照表,看一下专业调整后自己的专业名称是否有变动,再查看开考课程计划。
2019年广东自考专业调整最新通知(含专业名称调整对照表)复制链接到电脑打开:
http://www.5184.com/zikao/skb/201809/44996.html
(1)根据调整后的专业名称,在《2020年1月广东省自学考试各专业开考课程考试时间安排表》中查看自己所报专业有没有开考,开考哪些课程。
2020年1月各专业
开考课程时间安排表
▽
(2)确定要报考哪些课程之后,考生可登录广东省自学考试管理系统(http://www.stegd.edu.cn/selfec/),从【考生报考】入口进行报考,凭准考证号报考当期考试并缴费。

在开展建立自学考试诚信报考档案试点的地市(广州、深圳、清远),考生违背《广东省自学考试诚信报考承诺书》,当期考试缺考2门课程或以上,将被认定为无故缺考,并记入考生诚信报考档案;在省考办组织的下一期自学考试中,在建立诚信报考档案试点的地市只能报考不超过2门课程,非试点地市仍可自由报考。考生应根据自身实际情况合理报考,诚信应考。
每个考生每次考试只能报考一次,且只能选择一个考区参加考试,在保存或修改报考信息时须进行短信验证,以确认是考生本人操作,报考时确认的联系手机和通信地址将作为各级自考办当次考试联系考生的重要渠道,考生务必认真核对,确保准确无误,因填写错误或填写他人手机号码导致的后果由考生承担。
考生在确认报考信息前,须认真核对选择的考区和报考课程是否正确。考区和报考课程一经考生确认,不得增加、删减、更改,确认报考后所交报考费一旦网上缴纳,不予退还。
考生缴费后务必再次登录自学考试管理系统,检查交费状态是否为“已缴费”,以此确认是否报考成功,如遇问题须及时与各市自考办联系,报考缴费截止后,不再接受考生缴费。
未曾提供电子相片的考生在报考前必须先提供指定规格的电子相片,或到地市考办指定报名点现场采集,新生在正式报名时已采集电子相片的,报考时不用提供。
1、报名报考过程如有疑问,可以联系省考办或地市考办。
http://www.5184.com/zikao/bidu/201706/43036.html
2、2020年广东省自学考试开考课程使用教材。
3、电脑端复制打开以下链接,可查2020年广东省全年各考期各专业开考课程考试时间安排
http://www.5184.com/zikao/skb/201910/46558.html
4、广东省高等教育自学考试报考网上缴费流程。
http://www.5184.com/zikao/baokao/201710/43872.html
6、违规处理
考试违规处理事先告知书和违规处理决定书将依据当次报考时考生确认绑定的联系手机和通信地址邮寄,考生须保持通讯畅通。

