虽然2023年高考才刚结束三个月左右,但2024年高考的脚步已经越来越近。
根据近几年的情况来看,广东艺术类术科统考基本都是在12月开考。以2023年艺术类术科统考为例,最早进行术科考试的类别为美术、书法、广播电视编导,均为2022年12月3日。此外,小车发现广州招考日历显示:2024年高考美术、广播电视编导术科统考时间为2023年12月(具体时间待定)👇
图源:广州招考
当然,2024年广东艺术类术科统考具体日程安排,则以届时广东省教育考试院公布为准,敬请期待。
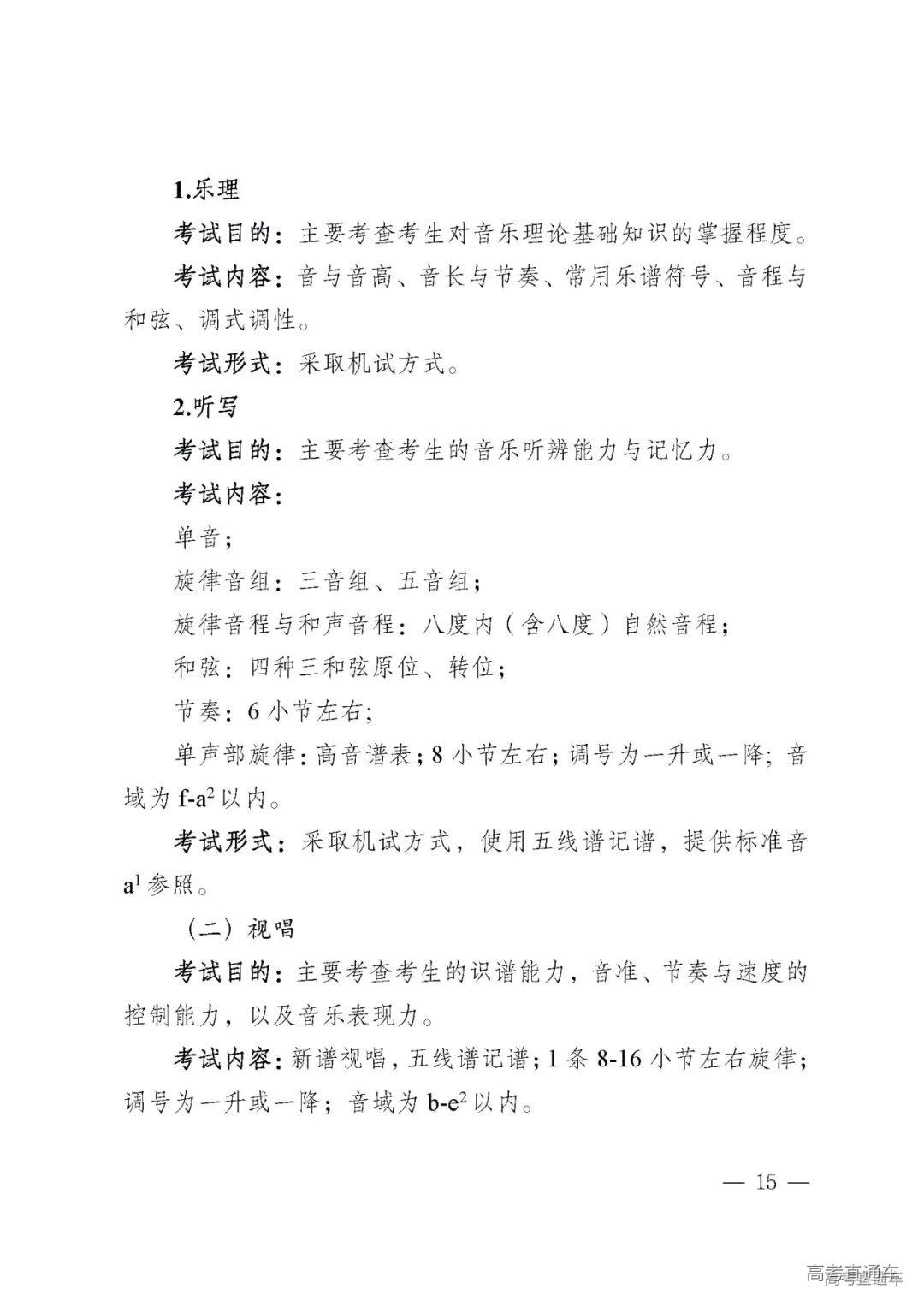
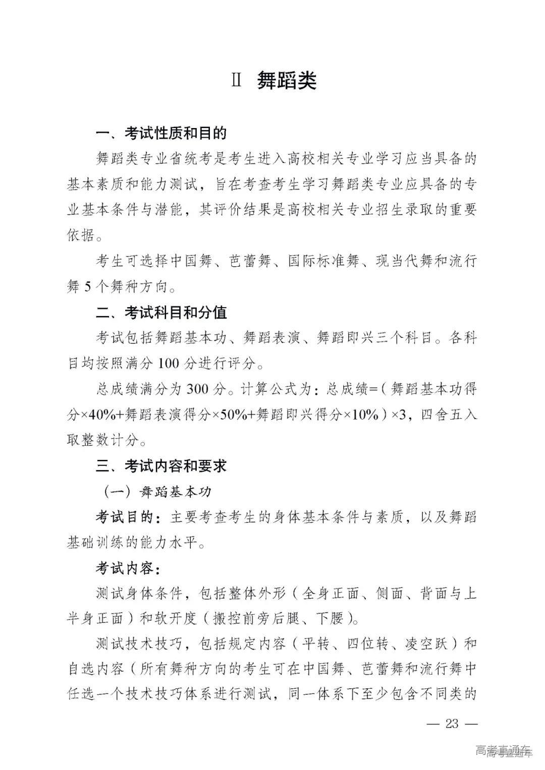
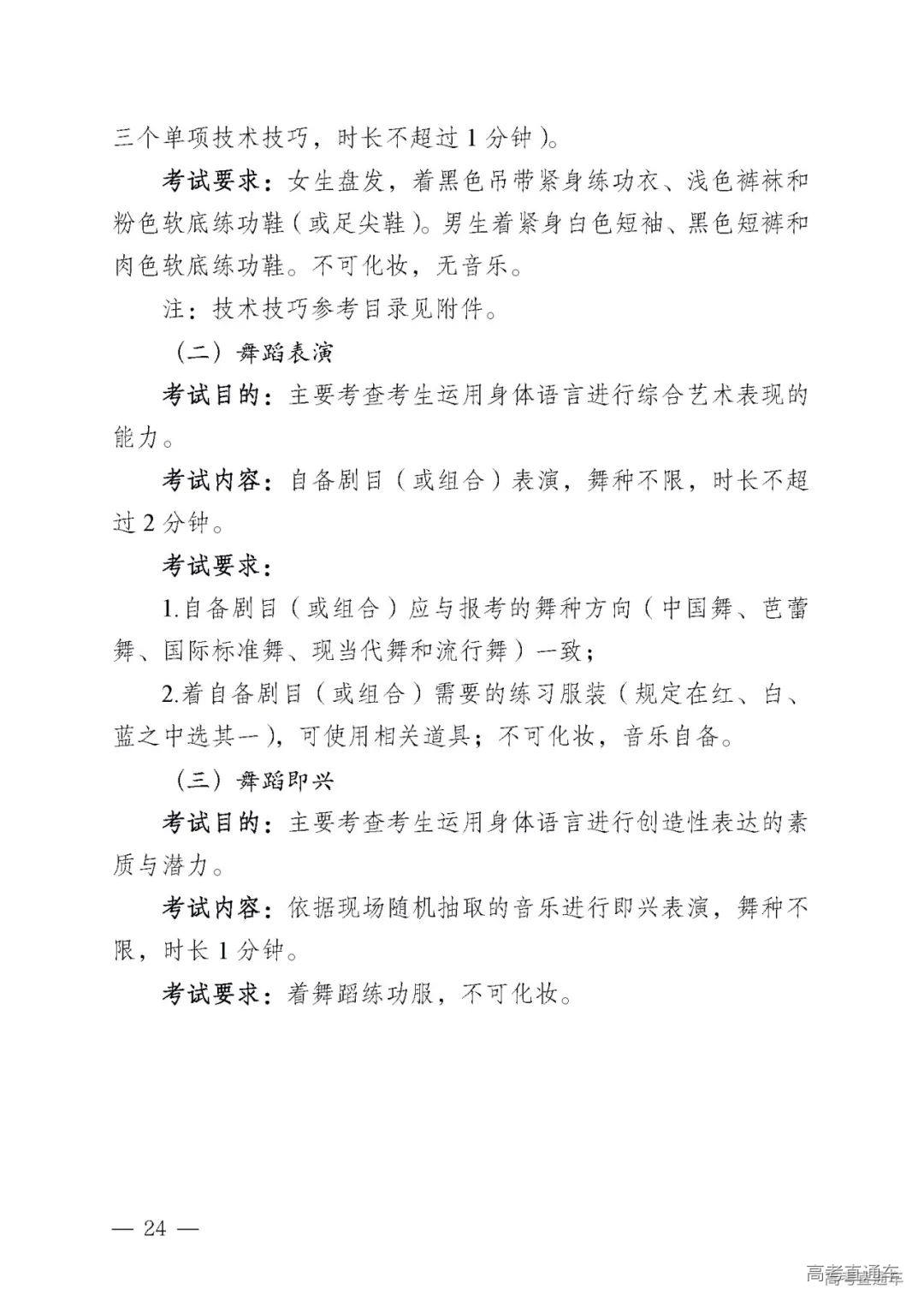
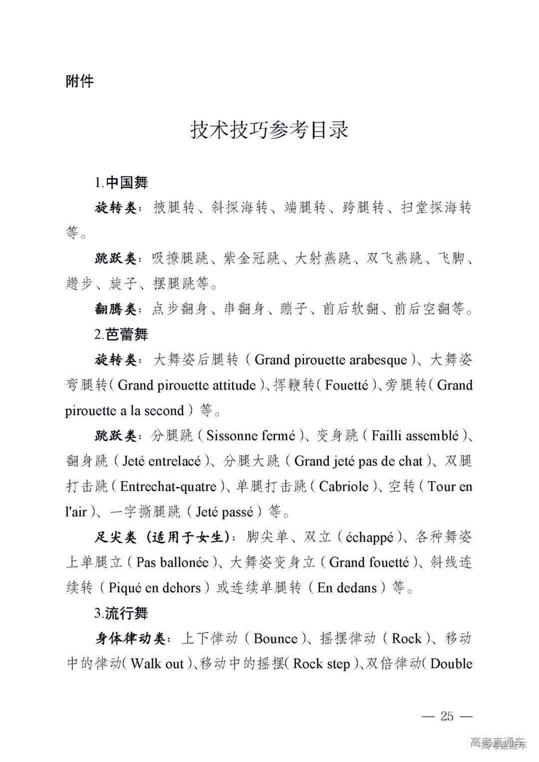
比考试时间更值得关注的,是2024年的官方考试说明也已经公布!无论是艺术类省统考的哪个科类,2024年艺术类考生的考试科目、考试具体要求都得参考官方的考试说明。小车也已经为大家整理好了,快来看看👇
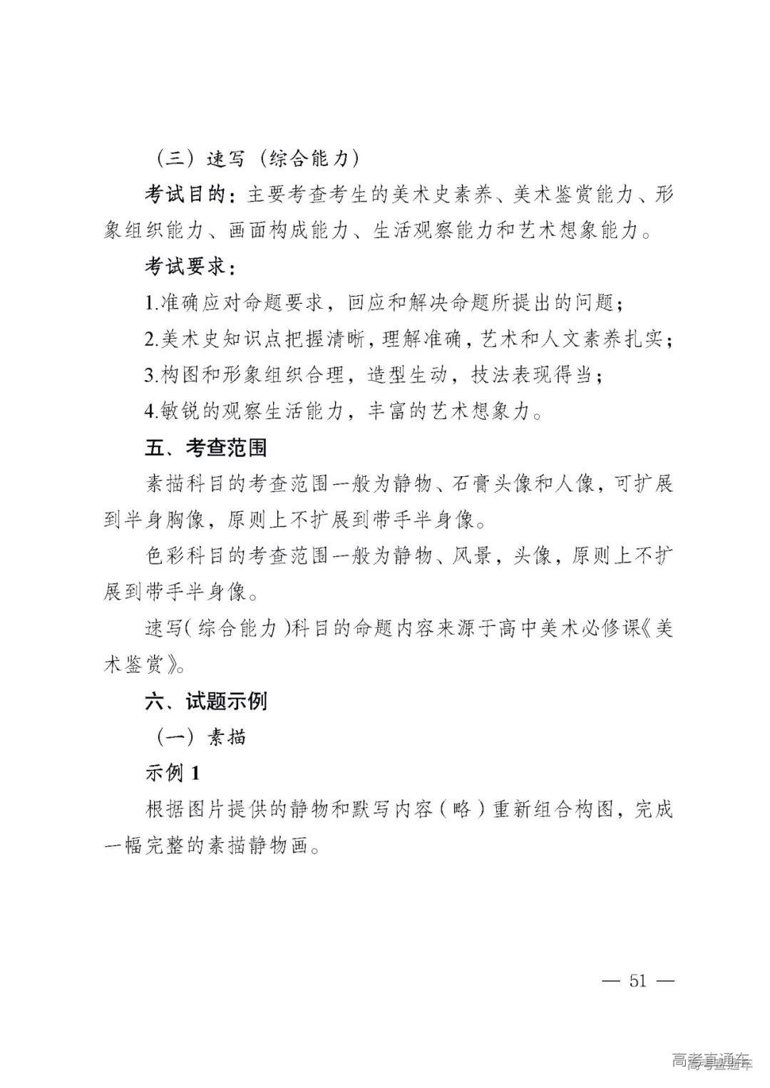
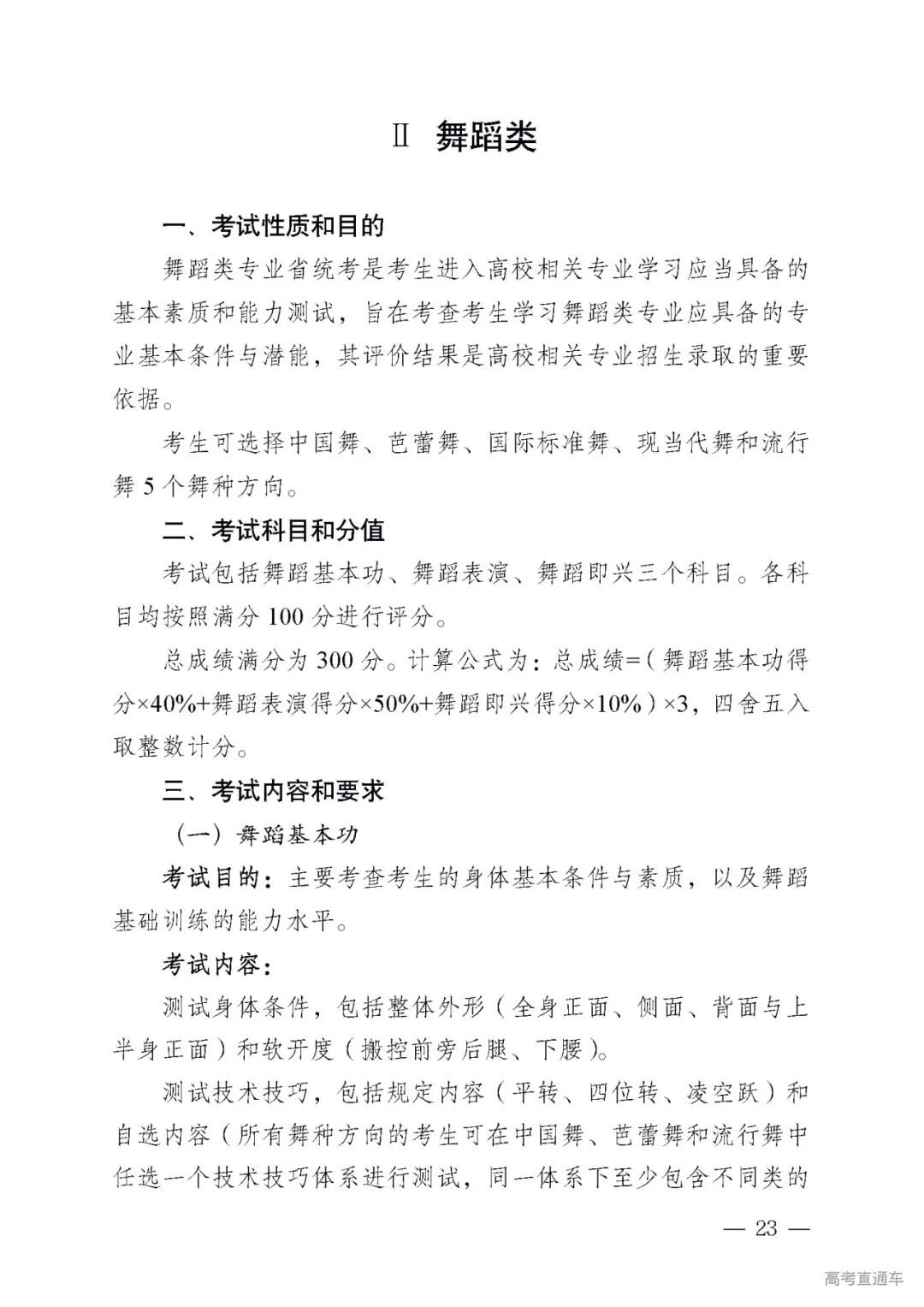
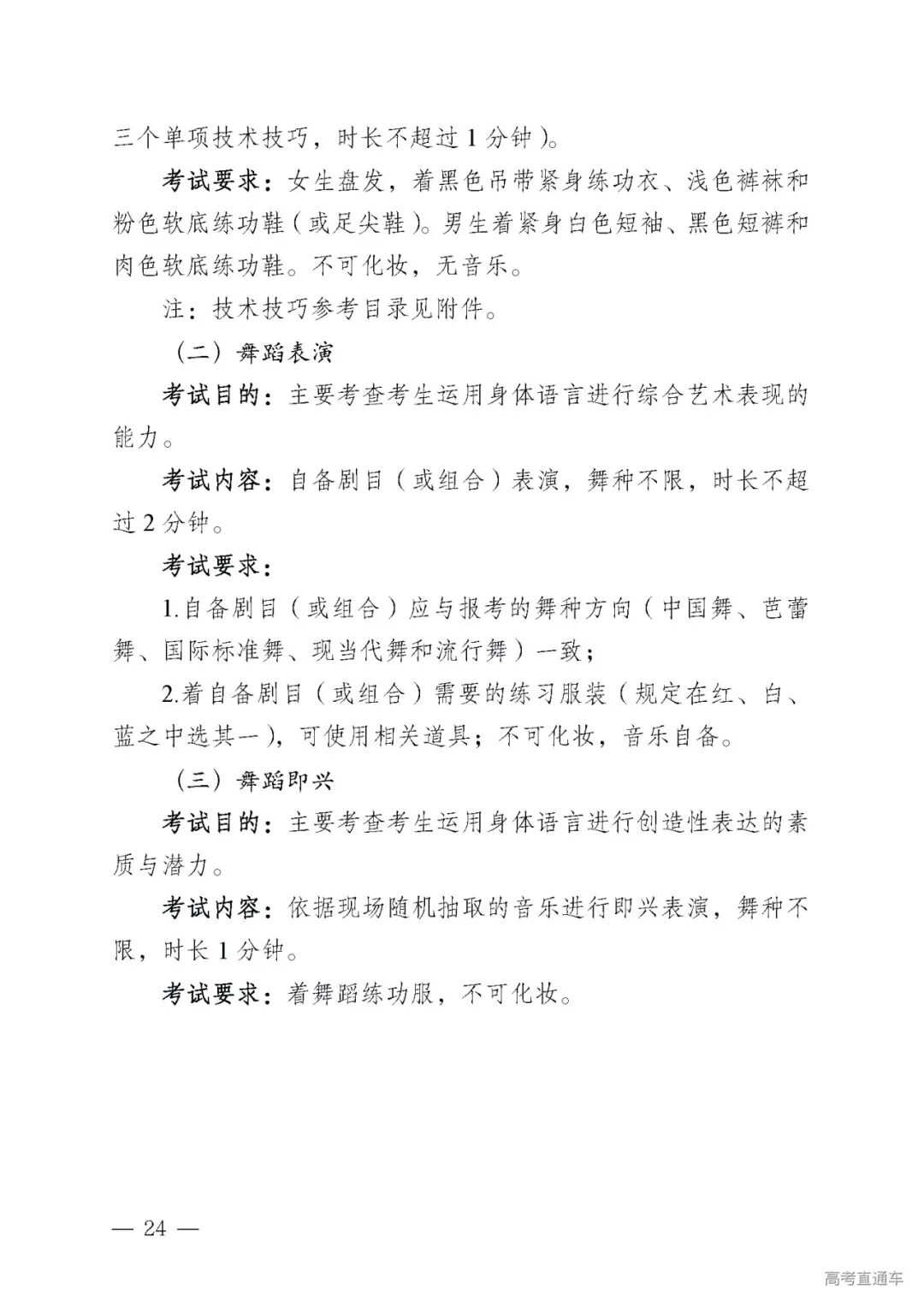
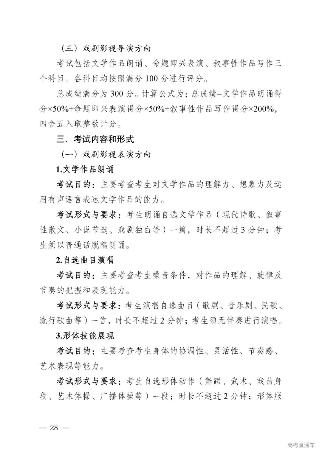
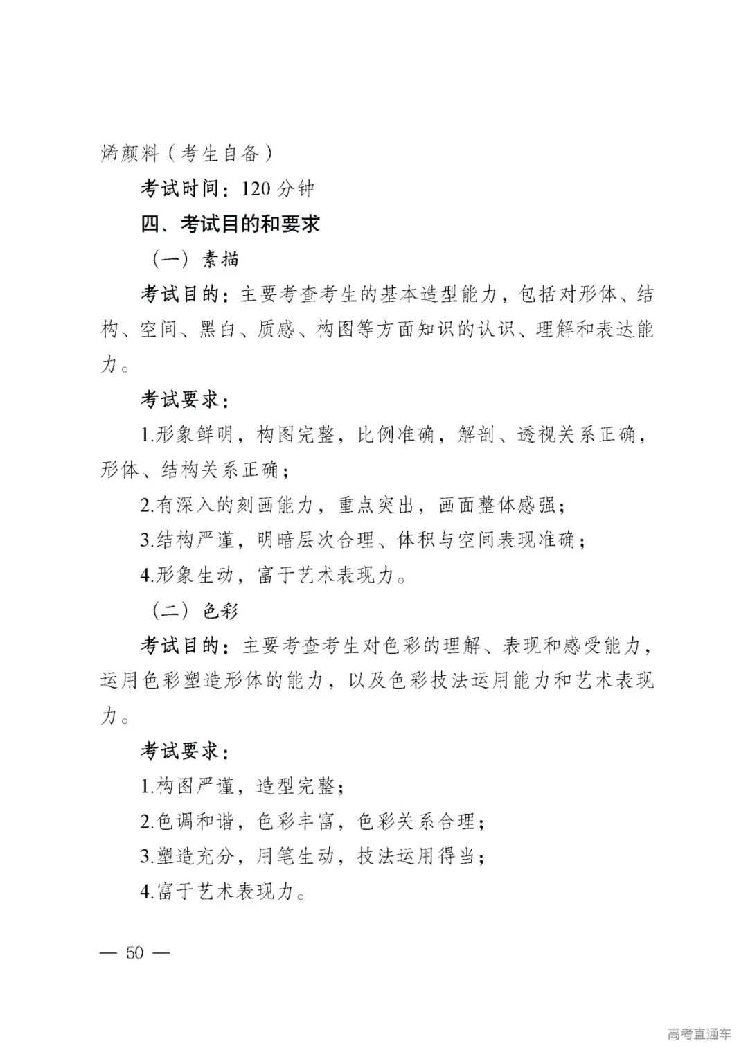
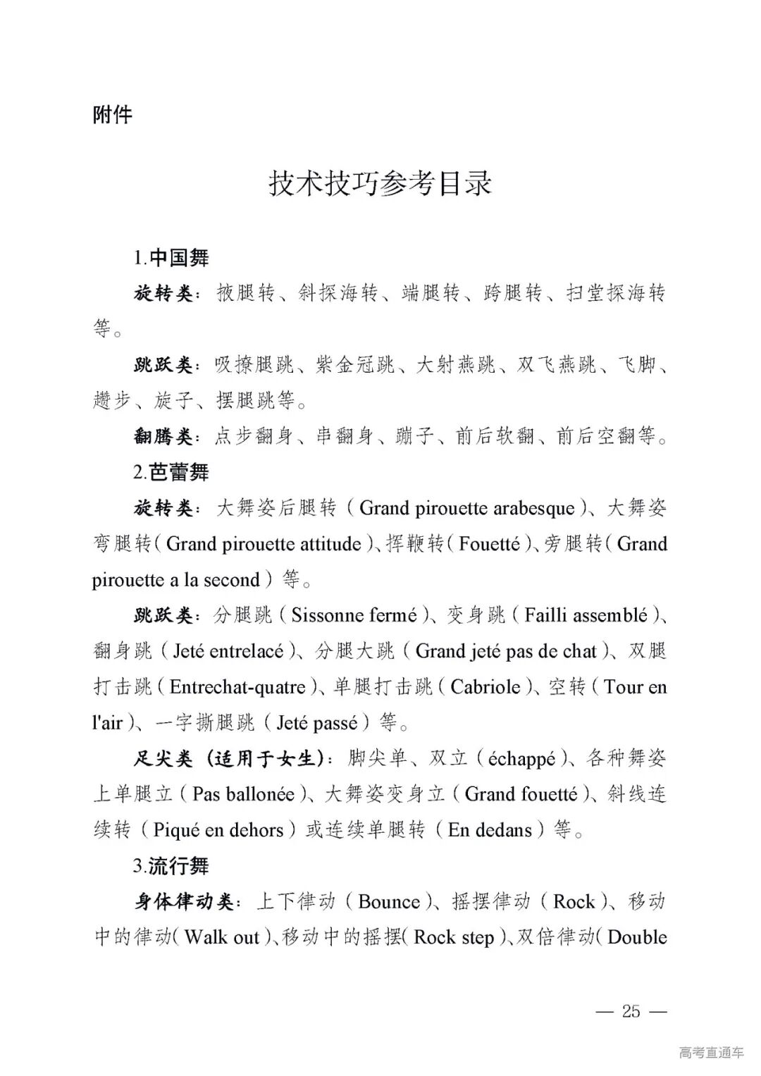
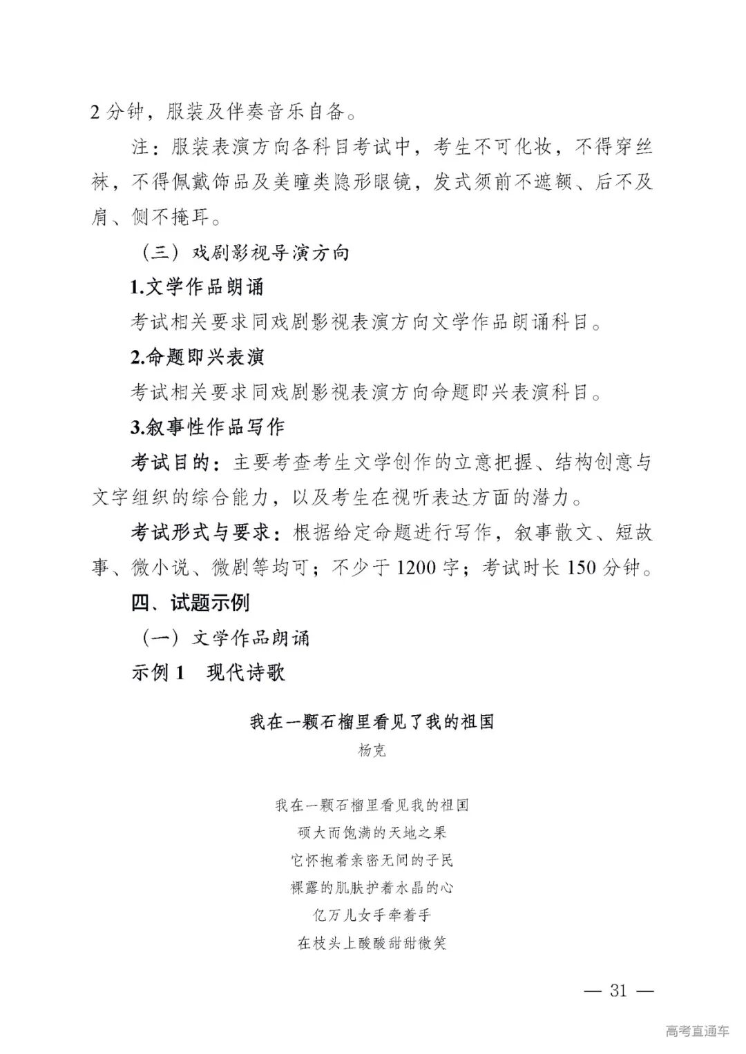
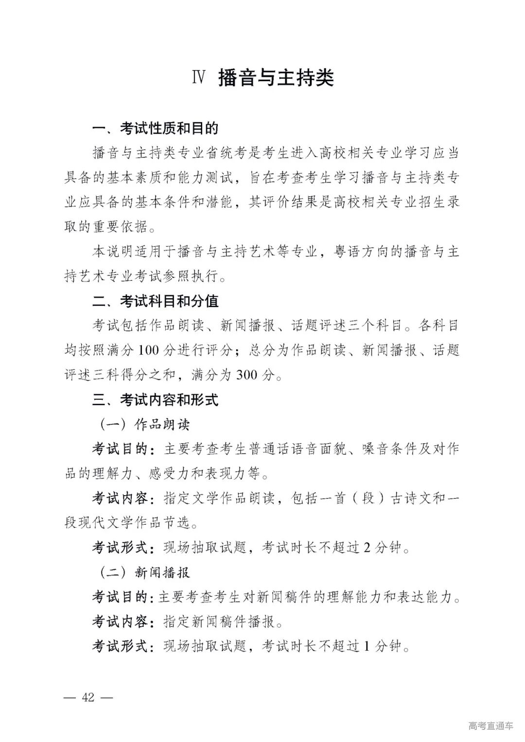
(上下滑动查看)
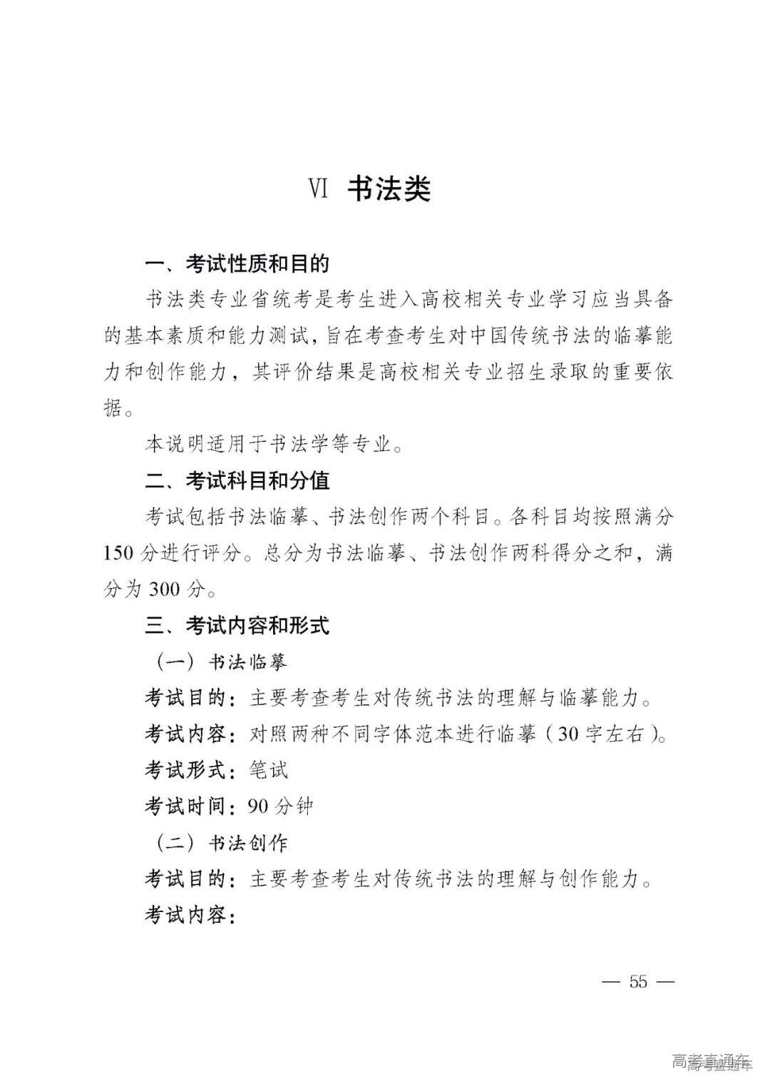
(上下滑动查看)
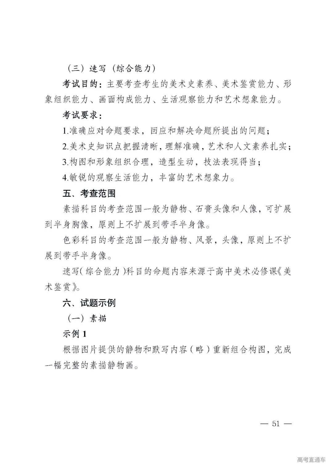
(上下滑动查看)
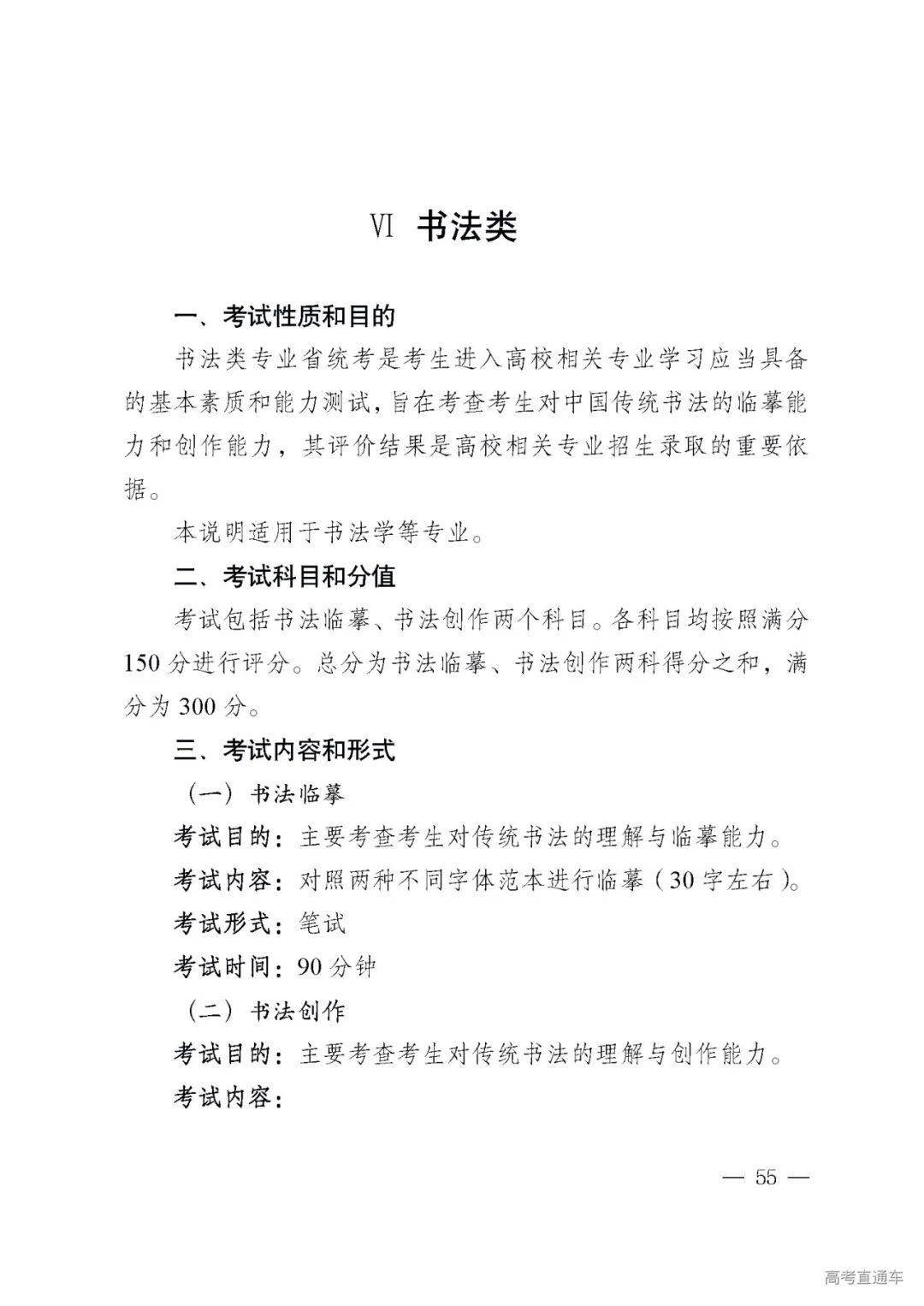
(上下滑动查看)
(上下滑动查看)
看完了各科类的考试说明,再来看看2024年艺考招生政策出现哪些新变化👇
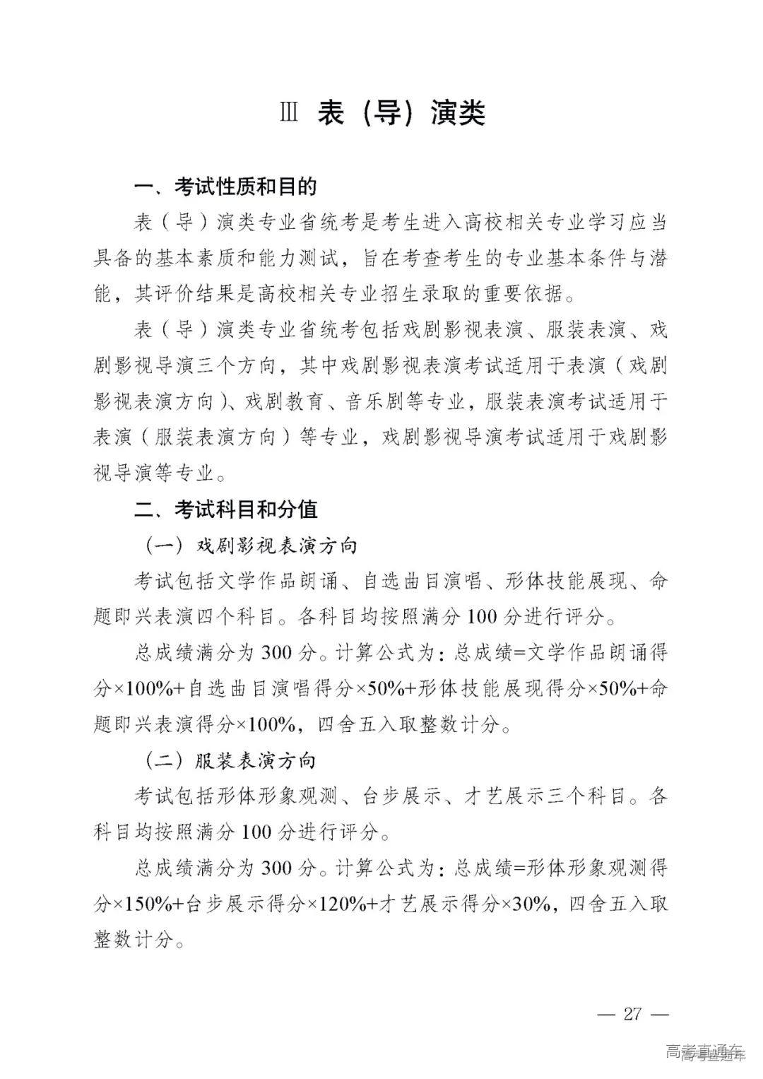
1.2024年基本实现艺术类专业省统考全覆盖。2024年,我省将开设音乐类、舞蹈类、表(导)演类、播音与主持类、美术与设计类、书法类共6类省统考,取消广播电视编导类统考。省统考相关艺术类专业见《广东省2024年普通高等学校艺术类本科招生专业与省统考科类对应关系一览表》。
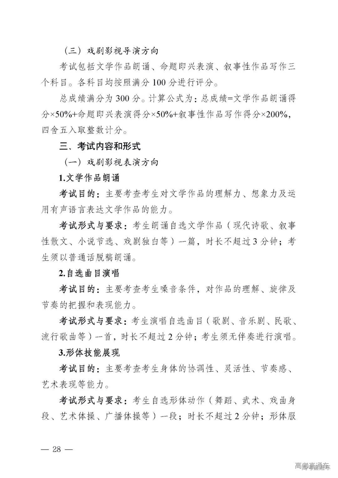
2.完善了省统考考试科目和内容,各专业类别制定了统一的考试说明。戏曲类专业考试招生录取办法由教育部另行规定。
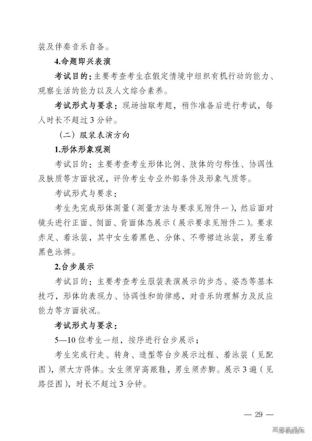
1.省统考已经覆盖的专业,原则上高校不再组织校考。少数专业特色鲜明、人才培养质量较高的艺术院校,对考生艺术天赋、专业技能或基本功有较高要求的高水平艺术类专业,可按程序申请在省统考基础上组织校考。对于出现违规招生情况的高校,将视情节严肃处理,直至停止校考资格。
2.严格控制校考考试规模。组织校考的高校要结合人才培养定位,加强与省统考的衔接,科学合理确定校考形式。要积极采取线上考试或使用省统考成绩进行初选等方式,严格控制现场校考人数,原则上现场考试规模不超过相关专业招生计划的6-8倍。
3.不再跨省设置校考考点。所有高校艺术类专业校考工作均在学校所在地组织。
从2024年起,艺术史论、艺术管理、非物质文化遗产保护、戏剧学、电影学、戏剧影视文学、广播电视编导、影视技术等高校艺术类本科专业(专科专业参照执行),不再组织专业能力考试,原则上安排在普通类招生,分首选科目(物理、历史),依据高考文化成绩,参考学生综合素质评价进行录取。
音乐类、舞蹈类、表(导)演类、美术与设计类、书法类专业的投档满分为750分,以普通高考文化课总分(含政策性加分)和省统考分数合成的总分排序情况投档,总分合成计算公式为:考生总分=文化课成绩×50%+省统考成绩×2.5×50%。
播音与主持类专业的投档满分为750分,以普通高考文化课总分(含政策性加分)和省统考分数合成的总分排序情况进行投档。总分合成计算公式为:考生总分=文化课成绩×60%+省统考成绩×2.5×40%。
对于2024届艺考生而言,新变化显然是需要一定时间去适应的;而对于2023届的艺考复读生而言,也同样是不小的挑战。
(上下滑动查看)
(上下滑动查看)
(上下滑动查看)
(上下滑动查看)
(上下滑动查看)
(上下滑动查看)
(上下滑动查看) (上下滑动查看) (上下滑动查看) (上下滑动查看) (上下滑动查看) (上下滑动查看)













































































