2022年普通高考报名工作继续实行考生自主网上报名、现场确认报名信息、报名资格审查的程序进行。

详见2022年天津市普通高等学校招生考试报名工作规定
网报时间:11月1日至11月10日。
方式:登录招考资讯网(www.zhaokao.net)进入天津市普通高考网上报名系统,根据要求和提示,录入报名信息,并保证各项信息的完整、真实、准确,提交报名信息后,考生要在规定日期前,通过“网上支付”缴纳高考考试费。
报名链接:http://111.160.75.143:9301/tjgk/login.jsp
首次登陆报名系统,考生点击“新用户注册”进入考生须知页面,注册前须下载《2022年天津高等学校招生网上报名系统操作手册》并按手册进行注册报名操作。
为帮助广大考生做好高考总复习和志愿填报工作,天津市教育招生考试院编写了高考系列图书。该系列图书将由天津人民出版社出版发行,目前正在进行编辑出版,委托当当网进行征订预售,其他网上销售均无正式出版物销售授权,请广大读者鉴别正版出版物权威销售渠道,规避风险,征订预售时间为2021年11月1日至12月12日。《2022年普通高校在津招生计划》经教育部下达后,由市高招办汇总,《招生计划》重新定价收取工本费,不再免费提供(后附征订通知)。
浏览完毕点击右下角“我遵守”,进入市高招办提示页面,如下图所示:
浏览完毕勾选“我已阅读以上说明”,点击“我已知晓”,进入注册信息页面,按照要求进行注册。
注册时请按照页面说明录入考生身份证号(两次录入,身份证号末位为X的需大写)、密码(密码须牢记)、确认密码、手机号码以及手机验证码,输入完成后,点击“注册”按钮。手机号码和身份证号码在注册完毕之后不可更改,注册过的手机号码和身份证号码不能二次注册。因手机号码与身份证号码在注册后自动绑定,手机号码须接收验证码消息。请考生使用常用手机号码进行注册,后续网上填报志愿时也须此手机号码接收验证码消息,高考录取结束前不要注销手机号码,切记!!!
确认注册类型正确,点击“确定”按钮,注册成功显示注册成功页面,如下图所示。考生即可登录系统,注册密码为考生登录密码,请妥善保存。
点击“去登陆”按钮后,系统自动跳转到登录页面。在登录页面输入身份证号、密码及验证码后,点击登录。
统考科目和高中学业水平等级考试科目均为必选项,所有考生均要报考(高中学业水平等级考试自选三门)。
进入报名系统后:完整、准确填写考生详细信息,考区选择河东区后,考生务必下载并仔细阅读河东区公告。
报名点:请选择“河东区考试中心”。
考生姓名(报名后不再更改姓名;根据教育部要求,姓名出现疑难字无法打印的,采用大写拼音替代,如“张SAN”)、性别、身份证号、外语语种、民族、政治面貌、毕业中学[注:A本市户籍,学籍校坐落在河东区的中专、中职、技校应届生(音院附中、中国北方曲艺学校除外)选择为XX学校;B往届高中阶段考生根据考生本人实际毕业类别,选择为“河东区往届XX生”; C同等学力考生根据本人实际情况,选择为“同等学力(外省初中毕业)”或“同等学力(本市初中毕业)”]、毕业类别、收件人、考生录取通知书邮寄地址、邮政编码、录取期间考生联系电话(最多可填写三个电话,录取结束前不能更改)等项内容:务必录入准确。
高中学业水平考试考籍号:不填
学 籍 号:不填。
科 类:普通类、艺术类、体育类(三选一)。报名科类一经确认不得更改。
考生类别:应届生选择“城镇应届”;往届考生选择“城镇往届”;同等学力考生须选择“高中阶段同等学力”,学业水平合格性考试必须选择参加。
户口类型:选择本市常住户口或本市蓝印户口。
户口所属街道派出所:河东区XXX派出所。
户籍所在地住址:必须按考生本人户口本首页详细地址填写。
直系亲属和本人简历:均为必填项,认真填写,没有填“无”。
选报信息:
1.报考本科批及以上批次高校英语专业或有口试要求专业的考生,须参加全市统一组织的英语口语测试,其他考生无需报考。
2.艺术类市级统考
美术学与设计学类、戏剧与影视学类、舞蹈学类(非体育舞蹈专业)、舞蹈学类(体育舞蹈专业)、音乐类(声乐)专业、音乐类(器乐)专业和播音与主持艺术专业的艺术类考生及体育类考生必须在选报信息中选择自己需要参加的专业考试类别。各类市级统考考试大纲见招考资讯网(www.zhaokao.net)普通高考专栏。
各类市级统考考试安排及要求请查阅天津市河东区考试中心微信公众号于10月26日推送的相关信息。
注:根据教育部文件规定,从2021年起,戏剧与影视学类本科专业高考文化课录取控制分数线,不低于我市普通本科批次(含A、B阶段)录取控制分数线。
报考舞蹈学类(非体育舞蹈专业)的考生,在现场确认时,还需提供专业考试所需舞蹈作品的伴奏音乐(MP3格式);音乐类(声乐)专业、音乐类(器乐)专业的考生如需伴奏音乐,也需要确认时提供MP3格式的伴奏音乐。
我市艺术类市级统考未涉及到的专业,由高校组织专业校考。美术与设计学类市级统考涉及到的专业,高校(不含经教育部批准的部分独立设置的本科艺术院校和部分艺术类本科专业参照执行的少数高校)不再组织校考,录取时均应直接使用市级统考成绩;其他艺术类市级统考涉及到的专业,高校本科专业录取时可直接使用市级统考成绩,也可在市级统考成绩合格考生范围内组织专业校考。
考生如需了解拟报考学校的专业考试时间和要求,可登录教育部“阳光高考”信息平台、拟报考学校的官方网站查询或直接向报考学校咨询。
3.选报体育类专业考试的考生须填报体育专项考试项目,包括田径、游泳、球类、跆拳道、武术、健美操等20个专项。
当所有填报信息确认无误后,点击“保存信息”,弹出保存信息成功对话框,同时考生会收到保存本人报名信息的短信。
点击“确定”,网页显示信息确认情况。信息确认页面下方有“修改信息”和“网页支付”按钮,可完成修改考生信息和网页支付操作。
普通高考信息确认页面如图所示:
考生可查看报名信息及时修改信息,确认支付信息无误后,点击“去支付”按钮,页面跳转到“天津市教育招生缴费系统”,检查支付金额以及姓名无误后,选择“银行网银缴费”或者“扫码缴费”渠道进行交费,点击【全额支付】按钮,如下图:
选择“银行网银缴费”,页面跳转如下图:
选择“扫码支付”,使用支付宝或微信扫描二维码进行支付。
考生进入银行交费界面,根据不同银行操作提示分别进行交费操作。等待银行处理,显示支付成功后返回报名系统,支付页面显示已支付,缴费成功,如下图所示:
考生支付成功后才能进行现场确认;因本人原因不能参加考试的,已进行网上支付的考试费用不予退还。考生如果已经付款成功,系统没有更新支付状态,请稍后登录系统查看,不要重复支付。
考生提交报名信息后,考生要在规定日期前,通过“网上支付”缴纳考试费,并妥善保存好网上报名序号,并须在规定时间进行现场确认报名信息,否则报名无效。
(一)本市户籍、学籍校坐落在河东区的中专、中职、技校(音院附中、中国北方曲艺学校除外)应届毕业生需在网报阶段的工作时间致电区考试中心进行报备,报备后方能进行网报。
(二)往届毕业生(非同等学力)现场确认所带材料:
持有本市正式常住户口的往届毕业生现场确认所带材料:
1.户口簿、二代身份证原件;
2.高中阶段毕业证书(不含成人教育)原件;
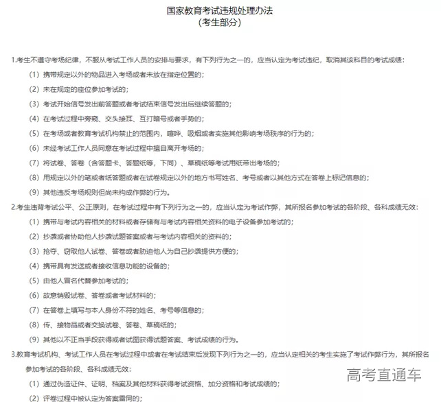
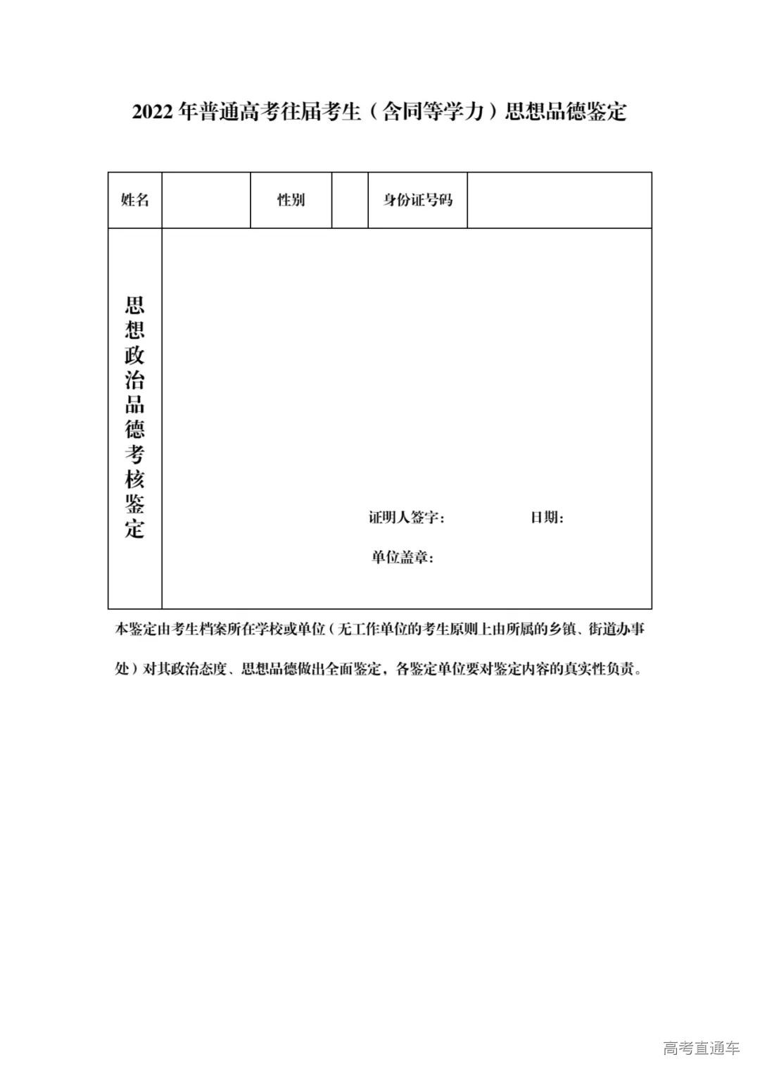
3.所在学校或单位(无工作单位的考生由所属的乡镇、街道办事处)出具的思想品德考核鉴定(盖章、证明人签字),表样见附件;普通高校已退学(含已报到)的考生还需携带普通高校出具的退学证明原件。
持有我市蓝印户口的往届毕业生(必须是2021年及其以前在我市参加过普通高考的)现场确认所带材料:
1.2021年及其以前参加我市普通高考的准考证或高考成绩单的原件;
2.原户口簿、蓝印户口簿、考生本人和蓝印户主及蓝印户主配偶二代身份证的原件;
注:蓝印户口转我市正式户口正在办理当中的,须公安部门出具证明。
3.城市建设增容费收据原件(如丢失,须到交款银行补办);
4.普通高中毕业证书原件;
5.所在学校或单位(无工作单位的考生由所属的乡镇、街道办事处)出具的思想品德考核意见(盖章、负责人签字),表样见附件;普通高校已退学(含已报到)的考生还需携带普通高校出具的退学证明原件。
(三)同等学力考生现场确认所带材料:
1.户口簿、二代身份证原件;
2.初中毕业证书原件;
3.我市统一组织的9门普通高中学业水平合格性考试成绩合格证原件(学业水平考试后补交,若未通过考试,则高考报名无效);
4.所在学校或单位(无工作单位的考生由所属的乡镇、街道办事处)出具的思想品德考核意见(盖章、负责人签字),表样见附件。
(四)现场确认时间:
2021年11月12日,上午8:30—11:30,下午13:30—16:30;
2021年11月15日,上午8:30—11:30。
1.按市招办规定,高考报名工作按属地原则进行,河东区考试中心只负责接待户口在河东区的考生及学籍校坐落在河东区的中专、中职、技校应届生(音院附中、中国北方曲艺学校除外),在职工作单位在河东区的考生报名及现场确认。
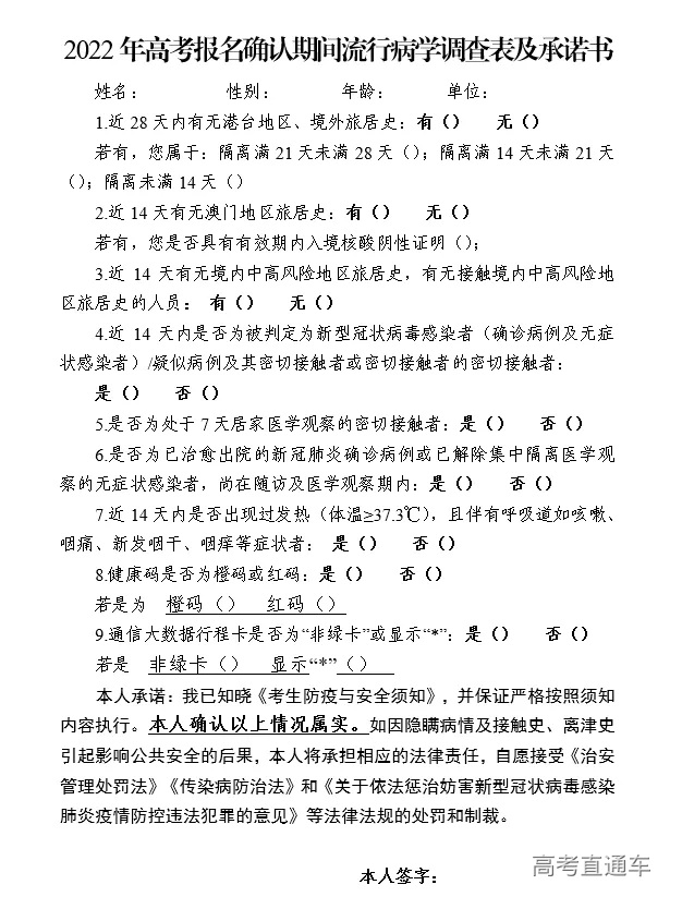
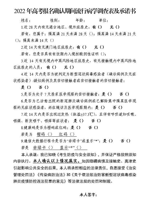
2.请考生务必按上述时间到河东区考试中心履行现场确认手续,逾期不再办理。现场确认时需进行电子摄像,考生本人必须到场,根据天津市疫情防控常态化相关要求,中高风险地区及其所在县(市、区、旗,直辖市为所在区)返津人员,要按照我市现行管理政策,经核酸检测阴性并准许自由流动后,方可进行现场确认。中高风险所在地级市返津人员,须持48小时内核酸阴性证明或出示包含核酸检测阴性信息的健康码“绿码”,方可进行现场确认。进行现场确认时,考生须按照报名单位的要求,主动出示“天津健康码”和“通信行程卡”,自行下载填写文末所附的《流行病学调查表及承诺书》,并进行体温测量。考生及相关工作人员在报名前14 天内尽量不要离津,做好必要的个人卫生和安全防护。如疫情发生变化或防控要求有所调整,以最新通知要求为准。
3.报考运动训练、武术与民族传统体育专业的单招考生填报考生基本信息处是否单招考生中选择“是”,单招类型中选择体育单招;如兼报普通高考是否单招考生中选择“否”。
4.河东区考试中心地址:河东区八纬路与大直沽西路交口田庄大街28/4号楼旁。
咨询电话:022-24136312(正常工作日每天上午8:30-11:30,下午13:30-16:30)。
河东区考试中心
2021.10.30
































