关于印发《东莞市初中学业水平考试体育与健康科目考试实施方案(2025年修订)》的通知
各园区、镇(街道)教育管理中心,各中学:
为深入贯彻落实新时代党的教育方针,加快教育综合改革,促进学生身心健康发展,我局制定了《东莞市初中学业水平考试体育与健康科目考试实施方案(2025年修订)》,现印发给你们,请认真贯彻执行。
东莞市教育局
2025年11月28日
东莞市初中学业水平考试体育与健康科目考试实施方案(2025年修订)
为深入贯彻落实新时代党的教育方针,加快教育综合改革,认真落实立德树人根本任务,牢固树立健康第一的教育理念,充分发挥考试评价在育人方面的积极导向作用,切实促进学生身心健康发展、助力学生拥有强健体魄,依据《东莞市全面加强和改进新时代中小学校体育工作实施方案》《东莞市教育局关于印发<深化高中阶段学校考试招生制度改革的实施意见>的通知》(东教育规〔2025〕6号)等相关文件的工作部署与要求,特制定《东莞市初中学业水平考试体育与健康科目考试实施方案(2025年修订)》。
一、2026年、2027年考试内容及成绩评定
2026年、2027年我市体育中考(对象范围:2023年、2024年入读初一的学生)由《国家学生体质健康标准》测试和现场考试两个部分组成,计入初中学业水平考试成绩的总分为60分,其中《国家学生体质健康标准》测试占比10%,总分折合为6分;现场考试占比90%,总分折合为54分。
(一)《国家学生体质健康标准》测试
采用《国家学生体质健康标准》初中学生测试项目。具体分数评定要求如下:
1. 普通考生《国家学生体质健康标准》测试成绩根据学生在初中阶段三个学年参加《国家学生体质健康标准》测试的结果进行计算,占比分别为初一年级30%,初二年级30%,初三年级40%。按照10分的原始成绩计算,初中一、二年级,在规定时间内完成测试达到及格标准的每学年得3分,未达到及格标准的学生得1分,未按要求在规定时间内完成测试的学生得0分;初中三年级,在规定时间内完成测试达到及格标准的得4分,未达到及格标准的学生得2分,未按要求在规定时间内完成测试的学生得0分;每学年成绩折合规则为:实际成绩×0.6分。
2. 因身体健康问题或患有其他不适合剧烈运动疾病办理免修体育与健康实践课手续的学生(必须出具初中阶段免执行《国家学生体质健康标准》的手续表)得8分,三年成绩折合为8×0.6,即4.8分。
3. 因残疾丧失运动能力的学生,应当凭《中华人民共和国残疾人证》办理免修体育与健康实践课手续(并存入学生档案),该生《国家学生体质健康标准》测试成绩按照每学年满分记录;无残疾证而办理免修体育与健康实践课手续的学生,其《国家学生体质健康标准》测试成绩均按照上述第2点情形处理;鼓励残疾学生在专业指导下进行力所能及的日常体育锻炼。
4. 《国家学生体质健康标准》测试成绩,由各学校在中考报名期间统一公示;待公示完成后,各学校需将成绩提交至园区、镇(街道)教育管理中心审核,审核通过后统一上报。若在审核或上报环节中发现存在数据不匹配、虚报乱报等问题,将严肃追究相关学校主要领导责任。
5. 各园区、镇(街道)教育管理行政部门和市直属初中学校要按规定落实测试场地、设施设备和器材,确保满足测试工作需要和测试安全。有条件的学校,积极开展标准化考点建设,探索采用智能设备辅助测试的方式,不断改善学生体质健康测试条件。
(二)现场考试
现场考试包括必考、体能素质、选考三类考试项目。普通考生参加现场考试,考试时按一类评分标准评价赋分。现场考试成绩为以上三类项目成绩的平均分,满分为100分。必考、体能素质、选考单项满分均为120分,三项成绩可互补,平均分超过100分的按100分计,平均分不超过100分的按实际得分进行折算。现场考试各单项成绩保留原始成绩,平均分“四舍五入”保留两位小数。现场考试成绩折合后计入初中学业水平考试分数,折合分数=现场考试成绩/100×54分。
1.必考项目
(1)1000米(男生)、800米(女生),
(2)100米游泳。
考生从上述考试项目中选择一项考试。
2.体能素质
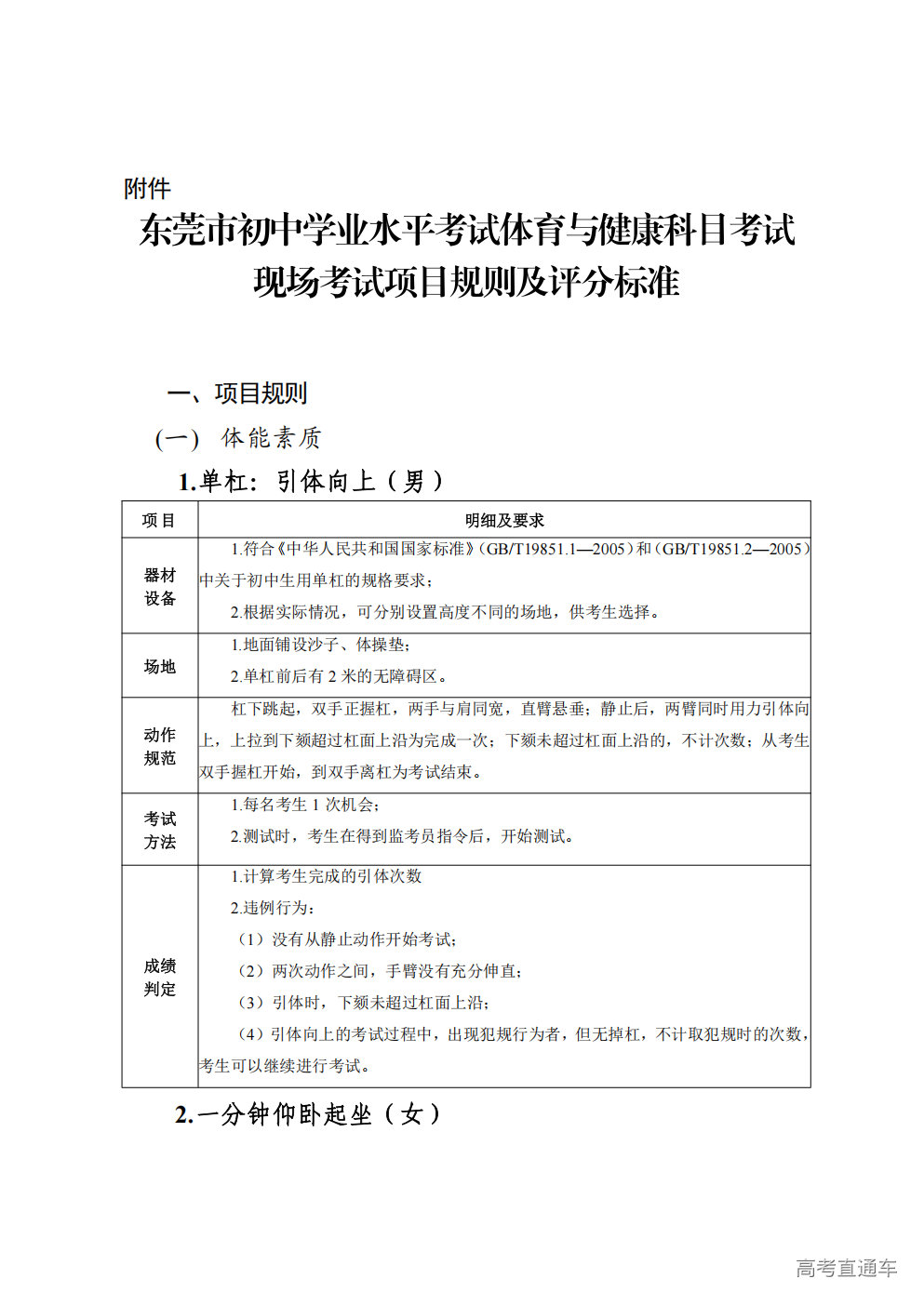
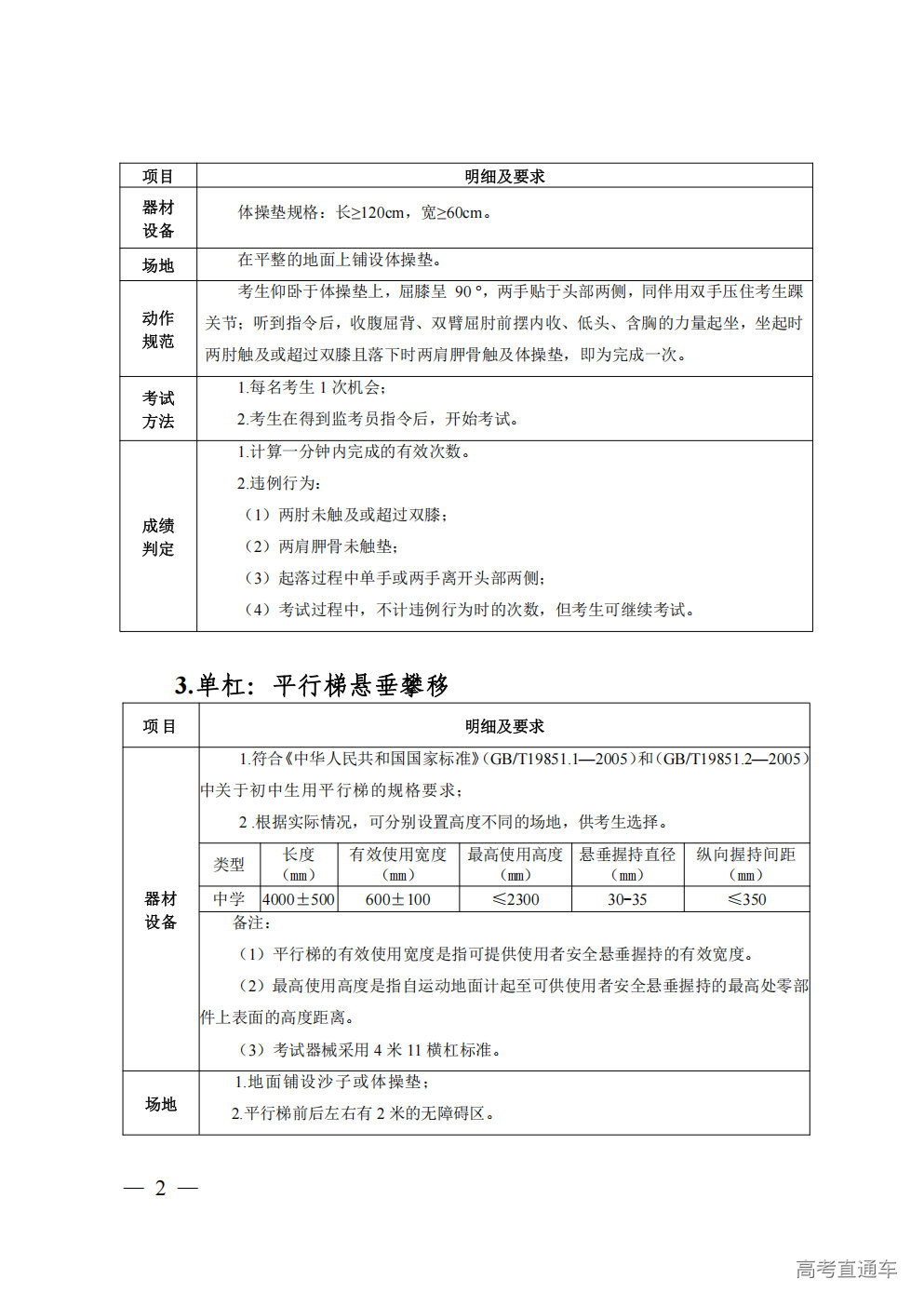
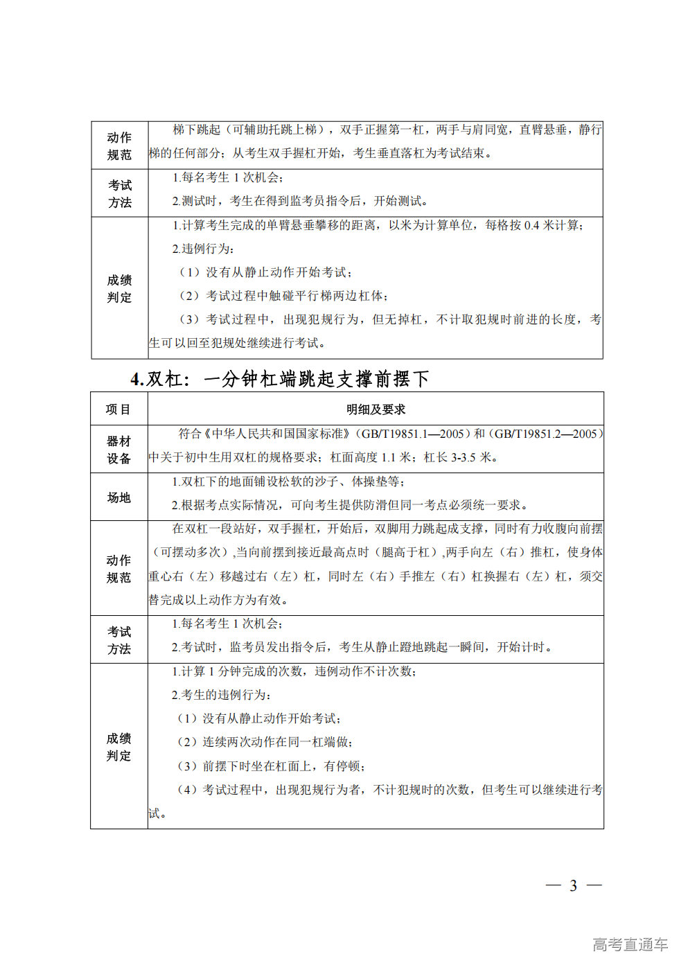
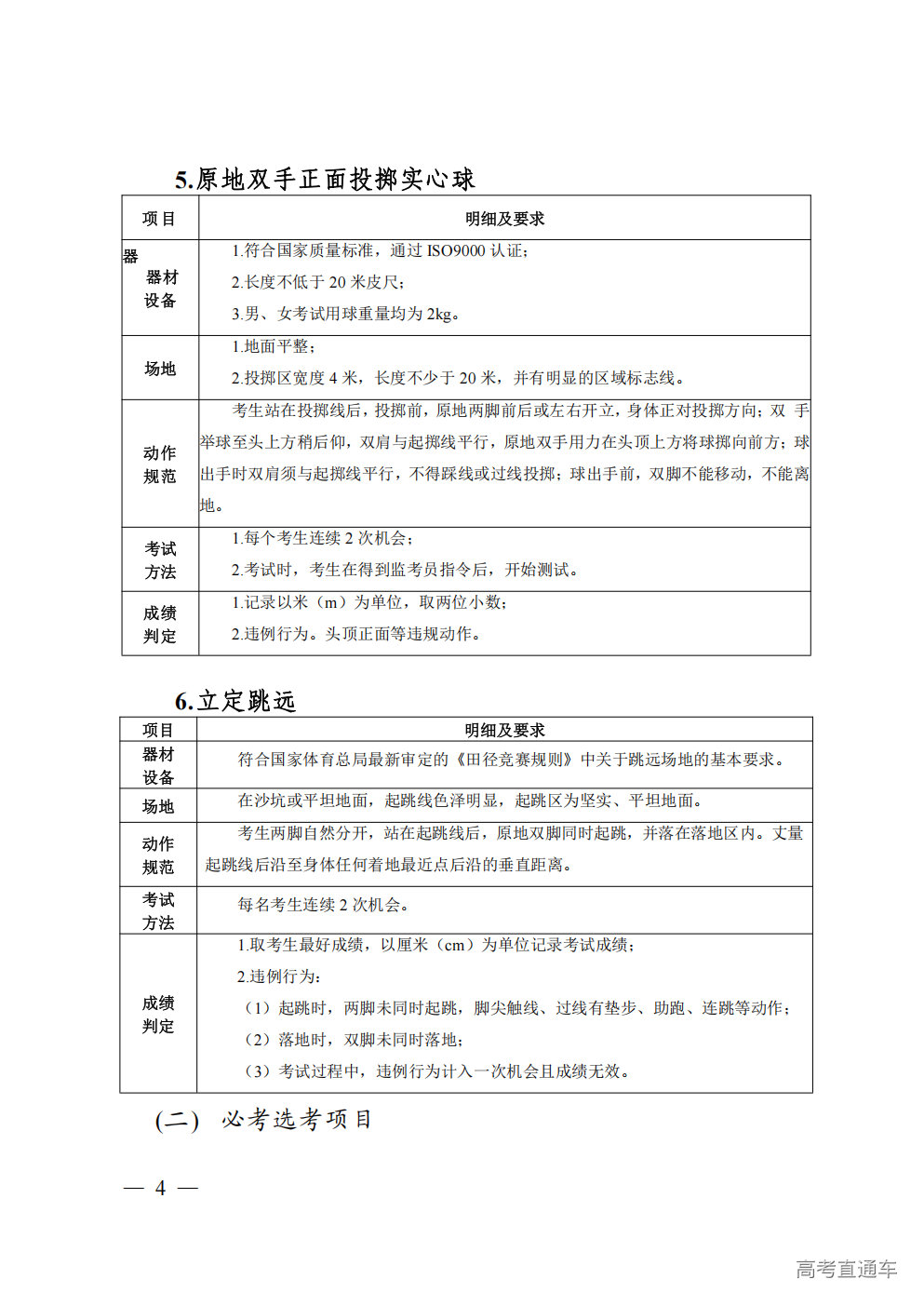
男生项目为:引体向上、原地双手正面投掷实心球、平行梯悬垂攀移、一分钟双杠杠端跳起支撑前摆下、立定跳远。
考生从上述考试项目中选择一项考试。
女生项目为:1分钟仰卧起坐、原地双手正面投掷实心球、
平行梯悬垂攀移、一分钟双杠杠端跳起支撑前摆下、立定跳远。
考生从上述考试项目中选择一项考试。
3.选考项目
(1)篮球运动能力:运球绕杆—投篮—运球至折返点—运球绕杆—投篮—传球至目标圈—加速跑至终点。
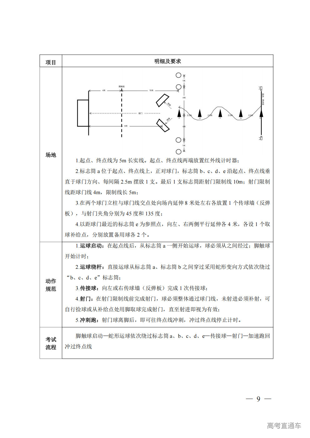
(2)足球运动能力:运球绕杆—传接球—射门—加速跑至终点。
(3)排球运动能力:发球—自抛垫球、传球、扣球—拦网—加速跑至终点。
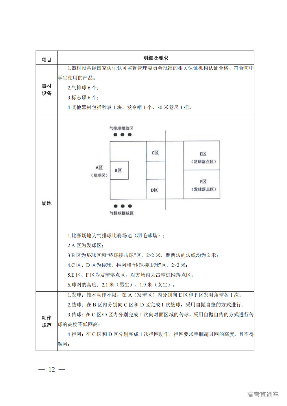
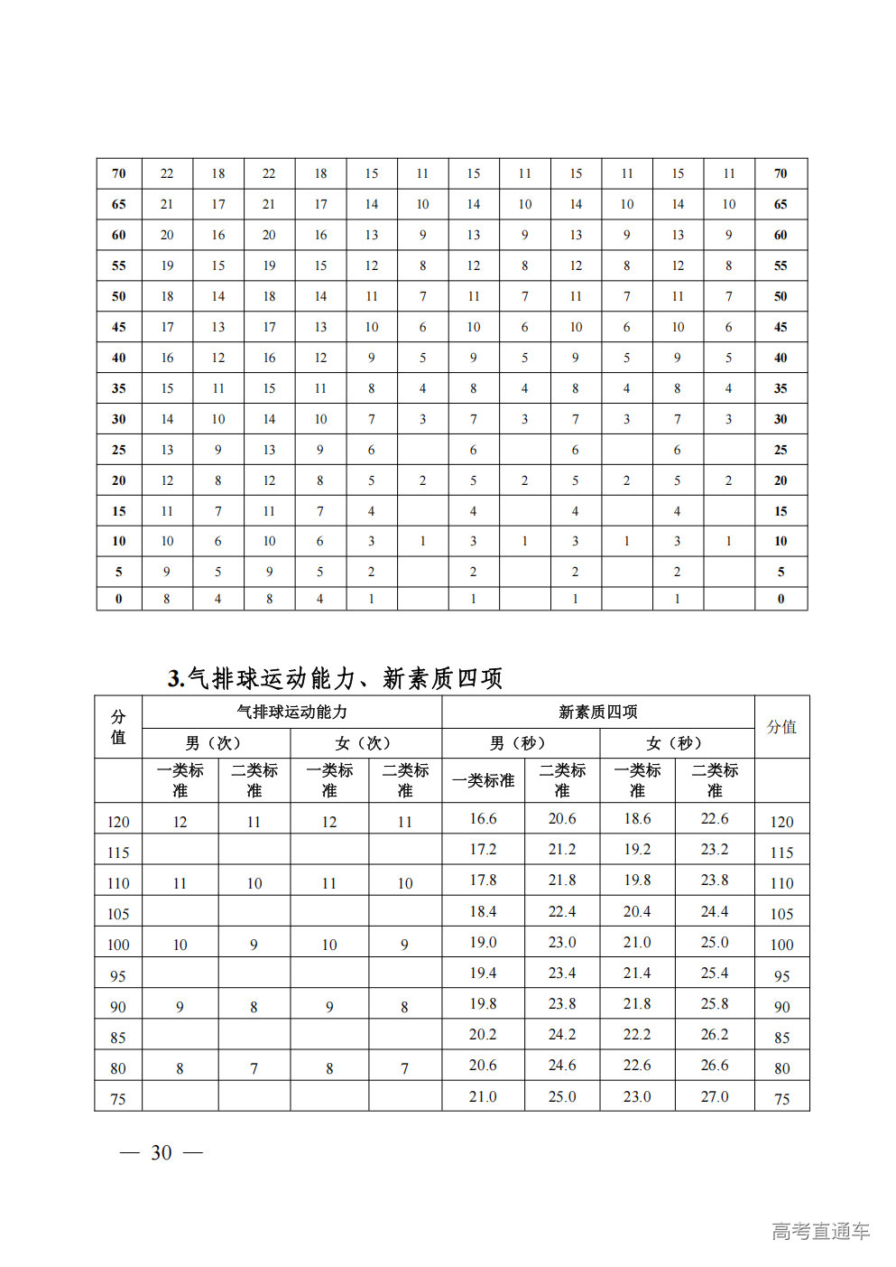
(4)气排球运动能力:拦网—传球—传球接击球—垫球—垫球接击球—发球。
(5)素质四项:连续完成俯卧撑8次<男>、6次<女>—跳跃5个障碍—连续前滚翻<2次>—30米跑。
(6)十字障碍跑。
(7)三角蛇形跑。
(8)60米跨栏。
(9)上步三级跳远。
考生从上述考试项目中选择一项考试。
二、2028年及以后考试内容和成绩评定
2028年及以后我市体育中考(对象范围:2025年及以后年度入读初一的学生)由《国家学生体质健康标准》测试和现场考试两个部分组成,计入初中学业水平考试成绩的总分为60分,其中《国家学生体质健康标准》测试占比50%,总分折合为30分,初一、初二、初三的测试结果各占10分;现场考试占比50%,总分折合为30分。
(一)《国家学生体质健康标准》测试
采用《国家学生体质健康标准》初中学生测试项目。具体分数评定要求如下:
1.普通考生《国家学生体质健康标准》测试成绩根据学生在初中阶段三个学年参加《国家学生体质健康标准》测试的结果进行计算。每学年在规定时间内完成测试达到及格标准(60分)的学生每学年得满分10分;未达到及格标准的学生按实际成绩折合得分,每学年成绩折合规则为:实际成绩/60×10分;未按要求在规定时间内完成测试的学生得0 分。
2. 因身体健康问题或患有其他不适合剧烈运动疾病办理免修体育与健康实践课手续的学生(必须出具初中阶段免执行《国家学生体质健康标准》的手续表),每学年得8分。
3.因残疾丧失运动能力的学生,应当凭《中华人民共和国残疾人证》办理免修体育与健康实践课手续(并存入学生档案),该生《国家学生体质健康标准》测试成绩按照每学年满分10分记录;无残疾证而办理免修体育与健康实践课手续的学生,其《国家学生体质健康标准》测试成绩均按照上述第2点情形处理;鼓励残疾学生在专业指导下进行力所能及的日常体育锻炼。
4.《国家学生体质健康标准》测试成绩,由各学校在校内统一公示;待公示完成后,各学校需将成绩提交至园区、镇(街道)教育管理中心审核,审核通过后统一上报。若在审核或上报环节中发现存在数据不匹配、虚报乱报等问题,将严肃追究相关学校主要领导责任。
5. 各园区、镇(街道)教育管理行政部门和市直属初中学校要按规定落实测试场地、设施设备和器材,确保满足测试工作需要和测试安全。有条件的学校,积极开展标准化考点建设,探索采用智能设备辅助测试的方式,不断改善学生体质健康测试条件。
(二)现场考试
现场考试包括必考、体能素质、选考三类考试项目。普通考生参加现场考试,考试时按一类评分标准评价赋分。现场考试成绩为以上三类项目成绩的平均分,满分为100分。必考、体能素质、选考单项满分均为120分,三项成绩可互补,平均分超过100分的按100分计,平均分不超过100分的按实际得分进行折算。现场考试各单项成绩保留原始成绩,平均分“四舍五入”保留两位小数。现场考试成绩折合后计入初中学业水平考试分数,折合分数=现场考试成绩/100×30分。
1.必考项目
(1)1000米(男生)、800米(女生),
(2)100米游泳。
考生从上述考试项目中选择一项考试。
2.体能素质
男生项目为:引体向上、原地双手正面投掷实心球、一分钟双杠杠端跳起支撑前摆下、立定跳远。
考生从上述考试项目中选择一项考试。
女生项目为:1分钟仰卧起坐、原地双手正面投掷实心球、一分钟双杠杠端跳起支撑前摆下、立定跳远。
考生从上述考试项目中选择一项考试。
3.选考项目
(1)篮球运动能力:运球绕杆—投篮—运球至折返点—运球绕杆—投篮—传球至目标圈—加速跑至终点。
(2)足球运动能力:运球绕杆—传接球—射门—加速跑至终点。
(3)排球运动能力:发球—自抛垫球、传球、扣球—拦网—加速跑至终点。
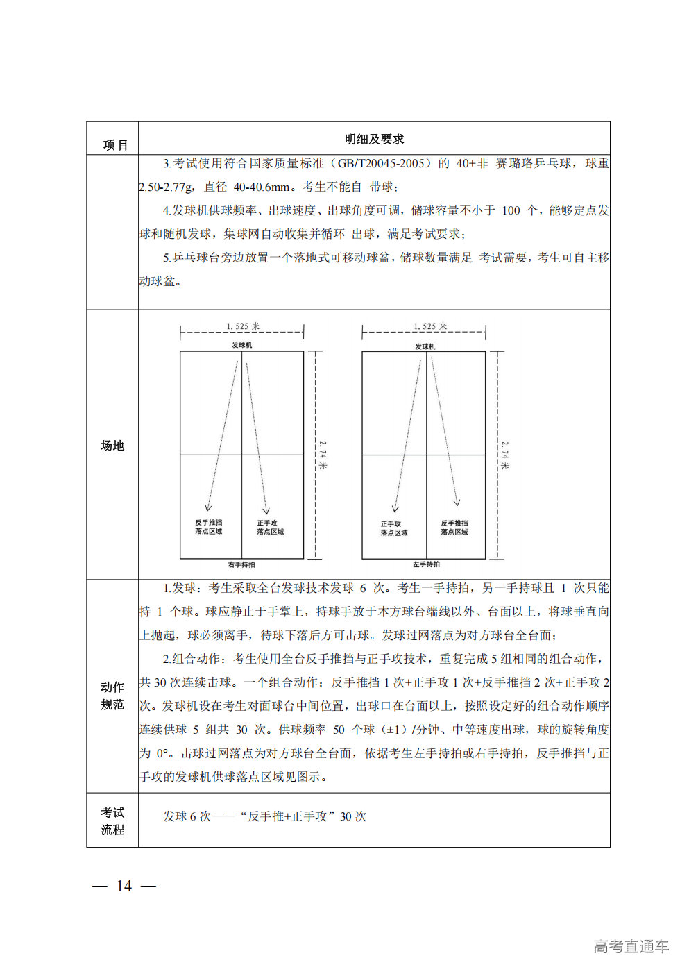
(4)乒乓球运动能力:发球6次—“反手推挡1+正手攻1+反手推挡2+正手攻2”组合动作,5组共30球。
(5)羽毛球运动能力:正手发高远球10次(左、右各连续发5次)—“正手高远球+头顶高远球”组合动作移动交替击球,共20球。
(6)网球运动能力:上手发球10次(左、右各连续发5次)—正、反手移动交替击球,共20球。
(7)新素质四项:连续前滚翻<2次>—负重8m折返—跳跃5个障碍—30m跑。
考生从上述考试项目中选择一项考试。
三、特殊考生现场考试成绩评定
特殊考生的现场考试成绩评定方法如下:
四、病残学生免考、缓考的资格界定及免考申请办法
(一)资格界定
1. 残疾考生
根据《国家教委关于印发<初中毕业生升学体育考试工作实施方案>的通知》(教基〔1997〕18号)规定,残疾考生可根据自身实际情况,凭《中华人民共和国残疾人证》及三甲医院证明,办理免考或免考部分考试项目申请。
2. 身体健康问题或患有其他不适合剧烈运动疾病且初中阶段已办理免修体育与健康实践课手续的考生
因身体健康问题或患有其他不适合剧烈运动疾病且在初中阶段已办理免修体育与健康实践课手续的考生,可出具初中阶段免予执行《国家学生体质健康标准》申请表及三甲医院证明办理免考。
3. 身体发育异常、营养不良及肥胖症、畸形等仍然能上体育实践课的考生
须有三甲医院证明。界定标准如下:
第一类:营养不良〔计算公式:体重(公斤)/身高2(米2)〕,≤15.5—14.6为I度;≤14.5为Ⅱ度。
第二类:肥胖〔计算公式:体重(公斤)/身高2(米2)〕,≥26.5—29.9为I度;≥30为Ⅱ度。
第三类:严重脊柱弯曲,偏离中心线2.5厘米—3.4厘米为I度;3.5厘米以上为Ⅱ度。
第四类:O型腿:两膝之间距离10厘米—19厘米为I度;20厘米以上为Ⅱ度。
第五类:X型腿:两脚之间距离10厘米—19厘米为I度;20厘米以上为Ⅱ度。
4. 考试前临时患病、受伤或其他身体问题导致无法剧烈运动的考生
考试前临时患病、受伤或其他身体问题导致无法剧烈运动的考生可申请缓考。缓考全市统一组织集中一次性考试。若缓考时仍然无法参加考试的,出具相关医疗证明材料可办理免考。
5. 考试时受伤的考生
考生在考试期间因受伤无法完成考试的,需由本人提出申请,经考务组长同意后,现场办理未考项目的缓考手续。缓考由全市统一组织集中一次性考试。若缓考时仍无法参加考试的,出具相关医疗证明材料可办理免考。
(二)免考、缓考申请办法
申请免考或缓考的学生,须准备相关证明材料,于中考报名前向所在学校提交申请。学校接到申请后,须严格对照免考或缓考标准完成初审;初审通过的,须在中考报名阶段,将考生信息录入中考管理系统并打印汇总表,连同相关证明材料(材料开具时间须在半年内有效,逾期无效)一并上报至所在园区、镇(街道)教育管理中心进行复审。园区、镇(街道)教育管理中心将本辖区内审核通过的申请材料汇总后上报至市教育局;市直属初中学校直接将相关材料上报市教育局。
考生因身体健康、身体发育异常、营养不良、肥胖症、畸形等问题申请免考或缓考的,需提交三甲医院证明材料,经所在镇(街道)教育管理中心、市教育局审核,且在本校公示完成后,方可取得相应资格。
申请缓考的考生,若在报名结束后至缓考期间临时确诊重大身体健康问题,需提供三甲医院证明材料,可前往市教育局补办现场考试免考申请,审核通过后按免考处理。
五、考试组织与实施
《国家学生体质健康标准》测试按《学生体质健康监测评价办法》有关规定组织实施。体育与健康科目现场考试由市教育局统一组织实施。
(一)现场考试地点(简称:考点)
根据考试的需要,全市设置若干个考点。各考点要严肃体育
考试的考风考纪,坚决杜绝违纪、舞弊行为的发生。
(二)现场考点考试组织机构
考务工作人员由市教育局统一选派。考务工作人员须具备以 下两个条件:一是教育系统内在职人员;二是具有中华人民共和国教师资格证(体育或体育与健康学科)。考务工作组人员组成如下:
市教育局巡视员(1人):由市教育局选派
主考(1人):由考点学校校长担任
副主考(1人):由考点学校副校长担任
考官组长/副组长(各1人):由市教育局选派
考官(若干人):由市教育局选派
带考员(若干人):由考点选派体育教师担任
后勤管理人员(若干人):由考点选派
保密员(若干人):由考点选派
医护人员(若干人):由考点所在园区、镇(街)安排
(三)现场考试方式
统一组织集中考试,当场向考生公布成绩。每批次考生人数 为20人,由一名带考员引导完成所有项目的考试。考试实行全 封闭考试。考场内除考务工作人员、医护人员和考务组邀请协助 的人员以外,其他人员一律不得擅自进入考场,如有违反,按考试有关纪律处理。
(四)考试时间
为确保学生的校园体育活动时间,促进学生健康成长,现场 体育考试原则安排在九年级下学期进行,具体时间由市教育局通 知。同一考点的考生必须在考点统一规定的考试时间内进行考试,每名考生的全部项目必须在一个单元内(半天内)连续完成。如遇恶劣天气等特殊情况,由考点考试领导小组报请市教育局后,决定是否中断考试。由于上述原因中断考试,不能在一个单元内考完3个项目的考生,经市教育局批准,可在当天考完。如当天不能考完,可另行安排时间补考。现场体育考试因其特殊性,会受到天气、考试项目、考生人数等多重因素的影响,考试进度会随时发生变化,现场考试考务 工作组有权利根据实际情况调整考试安排,各初中学校和考点必须配合工作,以确保考试能顺利完成。
(五)考试内容顺序
体能素质考试—休息10分钟—选考项目考试—休息10分钟—必考项目考试
(六)考试场地和器材
考试的场地应在封闭的,有6条以上环形跑道的400米田径 场和体育馆或风雨场馆进行。器材除本文件有明确的规定外,应符合初三年级的体育与健康教学标准。考前必须对场地器材的安全性和准确性进行检查。
六、 现场考试项目规则及评分标准
详见附件。
附件可下载:东莞市初中学业水平考试体育与健康科目考试现场考试项目规则及评分标准.pdf
































