近日,广东省发改委官网发布了《关于进一步规范我省中小学教育收费管理的通知(征求意见稿)》(以下简称《通知》,原文附后),向社会公众公开征求意见。
《通知》涉及多项关于规范收费的要点,其中备受关注的或许是(征求意见稿)中提到的“民办教育事业属于公益性事业,民办普通高中收费应保持相对稳定,同一所学校学费标准原则上至少执行三年方可调整(降低学费标准的可缩短调整年限)”。
如何理解?简单来说就是:除非是降低学费,否则民办高中的学费在3年内不得调整。
如本次(征求意见稿)在后续正式出台并执行,那么被诟病已久的广东民办高中学费,或许有望被进一步规范,说不定迎来一波小小的“降价潮”也并不是没有可能。
对此,你怎么看?
你认为广东民办高中的学费
是否有望下降?
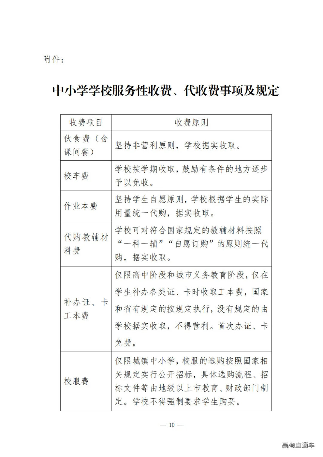
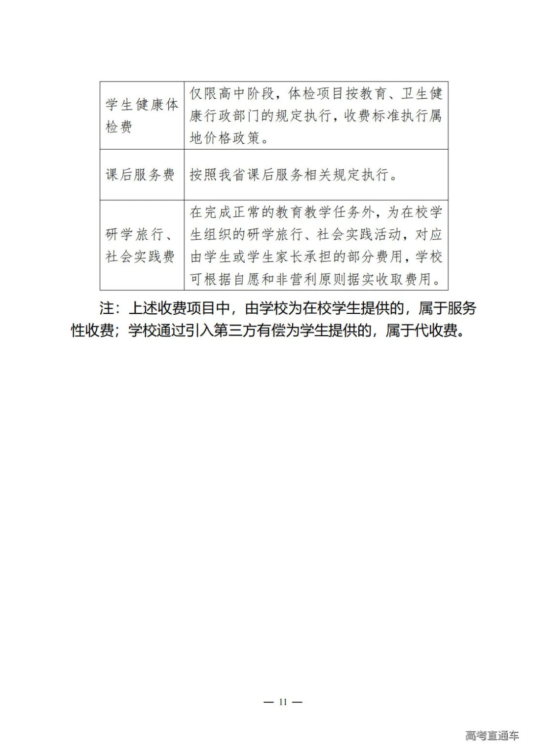
广东省发展改革委关于公开征求 《关于进一步规范我省中小学教育收费管理 的通知(征求意见稿)》意见的通告 为规范我省中小学教育收费行为,保障学校和受教育者的合法权益,贯彻落实国家对基础教育的有关要求,根据《教育部等五部门印发<关于进一步加强和规范教育收费管理的意见>的通知》等有关文件精神,结合我省实际,我委会同省教育厅、财政厅、市场监管局等有关单位研究起草了《关于进一步规范我省中小学教育收费管理的通知(征求意见稿)》。现面向社会公众公开征求意见,欢迎有关单位和各界人士于2024年8月23日前通过信函、传真或电子邮件等途径和方式提出意见。 传真:020-83134175 邮箱:fgw_jgc@gd.gov.cn 地址:广州市越秀区东风中路305号省政府大院5号楼省发展改革委价格处(邮政编码:510031) 附件:关于进一步规范我省中小学教育收费管理的通知(征求意见稿) 广东省发展改革委 2024年8月14日 关于进一步规范我省中小学教育收费管理的通知(征求意见稿)👇
至于广东高校方面,近年来学费的变动相对较少,但无论是公办还是民办,高校的学费始终不可能一成不变。
2016年,广东省发展改革委、省教育厅、省财政厅作出了广东省公办普通高校学费调整的决定,并联合正式印发了《关于调整公办普通高校学费的通知》和《广东省发展改革委广东省教育厅广东省财政厅关于广东省普通高校学分制收的费管理办法》。
具体来说,就是将广东公办普通高校整体学费标准提高20.2%,其中高职院校学费标准上调16.7%左右。据悉,调整后的学费标准自2016年秋季新学年开始执行,实行“新生新办法,老生老办法”,2016年秋季起入学的本、专科新生执行调整后的学费标准。
根据通知,广东省公办普通高校各层次学校、各学科门类每生每学年学费标准,具有博士学位授予权本科院校文科类专业5510元,理工外语体育类专业6230元,医学类专业6960元;
具有硕士位授予权(含试点单位)本科院校文科类专业5050元,理工外语体育类专业5710元,医学类专业6380元;不具有硕士位授予权本科院校文科类专业4590元,理工外语体育类专业5190元,医学类专业5800元;高职院校文科类专业5250元,其他专业6410元。
同时,高水平建设大学和建设学科的学费标准在具有博士授予权本科院校学费标准的基础上再上浮10%;农学类专业学费按理工外语体育类专业学费标准的80%收取;交叉类学科专业以所属学科门类收取相应的学费;艺术类专业划分为理论类艺术专业和其他非理论类艺术专业,学费标准不作调整。详见下表👇
至于民办高校的学费,近年来或多或少也有所上涨,截至目前广东民办高校最新的学费标准如下(仅统计各高校的最高/最低学费):

一、高校学费为什么会上涨?
财政拨款、学费收入、社会捐赠是高校办学经费的重要来源。而很多地方的学费标准已经沿用了十几甚至二十几年,或难以适应今日的“行情”。
学校经费多少与教学建设发展息息相关,经费不足会导致学校在申报博士、硕士创建单位等时屡屡受挫。如果上涨学费,一定程度上可以分担教育成本。
二、高校学费标准受什么影响?
不同地域的学费标准有所不同。
学费的高低取决于大学的办学性质和专业选择,一般情况下,公办大学的学费普遍低于民办大学和独立学院,普通专业的学费普遍低于特殊专业的学费。但公办大学中也有部分高收费专业(中外合作办学、校企合作办学)。

















