各位社会考生:
根据《关于做好广东省2024年普通高考考生补报名工作的通知》(粤招办普〔2024〕11号)的要求,我市2024年普通高考社会生补报名安排如下:
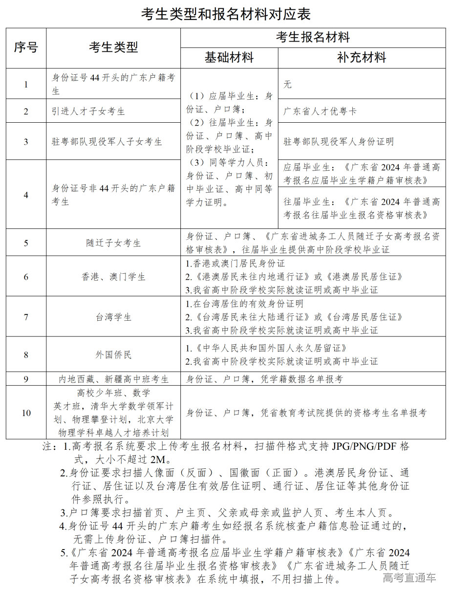
报名资格和条件严格按照《关于做好我市2024年普通高校招生统一考试报名工作的通知》(中招办〔2023〕36号)执行。 鉴于补报名时我省2024年普通高考体育、艺术专业能力考试,普通高等学校招收中等职业学校毕业生统一考试(即“3+证书”考试)和普通高中学业水平合格性考试(即依学考成绩录取)已经结束,拟报考上述招生考试类型的考生不列入补报名范围。 拟参加高职院校自主招生(含现代学徒制)但未办理高考报名手续的考生,须在补报名期间办理高考报名手续,否则不得参加高职院校自主招生(含现代学徒制)的报名、考试和录取。 符合我市2024年高考报名条件的应往届毕业生。 考生报考2024年我省普通高校招生统一考试前,需先行报名注册和网上拍照,广东省普通高考报名系统注册网址为https://pg.eeagd.edu.cn/ks。 我市高考补报名点设两类:学校报名点和社会报名点。学校报名点只接收符合我市高考报名条件,学籍在本校并实际就读的应届毕业生(少年班、英才班考生在学籍所在学校报考)。为方便考生,符合我市高考报名条件且在民办高中学校复读的考生可在复读学校报考,其他符合我市报名条件的社会考生在市招办社会报名点报考。 市招办社会报名点集中报名时间:2024年2月26-27日(为考生提供一站式服务,资格审核、派号、网上预报名和现场确认均可在现场完成),补报名的考生须在2月28日完成体检,其中在市招办完成补报名的考生前往人民医院健康管理体检中心进行体检,在学校完成补报名的考生在学校对应的体检医院体检,具体安排请留意中山招考网 (http://zk.zsedu.cn/) 通知。 地点:中山市博爱六路12号人才发展研究中心(中山市教育和体育局三楼309室) 咨询电话:0760-12345 备注:外省户籍的随迁子女考生需在报名前办理好《广东省进城务工人员随迁子女高考报名资格审核表》(见附件1)。 (1)往届生:户口簿、身份证、毕业证原件和复印件;随迁子女提供随迁审核表(原毕业学校档案袋)和父亲(或母亲)处于有效期的居住证。 (2)应届生:户口簿、身份证原件和复印件;学校开具的应届毕业证明;随迁子女提供随迁审核表和父亲(或母亲)处于有效期的居住证。 (3)所有证件资料均需提前准备好电子版(对原件拍照或彩色扫描版,要求清晰完整),以便上传系统。 特别提醒:高考报名确认须考生本人到场。 未尽事项按《关于做好我市2024年普通高校招生统一考试报名工作的通知》(中招办〔2023〕36号)有关要求执行。 长按识别下方二维码 查看、下载详情附件资料 ▼



