2024年高考体检已全面开启(部分省市已结束),每年都会有考生因为体检受限而被退档,其中不乏一些原本能上985的同学,考生和家长务必重视。车车整理了体检受限的院校专业及985、211院校的高校体检要求,不符合要求的千万别报,别等到了高考退档才看,欢迎转发分享!
根据《普通高等学校招生体检工作指导意见》,有以下情况的考生在报考专业时将受到限制。
考生家长需要特别注意其中“学校可以不予录取”和“学校有关专业可以不予录取”,避免因体检原因被学校退档。
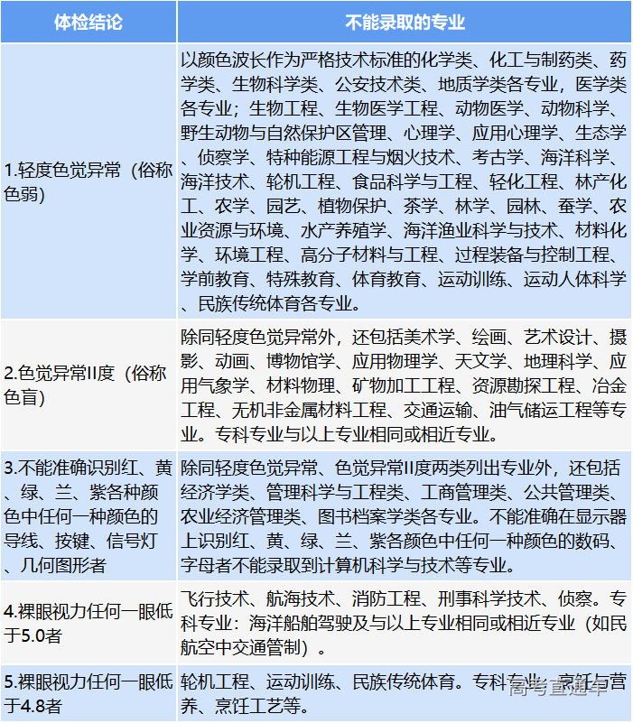
这类考生的身体健康状况不合格,主要因为患有比较严重的疾病,应先治疗相关疾病。具体对应《指导意见》中第一部分所列条款,即患有下列疾病者,学校可以不予录取:
1.严重心脏病(先天性心脏病经手术治愈,或房室间隔缺损分流量少,动脉导管未闭返流血量少,经二级以上医院专科检查确定无需手术者除外)、心肌病、高血压病。
2.重症支气管扩张、哮喘,恶性肿瘤、慢性肾炎、尿毒症。
3.严重的血液、内分泌及代谢系统疾病、风湿性疾病。
4.重症或难治性癫痫或其他神经系统疾病;严重精神病未治愈、精神活性物质滥用和依赖。
5.慢性肝炎病人并且肝功能不正常者(肝炎病原携带者但肝功能正常者除外)。
6.结核病除下列情况外可以不予录取。
(1)原发型肺结核、浸润性肺结核已硬结稳定;结核型胸膜炎已治愈或治愈后遗有胸膜肥厚者
(2)一切肺外结核(肾结核、骨结核、腹膜结核等等)、血行性播散型肺结核治愈后一年以上未复发,经二级以上医院(或结核病防治所)专科检查无变化者;
(3)淋巴腺结核已临床治愈无症状者。
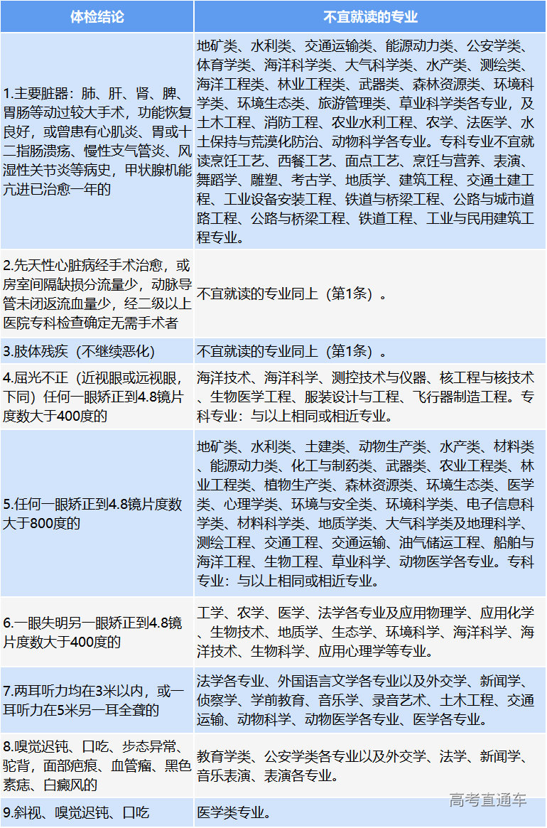
这类考生的身体状况可以报考普通高校的许多专业,但有一些专业报考将受到限制。考生填报志愿时应主动规避这些受限的专业,否则即使成绩再高,高校也可以不录取。对应《指导意见》中第二部分所列条款,患有下列疾病者,学校有关专业可不予录取:
考生的身体条件虽然能坚持学习,但今后在该专业的就业和发展可能受影响。考生填报不宜就读的专业,高校不得以此为依据拒绝录取,考生应结合自身情况慎重选报。按照《指导意见》中第三部分所列条款,患有下列疾病不宜就读的专业:
这类考生的身体状况符合高等院校各类专业的就读条件,可以选报高校的各类专业。但考生如需报考军队、公安等类别类院校,还要另行参照相关标准。
此外,军事院校、公安院校、飞行学院、体育类专业、医学类专业、艺术类等专业执行《普通高等学校招生体检工作指导意见》,并补充相关规定。
大多高校在高考录取时按照以上标准执行,会在本科招生章程中注明“高考体检标准按照教育部、原卫生部、中国残疾人联合会印发的《普通高等学校招生体检工作指导意见》及有关补充规定执行。”
但也有部分高校部分专业在上述基础上还有额外补充,考生家长尤其要重点关注!
车车根据各大高校2023年本科招生章程收集整理了985及211大学的体检要求,整理出有特别说明的体检要求院校,没有特别说明的未罗列在内,2024年情况请以最新要求为准,快来看看你是否符合目标专业及院校的体检要求!
北京大学医学部体检标准执行教育部、原卫生部、中国残疾人联合会印发的《普通高等学校招生体检工作指导意见》(教学〔2003〕3号)及相关补充规定。根据指导意见,除其中列举的患有学校可以不予录取的疾病外,医学类专业对色盲、色弱及其他各类不能准确识别颜色者不予录取。
有下列情况者不宜就读医学类专业:
(1)任何一眼矫正到4.8镜片度数大于800度者;
(2)一眼失明另一眼矫正到4.8镜片度数大于400度者;
(3)两耳听力均在3米以内,或一耳听力在5米另一耳全聋者;
(4)斜视、嗅觉迟钝、口吃。对于新生的身体健康状况将组织入学体检复查,经复查不合格的考生,按《北京大学本科生学籍管理办法》有关规定处理。
凡在体检中弄虚作假者,一经发现,一律取消学籍。
我校执行教育部、卫生部、中国残疾人联合会印发的《普通高等学校招生体检工作指导意见》及有关补充规定。此外,飞行技术专业按民航飞行员体检要求执行。
上下滑动查看
一、患有下列疾病者不予录取
1、严重心脏病(先天性心脏病经手术治愈,或房室间隔缺损分流量少,动脉导管未闭返流血量少,经二级以上医院专科检查确定无需手术者除外)、心肌病、高血压病。
2、重症支气管扩张、哮喘、恶性肿瘤、慢性肾炎、尿毒症。
3、严重的血液、内分泌及代谢系统疾病、风湿性疾病。
4、重症或难治性癫痫或其他神经系统疾病;严重精神病未治愈、精神活性物质滥用和依赖。
5、慢性肝炎病人并且肝功能不正常者(肝炎病原携带者但肝功能正常者除外)。
6、结核病除下列情况外不予录取
(1)原发型肺结核、浸润性肺结核已硬结稳定;结核型胸膜炎已治愈或治愈后遗有胸膜肥厚者;
(2)一切肺外结核(肾结核、骨结核、腹膜结核等等)、血行性播散型肺结核治愈后一年以上未复发,经二级以上医院(或结核病防治所) 专科检查无变化者;
(3)淋巴腺结核已临床治愈无症状者。
7、因生活不能自理导致不能独立完成专业学习。
二、患有下列疾病者有关专业不予录取
1、轻度色觉异常(俗称色弱)不能录取化学、生物科学、生物技术、生态学、心理学、环境科学、环境工程、环境生态工程、学前教育、特殊教育、体育教育和运动训练专业。
2、色觉异常 II 度(俗称色盲)不能录取的专业,除同轻度色觉异常外,还包括美术学、艺术设计学、物理学、天文学、地理科学、资源环境科学、地理信息科学、自然地理与资源环境和人文地理与城乡规划专业。
3、不能准确识别红、黄、绿、兰、紫等各种颜色中任何一种颜色的导线、按键、信号灯、几何图形者不能录取的专业:除同轻度色觉异常、色 觉异常 II 度两类列出专业外,还包括经济学、国际经济与贸易、金融学、金融科技、工商管理、会计学、人力资源管理、公共事业管理和信息管理与信息系统专业。不能准确在显示器上识别红、黄、绿、兰、紫各颜色中任何一种颜色的数码、字母者不能录取到计算机科学与技术、人工智能、数据科学与大数据技术和系统科学与工程专业。
4、裸眼视力任何一眼低于 4.0 者不能录取运动训练专业。
5、肢体残疾(不继续恶化),不能录取体育教育和运动训练专业。
三、患有下列疾病不宜就读的专业
1、主要脏器:肺、肝、肾、脾、胃肠等动过较大手术,功能恢复良好,或曾患有心肌炎、胃或十二指肠溃疡、慢性支气管炎、风湿性关节炎等病史,甲状腺机能亢进已治愈一年的,不宜就读体育教育、运动训练、环境科学、环境工程、环境生态工程、地理科学、地理信息科学、资源环境科学、自然地理与资源环境、人文地理与城乡规划、生物科学、生物技术、生态学和舞蹈学专业。
2、先天性心脏病经手术治愈,或房室间隔缺损分流量少,动脉导管未闭返流血量少,经二级以上医院专科检查确定无需手术者不宜就读的专业同第三部分第一条。
3、肢体残疾(不继续恶化),不宜就读的专业同第三部分第一条。
4、任何一眼矫正到 4.8 镜片度数大于 800 度的,不宜就读心理学、生物科学、生物技术、生态学、环境工程、环境生态工程、环境科学、地理科学、资源环境科学、地理信息科学、自然地理与资源环境和人文地理与城乡规划专业。
5、一眼失明另一眼矫正到 4.8 镜片度数大于 400 度的,不宜就读法学、环境科学、环境工程、环境生态工程、心理学、生物科学、生物技术和生态学专业。
6、两耳听力均在 3 米以内,或一耳听力在 5 米另一耳全聋的,不宜就读法学、英语、日语、俄语、学前教育和音乐学专业。
7、嗅觉迟钝、口吃、步态异常、驼背、面部疤痕、血管瘤、黑色素痣、白癜风的,不宜就读教育学、法学、英语、日语、俄语、音乐学和舞蹈学专业。
8、嗅觉迟钝或丧失者不宜就读化学、环境科学、环境工程和环境生态工程专业。
四、高考体检信息不满足教师资格认定体格检查标准的考生不能录取为公费师范生、定向就业师范生(优师计划)。
上下滑动查看
学校招收身心健康,体检符合《普通高等学校招生体检工作指导意见》等有关规定的考生。根据专业培养的实际要求,有以下情况者有关专业限报:
1.轻度色觉异常(俗称色弱)限报专业:理科试验班(生命科学)、生物育种科学、农学、种子科学与工程、园艺、园林、植物保护、生物科学、生物技术、生态学、环境工程、动物医学、中兽医学、兽医公共卫生、动物科学、食品科学与工程、食品质量与安全、食品营养与健康、葡萄与葡萄酒工程、化学、应用化学、水产养殖学等专业。
2.色觉异常II度(俗称色盲)限报专业,除同轻度色觉异常外,还包括应用气象学、地理信息科学等专业。
3.不能准确识别红、黄、绿、蓝、紫各种颜色中任何一种颜色的导线、按键、信号灯、几何图形者限报专业:除同轻度色觉异常、色觉异常II度两类列出专业外,还包括土地资源管理、土地科学与技术、国际经济与贸易、金融学、农林经济管理、工商管理、会计学、电子商务、大数据管理与应用、农村区域发展、公共事业管理等专业。不能准确在显示器上识别红、黄、绿、蓝、紫各颜色中任何一种颜色的数码、字母者限报计算机科学与技术等专业。
新生入学后,学校将在3个月内按照招生体检规定进行复查,复查不合格者依据招生工作有关规定处理。
身体健康状况具体要求按照《华南理工大学本科招生专业情况总表》执行,体检不合格者不予录取。
口腔医学专业由于学习、就业的特殊性,左利手(俗称“左撇子”)的考生谨慎报考。
10
对于学校部分未在《普通高等学校招生体检工作指导意见》规定专业目录内的制药工程、动物药学、种子科学与工程、植物科学与技术、森林保护、资源环境科学、食品质量与安全、食品营养与健康、葡萄与葡萄酒工程、智慧农业、智慧牧业科学与工程、智慧林业、植物生产类(卓越班)、生物育种科学等专业,考生体检健康状况要求参照《普通高等学校招生体检工作指导意见》第二条第1款和第2款执行,即轻度色觉异常(俗称色弱)和色觉异常II度(俗称色盲)者以上专业可不予录取,请有关考生谨慎报考。
体检标准执行教育部、原卫生部、中国残疾人联合会印发的《普通高等学校招生体检工作指导意见》及有关补充规定。考生应根据本人身体状况,参照相关规定,从录取、学习、从业和未来发展的角度考量,谨慎填报专业志愿。其中,与色彩辨识密切相关,轻度色觉异常(俗称色弱)不予录取的专业,包含但不限于化学类、化工与制药类、医学类、药学类、生物科学类(含生物科学、生物技术、生物信息学等)、动物科学、地质学类、农学(含草业科学、动物科学等)、生态学、环境工程、核化工与核燃料、材料化学等专业。与色彩辨识密切相关,色觉异常II度(俗称色盲)不予录取的专业,除同轻度色觉异常外,还包含但不限于设计学类、应用物理学、地理科学类、应用气象学、博物馆学、材料类等专业。不能准确识别红、黄、绿、蓝、紫各种颜色中任何一种颜色的导线、按键、信号灯、几何图形者不能录取的专业,除同轻度色觉异常、色觉异常Ⅱ度两类列出专业外,还包括经济学类、管理科学与工程类、工商管理类、公共管理类、农业经济管理类等专业。不能准确在显示器上识别红、黄、绿、蓝、紫各颜色中任何一种颜色的数码、字母者不能录取到计算机科学与技术等专业。考生在填报专业大类时须注意大类所包含专业是否体检受限。
因口腔医疗器械制造标准的客观限制,从口腔医学专业学生学习、从业的角度考量,左利手考生应慎重报考。
12
上下滑动查看
学校参照《普通高等学校招生体检工作指导意见》及有关补充规定,结合我校各专业实际,制定我校各专业(类)的体检要求。详见吉林大学招生网。
一、患有下列疾病者,学校不予录取
1.严重心脏病(先天性心脏病经手术治愈,或房室间隔缺损分流量少,动脉导管未闭返流血量少,经二级以上医院专科检查确定无需手术者除外)、心肌病、高血压病。
2.重症支气管扩张、哮喘,恶性肿瘤、慢性肾炎、尿毒症。
3.严重的血液、内分泌及代谢系统疾病、风湿性疾病。
4.重症或难治性癫痫或其他神经系统疾病;严重精神病未治愈、精神活性物质滥用和依赖。
5.慢性肝炎病人并且肝功能不正常者(肝炎病原携带者但肝功能正常者除外)。
6.结核病除下列情况外不予录取。
(1)原发型肺结核、浸润性肺结核已硬结稳定;结核型胸膜炎已治愈或治愈后遗有胸膜肥厚者;
(2)一切肺外结核(肾结核、骨结核、腹膜结核等等)、血行性播散型肺结核治愈后一年以上未复发,经二级以上医院(或结核病防治所)专科检查无变化者;
(3)淋巴腺结核已临床治愈无症状者。
二、患有下列疾病者,有关专业不予录取
1、轻度色觉异常(俗称色弱)不能录取的专业:化学类(含化学、应用化学、材料化学、高分子材料与工程、化学工程与工艺)、生物科学类(含生物科学、生物技术)、预防医学、临床医学、放射医学、口腔医学、药学、临床药学、生物工程类(含生物制药、药物制剂)、生物医学科学、康复治疗学、护理学、动物医学、动物科学(生物育种班,本研贯通)、动物科学、应用心理学、考古学(匡亚明班,拔尖学生培养基地)、考古学(含考古学、文物与博物馆学)、农学(生物育种班,本研贯通)、植物生产类(含农学、园艺、植物保护、农业资源与环境)专业。
2、色觉异常II度(俗称色盲)不能录取的专业:除同轻度色觉异常外,还包括本科的绘画、设计学类(含视觉传达设计、环境设计、产品设计)、材料物理专业。
3、不能准确识别红、黄、绿、蓝、紫各种颜色中任何一种颜色的导线、按键、信号灯、几何图形者不能录取的专业:除同轻度色觉异常、色觉异常II度两类列出专业外,还包括本科的经济学(匡亚明班,拔尖学生培养基地)、经济学类(含经济学、财政学、国际经济与贸易、金融学)、经济学(国别与区域经济)、会计学(含会计学、财务管理、信用管理、经济学(数量经济))、工商管理类(含工商管理、市场营销、人力资源管理)、管理科学与工程类(含信息管理与信息系统、工程管理、物流管理、大数据管理与应用)、地质学(李四光班,本研贯通)、地质类(含地质学、资源勘查工程、土地资源管理)、农林经济管理、档案学专业。不能准确在显示器上识别红、黄、绿、蓝、紫各颜色中任何一种颜色的数码、字母者不能录取到计算机科学与技术、物联网工程、网络空间安全、软件工程、数据科学与大数据技术专业。
三、患有下列疾病者,有关专业不宜就读
1、肺、肝、肾、脾、胃肠等主要脏器动过较大手术,功能恢复良好;或曾患有心肌炎、胃或十二指肠溃疡、慢性支气管炎、风湿性关节炎等病史;甲状腺机能亢进已治愈一年的,不宜就读本科的地质学(李四光班,本研贯通)、地质类(含地质学、资源勘查工程、土地资源管理)、勘查技术与工程(黄大年班,本研贯通)、勘查技术与工程(含勘查技术与工程、地理信息科学、地球物理学、测绘工程)、地质工程(黄大年班,本研贯通)、土木类(含土木工程、地质工程)、地下水科学与工程(黄大年班,本研贯通)、水利类(含水文与水资源工程、地下水科学与工程)、交通运输类(含交通运输、交通工程、汽车服务工程、道路桥梁与渡河工程、物流工程)、能源与动力工程、新能源科学与工程、社会体育指导与管理、环境科学与工程类(含环境科学、环境工程)、动物科学(生物育种班,本研贯通)、动物科学、农学(生物育种班,本研贯通)、植物生产类(含农学、园艺、植物保护、农业资源与环境)。
2、先天性心脏病经手术治愈,或房室间隔缺损分流量少,动脉导管未闭返流血量少,经二级以上医院专科检查确定无需手术者不宜就读的专业同第三部分第一条。
3、肢体残疾(不继续恶化),不宜就读的专业同第三部分第一条。
4、屈光不正(近视眼或远视眼,下同)任何一眼矫正到4.8镜片度数大于400度的,不宜就读本科的仪器类(含测控技术与仪器、智能感知工程)、电气工程及其自动化、电子信息类(含电子信息工程、电子科学与技术、微电子科学与工程、电子信息科学与技术)。
5、任何一眼矫正到4.8镜片度数大于800度的,不宜就读本科的理科试验班(唐敖庆班)(含数学类、物理学类、化学类、生物科学类、计算机科学与技术)、地质学(李四光班,本研贯通)、地质类(含地质学、资源勘查工程、土地资源管理)、地质工程(黄大年班,本研贯通)、土木类(含土木工程、地质工程)、勘查技术与工程(黄大年班,本研贯通)、勘查技术与工程(含勘查技术与工程、地理信息科学、地球物理学、测绘工程)、地下水科学与工程(黄大年班,本研贯通)、水利类(含水文与水资源工程、地下水科学与工程)、动物科学(生物育种班,本研贯通)、动物科学、材料类(含材料科学与工程、无机非金属材料工程、材料成型及控制工程)、能源与动力工程、新能源科学与工程、化学类(含化学、应用化学、材料化学、高分子材料与工程、化学工程与工艺)、农业机械化及其自动化(饶斌班,本研贯通)、农业机械化及其自动化、农学(生物育种班,本研贯通)、农学(生物育种班,本研贯通)、植物生产类(含农学、园艺、植物保护、农业资源与环境)、预防医学、临床医学、放射医学、口腔医学、康复治疗学、护理学、应用心理学、环境科学与工程类(含环境科学、环境工程)、电子信息类(含电子信息工程、电子科学与技术、微电子科学与工程、电子信息科学与技术)、人工智能、材料物理、交通运输类(含交通运输、交通工程、汽车服务工程、道路桥梁与渡河工程、物流工程)、生物工程类(含生物制药、药物制剂)、动物医学专业。
6、一眼失明另一眼矫正到4.8镜片度数大于400度的,不宜就读本科的法学、外交学、社会学类(含社会学、社会工作、劳动与社会保障)、政治学与行政学(含政治学与行政学、国际政治、行政管理)、马克思主义理论(吕振羽班,本研贯通)、马克思主义理论、思想政治教育、理科试验班(唐敖庆班)(含数学类、物理学类、化学类、生物科学类、计算机科学与技术)、物理学类(含物理学、应用物理学、核物理、光电信息科学与工程)、化学类(含化学、应用化学、材料化学、高分子材料与工程、化学工程与工艺)、环境科学与工程类(含环境科学、环境工程)、生物科学类(含生物科学、生物技术)、应用心理学、材料物理、材料类(含材料科学与工程、无机非金属材料工程、材料成型及控制工程)、工业设计、机械工程(饶斌班,本研贯通)、机械工程、工业工程、工程力学、智能制造工程、仿生科学与工程、车辆工程(饶斌班,本研贯通)、车辆工程、交通运输类(含交通运输、交通工程、汽车服务工程、道路桥梁与渡河工程、物流工程)、仪器类(含测控技术与仪器、智能感知工程)、电气工程及其自动化、通信工程、信息工程、空间信息与数字技术、能源与动力工程、新能源科学与工程、电子信息类(含电子信息工程、电子科学与技术、微电子科学与工程、电子信息科学与技术)、人工智能、自动化类(含自动化、机器人工程)、含计算机科学与技术、物联网工程、网络空间安全)、软件工程、数据科学与大数据技术、勘查技术与工程(黄大年班,本研贯通)、勘查技术与工程(含勘查技术与工程、地理信息科学、地球物理学、测绘工程)、地质学(李四光班,本研贯通)、地质类(含地质学、资源勘查工程、土地资源管理)、地质工程(黄大年班,本研贯通)、土木类(含土木工程、地质工程)、地下水科学与工程(黄大年班,本研贯通)、水利类(含水文与水资源工程、地下水科学与工程)、食品科学与工程类(含食品科学与工程、食品质量与安全)、农业机械化及其自动化(饶斌班,本研贯通)、农业机械化及其自动化、生物工程类(含生物制药、药物制剂)、农学(生物育种班,本研贯通)、植物生产类(含农学、园艺、植物保护、农业资源与环境)、动物医学、预防医学、临床医学、放射医学 、口腔医学、康复治疗学、护理学、药学、临床药学专业。
7、两耳听力均在3米以内,或一耳听力在5米另一耳全聋的,不宜就读本科的法学、外交学、社会学类(含社会学、社会工作、劳动与社会保障)、政治学与行政学(含政治学与行政学、国际政治、行政管理)、马克思主义理论(吕振羽班,本研贯通)、马克思主义理论、思想政治教育、新闻传播学类(含新闻学、广告学)、英语、俄语、西班牙语、日语、朝鲜语、地质工程(黄大年班,本研贯通)、土木类(含土木工程、地质工程)、交通运输类(含交通运输、交通工程、汽车服务工程、道路桥梁与渡河工程、物流工程)、动物科学(生物育种班,本研贯通)、动物科学、动物医学、预防医学、临床医学、放射医学 、口腔医学、康复治疗学、护理学、药学、临床药学、生物工程类(含生物制药、药物制剂)专业。
8、嗅觉迟钝、口吃、步态异常、驼背,面部疤痕、血管瘤、黑色素痣、白癜风的,不宜就读本科的法学、外交学、社会体育指导与管理、新闻传播学类(含新闻学、广告学)、音乐表演专业。
9、斜视、嗅觉迟钝、口吃不宜就读本科的预防医学、临床医学、放射医学、口腔医学、康复治疗学、护理学专业。
13
上下滑动查看
14
武汉大学对普通高考考生身体健康状况的补充规定如下:
1.色弱、色盲者不宜报考的专业:电气工程与自动化、核工程与核技术、遥感科学与技术、测绘工程、地球物理学各专业。
2.嗅觉迟钝者不宜报考的专业:化学类各专业。
3.口吃者不宜报考的专业:外语类各专业。
4.肢体残疾者不宜报考的专业:测绘工程、地球物理学、遥感科学与技术。
15
1.轻度色觉异常(俗称色弱)不能录取的专业:化学、心理学类、生物科学类、生物科学、生态学、学前教育、特殊教育、体育教育、运动训练;
2.色觉异常II度(俗称色盲)不能录取的专业:除上述第1条(色弱)不能录取专业外,还包括美术学、绘画、设计学类、地理科学;
3.不能准确识别出红、黄、绿、蓝、紫任一色的考生下列专业不能录取:除上述第1、2条(色弱、色盲)不能录取专业外,还包括经济学、信息管理与信息系统、工商管理、会计学、公共管理类、计算机科学与技术;
4.考生如有身体状况不适合从事教师职业的,建议慎重考虑是否报考师范专业。
根据我校专业(类)学习特点,色弱考生不能报考地质学、资源勘查工程、化工安全工程、化学、化学工程与工艺、环境工程、能源化学工程和应用化学等专业,色盲考生不能报考地质学、资源勘查工程、化工安全工程、化学、化学工程与工艺、环境工程、能源化学工程、应用化学、工业设计、储能科学与工程、地理信息科学、应用物理学等专业,听损考生不能报考俄语和英语专业,请考生谨慎报考。
17
执行教育部、原卫生部、中国残疾人联合会印发的《普通高等学校招生体检工作指导意见》及有关补充规定。
根据专业(类)特点,色盲考生不能报考理科试验班(信息科学)、数字媒体艺术专业,对于通信工程(大类招生)、电子信息类、计算机类、智能交互设计、数字媒体技术、网络与新媒体专业,建议色盲考生谨慎报考。
体检标准按教育部、原卫生部、中国残疾人联合会印发的《普通高等学校招生体检工作指导意见》及有关补充规定执行。
根据学校学科专业特点,凡有口吃、嘶哑或口腔有生理缺陷及耳鼻喉科疾病之一而妨碍发音、有听力障碍者慎重报考。
上下滑动查看
体检标准按教育部、卫生部、中国残疾人联合会印发的《普通高等学校招生体检工作指导意见》和教育部办公厅、卫生部办公厅《关于普通高等学校招生学生入学身体检查取消乙肝项目检测有关问题的通知》(教学厅〔2010〕2号)及我校制订的补充规定执行。表格中加粗变绿的条款是一些专业对考生身体健康状况的补充意见。
我校体检标准按《普通高等学校招生体检工作指导意见》(教学〔2003〕3号)及有关补充规定执行。
根据专业培养和就业特点,从对考生负责、维护考生利益的原则出发,色盲、色弱及其他各类不能准确识别颜色考生不予录取至医药学类专业;不能准确识别红、黄、绿、蓝、紫各种颜色中任何一种颜色的导线、按键、信号灯、几何图形者不能录取至公共管理类专业。不鼓励躯干或肢体残疾考生报考医药学类专业,否则将难以完成学业。
我校招收考生体检按教育部、原卫生部、中国残疾人联合会印发的《普通高等学校招生体检工作指导意见》及相关补充规定执行。
电气工程及其自动化、智能电网信息工程、能源与动力工程、储能科学与工程、氢能科学与工程、自动化、测控技术与仪器、机器人工程、人工智能、核工程与核技术、辐射防护与核安全、水文与水资源工程、新能源科学与工程、环境工程、环境科学、应用化学、能源化学工程、碳储科学与工程、网络与新媒体、产品设计专业不适宜辨色能力异常(色盲、色弱)考生攻读,考生在填报相关专业类时请谨慎,在专业分流时不建议选择以上专业。
录取的体检标准执行国家相关体检工作指导意见。
根据专业(类)特点,土木工程、土木类、智能建造、材料类、交通运输类、生物医学工程、生物技术、计算机科学与技术、信息安全、物联网工程等专业色盲考生限报,建筑学、城乡规划、工业设计、环境科学与工程类、应用化学、化学生物学、设计学类、美术学类等专业色盲、色弱考生限报。
上下滑动查看
体检标准按教育部、卫生部、中国残疾人联合会印发的《普通高等学校招生体检工作指导意见》和教育部办公厅、卫生部办公厅《关于普通高等学校招生学生入学身体检查取消乙肝项目检测有关问题的通知》(教学厅﹝2010﹞2号)、《关于慢性肝炎病人且肝功能不正常的判定标准》(教学司函〔2010〕22号)执行。考生体检信息以高考体检表为准。
我校为体育院校,考生患有下列疾病者,不宜就读我校各专业:
(1)主要脏器:肺、肝、肾、脾、胃肠等动过较大手术,功能恢复良好,或曾患有心肌炎、胃或十二指肠溃疡、慢性支气管炎、风湿性关节炎等病史,甲状腺机能亢进已治愈一年的;
(2)先天性心脏病经手术治愈,或房室间隔缺损分流量少,动脉导管未闭返流血量少,经二级以上医院专科检查确定无需手术的;
(3)肢体残疾(不继续恶化)的;
(4)肝炎患者(乙肝病毒携带但肝功能正常者除外),有生理缺陷、嗅觉迟钝、步态异常、驼背、面部畸形、斜视、严重口吃及耳鼻喉科疾病之一而妨碍发音、面部有较大面积(3×3厘米)疤痕、血管瘤、白癜风、黑色素痣等情形之一者。
(5)患心脏病、精神疾病等难以正常完成体育课学业者。
注:招收保送优秀残疾人运动员不受第(3)条限制。
另外,根据学科专业特点,学校对相关专业考生身高、视力等要求如下:
(1)身高要求:
体育教育、休闲体育、体能训练、冰雪运动:男生身高不低于1.70米,女生身高不低于1.60米;
舞蹈表演(舞蹈):男生身高不低于1.75米,女生身高不低于1.65米;
舞蹈表演(体育舞蹈、编创实验班):男生身高不低于1.70米,女生身高不低于1.60米;
舞蹈表演(霹雳舞):男生身高不低于1.65米;女生身高不低于1.55米;
(2)裸眼视力要求:
体育教育、休闲体育、体能训练、冰雪运动、舞蹈表演专业考生裸眼视力任何一眼不低于4.0。
(3)色觉要求:
色盲、色弱者,不予录取的专业:体育教育、运动人体科学、应用心理学、康复物理治疗;
不能准确识别红、黄、绿、兰、紫各种颜色中任何一种颜色的导线、按键、信号灯、几何图形者,除上述不予录取专业外,还包括公共事业管理、体育经济与管理、经济学、数据科学与大数据技术。
电气工程及其自动化、智能电网信息工程、能源与动力工程、储能科学与工程、氢能科学与工程、自动化、测控技术与仪器、机器人工程、人工智能、核工程与核技术、辐射防护与核安全、水文与水资源工程、新能源科学与工程、环境工程、环境科学、应用化学、能源化学工程、碳储科学与工程、网络与新媒体、产品设计专业不适宜辨色能力异常(色盲、色弱)考生攻读,考生在填报相关专业类时请谨慎,在专业分流时不建议选择以上专业。
因用人单位在录用毕业生时要求毕业生不得有色觉功能异常,请色盲、色弱考生慎重报考以下专业:车辆工程、交通运输类、安全工程、轨道交通信号与控制、自动化、建筑学、建筑类。
上下滑动查看
一、患有下列疾病者,我校不予录取
1.严重心脏病(先天性心脏病经手术治愈,或房室间隔缺损分流量少,动脉导管未闭返流血量少,经二级以上医院专科检查确定无需手术者除外)、心肌病、高血压病。
2.重症支气管扩张、哮喘,恶性肿瘤、慢性肾炎、尿毒症。
3.严重的血液、内分泌及代谢系统疾病、风湿性疾病。
4.重症或难治性癫痫或其他神经系统疾病;严重精神病未治愈、精神活性物质滥用和依赖。
5.慢性肝炎病人并且肝功能不正常者(肝炎病原携带者但肝功能正常者除外)。
6.结核病除下列情况外不予录取。
(1)原发型肺结核、浸润性肺结核已硬结稳定;结核型胸膜炎已治愈或治愈后遗有胸膜肥厚者;
(2)一切肺外结核(肾结核、骨结核、腹膜结核等等)、血行性播散型肺结核治愈后一年以上未复发,经二级以上医院(或结核病防治所)专科检查无变化者;
(3)淋巴腺结核已临床治愈无症状者。
二、患有下列疾病者,我校有关专业不予录取
1.轻度色觉异常(俗称色弱)不能录取的专业:以颜色波长作为严格技术标准的化学、化学工程与工艺、制药工程、过程装备与控制工程、地质工程、环境工程、资源循环科学与工程、生物工程、生物技术、食品科学与工程、生物医学工程、高分子材料与工程、应用心理学。
2.色觉异常II度(俗称色盲)不能录取的专业,除同轻度色觉异常外,还包括美术学类、设计学类、应用物理学、矿物加工工程、资源勘查工程、交通运输、油气储运工程。
3.不能准确识别红、黄、绿、兰、紫各种颜色中任何一种颜色的导线、按键、信号灯、几何图形者不能录取的专业:除同轻度色觉异常、色觉异常II度两类列出专业外,还包括经济学、国际经济与贸易、财政学、金融学、信息管理与信息系统、工业工程、物流管理、工程管理、工商管理、市场营销、会计学、财务管理、电子商务、公共管理类。不能准确在显示器上识别红、黄、绿、兰、紫各种颜色中任何一种颜色的数码、字母者不能录取到计算机科学与技术专业。
三、患有下列疾病不宜就读的专业
1.主要脏器:肺、肝、肾、脾、胃肠等动过较大手术,功能恢复良好,或曾患有心肌炎、胃或十二指肠溃疡、慢性支气管炎、风湿性关节炎等病史,甲状腺机能亢进已治愈一年的,不宜就读土木工程、水利水电工程、交通运输类、物流工程、港口航道与海岸工程、智能建造、采矿工程、矿物加工工程、资源勘查工程、油气储运工程专业。
2.先天性心脏病经手术治愈,或房室间隔缺损分流量少,动脉导管未闭返流血量少,经二级以上医院专科检查确定无需手术者不宜就读的专业同第三部分第一条。
3.肢体残疾(不继续恶化),不宜就读的专业同第三部分第一条。
4.屈光不正(近视眼或远视眼,下同)任何一眼矫正到4.8镜片度数大于400度的,不宜就读生物医学工程专业。
5.任何一眼矫正到4.8镜片度数大于800度的,不宜就读化学工程与工艺、油气储运工程、土木工程、水利水电工程、给排水科学与工程、交通运输类、港口航道与海岸工程、智能建造、环境工程、安全工程、地质工程、资源循环科学与工程、生物工程、光电信息科学与工程、微电子科学与工程、制药工程、采矿工程、矿物加工工程、资源勘查工程、材料科学与工程、高分子材料与工程、可持续能源、应用心理学专业。
6.一眼失明另一眼矫正到4.8镜片度数大于400度的,不宜就读智能电网信息工程、电气工程及其自动化、自动化、储能科学与工程、机械设计制造及其自动化、机器人工程、车辆工程、材料成型及控制工程、计算机类、信息安全、软件工程、数据科学与大数据技术、人工智能、化学工程与工艺、过程装备与控制工程、油气储运工程、土木工程、水利水电工程、给排水科学与工程、交通运输类、工程管理、港口航道与海岸工程、智能建造、环境工程、安全工程、地质工程、资源循环科学与工程、信息管理与信息系统、电子商务、工业工程、物流工程、生物工程、生物技术、食品科学与工程、生物医学工程、电子信息类、电子科学与技术、微电子科学与工程、集成电路设计与集成系统、光电信息科学与工程、数字媒体技术、物联网工程、应用物理学、制药工程、建筑学、城乡规划、风景园林、采矿工程、矿物加工工程、资源勘查工程、工业设计、材料科学与工程、高分子材料与工程、可持续能源、法学、社会学、应用心理学专业。
7.两耳听力均在3米以内,或一耳听力在5米另一耳全聋的,不宜就读土木工程、交通运输、智能建造、英语、日语、德语、法学、社会学、音乐学专业。
8.嗅觉迟钝、口吃、步态异常、驼背,面部疤痕、血管瘤、黑色素痣、白癜风的,不宜就读法学专业。
28
我校对考生身体健康状况的要求原则上按《普通高等学校招生体检工作指导意见》及教育部、卫生部、交通运输部及中国残疾人联合会等部门有关规定执行;航海技术、轮机工程两个专业,由于工作性质特殊,不适宜女生报考,体检特殊要求如下:身高1.65米以上,无色盲(色弱)、无复视,听力、嗅觉正常,四肢健全。其中,航海技术专业要求考生双眼裸视力均能达到4.7(0.5)及以上;或双眼裸视力均能达到4.0(0.1)及以上,且矫正视力均能达到4.8(0.6)及以上。轮机工程专业要求考生双眼裸视力均能达到4.6(0.4)及以上;或双眼裸视力均能达到4.0(0.1)及以上,且矫正视力均能达到4.6(0.4)及以上。其他要求参照中华人民共和国国家标准《船员健康检查要求》(GB30035-2021)有关规定执行。
体检标准严格按照教育部、卫生部、中国残疾人联合会印发的《普通高等学校招生体检工作指导意见》及有关补充规定执行,结合专业的性质与特点,我校2023年所有本科招生专业均不录取色盲、色弱考生。
根据《普通高等学校招生体检工作指导意见》,色盲色弱的考生不能录取到学校药学相关专业,包括:药学(本博贯通强基拔尖实验班)、药学(拔尖创新班)、药学类、化工与制药类、临床药学(本硕贯通卓越药师实验班)、临床药学、中药学(拔尖创新班)、中药学类、生物制药(拔尖创新班)、生物制药、生物技术、海洋药学、药学(中外合作办学)、临床药学(中外合作办学),请考生谨慎填报。
上下滑动查看
节选自华东理工大学招生专业目录。
学校执行教育部、原卫生部、中国残疾人联合会印发的《普通高等学校招生体检工作指导意见》及有关补充规定。特别说明:
(一)轻度色觉异常(俗称色弱)、色觉异常II度(俗称色盲)考生不能录取的专业:化学类、化工与制药类、生物科学类、基础医学、临床医学(5+3一体化)、临床医学(5+3一体化儿科学)、临床医学、医学影像学、麻醉学、儿科学、口腔医学、医学技术类、护理学、预防医学、药学类、绘画;
(二)不能准确识别出红、黄、绿、蓝、紫任一色的考生不能录取的专业:除上述(色弱、色盲)不能录取专业外,还包括工商管理类、经济学(中外合作办学)、计算机科学与技术(中外合作办学)。















