
来源:高考直通车综合自湖南招生考试信息港
7月25日,湖南省教育厅发布《关于公布2021年来湘招生普通高校招生专业选考科目要求的通知》,2021年拟来湘招生的普通高校共1706所,其中本科高校1093所,此次公布的招生专业选考科目要求供2018年进入高中一年级学生选科参考,学生可根据自身兴趣爱好及特长,结合拟报考高校及专业的选考科目要求,合理确定选考科目。
高考直通车(ID:gkztcwx)今天来为大家做一个简要的分析。
即可查看新高考各省完整选科要求
相关内容:
关于公布2021年来湘招生普通高校招生专业选考科目要求的通知
各市州、县市区教育(体)局:
为贯彻落实《国务院关于深化考试招生制度改革的实施意见》(国发〔2014〕35号)和《湖南省人民政府关于印发<湖南省高考综合改革实施方案>的通知》(湘政发〔2019〕8号)精神,根据教育部统一部署,各普通高校按照第三批高考综合改革“3+1+2”选考模式要求,确定了各招生专业选考科目要求,已经学校主管部门审定。现予以集中公布,并就有关事项通知如下。
一、此次公布的2021年拟来湘招生的普通高校共1706所,其中本科高校1093所。如有新增高校及招生专业,其选考科目要求另行公布。2021年拟在我省实际招生的学校和专业以高考当年最终公布的为准。
二、此次公布的招生专业选考科目要求供2018年进入高中一年级学生选科参考,学生可根据自身兴趣爱好及特长,结合拟报考高校及专业的选考科目要求,合理确定选考科目。
三、在湘招生普通高校招生专业选考科目要求在湖南教育政务网(http://jyt.hunan.gov.cn/)和湖南招生考试信息港(https://www.hneeb.cn/hnxxg/)进行公布。请各市州、县市区教育行政部门登录网站下载,并及时告知学生、家长及各高中学校下载查阅。各市州、县市区要组织开展相关宣传培训,做好政策解读,加强对高中学校选科工作的指导和监督,引导学生合理选科;要进一步加强对高中学校开展选课走班教学的基础条件保障,努力扩充教学资源,合理安排学校师资,确保高中学校教育教学改革顺利进行。
附件:关于普通高校招生专业选考科目要求的说明(3+1+2模式)
湖南省教育厅
2019年7月25日
经教育部及相关省(市、自治区)教育行政部门审定,各普通高校已完成本科招生专业选考科目要求(3+1+2模式)的编报工作。现就有关事项说明如下:
1.适用范围。此次公布的各高校选考科目要求(3+1+2模式)是高校在实施高考综合改革“3+1+2”选考科目模式的省份对学生提出的高中学业水平选择性考试的选考科目要求。“3+1+2”模式是指:“3”为全国统考科目语文、数学、外语,所有学生必考;“1”为首选科目,考生须在高中学业水平选择性考试的物理、历史科目中选择1科;“2”为再选科目,考生可在化学、生物、思想政治、地理4个科目中选择2科。省级招生考试机构将按选考物理、选考历史两个类别分别公布招生计划、分别划线、分别进行投档录取。
2.数据结构。各高校选考科目要求(3+1+2模式)以本科专业或专业类为单位设定首选科目要求、再选科目及再选科目要求。首选科目要求包括仅物理、仅历史、物理或历史均可3种;再选科目包括政治、地理、化学、生物4科,根据再选科目数量,选考要求分为“考生必须选考该科目方可报考”(1科)、“考生均须选考方可报考”(2科)、“考生选考其中1门即可报考”(2科)和“不提再选科目要求”。
3.设置首选科目要求。高校各专业根据本校培养实际对于考生的物理或历史科目提出要求,“仅物理”表示首选科目为物理的考生才可报考,且相关专业只在物理类别下安排招生计划;“仅历史”表示首选科目为历史的考生才可报考,且相关专业只在历史类别下安排招生计划;“物理或历史均可”表示首选科目为物理或历史的考生均可报考,且高校要统筹相关专业在物理、历史类别下安排招生计划。
4.设置再选科目及要求。高校各专业根据实际从再选科目中选择1科、2科或“不提再选科目要求”。选择2科的,再选科目要求分为“考生均须选考方可报考”或“考生选考其中1门即可报考”。选择“不提再选科目要求”的,不能同时再提1科或2科要求,考生选考科目符合高校提出的首选科目要求即可报考。
示例:
哲学类的哲学专业:
A 高校首选科目要求选择“仅历史”,再选科目选择“政治”1科,考生必须选考“历史”和“政治”2科方可报考;
B 高校首选科目要求选择“物理或历史均可”,再选科目选择“政治”1科,考生必须选考“物理”“政治”2科或“历史”“政治”2科方可报考;
C 高校首选科目要求选择“物理或历史均可”,再选科目选择“政治”“地理”2科并要求“考生选考其中1门即可报考”,考生首选科目中有“物理”或“历史”,再选科目中有“政治”或“地理”1科即可报考;
D 高校首选科目要求选择“仅历史”,再选科目选择“不提科目要求”,考生选考科目中有“历史”即可报考。
E 高校首选科目要求选择“物理或历史均可”,再选科目选择“不提科目要求”,考生在“物理”“历史”中选择1科,在“政治、地理、化学、生物”中选择2科即可报考。
限于篇幅,这里无法列出各院校完整的选科要求,请大家在后台回复“选科”查看。
长按二维码回复“选科”
即可查看新高考各省完整选科要求
下面小车来为大家做一个总体上的分析,供参考。
湖南省2021年新高考专业选考科目大数据
此次公布的2021年拟来湘招生的普通高校共1706所,其中本科高校1093所。本科高校展示招生专业(类)共计27321个。
1、首选科目“仅物理”和“物理和历史均可”占绝大多数
2021年来湘招生普通高校招生专业选考科目要求汇总表以在湖南招生的高校专业为基础,对应列出首选科目要求和再选科目要求。2018年进入高中一年级的学生将正式执行“3+1+2”选科模式,即语数外3门+首选科目物理或历史1门+再选科目2门组成。
首选物理的专业可理解为传统理工类专业,首选历史的专业可理解为传统文史类专业,物理和历史均可的专业可理解为文理兼招专业。
高校给予的专业选择中“仅物理”和“物理和历史均可”占首选科目要求的绝大多数。其中,重点院校物理、历史选科分类更明确。
2、3+1+2模式下12种选科组合对应可选专业
湖南新高考语数外每科150分,总分450分,计原始分,物理、历史100分/门,计原始分。政治、地理、化学、生物:100分/门,以等级赋分成绩计入总成绩(赋分等级分为A、B、C、D、E,5个等级,最低等级赋分为30分)。因此,从选考科目的角度来说,政治、地理、化学、生物中选择的2门科目更影响考生志愿填报选择范围。
此次公布的本科高校招生专业(类)对应3+1+2模式下12种选科组合如图所示:
从整体数据来说,选择“物化政”组合可选择范围最广,选“史地政”组合选择范围相对较窄。
当物理和历史作为必选项时,两门对应的可选专业大类差别明显,对应了高校开设专业时偏传统理科专业较多的现状,但同时搭配“化学+政治”更受高校专业认可。
3、部分院校医学类专业要求选科“严苛”
虽然施行“3+1+2”模式选科,但部分院校以“均需选择”的再选科目要求确定了部分专业的选科。其中,部分重点院校的医学类专业要求选物理、化学、生物;贵州大学设计类专业要求选科历史、地理、政治。
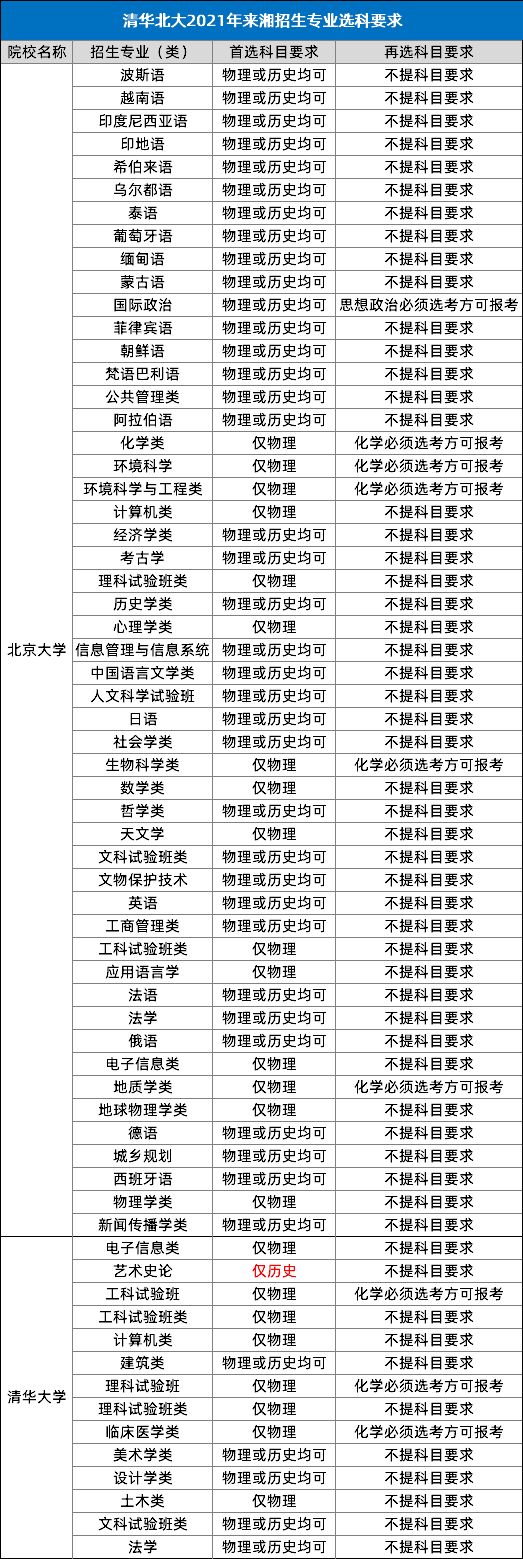
清华北大在湖南省的选考科目要求
注:表格中专业类别栏目有细分专业,考生填报志愿时以具体专业为准,本表格仅供参考。
从上图清华北大选考要求可以看到:
1、绝大多数专业首选科目要求为“仅物理”和“物理和历史均可”。
清华北大招生专业对首选科目要求中,仅清华的艺术史论要求选历史,其他均为“仅物理”和“物理和历史均可”。整体要求较宽松但有“偏好”。
2、部分专业要求选化学或政治。
清华北大部分专业因专业方向等原因提出了选择化学或政治学科的选考要求。
考生选考科目参考
1、首选科目决定了考生选科的大方向。
基于选科大数据,首选科目选物理或历史决定了考生未来选择专业的大方向。首选物理的考生可选范围大于首选历史的考生。
2、关注“更优”选科组合
结合“3+1+2”模式的12种选科组合,在首选科目确定的情况下,“化学+政治”的组合符合更多高校专业所需学科知识。
3、参考目标高校专业,结合自身兴趣和优势进行选科
考生可依据表格参考目标高校专业的选科要求,结合自身兴趣提前规划选科。如上图清华北大选科要求中虽有部分专业不提选科要求,但优选首选物理更具选科优势。
4、部分高校专业选科要求已经锁定
2021年来湘招生普通高校招生专业选考科目要求汇总表中的部分高校对选科要求明确,如中南大学和中山大学的医学类专业要求选物理、化学、生物。考生可提前了解相关信息。
5、其他省份考生参考
目前,除湖南、福建、河北公布选考科目要求外,辽宁、江苏、湖北、广东、重庆等第三批高考改革地区还未公布具体通知,考生可提前参考。
最后,附上各校选科要求在专业数量上的简明统计。
本科院校
注:空白表示数目为0
专科院校
注:空白表示数目为0





























