根据《广州市教育局印发<关于进一步深化高中阶段学校考试招生制度改革的实施意见>的通知》(穗教规字〔2018〕8号)规定,为加强和规范高中阶段学校招生填报志愿工作,确保我市今年高中阶段学校录取工作顺利进行,现就有关事项通知如下:
一、招生录取批次安排
(一)第一批次
5.中高职贯通培养三二分段试点招生计划和中等职业学校(含技工学校,下同)省级及以上重点特色专业(以下简称"中职三二分段及省级以上重点特色专业")招生计划。中高职贯通培养五年一贯制试点招生计划和中职本科贯通招生计划,由省统一组织报名、考试和录取。
(二)第二批次
公办的示范性普通高中学校(包括国家级示范性普通高中学校和市示范性普通高中学校,下同)和省一级普通高中学校名额分配招生计划。
(三)第三批次
示范性普通高中学校其他(剩余)招生计划;引入国家、省、市优质教育资源新建的普通高中学校,经市教育局批准的部分招生计划。
(四)第四批次
普通高中、中职三二分段及省级以上重点特色专业未录满的招生计划或因学生未按规定时间到校注册而空余的计划,统一安排补录。补录安排在第四批次中职学校其他(剩余)招生计划录取之前进行。
二、各批次志愿个数
(一)第一批次
1.普通高中:每类可填报1个学校志愿,分别为特长生招生计划、自主招生计划、外语和艺术类招生计划、港澳子弟班招生计划。
2.中职三二分段及省级以上重点特色专业:可填报2个学校志愿,每校可填报3个专业,每校要选择是否服从专业调剂。
(二)第二批次
可填报3个学校志愿。
(三)第三批次
可填报6个学校志愿。
(四)第四批次
2.中职学校:可填报6个学校志愿,每校可填报6个专业,每校要选择是否服从专业调剂。
三、填报志愿时间与流程
实行网上填报志愿。考生凭考生号、密码或通过粤省事登录"广州市高中阶段学校招考服务平台"
(一)填报志愿时间:2021年6月1日9:00至6月5日16:00。
(二)填报志愿流程:选择"志愿填报"功能→修改新密码(仅首次进入需要)→填报各批次学校志愿→修改、核对志愿→确认志愿信息。
考生须在2021年6月5日(星期六)16:00前对网上填报的志愿信息予以确认,逾时未确认的志愿信息无效。
(三)志愿修改:填报志愿期间,考生可对未确认的志愿信息进行反复修改,一经确认成功,不能再修改。
(四)志愿封存:2021年6月5日16:00为填报志愿截止时间,系统将准时自动关闭,市招考办立即举行志愿封存仪式,对考生志愿数据等报考信息进行安全备份和封存,并委托广州公证处进行现场公证。考生志愿以封存的考生数据盘信息为准,考生可随时登录中考服务平台查看本人的志愿信息。
四、投档录取规定
1.录取最低控制线。由市招考办根据当年普通高中招生计划、中职三二分段及省级以上重点特色专业招生计划、考生填报志愿情况以及考生成绩,分别划定普通高中录取最低控制线、中职三二分段及省级以上重点特色专业录取最低控制线,与中考成绩同步公布。
2.梯度投档控制线。以降序排列在报考总人数12%位置(去尾取整)的考生成绩作为普通高中第一梯度投档控制线;以40分为间隔依次设定普通高中第二梯度投档控制线、普通高中第三梯度投档控制线……普通高中录取最低控制线。其中,第二批次名额分配招生学校录取最低控制线为该校近3年在提前批统一计划户籍生录取最低分数的平均值下降20分(若当年未在提前批招生的,取当年学校除独立招生外的首批次户籍生录取最低分数计算,最终计算时去尾取整);第三批次国家级示范性普通高中录取最低控制线为普通高中第三梯度投档控制线(申请继续依梯度顺序投档的学校除外);第三批次和第四批次的其余普通高中录取最低控制线为2021年普通高中录取最低控制线。中职学校第一梯度投档控制线为普通高中录取最低控制线;以40分为间隔依次设定中职学校第二梯度投档控制线、中职学校第三梯度投档控制线……
(二)普通高中投档录取规则
1.普通高中各批次均按1:1比例投档。
2.普通高中第一批次四类招生按相关招生方案统一投档录取。普通高中特长生招生,根据学校招收特长生的各项目计划数及其录取最低控制线,按志愿从高分到低分投档录取。普通高中自主招生,根据学校招生简章公布的自主招生计划数、学校录取最低控制线和综合素质评价要求,按志愿从高分到低分投档录取。外语、艺术类普通高中招生,根据市教育局批准并由学校向社会公布的招生方案,按志愿从高分到低分投档录取。普通高中港澳子弟班招生,根据学校招生简章公布的港澳子弟班报考条件、招生计划数及其录取最低控制线,按志愿从高分到低分投档录取。
3.普通高中第二、第三和第四批次招生,采用梯度控制线上志愿优先投档方式统一投档录取。普通高中相关批次计划投档时,首先安排投档分在普通高中第一梯度投档控制线以上(含本数,下同)的考生投档,先投第一志愿,每所学校按投档分从高到低录取,若学校的招生计划未录满,再投第二志愿……依此类推。若学校在普通高中第一梯度投档控制线以上还未录满,则安排投档分在普通高中第二梯度投档控制线以上的考生按照上述方法进行投档……依此类推,直至本批次全部投档结束。
4.在多个批次安排招生计划的普通高中,除港澳子弟班招生计划外,非最后批次投档的剩余计划均并入该校第三批次或第四批次计划。港澳子弟班未完成的计划不并入后续批次招生,面向港澳台居民考生补录。普通高中在该校最后一批次(包括只有一批次的)投档时,若未完成招生计划,不降分录取,对剩余学位统一安排补录。如一所普通高中(含校区)在第三批次或第四批次有多条招生计划,则分别按计划对应录取和补录。
5.在普通高中自主招生和名额分配招生时,示范性普通高中投档考生的录取参考科目成绩均须达到C级及以上,非示范性普通高中投档考生的录取参考科目成绩均须达到D级及以上。
6.区属公办示范性普通高中可将不超过15%的招生计划面向外区招生,在第三批次投档时,本区与外区考生同时投档。当外区考生投档数已达到面向外区招生最大计划数时,就不再投外区考生。
7.公办普通高中学校计划包括户籍生招生计划(含政策性照顾学生)和随迁子女招生计划,分别对应户籍生和随迁子女投档录取。
8.普通高中补录。在第四批次中职学校其他(剩余)招生计划录取之前,未完成招生计划的普通高中,统一组织补录。省、市属普通高中面向全市补录;区属普通高中原则上面向全市补录,具体补录范围由其主管教育行政部门确定,并报市招考办备案。市招考办将在广州招考网
(三)中职学校投档录取规定
1.中职学校各批次均按1:1比例投档,采用梯度控制线上志愿优先投档方式统一投档录取。中职学校各批次计划投档时,首先安排投档分在中职学校第一梯度投档控制线以上的考生投档,先投第一志愿,每所学校按考生专业志愿优先、投档分从高到低进行第一专业志愿投档,再进行第二专业志愿投档……依此类推完成所有专业志愿投档,若学校的专业招生计划已完成,则不再对此专业投档,若学校该批次仍有专业招生计划未完成的,则对当前志愿填报该校且选择了"专业服从分配"但还未投档的考生,按考生投档分从高到低、专业代码从小到大顺序投档至招生计划未完成的专业;学校在本批次计划已完成的不再对其投档,若学校在本批次计划未完成的,再进行第二志愿投档……依此类推,直至最后一个志愿完成投档。其次安排投档分在中职学校第二梯度投档控制线以上的考生按照上述方法进行投档……依此类推,直至本批次全部投档结束。
2.中职三二分段及省级以上重点特色专业补录。与普通高中补录同步进行补录志愿填报和投档。
3.全市统一录取和注册报到结束后,市招考办在广州招考网统一公布中职学校缺口计划,中职学校自主组织生源注册入学。
(四)其他规定
1.投档分计算规则。在投档录取时,对符合加分或优先录取条件的考生,按考生成绩加分或优先后的投档分投档录取。特长生和名额分配录取不享受加分或优先录取;考生如同时符合多项加分的,享受加分值最高的事项;考生如同时符合加分和优先录取的,享受了加分事项的不再享受优先录取;"三侨生"加分仅限填报广东华侨中学志愿投档录取;父母双方均属本市农业户口的独生子女以及纯二女计生户的女孩加分仅限填报户籍所在区所办高中志愿投档录取。考生享受加分或优先录取的投档分,仅用于投档录取,不计入初中学业水平考试录取计分科目总分,在考生的电子版中考成绩证明中予以说明。
2.同分排序规则。当考生的投档分相同时,按以下规则进行排序:首先是享受"同等条件下优先录取"的考生(考生若已享受加分,则不再享受优先录取);再比较录取计分科目总分;若情况又相同,则先比较语文、数学、英语三科成绩之和;若再相同,则依次比较数学、语文、英语、道德与法治、历史、物理、化学单科成绩。
3.普通高中第三批次和第四批次招生时,荔湾、越秀、海珠三区同属一个招生区域,即三个区的考生等同于一个区的考生,均可报考三区内的区属普通高中,投档时不视作外区考生。荔湾、越秀、海珠的初中应届毕业生参加名额分配录取和自主招生时,不能报考其他两区的区属示范性普通高中自主招生计划和名额分配计划。
4.考生一旦被前面的志愿学校(不论公办高中、民办高中、中职)录取,则不再参加后续志愿投档。被普通高中或中职三二分段及省级以上重点特色专业录取的考生,如注销录取结果,则只能参加已填报的中职剩余招生计划志愿投档录取。所有注销、补录均在广州市中招录取系统进行。
5.招生学校如无特殊理由,对所有投档的考生必须录取,不得退档。
五、填报志愿注意事项
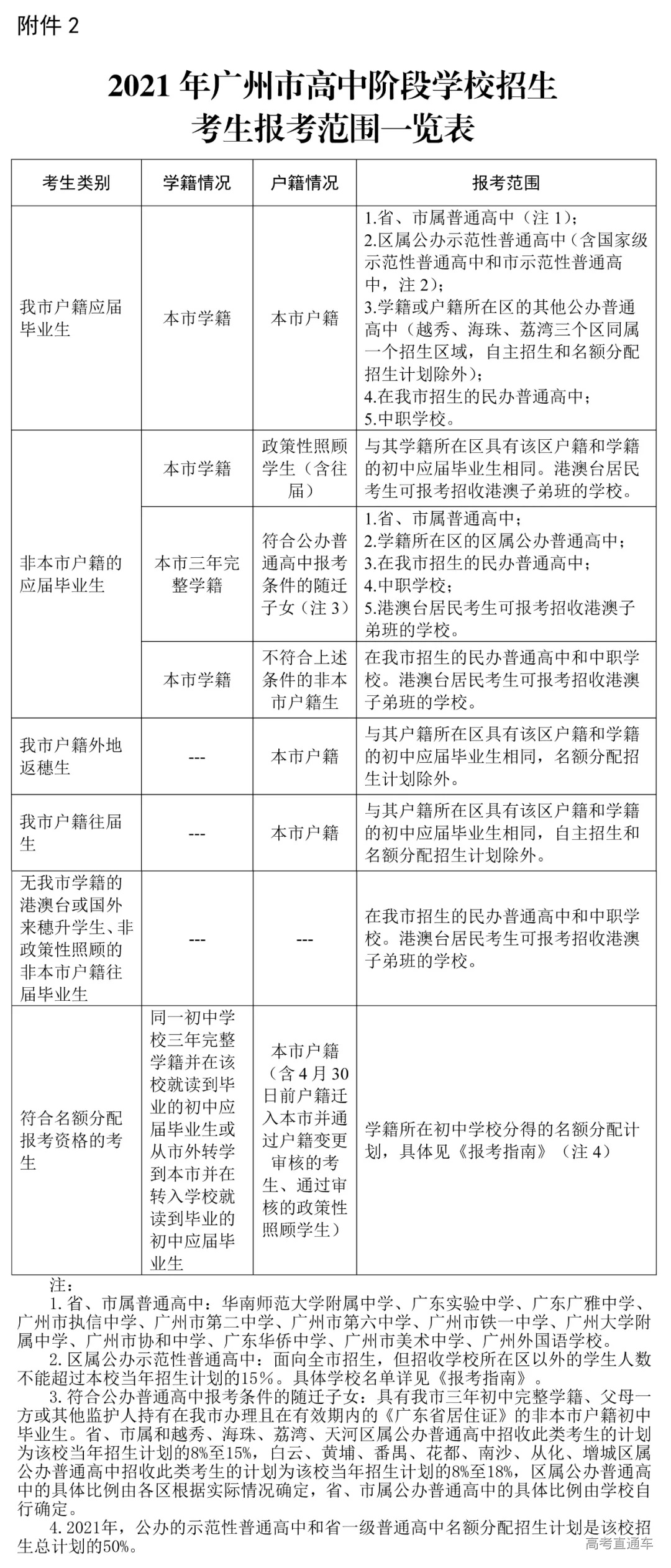
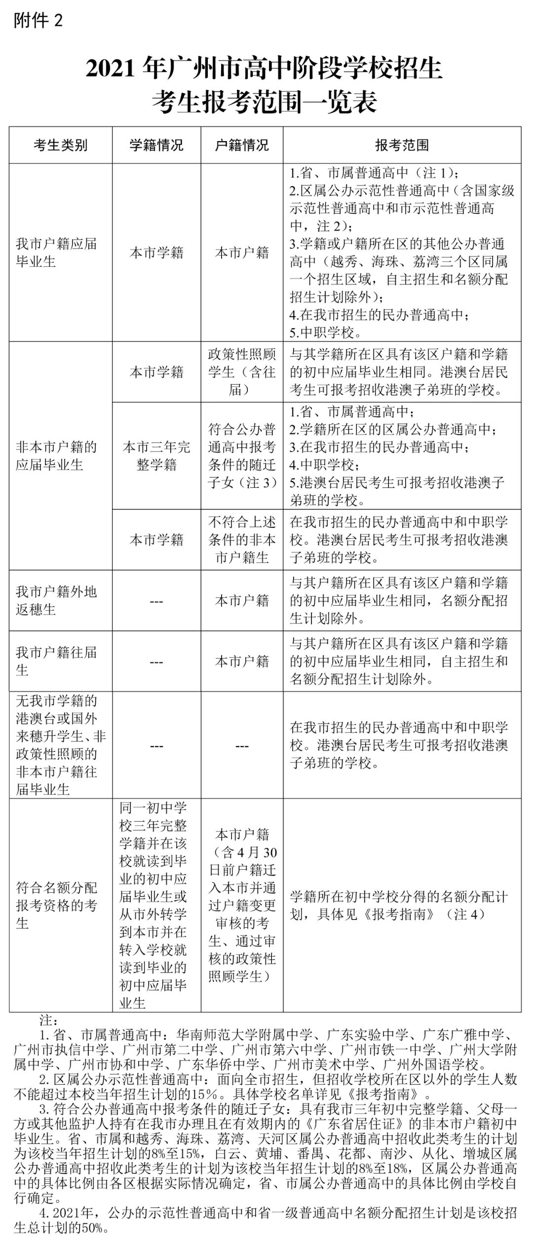
(一)考生必须按规定的学校招生范围和招生批次填报个人志愿。填报志愿与投档录取方式有密切关系,考生填报志愿时,须了解清楚投档录取有关规定。各学校招生批次及投档录取的具体要求,考生可详细阅读《二〇二一年广州市高中阶段学校招生报考指南》(以下简称《报考指南》)和《2021年广州市高中阶段学校招生填报志愿模拟表》。
(二)考生根据个人学业水平和发展意愿自行在网上填报志愿,不要求所有批次和志愿都报满,但同批次内须遵循从第一志愿到后续志愿的填报顺序。考生应尽可能利用志愿容量,也要考虑前后志愿间的梯度,合理填报志愿,以增加录取机会。
(三)高中阶段学校投档录取不设宿位数控制,宿位不作为投档录取规则之一。部分学校提供的宿位数小于招生计划数(详见《报考指南》)、无法满足所有考生住宿需求的,由学校制定宿位分配方案并提前向社会公布,考生入学后由学校根据方案分配宿位。考生在填报宿位不足的学校时,如有住宿需求,可先咨询学校了解住宿分配方案、衡量自身实际情况后再慎重做出选择。
(四)凡选择民办高中志愿的考生,须区分普通高中班和国际课程班,了解相关收费标准,考虑家庭的经济承受能力后方可填报。考生一旦被录取,须按有关规定交费和注册报到,否则招生学校有权注销其录取资格,注销后不能参加普通高中和中职三二分段及省级以上重点特色专业的补录。
(五)根据有关规定,部分招生学校(专业)录取时,对考生的身体条件有特别的要求或限制,《报考指南》的招生计划篇中做出说明。考生务必详细了解招生学校的有关规定,根据本人的身体条件填报志愿。如果考生的身体条件不符合所填报学校(专业)的报考条件,一旦被录取,在入学后经新生体检证实不符合录取条件的,招生学校有权调整其专业,或令其休学甚至取消录取资格,后果由考生本人负责。
各区教育局、各招生学校和各初中学校要加强招生政策、升学指导的业务培训,增强升学指导工作的科学性、针对性和适时性,做到上下政策一致、宣传口径一致、操作程序一致。各初中学校要及时发放《报考指南》,确保每位考生免费人手一本,并引导考生通过电话、网络、现场咨询等途径更多地了解所选择的学校,并特别提醒考生"志愿信息以考生在中考服务平台确认的为准";要认真做好志愿填报的组织工作,开放机房,加强环境卫生消毒和通风,做好网络环境检查,为考生提供网上填报志愿的条件。各区教育局要加强对辖区内初中学校的检查和监督力度,严禁以任何形式干预或限制考生自主填报志愿。如有严重违反招生规定和纪律,侵犯考生合法权益的行为,一经发现按有关规定对当事人做出严肃处理。

