
2020年银川市三区公办普通高中学校
政策类自主招生网上志愿填报须知
志愿填报时间
2020年7月15日8:00-7月16日18:00
填报方法
银川市三区初中学校毕业生在浏览器地址栏输入http://www.yczhongkao.cn/,进入银川市中考服务平台网站首页,考生须通过导航栏中“报名入口”登陆系统,点击进入“自主招生填报志愿”对话框进行志愿填报。
注意事项
1、考生在填报志愿前要认真阅读银川教育考试招生网上公布的各普通高中学校自主招生方案,搞清各政策类自主招生班级类型的招生计划、报考条件和所需提供的材料等信息。
2、政策类自主招生可填报志愿的班级类型包括银川一中民族班;银川二中创新素养实验班;银川六中特色班;银川九中奥林匹克实验班;银川唐徕回民中学民族班;银川高级中学川区实验班;宁夏大学附属中学外语实验班;北方民族大学附属中学民族班。每名考生只能填报一所学校一种类型的报考志愿,并根据各学校的招生方案要求准备好相关材料待查。
3、考生在提交报考志愿后系统会弹出对话框提示考生是否确认当前所填报的志愿,志愿一经考生确认将不能更改。
4、报名结束后,银川市中小学招生领导小组将考生自主招生填报志愿名单反馈给各高中学校,由高中学校组织进行录取。
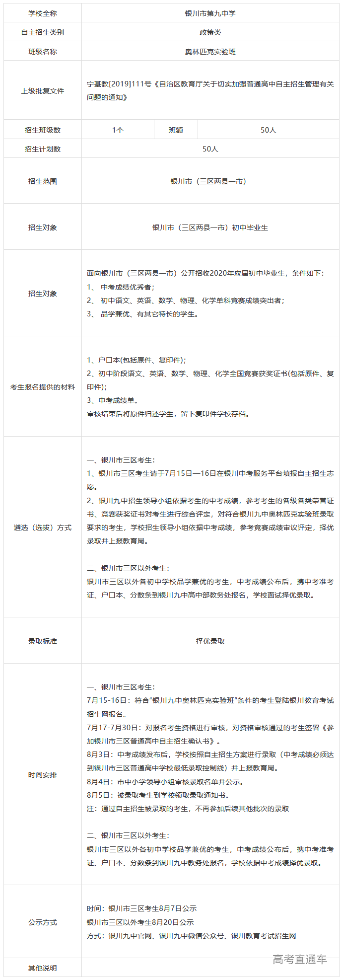
2020年银川九中奥林匹克实验班自主招生方案(政策类)
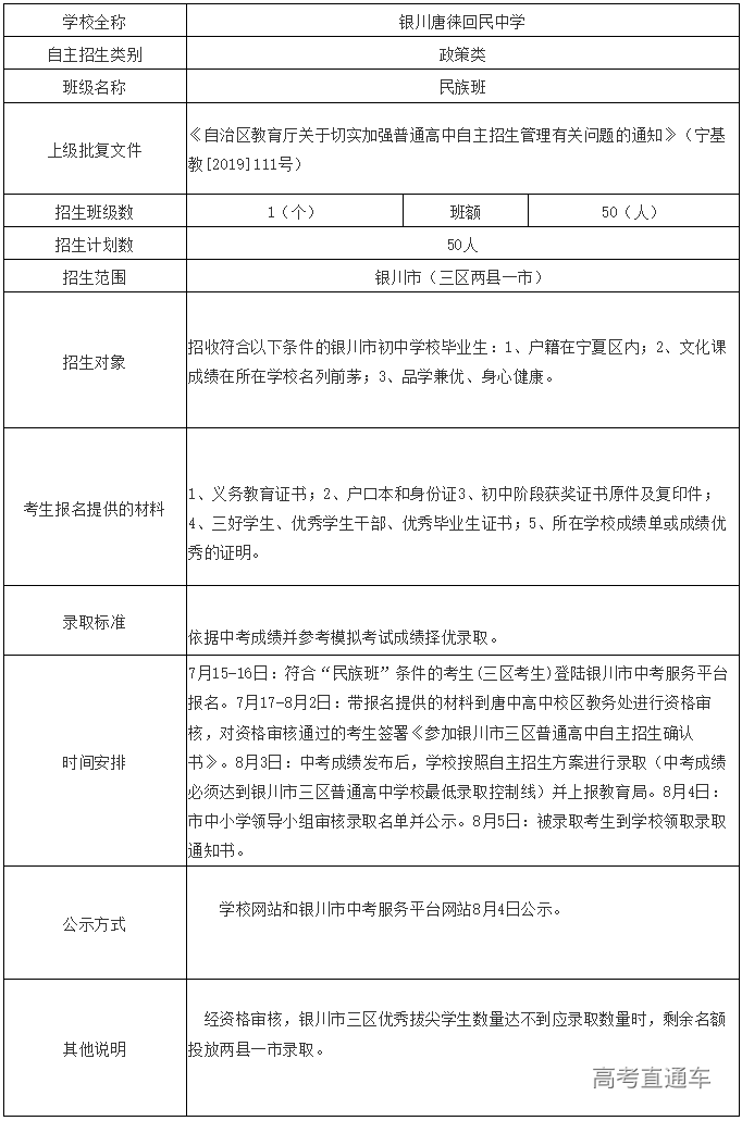
2020年银川唐徕回中民族班自主招生方案(政策类)
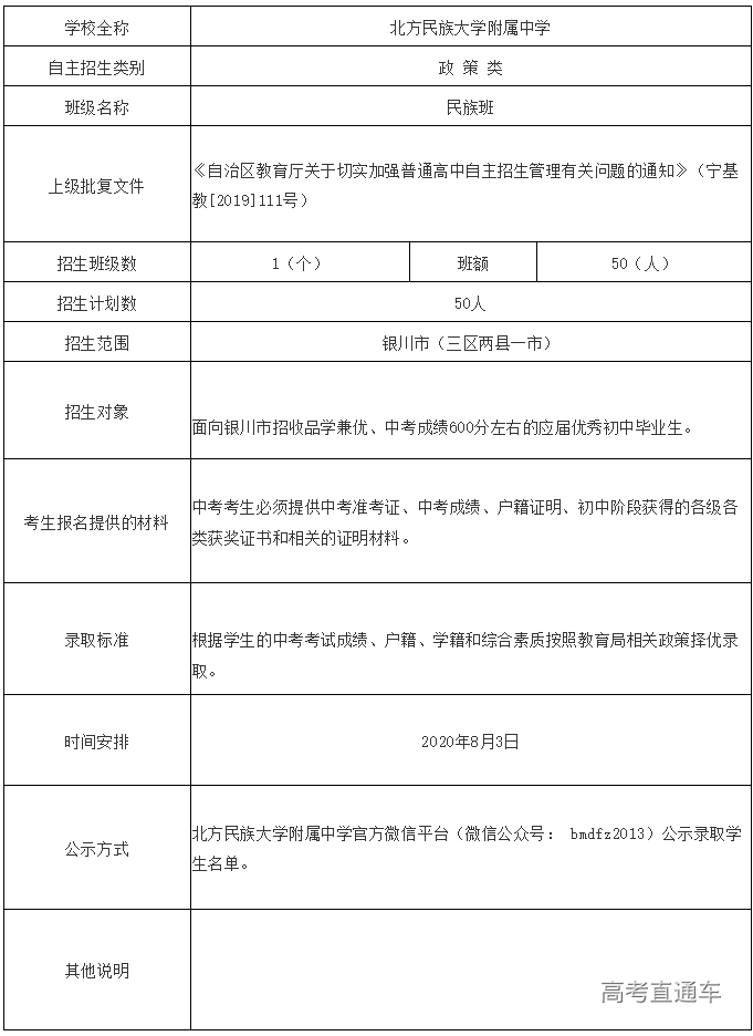
2020年北民大附中民族班自主招生方案(政策类)
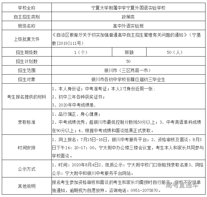
2020年宁大附中外语实验班自主招生方案(政策类)
2020年银川二中实验班自主招生方案(政策类)
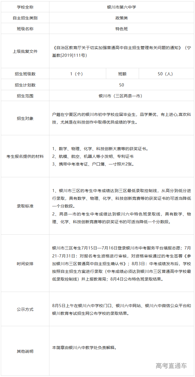
2020年银川六中特色班自主招生方案(政策类)
2020年银川一中民族班自主招生方案(政策类)







