西藏自治区2025年普通高等学校招生计划28931名,其中:本科16136名,本科预科290名,专科12505名。普通生源招生计划24966名,其中:文史类9891名(本科5973名,本科预科112名,专科3806名),理工类15075名(本科9663名,本科预科178名,专科5234名);部队生源招生计划500名:文史类370名,理工类130名,全部为本科;对口高职生源招生计划3465名,全部为专科。
提示:
1.高校毕业生就业和创业。根据《中共西藏自治区委员会 西藏自治区人民政府关于促进高校毕业生就业创业的若干意见》(藏党发〔2017〕9号)精神,高校招收学生毕业后按照劳动者自主就业、市场调节就业、政府促进就业和鼓励创业的方针,双向选择、自主择业,政府引导、市场为主。
2.西藏自治区师范及农牧林水地矿类专业免费教育补助政策简介。根据《西藏自治区师范及农牧林水地矿类专业免费教育补助政策管理办法和实施细则》(藏教厅﹝2016﹞64号)、《西藏自治区学生资助资金管理实施办法》(藏财科教〔2025〕3号)有关规定,我区对师范及农牧林水地矿类专业的普通全日制本专科学生实施免费教育补助政策。在本招生计划中对师范及农牧林水地矿类专业相应备注为“师范类”或“免补专业”字样(以下统称为“免补专业”)。资助标准为年生均7300元,其中学费2800元、住宿费800元、生活费补助3700元。申报流程:①考入区内高校免补专业的新生无需申请,高校将直接免除学费、住宿费并分学期补助生活费;②考入区外高校的免补专业新生入学报到后一个月内将《西藏免补专业学生入学报到回执单》(下载地址:http://edu.xizang.gov.cn)经学校审核盖章后邮寄至回执单上指定地点,自治区教育厅审核后每年分批将相关资助资金划拨至区外高校,再由高校兑付给受助学生。需要特别提醒的是:①考入教育部直属师范院校的国家公费师范生不再享受本政策;②我区脱贫家庭大学生(原建档立卡和农村低保学生)优先享受《西藏自治区建档立卡贫困家庭子女接受高等教育实施免费教育补助政策管理办法》(藏教厅﹝2021﹞57号),不再享受本政策;③免补专业学生高校毕业后就业去向不受限制。
3.填报志愿时间和方式。我区普通高校招生志愿填报(不含对口高职)统一安排在成绩和录取最低控制分数线(以下简称“录取分数线”)公布后,考生一律凭用户名和密码,通过西藏自治区教育考试院网站(网址:http://zsks.edu.xizang.gov.cn)进行网上志愿填报。考生在本人可报考的类别和科类中选报批次、院校、专业及是否“专业服从调剂”志愿,并按规定时间和要求填报。所有批次志愿一次性填报,填报一个批次保存一个批次,填报结束确认不再更改后务必锁定志愿。考生志愿一经锁定,任何人不得更改。考生须对自己所填报志愿的真实性、准确性负责。因考生本人填报失误造成的后果,由考生本人负责。
考生在填报志愿前,须通过招生高校网站或其他方式认真阅读报考高校的招生章程,详细了解报考高校的类型(公办、民办、中外合作办学、独立学院等)、办学现状、办学地点、报考专业要求和收费标准等情况,避免盲目填报。在录取过程中,对
生源不足的院校,将按批次公开征集考生志愿,征集志愿视情况进行一次或多次。请考生随时留意西藏自治区教育考试院网站和“西藏微青年”微信公众号公布的志愿征集信息,保持电话24小时畅通,在规定时间内填报。
4.普通高校招生录取批次设置。我区普通高校招生普通生源计划设提前录取批次、专项计划批次、普通计划批次。批次录取顺序依次为:提前录取军校批、提前录取本科一批、提前录取本科二批、提前批艺体类本科、国家专项本科、地方专项本科、高校专项本科、本科一批、本科一批(民族预科班)、本科二批、本科二批(民族预科班)、提前批专科、提前批艺体类专科、专科批。
提前单独录取批次主要包括八类院校(专业):①军事;②公安;③飞行学员;④公费师范生;⑤部分艺术体育专业;⑥航海类等艰苦专业;⑦全国重点马克思主义学院的马克思主义理论专业以及其他经教育部批准的特殊高校(专业);⑧有关高校综合评价招生等。专项计划批次包括国家、地方和高校专项计划相应的录取院校(专业)。
5.普通高校招生录取投档方式。我区普通高校招生录取投档方式分平行志愿和传统志愿两种方式。①平行志愿投档。实行平行志愿的有国家专项本科、地方专项本科、本科一批、本科一批(民族预科班)、本科二批、本科二批(民族预科班)、提前批艺体类本科、提前批艺体类专科和专科批录取院校。平行志愿每个批次设置A、B、C、D、E、F、G、H、I、J共10个并列的院校志愿,每个院校设置4个专业志愿和专业服从调剂志愿,不设“院校服从调剂”志愿。②传统志愿投档。提前录取军校批、提前录取本科一批、提前录取本科二批、提前批专科、高校专项本科和部队生源本科批仍采用传统志愿方式。每个批次设置3个院校志愿,即第一志愿、第二志愿和第三志愿,每个院校志愿可以填报4个专业和专业服从调剂,不设“院校服从调剂”志愿。
6.部分特殊类院校(专业)招生。①报考体育、艺术类院校(专业)须相应专业省统考成绩,不可跨专业(类)混报。使用我区统考成绩作为专业考试成绩的艺术类专业,在考生高考文化课成绩和我区统考成绩均达到艺术类专业批次录取最低控制分数线基础上,依据考生高考文化课成绩和我区统考成绩按比例合成的综合成绩进行择优录取,综合成绩=高考文化总成绩(含政策性加分)×0.5+(专业成绩/专业满分)×750×0.5;②报考外语专业须外语口试成绩,我区仅组织英语语种口试,即英语口试;③报考公安院校(专业)须政治考察、体检、面试和体能测评且合格;④报考中央司法警官学院须政审、面试和体能测试且合格;⑤报考军事院校须政审、面试及军检且合格;⑥报考中国消防救援学院须政审、心理测试、面试和体格检查且合格;⑦报考北京电子科技学院须相应的政审、面试且合格;⑧报考定向培养军士生院校(专业)须政治考核、面试和体格检查且合格;⑨报考空军招飞院校(专业)须初复选、定选且定选合格。
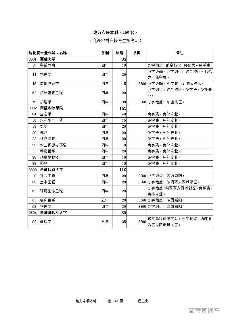
7.部分特殊政策或专项计划院校(专业)招生。①国家专项计划允许世居少数民族、久居城镇居民和在藏工作满3年及以上干部职工子女(或被监护人)报考,同等条件下优先录取农牧民子女。②地方专项计划允许农村户籍考生报考。③高校专项计划允许所报考院校高校专项资格审核通过的合格考生报考。④少数民族预科班和民族班计划允许少数民族考生报考,录取由招生学校与本校同批次录取,录取标准分别不得低于高校在我区同批次录取提档线以下80分和40分。重庆大学、湖南大学、西安邮电大学、西华大学、桂林电子科技大学、烟台大学、太原学院、福建商学院预科允许边防军人子女报考。⑤教育部直属师范大学本研衔接公费师范生。根据《教育部直属师范大学本研衔接师范生公费教育实施办法》(国办发〔2024〕27号,文件网址:http://www.moe.gov.cn/jyb_xxgk/moe_1777/moe_1778/202406/t20240614_1135654.html)规定,教育部直属师范大学本研衔接公费师范生(以下简称公费师范生)由6所教育部直属师范大学承担招生及培养任务,采取在校期间免除学费、免缴住宿费并补助生活费的方式,统筹设计并实施公费师范生本科4年及教育硕士研究生2年培养方案,实行分流淘汰,切实保障培养质量。研究生一年级课程学习结束后,培养学校根据公费师范生本科以来的综合考核结果进行排序,确定具体履约任教地。公费师范生在录取后、获得入学通知书前,须与培养院校和西藏自治区教育厅签订《本研衔接师范生公费教育协议》,在校学习期间和毕业后须按照协议约定,履行相应的责任和义务,对拒签协议的录取学生,培养院校可取消其公费师范生专项录取资格。公费师范生毕业后均须履约任教,未履约任教或履约任教期限不足,按《本研衔接师范生公费教育协议》约定承担相应责任,违约行为纳入信用记录,并及时与全国信用信息共享平台共享,违约相关材料归入本人人事档案。⑥边境县专项计划面向西藏边境县户籍考生招生。
8.招生计划更新。计划如有增补、变动,将及时在西藏自治区教育考试院网站上公布并转发各地(市)招生考试机构。
9.其他注意事项。请考生认真阅读以上说明和招生计划,审慎填报,误填后果自负;民办、独立院校、中外合作办学招生计划,属国家统招计划,毕业后国家承认学历;凡未注明收费标准的,按院校所在省、区、市物价部门批准的标准执行;有关招生院校的特殊要求及招生信息,请考生登录招生院校网站查询。















































































































































































































































































































