“十五五”规划纲要在“一体推进教育科技人才发展”一章中明确提出:“聚焦优势学科和战略急需适度扩大‘双一流’建设范围,新建若干所新型研究型大学。”
这一重磅信号引发了关于未来高校格局的广泛讨论。
今年两会期间,全国政协委员、大湾区大学创校校长田刚院士在接受澎湃新闻专访时说:“新型研究型大学不是传统大学的‘翻版’,而是高等教育改革的一个‘试验田’,是一个探索新方向的‘先行者’。”
大湾区大学松山湖校区
这些被寄予厚望的“先行者”究竟是什么?在它们探索的前路还有什么挑战?这场变革会给传统大学带来什么影响?
在“高水平科技自立自强”的时代命题下,一场关乎高等教育未来的深刻变革已经拉开序幕。
为梦想而生的大学
时间回溯至2007年3月,在深圳市第四届人民代表大会第三次会议的政府工作报告中,决定筹建南方科技大学。这所高校从一创办起,就深深植入了深圳“敢闯敢试,敢为人先”的变革精神。
南方科技大学
南方科技大学化学系终身教授谭斌回忆说,南科大人都有一股拼劲,“从学校的管理层、身边的同事到学生都如此,大家拧成一股绳干事,都是为了做一些事情,都希望能为国家的科研和高等教育改革作一些力所能及的贡献。”
良好的制度、全新的理念、积极的氛围,还有科研工作所需的各种“催化剂”,让南方科技大学向前飞速发展,正式获批仅六年,就成为了博士学位授予单位;正式成立刚十年,就入选“双一流”建设高校。
由南方科技大学创下的新型研究型大学的第一个示范,已经成为现代高等教育改革的一面旗帜。
南方科技大学正在探索中国特色高等教育模式的道路上阔步前行
2011年欧美同学会上,中国科学院院士韩启德的一句“可不可以发挥我们的所长,在中国创办一所小型大学”,让施一公的心砰砰狂跳,也让当时在场的潘建伟、陈十一等很多人成为了西湖大学的发起者。
后来,在面对央视采访时,西湖大学校长施一公仍忍不住激动地回忆:“纵观过去一两百年、三四百年,我们对世界科学的产生、技术的发展、新的知识的发明发现,贡献太小。我们觉得是时候了,大家应该联起手来,为了这个国家、为了这个民族,创办一所顶尖大学。”
2015年3月,施一公、陈十一、潘建伟、饶毅、钱颖一、张辉和王坚等七位向国家倡议建立西湖大学并获得支持
这种发自内心的精神与理想十分具有感召力,2018年10月20日,西湖大学举行成立大会,5位诺贝尔奖得主、70余位国内外大学校长及代表、近百位捐赠人悉数到场。
这所举社会力量而办的新型研究型大学,得到了国家的高度重视,受到了社会各界的广泛关注。
西湖大学校长施一公教授在开学典礼上致辞
新型研究型大学是为梦想而生的,它创立是一种宣言——是对真理、人类潜能、社会进步以及未来本身的信仰宣言。
一群富有远见卓识的创始人,背负着致力于中华民族伟大复兴的既定使命,以探索新知为不懈动力,以推动进步为不竭源泉。
当梦想落地,它所激起的涟漪,就远不止于一隅。
近年来,各地争相布局,新型研究型大学的阵容迅速扩充,呈现多地开花的趋势。
这些大学精准地嵌入我国沿海各大经济圈中,从设立之始就承担着服务区域发展的使命。仅2024、2025两年之中,获得教育部批准成立的新型研究型大学就有5所,这种发展速度与密度,释放出了强烈的国家政策信号。
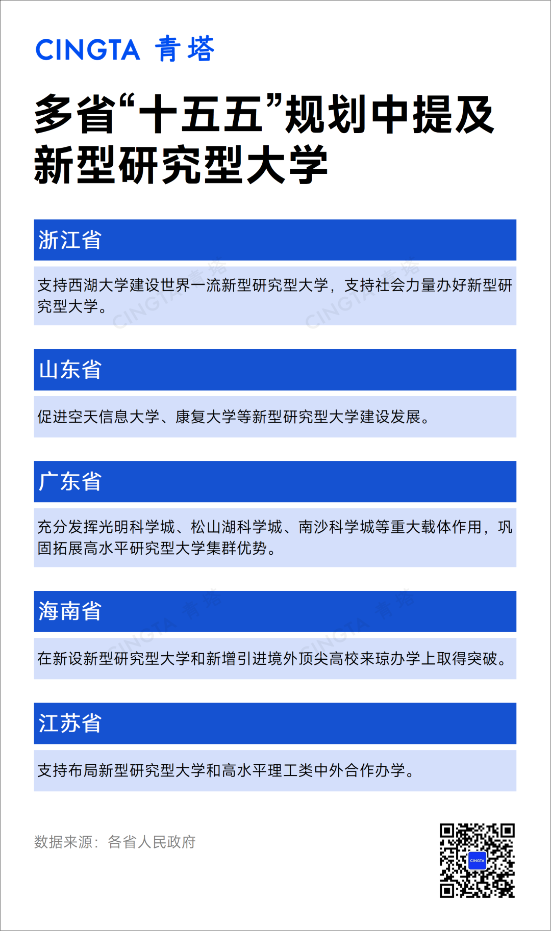
信号的回响也很快出现,在今年初各省陆续发布的“十五五”规划中,“新型研究型大学”成为高频词。
各地争相布局的热情不难理解。田刚院士在采访中指出,新型研究型大学是服务地方长期发展的战略引擎,其贡献是根本性、长期性的。
通过科研平台与人才集聚,高校和地方产业实现了深度对接。依托创新载体的优势,孕育新兴产业、催生新质生产力,新型研究型大学对于地方发展确有极大价值。
但当承载着改革期待的大学真正落地招生,一个不可避免的问题浮现出来。
新型研究型大学与传统高校之间的关系是什么?
福耀科技大学副校长徐飞在接受《文汇报》采访时,给出了一个巧妙的比喻:“是鲶鱼,而非替代者。”
鲶鱼的出现会让鱼塘产生危机,鱼群从而被迫游动、保持活力。
西湖大学夜景
传统高校的地位并未被撼动,事实上,许多高校已经开始响应国家战略、借鉴新型研究型大学“产学研融合”的发展模式,与本地企业共建联合实验室。
新型研究型大学的作用正是如此——通过“鲶鱼效应”激活高等教育生态。
高水平、高起点、小而精
“高水平、高起点、小而精”是这些新型研究型大学的普遍特色。
以“高水平”为发展目标的新型研究型大学,不再追求传统大学综合性办学的要求,而是集中一切资源,以布局学科交叉探索颠覆性创新,以发展新兴学科带动前沿产业。
上海科技大学积极促进学科交叉,设置了管理科学与工程(科技与创新创业交叉融合)、设计学(科技与设计交叉融合)、生物医学工程(生物、医学与工程交叉融合)、数学与应用数学(数学与数据科学、数学与生命科学交叉融合)和综合人文类等交叉专业,以特色求优势、以优势求发展。
上海科技大学张江校区航拍
康复大学聚焦康复治疗领域创新学院设置,成立了康复科学与工程学院、生命科学与健康学院,形成了以医、理、工为主体,多学科协调发展的大康复学科专业体系。
深圳理工大学致力于“建一个学院、成一流学科、强一片产业”的理念,首创“六位一体”产创资源贯通模式,建设合成生物、生命健康、生物医学工程、材料科学与能源工程、计算机科学与控制工程、药学、算力微电子等七大学科交叉学院。每个学院均配备全国重点实验室、国家工程技术创新中心、仪器设施平台、孵化器、产业园和基金资源。
深圳理工大学校园美景
依托学院、研究中心、重点实验室与大科学装置等平台,新型研究型大学以“推倒围墙”的勇气,短时间内就积累起了丰富的成绩。
2025年,西湖大学以第一作者或通讯作者单位在Nature、Science、Cell三大顶刊发表前沿成果22篇,连续两年稳居全国高校前十。
南方科技大学以第一作者单位或通讯作者单位发表成果19篇,数量同样保持国内高校前十。
上海科技大学建校仅12年,在三大刊上累计发表的第一作者、通讯作者署名论文已达109篇,位居全国高校前列。
在西湖大学云栖校区,经常能遇见科学大咖
以“高起点”为办学要求的新型研究型大学,不约而同地在创校之初就将掌舵权交给顶尖科学家,由他们来为学校精准把稳前进方向。
在现有的几所新型研究型大学校长中,有五位中国科学院院士——南方科技大学校长薛其坤、上海科技大学校长封东来、西湖大学校长施一公、大湾区大学校长田刚、宁波东方理工大学校长陈十一;一位中国工程院院士——康复大学校长董尔丹。此外,深圳理工大学校长樊建平是国际欧亚科学院院士,福耀科技大学校长王树国,也曾是顶尖985高校西安交通大学的掌门人。
南方科技大学校长薛其坤院士带领团队做研究
新型研究型大学高度重视人才队伍建设,不仅掌舵人规格极高,师资力量也同样雄厚。
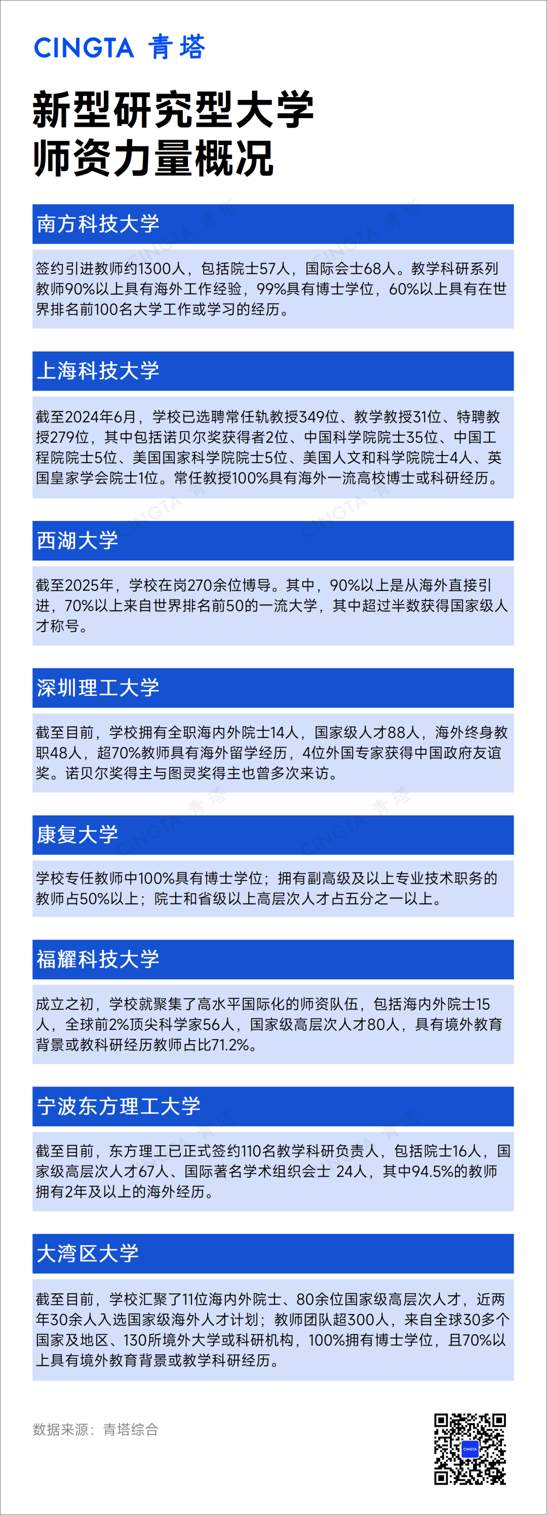
这些高校的人才队伍具有国际化程度高、高层次人才集聚的特征。其中,师资队伍中海外背景(含留学、工作经历)比例普遍超过七成,博士学历占比接近100%,且汇聚了大量院士、国家级人才及顶尖科学家,彰显出新型研究型大学在建设初期即以全球视野打造高水平师资队伍的发展道路。
全球顶尖学者竞相而来,“中国讲台”“中国大学”已被呈现在世界学术的聚光灯下。“聚天下英才而用”的理想在新型研究型大学这里得到了真正实现。
在深圳理工大学,本科生与2003年诺贝尔经济学奖得主Robert Engle面对面交流
以“小而精”为育人模式的新型研究型大学,用最尖端的配置,培养最优秀的人才。
新型研究型大学的普遍招生规模都不大,比如,南方科技大学每年本科生招生人数稳定在约1400人;西湖大学截止去年累计招收了426名本科生;福耀科技大学2025年招生人数则仅为50人。
另外,“小班化+导师制”的教学方法是新型研究型大学的普遍模式。传统高校的师生比大约为1:15,而这里,这个比例被不断提高。上海科技大学按照1:10–1:12的师生比建设教授队伍;南方科技大学的师生比大概在1:4左右;而在西湖大学,270多名博导将候选100多名本科生的学术导师。
西湖大学的本科生正在查看导师们的学术海报
“我们不希望西湖大学‘大’。”西湖大学校长施一公曾笃定地说。西湖大学实行“一人一策”,学生从入学起即可选择一位院士或资深教授作为导师,进入顶尖团队开展科研,所有国家级、省级实验室均向本科生开放,施一公也亲自为本科生担任学术导师。
种种特征,对追求学术科研资源的学者、高分或优长考生来说,都极具吸引力,新型研究型大学正在形成教育科技人才一体化发展的高地。
变革正在进行中
新型研究型大学的布局建设并非短跑。在“十五五”规划的开局之年,另一批“新生力量”已经蓄势待发——深圳海洋大学、空天信息大学、钱塘大学等等,它们正在从蓝图走向现实。
位于山东济南的空天信息大学正在加快建设。3月23日,山东省教育厅发布《关于拟申报高校设置事项的公示》,对拟申报的空天信息大学设置事项予以公示。月前,空天信息大学二期二批次三标段项目易实现主体结构全面封顶。
空天信息大学聚焦空天信息领域,积极对接国家创新驱动发展战略,瞄准基础研究前沿领域,先期筹建电子信息学院、电子与集成电路学院、遥感科学与技术学院、导航与物联网学院、光子学与光学工程学院、计算机与人工智能学院等6个学院。
空天信息大学
2025年12月,郑州市在《国民经济和社会发展第十五个五年规划》中提到:“积极筹建新型研究型理工大学或特色鲜明的应用技术型大学,推动市管高校升级扩容、强基提质,增强高水平应用型人才培养能力。”此前,新型研究型大学(筹)项目已由郑州航空港经济综合实验区经济发展局(统计局)批准建设。
新型研究型大学东南向鸟瞰效果图
2024年10月,深圳市委编办正式批复设立深圳海洋大学(筹)。同年11月,创校校长林间教授在大湾区科学论坛上分享了正在深圳海洋大学的专业架构:“海洋大学将开办12个系、21个专业,包括智慧海洋技术、海洋机器人、数据科学与大数据技术、智能无人系统技术等,整体按照‘631’小而精错位发展,其中60%工学、30%理学、10%其他。”
深圳海洋大学校园一期工程总用地面积40.12万平方米,建筑面积59.82万平方米,总投资55亿元,预计于2026年12月竣工。
深圳海洋大学一期建设工程
此外还有钱塘大学。2026年浙江省政府工作报告在2026年重点工作中提到,着力提升创新体系整体效能,支持西湖大学、宁波东方理工大学建设世界一流新型研究型大学,支持更多高校创建“双一流”,支持钱塘大学筹建。
钱塘大学由杭州市政府与钱塘教育基金会开展合作办学,双方贯彻党的教育方针,秉持“高起点谋划、研究型驱动、国际化拓展、小而精卓越”的办学理念,聚焦理学、工学、交叉学科等领域,致力于培养国家科技自立自强所需的战略科学家、领军人才和卓越工程师,为推进科技创新和产业创新深度融合提供人才支撑。

这份不断拉长的名单,彰显着被众多媒体概称为“第四代大学”的新型研究型大学,正在成为高等教育发展建设的新引擎。
如今,当我们站在“十五五”规划的开局之年朝前望去,会发现它们的未来大有可期。
田刚院士在采访中充满期待地展望道:“我希望新型研究型大学能以其精准的方向选择、灵活的体制机制、贯通产学研的育人模式,真正成为国家战略科技力量中一支特色鲜明、反应敏捷的‘尖兵连’。”
探路、破局、开辟新战场,这就是新型研究型大学正在走的路。














