12月12日傍晚,广州市教育局发布《广州市教育局关于深入推进高中阶段学校考试招生制度改革的实施意见(征求意见稿)》(下称《征求意见稿》)。本次《征求意见稿》的适用对象是2024~2026年中考生,即现在读初二、初一和小学六年级的学生。2023年中考仍延续现方案执行。
《征求意见稿》对于现在的小六、初一和初二学生会带来哪些重要影响?
明确到2026年中考依然接受往届生报考
《征求意见稿》中提到适用对象为:2024—2026年我市初中应届毕业生和报考我市高中阶段学校的返穗生、往届生。
“这意味着之前传得沸沸扬扬的可能取消中考复读这个事情,在2026年中考前不会有变动。”“昕爸聊升学”升学平台创始人陈尚琪称,每年中考分数出来后,都有家长问明年能不能复读?孩子如果选择复读,万一明年不给复读怎么办?因为每年到了7月复读的招生季,教育部门都没有明确说法,机构也是很多说通过内部关系打听到明年依然可以复读之类的说法,“所以我认为这份意见稿就是明确了到2026年中考,广州中考依然接受往届生报考。”
随迁子女升学投档录取办法有调整,
非户籍生红利或减少
在随迁子女升学方面,《征求意见稿》中有这样的表述:
各区公办普通高中招收非政策性照顾的非广州市户籍初中毕业生的计划为该校当年招生计划的8%至18%。具有我市三年初中完整学籍,且考生本人持有在广州市办理且在有效期内的《港澳居民居住证》或《外国人永久居留身份证》的考生可报考广州市公办、民办普通高中和中等职业学校。公办普通高中投档时,非政策性照顾的非广州市户籍初中毕业生与户籍生同时投档录取,其录取人数不超过其最大计划数。
这个调整或会让非户籍生红利减少,非户籍生和户籍生同时投档录取让“非户籍”不再具有“保护”性质,学生要凭实力竞争。
以2022年广州中考为例。2022年广州中考,户籍生和非户籍生的投档录取是这样表述的:
公办普通高中学校招生计划包括户籍生招生计划和随迁子女招生计划,分别对应户籍生和随迁子女投档录取。
也就是说,2022年户籍生和非户籍生的录取是两条平行线,互不交叉,按照各自的计划从高到低录取。这样一来,就造成了部分省市属优质高中、中心城区优质高中出现非户籍生分数“倒挂”现象,即户籍生录取分数线高于非户籍生录取分数线。2022年广州全市有26所学校(校区)分数线出现倒挂现象,录取分数线在第一梯度以上的省市属学校中,仅有执信中学(执信路校区)以及铁一中学(白云校区)没有出现倒挂,其余11所学校(校区)均出现不同程度的“倒挂”。
倒挂最厉害的则是天河外国语学校,户籍生录取分数线为722分,非户籍生分数线为594分,相差高达128分。
而《征求意见稿》中提到的非户籍生和户籍生“同时投档录取”则会打破往年规则。
什么叫“同时投档录取”?陈尚琪称,可以结合非户籍生招生比例为8%——18%来理解:把户籍生和非户籍生放在同一个篮子里,按照分数高低出档,可能第一名是户籍生,第二名是非户籍生……当录到的非户籍生的人数满足最低招录下限8%后,那么非户籍生和户籍生就是凭实力竞争,分高者胜出,当然如果继续录取分高的非户籍生,也要满足不超过学校定下的非户籍生最大招录比例。“这样的投档方式意味着不再可能出现大面积的分数倒挂,第三批和第四批次的户籍生与非户籍生的录取分数基本是一致了,这样让非户籍生在填报志愿的时候可以有一定的参考值,同时也有利于高中学校在教学进度上做到更好的把控。”
陈尚琪表示,2021年是随迁子女执行8%-18%的弹性比例的第一年,以郊区某重点高中为例,2021年划定18%的招生比例,结果2021年随迁子女录取最低分数约620分,相比往年直接下滑60分左右,还出现严重的倒挂现象;2022年调整为12%,分数又回到700+分的高位,这样会让家长无所适从:读不懂比例变化的家长能参考的只有分数,读得懂的家长心思已经从专心备考变成了与校方博弈去了,这样会引导家长走向另外一个极端:凭什么非户籍生比户籍生更容易上好的高中?是不是把户口迁走更有优势?因为政策红利低分高录后,孩子是否就跟得上名校的上课节奏?这些都是需要思考的。
对此项调整,广州市招考办认为,公办普通高中招收随迁子女投档录取从“双通道”调整为并轨同步,遵循“志愿优先、择优录取”基本原则,有利于维护招生秩序、促进教育公平,有利于解决录取出现不平衡不协调问题,有利于各区各校选定招收随迁子女计划比例,更符合填报志愿和录取普遍预期,有效保障户籍生与随迁子女升读公办普通高中的需求和权益。
部分区属普高优化外区招生比例
或缓和中心城区学生高分滑档
优化部分区属普通高中面向全市的招生比例,《征求意见稿》是这样表述的:
南沙区等部分普通高中学位供给相对宽裕的区,区属示范性普通高中学校经市教育局批准,可将不超过25%的招生计划面向外区招生。在非中心城区,引入省内外优质教育资源新建的区属普通高中学校,经市教育局批准后,可将部分招生计划面向全市招生。
陈尚琪认为,南沙、花都、从化、增城等地的多所示范性高中已连续2年在第三批次的最低录取分数线未到达第三梯度投档线,这一次通过行政指引做了非常合理的引导,能有效缓解中心城区升学压力,避免填报扎堆,有效促进和行政区的教育资源均衡化。
以2022年中考为例,老三区和天河区户籍生,分数在第二梯度线(670分)以下,如果第一志愿落榜,那么在本区几乎就没有了第二选择,如果没有填报民办高中或外区志愿的话,就只能等补录。因此,新变化或有利于适当缓和中心城区的激烈竞争带来的学生高分滑档现象。
那么中心城区的学生未来可考虑哪些外区普高呢?《征求意见稿》中称南沙区等学位供给相对宽裕的区,将划出更多的招生计划给到外区。过往区属示范性高中招收外区的比例为15%,按照新办法,则比例提升了10%,这个数据相对可观。如南沙区的广州大学附属中学南沙实验学校2022年面向外区招生60人,分数线为710分;广州市第二中学南沙天元学校外区招生75人,分数线为710分。如果两校对外区扩大招生的话,估计可增加近百学位了。
除了南沙外,从化、花都、增城一批优质的高中也可能是考虑对象。以2022年中考外区生录取分数线为例,花都秀全中学(692),花都邝维煜中学校本部(678),花都邝维煜中学雅正校区(638),增城区增城中学(673),增城区郑中钧中学(657),增城区第一中学(630),从化区从化中学(629)等等。部分区属普通高中能提供多少外区招生名额,要视广州届时开放的区域和学校情况而定。
此外,《征求意见稿》中还有一条表述值得注意,那就是:
省内外优质教育资源新建的区属普通高中学校经批准可以全市招生。
那么此类学校有哪些呢?比如黄埔区区属学校北京师范大学广州实验学校。它虽然不是示范性高中,但2022年,它就招收了不超过15%的外区生,分数线为670分,招到第二志愿,末位考生分数为709分。可见,这学校也比较受外区考生的欢迎。以后非中心城区或会有更多此类型学校。
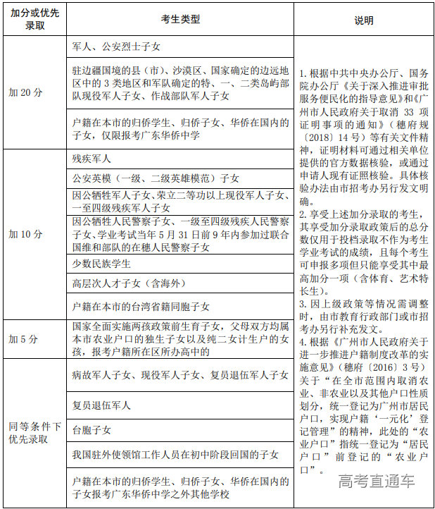
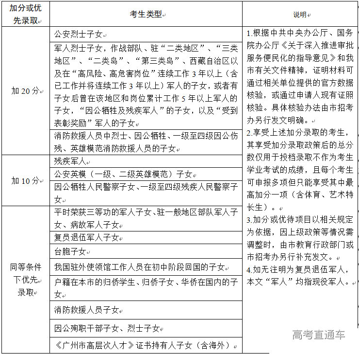
全面清理加分项目,
少数民族加分将被取消
在对中考加分项目规范方面,《征求意见稿》的相关表述为:
取消国家规定以外的加分项目。
对比新旧版,广州市除保留了国家规定的部队、公安警察和消防救援人员加分项目和分值以外,清理了包括少数民族学生、农村户口的独生子女以及纯二女计生户的女孩等加分项目。规范执行国家关于特殊群体等加分或优待政策,旨在促进教育公平,回应群众关切,提高人才选拔水平,引导每一个学生全面而有个性地发展。
以2022年为例,广州中考加分项目如下:
考试命题有调整,
从市统考向省统考过渡
《征求意见稿》中表示,学业水平考试由市统一命题逐步向省教育考试院命题过渡。
大多数家长和考生关心的问题是,市统考与省统考到底孰难孰易?
《征求意见稿》中明确表示:
全面推进基于核心素养的考试,试题要体现立德树人根本要求,全面贯彻党的教育方针,注重加强对学生理想信念、爱国主义、品德修养、知识见识、奋斗精神、综合素质等方面的考查,注重对学生思维过程、创新意识和在真实情境中分析解决问题能力的考查。试题试卷的整体难度适当、题量适中,减少单纯记忆、机械训练性质的试题,杜绝偏题、怪题。

